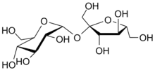
Lactose is a disaccharide found in animal milk. It consists of a molecule of D-galactose and a molecule of D-glucose bonded by beta-1-4 glycosidic linkage.

A carbohydrate (/ˌkɑːrbˈhdrt/) is a biomolecule consisting of carbon (C), hydrogen (H) and oxygen (O) atoms, usually with a hydrogen–oxygen atom ratio of 2:1 (as in water) and thus with the empirical formula Cm(H2O)n (where m may or may not be different from n), which does not mean the H has covalent bonds with O (for example with CH2O, H has a covalent bond with C but not with O). However, not all carbohydrates conform to this precise stoichiometric definition (e.g., uronic acids, deoxy-sugars such as fucose), nor are all chemicals that do conform to this definition automatically classified as carbohydrates (e.g. formaldehyde and acetic acid).

The term is most common in biochemistry, where it is a synonym of saccharide (from Ancient Greek σάκχαρον (sákkharon) 'sugar'[1]), a group that includes sugars, starch, and cellulose. The saccharides are divided into four chemical groups: monosaccharides, disaccharides, oligosaccharides, and polysaccharides. Monosaccharides and disaccharides, the smallest (lower molecular weight) carbohydrates, are commonly referred to as sugars.[2] While the scientific nomenclature of carbohydrates is complex, the names of the monosaccharides and disaccharides very often end in the suffix -ose, which was originally taken from the word glucose (from Ancient Greek γλεῦκος (gleûkos) 'wine, must'), and is used for almost all sugars, e.g. fructose (fruit sugar), sucrose (cane or beet sugar), ribose, lactose (milk sugar), etc.

Carbohydrates perform numerous roles in living organisms.[3] Polysaccharides serve as an energy store (e.g. starch and glycogen) and as structural components (e.g. cellulose in plants and chitin in arthropods). The 5-carbon monosaccharide ribose is an important component of coenzymes (e.g. ATP, FAD and NAD) and the backbone of the genetic molecule known as RNA. The related deoxyribose is a component of DNA. Saccharides and their derivatives include many other important biomolecules that play key roles in the immune system, fertilization, preventing pathogenesis, blood clotting, and development.[4]

Carbohydrates are central to nutrition and are found in a wide variety of natural and processed foods. Starch is a polysaccharide and is abundant in cereals (wheat, maize, rice), potatoes, and processed food based on cereal flour, such as bread, pizza or pasta. Sugars appear in human diet mainly as table sugar (sucrose, extracted from sugarcane or sugar beets), lactose (abundant in milk), glucose and fructose, both of which occur naturally in honey, many fruits, and some vegetables. Table sugar, milk, or honey are often added to drinks and many prepared foods such as jam, biscuits and cakes.

Cellulose, a polysaccharide found in the cell walls of all plants, is one of the main components of insoluble dietary fiber. Although it is not digestible by humans, cellulose and insoluble dietary fiber generally help maintain a healthy digestive system[5] by facilitating bowel movements. Other polysaccharides contained in dietary fiber include resistant starch and inulin, which feed some bacteria in the microbiota of the large intestine, and are metabolized by these bacteria to yield short-chain fatty acids.[6][7]

Terminology

In scientific literature, the term "carbohydrate" has many synonyms, like "sugar" (in the broad sense), "saccharide", "ose",[1] "glucide",[8] "hydrate of carbon" or "polyhydroxy compounds with aldehyde or ketone". Some of these terms, especially "carbohydrate" and "sugar", are also used with other meanings.

In food science and in many informal contexts, the term "carbohydrate" often means any food that is particularly rich in the complex carbohydrate starch (such as cereals, bread and pasta) or simple carbohydrates, such as sugar (found in candy, jams, and desserts). This informality is sometimes confusing since it confounds chemical structure and digestibility in humans.

Often in lists of nutritional information, such as the USDA National Nutrient Database, the term "carbohydrate" (or "carbohydrate by difference") is used for everything other than water, protein, fat, ash, and ethanol.[9] This includes chemical compounds such as acetic or lactic acid, which are not normally considered carbohydrates. It also includes dietary fiber which is a carbohydrate but which does not contribute food energy in humans, even though it is often included in the calculation of total food energy just as though it did (i.e., as if it were a digestible and absorbable carbohydrate such as a sugar). In the strict sense, "sugar" is applied for sweet, soluble carbohydrates, many of which are used in human food.

History

The history of the discovery regarding carbohydrates dates back around 10,000 years ago in Papua New Guinea during the cultivation of Sugarcane during the Neolithic agricultural revolution . The term "carbohydrate" was first proposed by German chemist Carl Schmidt (chemist) in 1844. In 1856, glycogen, a form of carbohydrate storage in animal livers, was discovered by French physiologist Claude Bernard.

Structure

Formerly the name "carbohydrate" was used in chemistry for any compound with the formula Cm (H2O)n. Following this definition, some chemists considered formaldehyde (CH2O) to be the simplest carbohydrate,[10] while others claimed that title for glycolaldehyde.[11] Today, the term is generally understood in the biochemistry sense, which excludes compounds with only one or two carbons and includes many biological carbohydrates which deviate from this formula. For example, while the above representative formulas would seem to capture the commonly known carbohydrates, ubiquitous and abundant carbohydrates often deviate from this. For example, carbohydrates often display chemical groups such as: N-acetyl (e.g. chitin), sulfate (e.g. glycosaminoglycans), carboxylic acid and deoxy modifications (e.g. fucose and sialic acid).

Natural saccharides are generally built of simple carbohydrates called monosaccharides with general formula (CH2O)n where n is three or more. A typical monosaccharide has the structure H–(CHOH)x(C=O)–(CHOH)y–H, that is, an aldehyde or ketone with many hydroxyl groups added, usually one on each carbon atom that is not part of the aldehyde or ketone functional group. Examples of monosaccharides are glucose, fructose, and glyceraldehydes. However, some biological substances commonly called "monosaccharides" do not conform to this formula (e.g. uronic acids and deoxy-sugars such as fucose) and there are many chemicals that do conform to this formula but are not considered to be monosaccharides (e.g. formaldehyde CH2O and inositol (CH2O)6).[12]

The open-chain form of a monosaccharide often coexists with a closed ring form where the aldehyde/ketone carbonyl group carbon (C=O) and hydroxyl group (–OH) react forming a hemiacetal with a new C–O–C bridge.

Monosaccharides can be linked together into what are called polysaccharides (or oligosaccharides) in a large variety of ways. Many carbohydrates contain one or more modified monosaccharide units that have had one or more groups replaced or removed. For example, deoxyribose, a component of DNA, is a modified version of ribose; chitin is composed of repeating units of N-acetyl glucosamine, a nitrogen-containing form of glucose.

Division

Carbohydrates are polyhydroxy aldehydes, ketones, alcohols, acids, their simple derivatives and their polymers having linkages of the acetal type. They may be classified according to their degree of polymerization, and may be divided initially into three principal groups, namely sugars, oligosaccharides and polysaccharides.[13]

The major dietary carbohydrates
Class
(degree of polymerization)
SubgroupComponents
Sugars (1–2) MonosaccharidesGlucose, galactose, fructose, xylose
DisaccharidesSucrose, lactose, maltose, isomaltulose, trehalose
PolyolsSorbitol, mannitol
Oligosaccharides (3–9) Malto-oligosaccharidesMaltodextrins
Other oligosaccharidesRaffinose, stachyose, fructo-oligosaccharides
Polysaccharides (>9) StarchAmylose, amylopectin, modified starches
Non-starch polysaccharidesGlycogen, Cellulose, Hemicellulose, Pectins, Hydrocolloids

Monosaccharides

D-glucose is an aldohexose with the formula (C·H2O)6. The red atoms highlight the aldehyde group and the blue atoms highlight the asymmetric center furthest from the aldehyde; because this -OH is on the right of the Fischer projection, this is a D sugar.

Monosaccharides are the simplest carbohydrates in that they cannot be hydrolyzed to smaller carbohydrates. They are aldehydes or ketones with two or more hydroxyl groups. The general chemical formula of an unmodified monosaccharide is (C•H2O)n, literally a "carbon hydrate". Monosaccharides are important fuel molecules as well as building blocks for nucleic acids. The smallest monosaccharides, for which n=3, are dihydroxyacetone and D- and L-glyceraldehydes.

Classification of monosaccharides

The α and β anomers of glucose. Note the position of the hydroxyl group (red or green) on the anomeric carbon relative to the CH2OH group bound to carbon 5: they either have identical absolute configurations (R,R or S,S) (α), or opposite absolute configurations (R,S or S,R) (β).[14]

Monosaccharides are classified according to three different characteristics: the placement of its carbonyl group, the number of carbon atoms it contains, and its chiral handedness. If the carbonyl group is an aldehyde, the monosaccharide is an aldose; if the carbonyl group is a ketone, the monosaccharide is a ketose. Monosaccharides with three carbon atoms are called trioses, those with four are called tetroses, five are called pentoses, six are hexoses, and so on.[15] These two systems of classification are often combined. For example, glucose is an aldohexose (a six-carbon aldehyde), ribose is an aldopentose (a five-carbon aldehyde), and fructose is a ketohexose (a six-carbon ketone).

Each carbon atom bearing a hydroxyl group (-OH), with the exception of the first and last carbons, are asymmetric, making them stereo centers with two possible configurations each (R or S). Because of this asymmetry, a number of isomers may exist for any given monosaccharide formula. Using Le Bel-van't Hoff rule, the aldohexose D-glucose, for example, has the formula (C·H2O)6, of which four of its six carbons atoms are stereogenic, making D-glucose one of 24=16 possible stereoisomers. In the case of glyceraldehydes, an aldotriose, there is one pair of possible stereoisomers, which are enantiomers and epimers. 1, 3-dihydroxyacetone, the ketose corresponding to the aldose glyceraldehydes, is a symmetric molecule with no stereo centers. The assignment of D or L is made according to the orientation of the asymmetric carbon furthest from the carbonyl group: in a standard Fischer projection if the hydroxyl group is on the right the molecule is a D sugar, otherwise it is an L sugar. The "D-" and "L-" prefixes should not be confused with "d-" or "l-", which indicate the direction that the sugar rotates plane polarized light. This usage of "d-" and "l-" is no longer followed in carbohydrate chemistry.[16]

Ring-straight chain isomerism

Glucose can exist in both a straight-chain and ring form.

The aldehyde or ketone group of a straight-chain monosaccharide will react reversibly with a hydroxyl group on a different carbon atom to form a hemiacetal or hemiketal, forming a heterocyclic ring with an oxygen bridge between two carbon atoms. Rings with five and six atoms are called furanose and pyranose forms, respectively, and exist in equilibrium with the straight-chain form.[17]

During the conversion from straight-chain form to the cyclic form, the carbon atom containing the carbonyl oxygen, called the anomeric carbon, becomes a stereogenic center with two possible configurations: The oxygen atom may take a position either above or below the plane of the ring. The resulting possible pair of stereoisomers is called anomers. In the α anomer, the -OH substituent on the anomeric carbon rests on the opposite side (trans) of the ring from the CH2OH side branch. The alternative form, in which the CH2OH substituent and the anomeric hydroxyl are on the same side (cis) of the plane of the ring, is called the β anomer.

Use in living organisms

Monosaccharides are the major fuel source for metabolism, being used both as an energy source (glucose being the most important in nature as it is the product of photosynthesis in plants) and in biosynthesis. When monosaccharides are not immediately needed, they are often converted to more space-efficient (i.e., less water-soluble) forms, often polysaccharides. In many animals, including humans, this storage form is glycogen, especially in liver and muscle cells. In plants, starch is used for the same purpose. The most abundant carbohydrate, cellulose, is a structural component of the cell wall of plants and many forms of algae. Ribose is a component of RNA. Deoxyribose is a component of DNA. Lyxose is a component of lyxoflavin found in the human heart.[18] Ribulose and xylulose occur in the pentose phosphate pathway. Galactose, a component of milk sugar lactose, is found in galactolipids in plant cell membranes and in glycoproteins in many tissues. Mannose occurs in human metabolism, especially in the glycosylation of certain proteins. Fructose, or fruit sugar, is found in many plants and humans, it is metabolized in the liver, absorbed directly into the intestines during digestion, and found in semen. Trehalose, a major sugar of insects, is rapidly hydrolyzed into two glucose molecules to support continuous flight.

Disaccharides

Sucrose, also known as table sugar, is a common disaccharide. It is composed of two monosaccharides: D-glucose (left) and D-fructose (right).

Two joined monosaccharides are called a disaccharide, the simplest kind of polysaccharide. Examples include sucrose and lactose. They are composed of two monosaccharide units bound together by a covalent bond known as a glycosidic linkage formed via a dehydration reaction, resulting in the loss of a hydrogen atom from one monosaccharide and a hydroxyl group from the other. The formula of unmodified disaccharides is C12H22O11. Although there are numerous kinds of disaccharides, a handful of disaccharides are particularly notable.

Sucrose, pictured to the right, is the most abundant disaccharide, and the main form in which carbohydrates are transported in plants. It is composed of one D-glucose molecule and one D-fructose molecule. The systematic name for sucrose, O-α-D-glucopyranosyl-(1→2)-D-fructofuranoside, indicates four things:

  • Its monosaccharides: glucose and fructose
  • Their ring types: glucose is a pyranose and fructose is a furanose
  • How they are linked together: the oxygen on carbon number 1 (C1) of α-D-glucose is linked to the C2 of D-fructose.
  • The -oside suffix indicates that the anomeric carbon of both monosaccharides participates in the glycosidic bond.

Lactose, a disaccharide composed of one D-galactose molecule and one D-glucose molecule, occurs naturally in mammalian milk. The systematic name for lactose is O-β-D-galactopyranosyl-(1→4)-D-glucopyranose. Other notable disaccharides include maltose (two D-glucoses linked α-1,4) and cellobiose (two D-glucoses linked β-1,4). Disaccharides can be classified into two types: reducing and non-reducing disaccharides. If the functional group is present in bonding with another sugar unit, it is called a reducing disaccharide or biose.

Nutrition

Grain products: rich sources of carbohydrates

Carbohydrate consumed in food yields 3.87 kilocalories of energy per gram for simple sugars,[19] and 3.57 to 4.12 kilocalories per gram for complex carbohydrate in most other foods.[20] Relatively high levels of carbohydrate are associated with processed foods or refined foods made from plants, including sweets, cookies and candy, table sugar, honey, soft drinks, breads and crackers, jams and fruit products, pastas and breakfast cereals. Lower amounts of digestible carbohydrate are usually associated with unrefined foods as these foods have more fiber, including beans, tubers, rice, and unrefined fruit.[21] Animal-based foods generally have the lowest carbohydrate levels, although milk does contain a high proportion of lactose.

Organisms typically cannot metabolize all types of carbohydrate to yield energy. Glucose is a nearly universal and accessible source of energy. Many organisms also have the ability to metabolize other monosaccharides and disaccharides but glucose is often metabolized first. In Escherichia coli, for example, the lac operon will express enzymes for the digestion of lactose when it is present, but if both lactose and glucose are present the lac operon is repressed, resulting in the glucose being used first (see: Diauxie). Polysaccharides are also common sources of energy. Many organisms can easily break down starches into glucose; most organisms, however, cannot metabolize cellulose or other polysaccharides like chitin and arabinoxylans. These carbohydrate types can be metabolized by some bacteria and protists. Ruminants and termites, for example, use microorganisms to process cellulose. Even though these complex carbohydrates are not very digestible, they represent an important dietary element for humans, called dietary fiber. Fiber enhances digestion, among other benefits.[22]

The Institute of Medicine recommends that American and Canadian adults get between 45 and 65% of dietary energy from whole-grain carbohydrates.[23] The Food and Agriculture Organization and World Health Organization jointly recommend that national dietary guidelines set a goal of 55–75% of total energy from carbohydrates, but only 10% directly from sugars (their term for simple carbohydrates).[24] A 2017 Cochrane Systematic Review concluded that there was insufficient evidence to support the claim that whole grain diets can affect cardiovascular disease.[25]

Classification

Nutritionists often refer to carbohydrates as either simple or complex. However, the exact distinction between these groups can be ambiguous. The term complex carbohydrate was first used in the U.S. Senate Select Committee on Nutrition and Human Needs publication Dietary Goals for the United States (1977) where it was intended to distinguish sugars from other carbohydrates (which were perceived to be nutritionally superior).[26] However, the report put "fruit, vegetables and whole-grains" in the complex carbohydrate column, despite the fact that these may contain sugars as well as polysaccharides. This confusion persists as today some nutritionists use the term complex carbohydrate to refer to any sort of digestible saccharide present in a whole food, where fiber, vitamins and minerals are also found (as opposed to processed carbohydrates, which provide energy but few other nutrients). The standard usage, however, is to classify carbohydrates chemically: simple if they are sugars (monosaccharides and disaccharides) and complex if they are polysaccharides (or oligosaccharides).[27]

In any case, the simple vs. complex chemical distinction has little value for determining the nutritional quality of carbohydrates.[27] Some simple carbohydrates (e.g. fructose) raise blood glucose rapidly, while some complex carbohydrates (starches), raise blood sugar slowly. The speed of digestion is determined by a variety of factors including which other nutrients are consumed with the carbohydrate, how the food is prepared, individual differences in metabolism, and the chemistry of the carbohydrate.[28] Carbohydrates are sometimes divided into "available carbohydrates", which are absorbed in the small intestine and "unavailable carbohydrates", which pass to the large intestine, where they are subject to fermentation by the gastrointestinal microbiota.[29]

The USDA's Dietary Guidelines for Americans 2010 call for moderate- to high-carbohydrate consumption from a balanced diet that includes six one-ounce servings of grain foods each day, at least half from whole grain sources and the rest are from enriched.[30]

The glycemic index (GI) and glycemic load concepts have been developed to characterize food behavior during human digestion. They rank carbohydrate-rich foods based on the rapidity and magnitude of their effect on blood glucose levels. Glycemic index is a measure of how quickly food glucose is absorbed, while glycemic load is a measure of the total absorbable glucose in foods. The insulin index is a similar, more recent classification method that ranks foods based on their effects on blood insulin levels, which are caused by glucose (or starch) and some amino acids in food.

Health effects of dietary carbohydrate restriction

Low-carbohydrate diets may miss the health advantages – such as increased intake of dietary fiber – afforded by high-quality carbohydrates found in legumes and pulses, whole grains, fruits, and vegetables.[31][32] A "meta-analysis, of moderate quality," included as adverse effects of the diet halitosis, headache and constipation.[33]

Carbohydrate-restricted diets can be as effective as low-fat diets in helping achieve weight loss over the short term when overall calorie intake is reduced.[34] An Endocrine Society scientific statement said that "when calorie intake is held constant [...] body-fat accumulation does not appear to be affected by even very pronounced changes in the amount of fat vs carbohydrate in the diet."[34] In the long term, effective weight loss or maintenance depends on calorie restriction,[34] not the ratio of macronutrients in a diet.[35] The reasoning of diet advocates that carbohydrates cause undue fat accumulation by increasing blood insulin levels, and that low-carbohydrate diets have a "metabolic advantage", is not supported by clinical evidence.[34][36] Further, it is not clear how low-carbohydrate dieting affects cardiovascular health, although two reviews showed that carbohydrate restriction may improve lipid markers of cardiovascular disease risk.[37][38]

Carbohydrate-restricted diets are no more effective than a conventional healthy diet in preventing the onset of type 2 diabetes, but for people with type 2 diabetes, they are a viable option for losing weight or helping with glycemic control.[39][40][41] There is limited evidence to support routine use of low-carbohydrate dieting in managing type 1 diabetes.[42] The American Diabetes Association recommends that people with diabetes should adopt a generally healthy diet, rather than a diet focused on carbohydrate or other macronutrients.[41]

An extreme form of low-carbohydrate diet – the ketogenic diet – is established as a medical diet for treating epilepsy.[43] Through celebrity endorsement during the early 21st century, it became a fad diet as a means of weight loss, but with risks of undesirable side effects, such as low energy levels and increased hunger, insomnia, nausea, and gastrointestinal discomfort.[43] The British Dietetic Association named it one of the "top 5 worst celeb diets to avoid in 2018".[43]

Sources

Glucose tablets

Most dietary carbohydrates contain glucose, either as their only building block (as in the polysaccharides starch and glycogen), or together with another monosaccharide (as in the hetero-polysaccharides sucrose and lactose).[44] Unbound glucose is one of the main ingredients of honey. Glucose is extremely abundant and has been isolated from a variety of natural sources across the world, including male cones of the coniferous tree Wollemia nobilis in Rome,[45] the roots of Ilex asprella plants in China,[46] and straws from rice in California.[47]

Sugar content of selected common plant foods (in grams per 100 g)[48]
Food
item
Carbohydrate,
total,A including
dietary fiber
Total
sugars
Free
fructose
Free
glucose
Sucrose Ratio of
fructose/
glucose
Sucrose as
proportion of
total sugars (%)
Fruits
Apple13.810.45.92.42.12.019.9
Apricot11.19.20.92.45.90.763.5
Banana22.812.24.95.02.41.020.0
Fig, dried63.947.922.924.80.90.930.15
Grapes18.115.58.17.20.21.11
Navel orange12.58.52.252.04.31.150.4
Peach9.58.41.52.04.80.956.7
Pear15.59.86.22.80.82.18.0
Pineapple13.19.92.11.76.01.160.8
Plum11.49.93.15.11.60.6616.2
Vegetables
Beet, red9.66.80.10.16.51.096.2
Carrot9.64.70.60.63.61.077
Red pepper, sweet6.04.22.31.90.01.20.0
Onion, sweet7.65.02.02.30.70.914.3
Sweet potato20.14.20.71.02.50.960.3
Yam27.90.5TracesTracesTracesTraces
Sugar cane13–180.2–1.00.2–1.011–161.0high
Sugar beet17–180.1–0.50.1–0.516–171.0high
Grains
Corn, sweet19.06.21.93.40.90.6115.0

^A The carbohydrate value is calculated in the USDA database and does not always correspond to the sum of the sugars, the starch, and the "dietary fiber".

Metabolism

Carbohydrate metabolism is the series of biochemical processes responsible for the formation, breakdown and interconversion of carbohydrates in living organisms.

The most important carbohydrate is glucose, a simple sugar (monosaccharide) that is metabolized by nearly all known organisms. Glucose and other carbohydrates are part of a wide variety of metabolic pathways across species: plants synthesize carbohydrates from carbon dioxide and water by photosynthesis storing the absorbed energy internally, often in the form of starch or lipids. Plant components are consumed by animals and fungi, and used as fuel for cellular respiration. Oxidation of one gram of carbohydrate yields approximately 16 kJ (4 kcal) of energy, while the oxidation of one gram of lipids yields about 38 kJ (9 kcal). The human body stores between 300 and 500 g of carbohydrates depending on body weight, with the skeletal muscle contributing to a large portion of the storage.[49] Energy obtained from metabolism (e.g., oxidation of glucose) is usually stored temporarily within cells in the form of ATP.[50] Organisms capable of anaerobic and aerobic respiration metabolize glucose and oxygen (aerobic) to release energy, with carbon dioxide and water as byproducts.

Catabolism

Catabolism is the metabolic reaction which cells undergo to break down larger molecules, extracting energy. There are two major metabolic pathways of monosaccharide catabolism: glycolysis and the citric acid cycle.

In glycolysis, oligo- and polysaccharides are cleaved first to smaller monosaccharides by enzymes called glycoside hydrolases. The monosaccharide units can then enter into monosaccharide catabolism. A 2 ATP investment is required in the early steps of glycolysis to phosphorylate Glucose to Glucose 6-Phosphate (G6P) and Fructose 6-Phosphate (F6P) to Fructose 1,6-biphosphate (FBP), thereby pushing the reaction forward irreversibly.[49] In some cases, as with humans, not all carbohydrate types are usable as the digestive and metabolic enzymes necessary are not present.

Carbohydrate chemistry

Carbohydrate chemistry is a large and economically important branch of organic chemistry. Some of the main organic reactions that involve carbohydrates are:

See also

References

  1. 1 2 Avenas P (2012). "Etymology of main polysaccharide names" (PDF). In Navard P (ed.). The European Polysaccharide Network of Excellence (EPNOE). Wien: Springer-Verlag. Archived from the original (PDF) on February 9, 2018. Retrieved January 28, 2018.
  2. Flitsch SL, Ulijn RV (January 2003). "Sugars tied to the spot". Nature. 421 (6920): 219–220. Bibcode:2003Natur.421..219F. doi:10.1038/421219a. PMID 12529622. S2CID 4421938.
  3. Carroll GT, Wang D, Turro NJ, Koberstein JT (January 2008). "Photons to illuminate the universe of sugar diversity through bioarrays". Glycoconjugate Journal. 25 (1): 5–10. doi:10.1007/s10719-007-9052-1. PMC 7088275. PMID 17610157.
  4. Maton A, Hopkins J, McLaughlin CW, Johnson S, Warner MQ, LaHart D, Wright JD (1993). Human Biology and Health. Englewood Cliffs, New Jersey: Prentice Hall. pp. 52–59. ISBN 978-0-13-981176-0.
  5. USDA National Nutrient Database, 2015, p. 14
  6. Cummings JH (2001). The Effect of Dietary Fiber on Fecal Weight and Composition (3rd ed.). Boca Raton, Florida: CRC Press. p. 184. ISBN 978-0-8493-2387-4. Archived from the original on April 2, 2019. Retrieved April 24, 2022.
  7. Byrne CS, Chambers ES, Morrison DJ, Frost G (September 2015). "The role of short chain fatty acids in appetite regulation and energy homeostasis". International Journal of Obesity. 39 (9): 1331–1338. doi:10.1038/ijo.2015.84. PMC 4564526. PMID 25971927.
  8. Fearon WF (1949). Introduction to Biochemistry (2nd ed.). London: Heinemann. ISBN 978-1483225395. Archived from the original on July 27, 2020. Retrieved November 30, 2017.
  9. USDA National Nutrient Database, 2015, p. 13
  10. Coulter JM, Barnes CR, Cowles HC (1930). A Textbook of Botany for Colleges and Universities. BiblioBazaar. ISBN 978-1113909954. Archived from the original on April 17, 2022. Retrieved April 24, 2022.
  11. Burtis CA, Ashwood ER, Tietz NW (2000). Tietz fundamentals of clinical chemistry. W.B. Saunders. ISBN 9780721686349. Archived from the original on June 24, 2016. Retrieved January 8, 2016.
  12. Matthews CE, Van Holde KE, Ahern KG (1999). Biochemistry (3rd ed.). Benjamin Cummings. ISBN 978-0-8053-3066-3.
  13. "Chapter 1 – The role of carbohydrates in nutrition". Carbohydrates in human nutrition. FAO Food and Nutrition Paper – 66. Food and Agriculture Organization of the United Nations. Archived from the original on December 22, 2015. Retrieved December 21, 2015.
  14. Bertozzi CR, Rabuka D (2017). "Structural Basis of Glycan Diversity". Essentials of Glycobiology (3rd ed.). Cold Spring Harbor (NY): Cold Spring Harbor Laboratory Press. ISBN 978-1-621821-32-8. PMID 20301274. Archived from the original on May 19, 2020. Retrieved August 30, 2017.
  15. Campbell NA, Williamson B, Heyden RJ (2006). Biology: Exploring Life. Boston, Massachusetts: Pearson Prentice Hall. ISBN 978-0-13-250882-7. Archived from the original on November 2, 2014. Retrieved December 2, 2008.
  16. Pigman W, Horton D (1972). "Chapter 1: Stereochemistry of the Monosaccharides". In Pigman W, Horton D (eds.). The Carbohydrates: Chemistry and Biochemistry Vol 1A (2nd ed.). San Diego: Academic Press. pp. 1–67. ISBN 978-0323138338.
  17. Pigman W, Anet EF (1972). "Chapter 4: Mutarotations and Actions of Acids and Bases". In Pigman W, Horton D (eds.). The Carbohydrates: Chemistry and Biochemistry Vol 1A (2nd ed.). San Diego: Academic Press. pp. 165–194. ISBN 978-0323138338.
  18. "lyxoflavin". Merriam-Webster. Archived from the original on October 31, 2014. Retrieved February 26, 2014.
  19. "Show Foods". usda.gov. Archived from the original on October 3, 2017. Retrieved June 4, 2014.
  20. "Calculation of the Energy Content of Foods – Energy Conversion Factors". fao.org. Archived from the original on May 24, 2010. Retrieved August 2, 2013.
  21. "Carbohydrate reference list" (PDF). www.diabetes.org.uk. Archived from the original (PDF) on March 14, 2016. Retrieved October 30, 2016.
  22. Pichon L, Huneau JF, Fromentin G, Tomé D (May 2006). "A high-protein, high-fat, carbohydrate-free diet reduces energy intake, hepatic lipogenesis, and adiposity in rats". The Journal of Nutrition. 136 (5): 1256–1260. doi:10.1093/jn/136.5.1256. PMID 16614413.
  23. Food and Nutrition Board (2002/2005). Dietary Reference Intakes for Energy, Carbohydrate, Fiber, Fat, Fatty Acids, Cholesterol, Protein and Amino Acids. Washington, D.C.: The National Academies Press. Page 769 Archived September 12, 2006, at the Wayback Machine. ISBN 0-309-08537-3.
  24. Joint WHO/FAO expert consultation (2003). (PDF). Geneva: World Health Organization. pp. 55–56. ISBN 92-4-120916-X.
  25. Kelly SA, Hartley L, Loveman E, Colquitt JL, Jones HM, Al-Khudairy L, et al. (August 2017). "Whole grain cereals for the primary or secondary prevention of cardiovascular disease" (PDF). The Cochrane Database of Systematic Reviews. 8 (8): CD005051. doi:10.1002/14651858.CD005051.pub3. PMC 6484378. PMID 28836672. Archived from the original (PDF) on September 28, 2018. Retrieved September 27, 2018.
  26. Joint WHO/FAO expert consultation (1998), Carbohydrates in human nutrition, chapter 1 Archived January 15, 2007, at the Wayback Machine. ISBN 92-5-104114-8.
  27. 1 2 "Carbohydrates". The Nutrition Source. Harvard School of Public Health. September 18, 2012. Archived from the original on May 7, 2013. Retrieved April 3, 2013.
  28. Jenkins DJ, Jenkins AL, Wolever TM, Thompson LH, Rao AV (February 1986). "Simple and complex carbohydrates". Nutrition Reviews. 44 (2): 44–49. doi:10.1111/j.1753-4887.1986.tb07585.x. PMID 3703387.
  29. Hedley CL (2001). Carbohydrates in Grain Legume Seeds: Improving Nutritional Quality and Agronomic Characteristics. CABI. p. 79. ISBN 978-0-85199-944-9. Archived from the original on April 24, 2022. Retrieved April 24, 2022.
  30. DHHS and USDA, Dietary Guidelines for Americans 2010 Archived August 20, 2014, at the Wayback Machine.
  31. Seidelmann SB, Claggett B, Cheng S, Henglin M, Shah A, Steffen LM, et al. (September 2018). "Dietary carbohydrate intake and mortality: a prospective cohort study and meta-analysis". The Lancet. Public Health (Meta-analysis). 3 (9): e419–e428. doi:10.1016/s2468-2667(18)30135-x. PMC 6339822. PMID 30122560.
  32. Reynolds A, Mann J, Cummings J, Winter N, Mete E, Te Morenga L (February 2019). "Carbohydrate quality and human health: a series of systematic reviews and meta-analyses" (PDF). Lancet (Review). 393 (10170): 434–445. doi:10.1016/S0140-6736(18)31809-9. PMID 30638909. S2CID 58632705. Archived (PDF) from the original on August 11, 2021. Retrieved April 24, 2022.
  33. Churuangsuk C, Kherouf M, Combet E, Lean M (December 2018). "Low-carbohydrate diets for overweight and obesity: a systematic review of the systematic reviews" (PDF). Obesity Reviews (Systematic review). 19 (12): 1700–1718. doi:10.1111/obr.12744. PMID 30194696. S2CID 52174104. Archived (PDF) from the original on September 23, 2019. Retrieved April 24, 2022.
  34. 1 2 3 4 Schwartz MW, Seeley RJ, Zeltser LM, Drewnowski A, Ravussin E, Redman LM, Leibel RL (August 2017). "Obesity Pathogenesis: An Endocrine Society Scientific Statement". Endocrine Reviews. 38 (4): 267–296. doi:10.1210/er.2017-00111. PMC 5546881. PMID 28898979.
  35. Butryn ML, Clark VL, Coletta MC (2012). Akabas SR, Lederman SA, Moore BJ (eds.). Behavioral approaches to the treatment of obesity. John Wiley & Sons. p. 259. ISBN 978-0-470-65588-7. Taken together, these findings indicate that calorie intake, not macronutrient composition, determines long-term weight loss maintenance. {{cite book}}: |work= ignored (help)
  36. Hall KD (March 2017). "A review of the carbohydrate-insulin model of obesity". European Journal of Clinical Nutrition (Review). 71 (3): 323–326. doi:10.1038/ejcn.2016.260. PMID 28074888. S2CID 54484172.
  37. Mansoor N, Vinknes KJ, Veierød MB, Retterstøl K (February 2016). "Effects of low-carbohydrate diets v. low-fat diets on body weight and cardiovascular risk factors: a meta-analysis of randomised controlled trials". The British Journal of Nutrition. 115 (3): 466–479. doi:10.1017/S0007114515004699. PMID 26768850. S2CID 21670516.
  38. Gjuladin-Hellon T, Davies IG, Penson P, Amiri Baghbadorani R (March 2019). "Effects of carbohydrate-restricted diets on low-density lipoprotein cholesterol levels in overweight and obese adults: a systematic review and meta-analysis" (PDF). Nutrition Reviews (Systematic review). 77 (3): 161–180. doi:10.1093/nutrit/nuy049. PMID 30544168. S2CID 56488132. Archived (PDF) from the original on May 6, 2020. Retrieved April 24, 2022.
  39. Brouns F (June 2018). "Overweight and diabetes prevention: is a low-carbohydrate-high-fat diet recommendable?". European Journal of Nutrition (Review). 57 (4): 1301–1312. doi:10.1007/s00394-018-1636-y. PMC 5959976. PMID 29541907.
  40. Meng Y, Bai H, Wang S, Li Z, Wang Q, Chen L (September 2017). "Efficacy of low carbohydrate diet for type 2 diabetes mellitus management: A systematic review and meta-analysis of randomized controlled trials". Diabetes Research and Clinical Practice. 131: 124–131. doi:10.1016/j.diabres.2017.07.006. PMID 28750216.
  41. 1 2 American Diabetes Association Professional Practice Committee (January 2019). "5. Lifestyle Management: Standards of Medical Care in Diabetes-2019". Diabetes Care. 42 (Suppl 1): S46–S60. doi:10.2337/dc19-S005. PMID 30559231. Archived from the original on December 18, 2018. Retrieved April 24, 2022.
  42. Seckold R, Fisher E, de Bock M, King BR, Smart CE (March 2019). "The ups and downs of low-carbohydrate diets in the management of Type 1 diabetes: a review of clinical outcomes". Diabetic Medicine (Review). 36 (3): 326–334. doi:10.1111/dme.13845. PMID 30362180. S2CID 53102654.
  43. 1 2 3 "Top 5 worst celeb diets to avoid in 2018". British Dietetic Association. December 7, 2017. Archived from the original on July 31, 2020. Retrieved December 1, 2020. The British Dietetic Association (BDA) today revealed its much-anticipated annual list of celebrity diets to avoid in 2018. The line-up this year includes Raw Vegan, Alkaline, Pioppi and Ketogenic diets as well as Katie Price's Nutritional Supplements.
  44. "Carbohydrates and Blood Sugar". The Nutrition Source. August 5, 2013. Archived from the original on January 30, 2017. Retrieved January 30, 2017 via Harvard T.H. Chan School of Public Health.
  45. Venditti A, Frezza C, Vincenti F, Brodella A, Sciubba F, Montesano C, et al. (February 2019). "A syn-ent-labdadiene derivative with a rare spiro-β-lactone function from the male cones of Wollemia nobilis". Phytochemistry. 158: 91–95. Bibcode:2019PChem.158...91V. doi:10.1016/j.phytochem.2018.11.012. PMID 30481664. S2CID 53757166.
  46. Lei Y, Shi SP, Song YL, Bi D, Tu PF (May 2014). "Triterpene saponins from the roots of Ilex asprella". Chemistry & Biodiversity. 11 (5): 767–775. doi:10.1002/cbdv.201300155. PMID 24827686. S2CID 40353516.
  47. Balan V, Bals B, Chundawat SP, Marshall D, Dale BE (2009). "Lignocellulosic Biomass Pretreatment Using AFEX". Biofuels. Methods in Molecular Biology. Vol. 581. Totowa, NJ: Humana Press. pp. 61–77. Bibcode:2009biof.book...61B. doi:10.1007/978-1-60761-214-8_5. ISBN 978-1-60761-213-1. PMID 19768616.
  48. "FoodData Central". fdc.nal.usda.gov.
  49. 1 2 Maughan R (June 2013). "Surgery Oxford". www.onesearch.cuny.edu.
  50. Mehta S (October 9, 2013). "Energetics of Cellular Respiration (Glucose Metabolism)". Biochemistry Notes, Notes. Archived from the original on January 25, 2018. Retrieved October 15, 2015.

Further reading

This article is issued from Wikipedia. The text is licensed under Creative Commons - Attribution - Sharealike. Additional terms may apply for the media files.