
Norton's dome is a thought experiment that exhibits a non-deterministic system within the bounds of Newtonian mechanics. It was devised by John D. Norton in 2003.[1][2] It is a special limiting case of a more general class of examples from 1997 due to Sanjay Bhat and Dennis Bernstein.[3] The Norton's dome problem can be regarded as a problem in physics, mathematics, and philosophy.[4][5][6][7]
Description
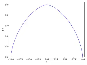
The model consists of an idealized particle initially sitting motionless at the apex of an idealized radially symmetrical frictionless dome described by the equation[6][7]
where h is the vertical displacement from the top of the dome to a point on the dome, r is the geodesic distance from the dome's apex to that point (in other words, a radial coordinate r is "inscribed" on the surface), g is acceleration due to gravity and b is a proportionality constant.[6]
From Newton's second law, the tangent component of the acceleration on a point mass resting frictionlessly on the surface is .[6]
Solutions to the equations of motion
Norton shows that there are two classes of mathematical solutions to this equation. In the first, the particle stays sitting at the apex of the dome forever. In the second, the particle sits at the apex of the dome for a while, and then after an arbitrary period of time starts to slide down the dome in an arbitrary direction. The apparent paradox in this second case is that this would seem to occur for no discernible reason, and without any radial force being exerted on it by any other entity, apparently contrary to both physical intuition and normal intuitive concepts of cause and effect, yet the motion is still entirely consistent with the mathematics of Newton's laws of motion.
To see that all these equations of motion are physically possible solutions, it's helpful to use the time reversibility of Newtonian mechanics. It is possible to roll a ball up the dome in such a way that it reaches the apex in finite time and with zero energy, and stops there. By time-reversal, it is a valid solution for the ball to rest at the top for a while and then roll down in any one direction. However, the same argument applied to the usual kinds of domes (e.g., a hemisphere) fails, because a ball launched with just the right energy to reach the top and stay there would actually take infinite time to do so.[8]
Resolutions to the paradox
While many criticisms have been made of Norton's thought experiment, such as it being a violation of the principle of Lipschitz continuity (the force that appears in Newton's second law is not a Lipschitz continuous function of the particle's trajectory -- this allows evasion of the local uniqueness theorem for solutions of ordinary differential equations), or in violation of the principles of physical symmetry, or that it is somehow in some other way "unphysical", there is no consensus among its critics as to why they regard it as invalid.
Indeterminate derivatives
A simple resolution of the thought experiment is as follows, however:
The entire argument hinges on the behavior of the particle at the point , during a time period where it has zero velocity. Traditional Newtonian mechanics would say that the position of the particle would, infinitesimally be
- ,
for some small time , but because the second derivative of the surface does not exist at this point, the force is indeterminate. It's therefore completely sensible that the infinitesimal motion of the object is also indeterminate.
This moves the paradox to the question of whether a surface with no second derivative is unphysical.
See also
References
- ↑ Norton, John D. (November 2003). "Causation as Folk Science". Philosophers' Imprint. 3 (4): 1–22. hdl:2027/spo.3521354.0003.004.
- ↑ Laraudogoitia, Jon Pérez (2013). "On Norton's dome". Synthese. 190 (14): 2925–2941. doi:10.1007/s11229-012-0105-z. S2CID 37756181.
- ↑ Bhat, Sanjay P.; Bernstein, Dennis S. (1997-02-01). "Example of indeterminacy in classical dynamics". International Journal of Theoretical Physics. 36 (2): 545–550. Bibcode:1997IJTP...36..545B. doi:10.1007/BF02435747. ISSN 1572-9575. S2CID 10195818.
- ↑ Reutlinger, Alexander (2013). A Theory of Causation in the Social and Biological Sciences. Palgrave Macmillan. p. 109. ISBN 9781137281043.
- ↑ Wilson, Mark (2009). "Determinism and the Mystery of the Missing Physics" (PDF). The British Journal for the Philosophy of Science. 60 (1): 173–193. doi:10.1093/bjps/axn052.
- 1 2 3 4 Fletcher, Samuel Craig (2011). "What counts as a Newtonian system? The view from Norton's dome". European Journal for Philosophy of Science. 2 (3): 275–297. CiteSeerX 10.1.1.672.9952. doi:10.1007/s13194-011-0040-8. S2CID 10898530.
- 1 2 Malament, David B. (2008). "Norton's Slippery Slope". Philosophy of Science. 75 (5): 799–816. doi:10.1086/594525. ISSN 0031-8248. S2CID 2436612. PhilSci:3195.
- ↑ Norton, John. "The Dome". www.pitt.edu. Retrieved 20 January 2021.