Angiospermes basales
Les Angiospermes basales (en anglais Basal angiosperms), encore appelées ANA (anciennement ANITA), sont les plantes à fleurs (Angiospermes) les plus archaïques (fleur spiralée, périanthe à tépales, pollen monoaperturé, carpelles libres).

L'acronyme ANITA était construit sur les initiales des différents taxons (ordres et familles) que comprenait cet ensemble de plantes[1], à savoir :
Cependant, selon la classification APG IV (2016), les Illiaceae et les Trimeniaceae (aujourd'hui appelée les Schisandracées) ont été intégrées à l'ordre des Austrobaileyales, d'où la dénomination actuelle de clade ANA[2].
Elles regroupent 175 espèces situées dans les groupes précités.
Cependant, il s'agit d'un groupe paraphylétique, raison pour laquelle il est peu utilisé dans la littérature scientifique.
Les analyses moléculaires ont permis aux botanistes de préciser la structure des Protoangiospermes.
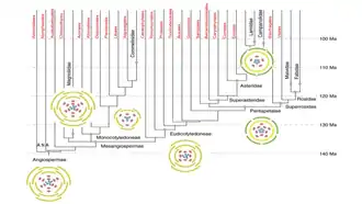
Classification
La classification phylogénétique, situerait les Angiospermes basales comme suit :
- clade des Angiospermes = sous-classe des Magnoliidae
- Angiospermes basales - ANA
- ordre des Amborellales (un ordre monospécifique)
- ordre des Nymphaeales
- ordre des Austrobaileyales
- famille des Illiciaceae
- famille des Trimeniaceae
- Mesangiospermae
- ordre des Chloranthales
- famille des Chloranthaceae
- clade des Magnoliidées (anglais magnoliids ou Magnoliidae) = super-ordre des Magnolianae
- clade des Monocotylédones (anglais monocots) = super)ordre des Lilianae
- clade probable frère des Dicotylédones vraies
- ordre des Ceratophyllales
- clade des « Dicotylédones vraies » ou Eudicotylédones (anglais eudicots ou eudicotyledons)
- ordre des Chloranthales
- Angiospermes basales - ANA
La classification phylogénétique APG II (2003)[3] et classification phylogénétique APG III (2009)[4] ont ensuite déconstruit ANITA, le groupe paraphylétique se structurant de la manière suivante : « A (Amborellales), N (Nymphaeales), puis l'ensemble monophylétique ITA (Illiciacées, Trimeniacées, Austrobaileyacées) formant l'ordre des Austrobaileyales, en groupe frère des Euangiospermes »[1].
Références
- G. Lecointre & H. Le Guyader. Classification phylogénétique du vivant. Belin, 2016. (ISBN 978-2-7011-8294-0) Tome 1, p. 317-318, 320, 323 lire extrait en ligne
- The Angiosperm Phylogeny Group, M. W. Chase, M. J. M. Christenhusz et M. F. Fay, « An update of the Angiosperm Phylogeny Group classification for the orders and families of flowering plants: APG IV », Botanical Journal of the Linnean Society, vol. 181, no 1, , p. 1–20 (ISSN 0024-4074, DOI 10.1111/boj.12385, lire en ligne, consulté le )
- (en) Angiosperm Phylogeny Group, « An update of the Angiosperm Phylogeny Group classification for the orders and families of flowering plants: APG II », Botanical Journal of the Linnean Society, Wiley-Blackwell, Linnean Society of London et OUP, vol. 141, no 4, , p. 399–436 (ISSN 0024-4074 et 1095-8339, DOI 10.1046/J.1095-8339.2003.T01-1-00158.X)
- (en) Angiosperm Phylogeny Group, « An update of the Angiosperm Phylogeny Group classification for the orders and families of flowering plants: APG III », Botanical Journal of the Linnean Society, Wiley-Blackwell, Linnean Society of London et OUP, vol. 161, no 2, , p. 105–121 (ISSN 0024-4074 et 1095-8339, DOI 10.1111/J.1095-8339.2009.00996.X)
- Portail de la botanique