Au contact
« Au contact » est le nom donné au plan de réorganisation de l'Armée de terre française à la suite des attentats de en région parisienne. Ce dernier a été présenté par le général d'armée Jean-Pierre Bosser, chef d'état-major de l'Armée de terre en . Il doit notamment permettre à l'Armée de terre de faire face à un déploiement inédit sur le territoire français : jusqu'à 10 000 hommes dans le cadre de l'opération Sentinelle, là où le plan Vigipirate n'en mobilisait que 1 000 avant les attentats[2].

Contexte et annonces

En janvier 2015, le président de la république François Hollande, décide d'abord de préserver 7 500 postes, dont 5 000 au sein de l’Armée de terre, par rapport au 34 000 suppressions prévues dans la loi de programmation militaire (LPM) 2014-2019[3].
Lors du conseil de défense du , François Hollande décide d'augmenter les moyens de l'armée française : la force opérationnelle terrestre, projetable en tout temps et tout lieu, passera de 66 000 à 77 000 hommes en 2016[4]. Cela nécessite de sauvegarder 18 750 postes mais 14 950 emplois seront tout de même supprimés dans la défense entre 2014 et 2019. Pour atteindre cet objectif, les engagés pourront prolonger leur contrat et d'autres qui étaient retournés dans le civil pourront revenir. Enfin les chefs de corps pourront recruter directement des militaires du rang pour leur régiment[5].
Le , le plan Au contact est présenté pour la première fois par le chef d’état-major de l’Armée de terre à l’École polytechnique[1]. Il marque une rupture avec ce qui s’était passé depuis 1996 : en effet, lors de la professionnalisation des armées, la Défense opérationnelle du territoire, coûteuse, avait disparu en faveur des autres forces projetables en opérations extérieures. Les nouvelles missions sur le territoire national posent aussi par exemple des problèmes logistiques : il faut ainsi loger et soutenir des militaires en région parisienne alors que l'Armée de terre ne dispose plus d'autant de capacités qu'auparavant[6].
Il y a aussi la question du rapport avec les Français, les limites à ne pas dépasser en termes de déploiement d'hommes ou de matériels, ainsi que le rôle de l'armée par rapport à celui des forces de police et de gendarmerie. Le but étant d'éviter toute impression de sur militarisation de la société[7].
Le 4 juin, toutes ces décisions sont votées par le Parlement lors de la révision de la LPM : en tout 3,8 milliards d’euros de crédits supplémentaires sont alloués à la défense[8].
Nouveau format
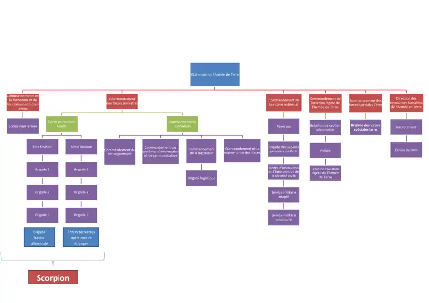
Deux grandes divisions (la 1re division et la 3e division) sont recréées et encadrent chacune trois brigades, soit un total de deux brigades blindées, deux brigades médianes et deux brigades légères[9]. La 3e brigade légère blindée de Clermont-Ferrand est dissoute et ses régiments versés dans l'une des six autres brigades[10]. Les unités françaises de la brigade franco-allemande sont subordonnées à la 1re division. Les états-majors des deux divisions remplacent l'État-major de force n° 1 (Besançon) et l'État-major de force n° 3 (Marseille) dont les structures avaient déjà vocation à commander des divisions de type OTAN (20 000 à 30 000 hommes) en opérations extérieures. Ces divisions sont complétées indépendamment par les unités permanentes en outre-mer et à l'étranger. L’ensemble formant la force Scorpion de l'Armée de terre[11].
La 4e brigade d'aérocombat, héritière de la 4e division aéromobile, est également créée et directement subordonnée au commandement de l'aviation légère de l'Armée de terre (COM ALAT)[12]. Elle compte près de 350 hélicoptères de combat et de transport[10],[9].
Des commandements sont aussi créés par spécialité[13] :
- forces spéciales (par transformation de la brigade des forces spéciales terre) ;
- formation et entraînement ;
- renseignement ;
- systèmes d'information et de communications ;
- logistique ;
- maintenance ;
- territoire national...
Le niveau divisionnaire compte ainsi onze commandements et deux divisions.

Matériels supplémentaires
Dans le même temps, un certain nombre d'achat d'équipements ont été maintenus, confirmés ou annoncés[11]. Parmi eux :
- 55 livraisons d'hélicoptères en 2015 et 2019 (25 NH90 Caïmans, 15 Tigre, 15 Cougar rénovés) ;
- nouvelle tenue de combat F3, à partir de 2017 ;
- 98 véhicules blindés de combat d'infanterie (VBCI) ;
- 10 systèmes de deux engins de déminage.
Les brigades blindés dites de « haute intensité » disposeront notamment du char Leclerc rénové et les brigades médianes seront équipées des nouveaux blindés Jaguar et Griffon. Quant aux deux brigades légères, elles regrouperont les unités parachutistes et les troupes de montagne.
Notes et références
- Philippe Chapleau, « L'Armée de terre a dévoilé, à Polytechnique, le logo du projet Au contact (actualisé) », sur Ouest-France, (consulté le ).
- Jean Guisnel, « Le nouveau départ de l’armée de terre », sur Le Point, (consulté le ).
- AFP, « 7 500 suppressions de postes de moins que prévu dans la Défense », sur Libération, (consulté le ).
- Nathalie Guibert, « L’Armée de terre devient le premier recruteur de France », sur Le Monde, (consulté le ).
- Gérald Rossi, « Défense : L’Armée de terre engage sa mue », sur L'Humanité, (consulté le ).
- « Comptes rendus de la commission des affaires étrangères, de la défense et des forces armées : Audition du général Jean-Pierre Bosser, chef d'état-major de l'Armée de terre », sur Sénat, (consulté le ).
- « Au contact : pas d’armée à deux vitesses », sur ttu.fr (consulté le ).
- Laurent Lagneau, « Les députés ont voté des clauses de sauvegarde pour assurer la trajectoire financière de la LPM actualisée », sur opex360.com, (consulté le ).
- Olivier Fourt, « France: le nouveau visage de l'Armée de terre », sur RFI (consulté le ).
- Guillaume Belan, « Au contact ! l'Armée de terre se dote d'une brigade hélicoptère », sur air-cosmos.com, (consulté le ).
- Lieutenant Valérian Fuet, « Dossier « Au contact » », Terre information magazine, no 263, , Dossier (lire en ligne, consulté le ).
- Olivier Gourlez de la Motte, « L'hélicoptère est devenu indispensable », Air et cosmos, no 2487, , p. 15.
- Laurent Lagneau, « Selon son nouveau modèle, l’Armée de terre comptera 2 divisions et 11 000 soldats de plus », sur opex360.com, (consulté le ).
Voir aussi
Articles connexes
Liens externes
- « Au Contact, la nouvelle offre stratégique de l’Armée de terre », sur defense.gouv.fr, Armée de terre, (consulté le )
- Portail de l’Armée française
- Portail des années 2010