Autotools
Autotools (ou GNU build system) est un terme général utilisé par la communauté anglo-saxonne pour désigner l'ensemble des outils de build du projet GNU.

Autotools n'est pas un projet GNU, mais l'expression est souvent utilisée à l'extérieur comme à l'intérieur du projet pour désigner un ensemble de projets GNU, parmi lesquels :

Description technique
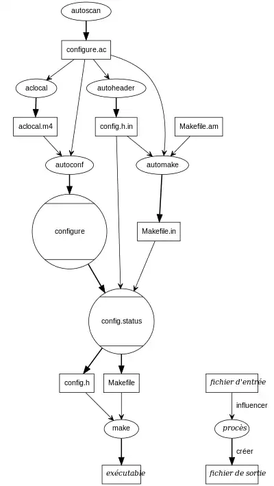
Script configure
Les scripts configure (souvent écrits ./configure) sont générés par autoconf. Ils sont utilisés pour analyser l'environnement de développement actuel et fournir les informations résultantes aux autres outils de la suite autotools. Via le ou les fichiers configure.ac, les différentes tâches incluent :
- Déterminer l'architecture de l'ordinateur (i386, IA-64, PowerPC, etc.) ;
- Détecter la présence de bibliothèques communes (glib, libmysql, etc.).
Les scripts configure sont générés par des développeurs. Les outils GNU Autoconf et GNU Automake ne sont pas nécessaires après que le script configure a été généré.
GNU Automake
GNU Automake lit les fichiers Makefile.am et génère les fichiers Makefile.in.
GNU Autoconf
GNU Autoconf lit les fichiers configure.ac pour générer le(s) fichier(s) configure. Il lit aussi les fichiers *.in pour générer d'autres fichiers.
Autres fichiers concernés par le script autoconf :
- Makefile.in ;
- Makefile ;
- myfile.in, myfile.
GNU Make
Sous Unix, classiquement, make lit et exécute le ou les fichiers Makefile pour générer un fichier exécutable et les bibliothèques logicielles nécessaires.
Sous Mac OS X, avec MacPorts, il s'agit du package gmake.
Bibliographie
- (en) « A Practitioner's Guide to GNU Autoconf, Automake, and Libtool » (par John Calcote - (ISBN 978-1-59327-206-7)).
Références
- (en) Diego "Flameeyes", « Best practices with autotools », sur linux.com, (consulté le )
- (en) Sumana Harihareswara, « Rejuvenating Autoconf », sur LWN.net, (consulté le )
- (en) Seth Kenlon, « Introduction to GNU Autotools », sur opensource.com, (consulté le )
- (en) John Calcote i, « Chapter 1: A brief introduction to the GNU Autotools », sur Free Software Magazine, (consulté le )
Voir aussi
Articles connexes
- Portail des logiciels libres
- Portail de la programmation informatique