Bibliothèque Rina-Lasnier
La bibliothèque Rina-Lasnier est située dans la ville de Joliette, dans la région de Lanaudière, au Québec. Il s’agit d’une bibliothèque inter-municipale qui dessert les 34 275 résidents des villes de Joliette et de Saint-Charles-Borromée[1]. Les locaux sont situés dans l'église Saint-Pierre-Apôtre, réaménagée afin d'ouvrir ses portes en 2007.
Origine du nom
La bibliothèque porte le nom de la poète et dramaturge Rina Lasnier, qui a résidé à Joliette pendant près de quarante ans et qui a écrit une grande partie de son œuvre durant ces années[2].
Historique des bibliothèques de Joliette
XIXe siècle
Une des premières bibliothèques de la ville date de 1856 et est l’œuvre de l’Institut d’artisans et association de bibliothèque du village d’Industrie. Il s’agit d’une filiale de l’Institut canadien[3]. Cet édifice, toujours situé sur le boulevard Manseau, sert de lieu de rassemblement pour l’élite de la ville. Plusieurs activités culturelles et sociales s’y déroulent. On y retrouve aussi une bibliothèque ainsi qu’une salle de lecture. En 1909, l’association est dissoute et l’édifice mis en vente. Il sera acquis et remis en vente à quelques reprises et il s’agit maintenant d’un restaurant. Il est facilement reconnaissable par sa couleur blanche ainsi qu’une façade de style néo-classique[4].
XXe siècle
Alors que cette bibliothèque pour l’élite de la ville ferme ses portes, la bibliothèque de la paroisse est toujours active avec un peu plus de 1 000 documents. La bibliothèque prend de l’ampleur à partir de 1937. Le conseil municipal permet l’achat massif de documents afin d’augmenter l’offre à la population. La Commission de la bibliothèque est créée la même année[5].
Dix ans plus tard, en 1947, le Séminaire de Joliette rend sa bibliothèque accessible à la population. Il s’agit de plus de 50 000 documents. Cette importante collection permettra à la population d’avoir accès à des livres. En 1950, le Séminaire de Joliette inaugure une bibliothèque pour les jeunes. Les deux premiers bibliothécaires sont le père Médard Laroche et Aline Jalette[6].
La Maison de la culture Bonsecours voit le jour en 1984 alors qu’un groupe de citoyen tente de sauver la chapelle Bonsecours. La première bibliothèque municipale devait prendre place dans cette chapelle, mais un feu la détruit en [7].
La même année, la ville de Joliette et le Cégep de Joliette, l’ancien Séminaire de Joliette, concluent une entente qui donne les gestions de la collection des jeunes à la Maison de la culture Bonsecours. La collection des adultes, anciennement la bibliothèque paroissiale, est fusionnée avec celle des jeunes deux années plus tard, mais reste toujours dans les locaux du Cégep de Joliette. La bibliothèque municipale est alors au sous-sol, juste sous la cafétéria du cégep[8].
Le sous-sol de la cafétéria va rapidement devenir trop petit pour contenir la collection et répondre à l’achalandage de plus en plus élevé. En 1990, la bibliothèque enregistrait 23 837 entrées pour 4 688 abonnés et 77 476 prêts de livres avec une collection de 25 000 documents[9]. Plusieurs projets seront considérés, autant un déménagement que la construction d’un édifice ou d’un complexe avec l’hôtel de ville et la cour municipale. Durant cette période, les citoyens de Notre-Dame-des-Prairies, municipalité limitrophe de Joliette, sont prêts à se joindre à un éventuel projet de bibliothèque inter-municipale. Les projets étant tous rejetés, la bibliothèque est relocalisée dans l’Arsenal, ancien manège militaire du Régiment de Joliette, en 1992. Malgré cette relocalisation, la popularité de la bibliothèque ne cesse d’augmenter d’année en année. Il y a un peu plus de 31 000 usagers qui ont franchi les portes et la bibliothèque enregistre environ 118 000 prêts pour l’année du déménagement[10].
Les années qui suivent, jusqu’à l’achat de l’église Saint-Pierre par la ville de Joliette, sont difficiles pour la bibliothèque. L’Arsenal devient rapidement trop petit et ne permet pas de soutenir la croissance, autant du nombre d’abonnés que de la collection. Il y a plusieurs possibilités soulevées au fil des années ; de retourner dans les locaux du cégep, la construction d’un édifice dans le centre-ville ou de s’installer dans des édifices commerciaux, soit un Canadian Tire ou SAAN[11]. Aucune de ces possibilités ne sera retenue. En plus du problème d’espace, la Maison de la culture Bonsecours a aussi des problèmes financiers qui nécessiteront une campagne de financement. Finalement, cette période plus difficile se termine avec la construction d’une bibliothèque par la municipalité de Notre-Dame-des-Prairies en 2002. Ceci enlève donc une municipalité du projet de bibliothèque inter-municipale et ainsi des fonds pour le déménagement ou la construction d’une nouvelle bibliothèque.
XXIe siècle
En 2005, la ville de Joliette achète l’église Saint-Pierre et son presbytère. Le projet est de transformer cette église en bibliothèque municipale. À la suite d’une entente entre la ville de Joliette et celle de Saint-Charles-Borromée, les citoyens des deux municipalités vont profiter du bâtiment lors de son ouverture en 2007, après un an de travaux de rénovation.
Les travaux effectués sont importants. L'édifice doit maintenant respecter le code du bâtiment ainsi que celles en sciences des bibliothèques. Un ascenseur est installé dans le clocher, dont la flèche a été remplacé par une œuvre d'art. Une autre rénovation importante est aussi l'ajout de la mezzanine.
L'ensemble du mobilier ancien -tels que les bancs d'église- est remplacé par du mobilier de bibliothèque. Les rayonnages sont installés de chaque côté de la nef à la place des bancs et le rayonnage de la section jeunesse remplace l'autel liturgique. Le presbytère, qui accueille les bureaux administratifs de la bibliothèque, a subi quelques rénovations afin de l'adapter au code du bâtiment.
Au total, la rénovation de l'église coûte un peu plus de 6,3 millions de dollars canadiens. La ville de Joliette est le partenaire financier le plus important avec 4,5 millions de dollars canadiens. Le Ministère de la Culture, des Communications et de la condition féminine du Québec a investi 1,5 million de dollars canadiens, les Caisses populaires Desjardins et Imperial Tobacco ont participé, quant à elles, en investissant 350 000 dollars canadiens, conjointement[12]. Le tabac a occupé une place importante dans le développement économique de la ville et de la région. Pendant plusieurs années, les agriculteurs de la région se déplaçaient à Joliette pour venir vendre leur récolte de tabac. L'importance économique et sociale de cette industrie peut expliquer l'implication de la compagnie dans les travaux de rénovation. La bibliothèque remporte le prix Culture et développement en 2008, décerné par Les Arts et la Ville de par l'originalité du projet ainsi que l'aspect durable de ce dernier.
À l’occasion du dixième anniversaire, la bibliothèque a inauguré son système de Radio Frequency Identification (RFID), qui permet aux usagers de faire leurs prêts et leurs retours en libre-service.
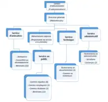
Structure administrative

La bibliothèque Rina-Lasnier est un Organisme sans but lucratif (OSBL).
Il y a le service d’animation, constitué d’une animatrice, d’une conseillère au développement et d'une cinquantaine de bénévoles. Ce service est chargé de l’organisation et de la supervision des différentes activités durant l’année.
Il y a le service au public, qui est constitué d'une douzaine de commis. Ce service est celui qui s’occupe des usagers et de les servir lors de leur visite.
Le service technique, qui s’occupe du catalogage, du traitement matériel des documents et du service de référence entre autres, est constitué de 3 techniciennes en documentation et d’une commis au traitement.
Il y a aussi un service administratif dans lequel on retrouve une technicienne en administration, une agente de bureau et de communication ainsi que 2 concierges. Sauf pour le service au public, qui relève de la bibliothécaire adjointe, tous les autres services relèvent de la directrice générale, soit une bibliothécaire. Cette dernière est subordonnée à un conseil d’administration formé de 9 personnes.
Mission
La mission de l’établissement est « d’offrir des services, des ressources et des documents aux citoyens de Joliette et de Saint-Charles-Borromée dans le but de répondre à leurs besoins en matière d’information, d’alphabétisation, d’éducation, de culture et de divertissement. »[13]
État de la collection
La collection totale de la bibliothèque s’élève à 145 162 documents[14]. On y retrouve des romans, des bandes dessinées, des mangas, des albums pour enfants, des livres documentaires, des livres audio, des films, des séries télévisées, des CD de musique, des périodiques ainsi que des jeux vidéo.
La musique est classée par genre et on y retrouve du classique, du country, de la musique de films, de l'humour, de la musique de Noël, de l'opéra, du jazz et du blues, de la musique du monde, de la musique nouvelle âge, de la musique populaire francophone, populaire anglophone ainsi que de la musique traditionnelle québécoise. Pour les jeux vidéo, on retrouve des jeux pour Playstation 3, Playstation 4, Xbox 360, Xbox One, Wii et WiiU.
Il y a aussi une offre de ressources numériques. On retrouve des sites d'écoute en ligne, des cours en ligne (langues, programmation et bureautique par exemple), des banques de données ainsi que des livres numériques.
Aménagement
La bibliothèque est divisé en deux sections, soit le rez-de-chaussée et la mezzanine. Au rez-de-chaussée, on retrouve une partie de la collection pour les adultes ainsi que la collection pour les jeunes. Cette dernière se divise en trois groupes d’âge. Il y a des documents pour les 0 à 3 ans, pour les 4 à 7 ans ainsi que pour les 8 à 12 ans. Il y a aussi un casse-tête pour les enfants dans la section des 4 à 7 ans. À la mezzanine, on retrouve l'autre partie de la collection pour les adultes ainsi que la collection pour les adolescents. Il y a aussi deux casse-têtes pour les usagers. Autant au rez-de-chaussée qu’à la mezzanine, on retrouve des tables de travail ainsi que des fauteuils.
Œuvres d’art

Dans le cadre du Programme d’intégration des arts à l’architecture du Québec, la bibliothèque s’est dotée d’une sculpture qui orne le plafond. Elle s’intitule entre partition et manuscrit et est l’œuvre de Joëlle Morosoli et Rolf Morosoli.
Il y a aussi des œuvres d’artistes régionaux qui sont exposés tout au long de l’année sur les murs de la bibliothèque.
Services externes
Ma tente à lire est un service de la bibliothèque offert dans les parcs durant l’été ainsi qu’à certains événements durant l’année. Il s’agit d’un chapiteau où les enfants peuvent venir s’installer et choisir dans des boîtes remplies de livres. Le tout se fait sous la supervision d’un ou deux employés. Il s’agit d’un moyen de promotion au niveau des parents et d’un lieu de détente pour les enfants[16].
La Biblio Troubadour se déplace dans des résidences pour aînés des deux municipalités. Des employés y apportent des livres et en font le prêt et le retour de documents. C’est aussi par ce service que les personnes à mobilité réduite peuvent profiter du prêt à domicile[17].
Statistiques
Selon l’enquête annuelle sur les bibliothèques publiques du Québec, en 2017[18] :
- 37,98 % de la population desservie est abonnée à la bibliothèque ;
- 1 132 activités ont été organisées par la bibliothèque ;
- 14 244 participants aux activités ;
- 268 442 prêts ;
- 63 expositions ;
- 129 767 entrées ;
- 1 442 850 $ CAN de dépenses
Section des adolescents, à la mezzanine.
Vue sur la nef et le chœur depuis la mezzanine. Les étagères, de chaque côté de la mezzanine, correspondent aux romans adultes.
Vue lors de l'entrée dans la bibliothèque. On y voit le comptoir de prêt et les bornes de libre-service au centre ainsi que les documentaires adultes de chaque côté.
Vue sur le chœur depuis la section des adolescents à la mezzanine. On y voit la section pour les jeunes..
Vue sur une partie de la section des périodiques et des bandes dessinées adultes, à la mezzanine.
Vue sur les bureaux administratifs de la bibliothèque.
Notes et références
- « Profil du recensement, Recensement de 2016: Joliette et Saint-Charles-Borromée », sur Statistique Canada, (consulté le )
- Diane Boudreau, « Rina Lasnier, poétesse, dramaturge et journaliste (1910-1997) », dans Femmes savantes, femmes de science, Éditions science et bien commun, (lire en ligne)
- Martel, Claude, 1963- et Centre régional d'archives de Lanaudière,, Histoire de Joliette : au coeur de Lanaudière, Joliette, Corporation des Fêtes du 150e de la Ville de Joliette, , 477 p. (ISBN 9782981348432 et 2981348434, OCLC 969055409, lire en ligne), p. 231
- Ville de Joliette, Circuit patrimonial, Joliette, Ville de Joliette, , 21 p. (ISBN 978-2-9813484-4-9), p.34-35
- Martel, Claude, 1963- et Centre régional d'archives de Lanaudière,, Histoire de Joliette : au coeur de Lanaudière, Joliette, Corporation des Fêtes du 150e de la Ville de Joliette, , 477 p. (ISBN 9782981348432 et 2981348434, OCLC 969055409, lire en ligne), p. 329
- Jalette, Henri-Paul, 1931-, Village de l'industrie, Joliette : chronologie, 1789-2001, Joliette, Édition privée, , 32 p. (ISBN 2980751901 et 9782980751905, OCLC 51902948, lire en ligne), p. 21
- Pelletier, Louis, « Maison de la culture: un dixième anniversaire teinté d'espoir », Joliette Journal,
- Pelletier, Louis, « La bibliothèque: un plus pour les doyens », Joliette Journal,
- Pelletier, Louis, « Une vraie bibliothèque bientôt? », Joliette Journal,
- Loyer, Gilles, « Maison de la culture Bonsecours: le nombre de livres est insuffisant », Journal de Joliette,
- Pelletier, Louis, « SAAN va fermer: Une nouvelle solution pour la bibliothèque », L'Expression,
- Conseil du patrimoine religieux du Québec, « Bibliothèque Rina-Lasnier : Une bibliothèque au cœur de sa collectivité », Des églises réinventées, , p. 4 (lire en ligne)
- Bibliothèque Rina-Lasnier, « Qui sommes-nous? », sur catalogue.biblio.rinalasnier.qc.ca (consulté le )
- Bibliothèque Rina-Lasnier, Rapport annuel 2018, Joliette, Bibliothèque Rina-Lasnier, , 22 p. (lire en ligne), p. 13
- Bibliothèque Rina-Lasnier, « La bibliothèque », sur catalogue.biblio.rinalasnier.qc.ca (consulté le )
- Bibliothèque Rina-Lasnier, « Services hors les murs », sur catalogue,biblio.rinalasnier.qc.ca (consulté le )
- « Rina-Lasnier en a dedans », sur www.laction.com (consulté le )
- Bibliothèques et Archives nationales du Québec, « StatBib: Enquête annuelle sur les bibliothèques publiques québécoises », sur applications.banq.qc.ca (consulté le )
- Sciences de l’information et bibliothèques
- Portail de Lanaudière
- Portail des lieux patrimoniaux du Canada
- Portail du catholicisme
- Portail de l’architecture chrétienne