Cour d'appel (France)
En France, la cour d'appel de l'ordre judiciaire est une juridiction de droit commun chargée de statuer sur les recours formés contre les décisions rendues dans les affaires déjà jugées par les juridictions de premier ressort : en matière pénale le tribunal correctionnel ou le tribunal de police et, en matière civile, le tribunal judiciaire, le tribunal de commerce, le conseil de prud'hommes, le tribunal paritaire des baux ruraux.

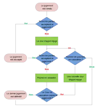
Lorsqu'une des parties n'est pas satisfaite de la décision rendue en première instance, elle peut « interjeter » appel de cette décision par une déclaration formée au greffe de la cour d'appel du ressort du tribunal ayant rendu ladite décision.
Alors que les juridictions de première instance rendent un « jugement », une cour d’appel rend un « arrêt », qui peut confirmer, réformer ou infirmer la première décision. Après un arrêt de la cour d’appel, il est possible d'exercer un pourvoi en cassation. Si le pourvoi est recevable, l'affaire n'est pas jugée en troisième ressort, puisque seule la bonne application des règles de droit est effectuée dans le cadre de la cassation.
De manière beaucoup plus marginale, la cour d'appel a également compétence pour statuer sur les recours en annulation des sentences arbitrales, sauf si les parties au contrat y ont renoncé.
Il y a actuellement trente-six cours d'appel en France, dont six en outre-mer et un tribunal supérieur d'appel à Saint-Pierre-et-Miquelon.
En France métropolitaine, chaque cour est compétente sur plusieurs départements ou métropoles (deux à quatre, en général) hormis celle de Metz, dont le ressort correspond au seul département de la Moselle. Elles sont souvent implantées dans les villes ayant accueilli les juridictions de l'Ancien Régime que furent les Parlements.
Histoire
Le droit d'appel, même s'il est très ancien, a évolué avec le temps. Sous l'Ancien Régime (XVIe siècle-1792), trois organismes avaient le pouvoir de rendre la justice : les seigneurs, les ecclésiastiques et le Roi. L'appel, à cette époque, avoir pour fonction de faire connaître sa situation au Roi, par le biais de ses proches, dans le seul but de faire valoir la justice royale. Le droit de faire appel était une manière de réaffirmer la souveraineté du Roi.
En 1748, dans son livre « De l'esprit des lois », Montesquieu (1689-1755) imagine un monde dans lequel les trois pouvoirs (exécutif, législatif, judiciaire) sont séparés. Ce monde deviendra réalité en 1789 avec le déclenchement de la Révolution Française. Même si les pouvoirs sont séparés, le droit d'appel n'a pas beaucoup plus de portée puisque le second jugement est rendu par le même tribunal. C'est le principe de l'appel dit « circulaire ».
Celui qui va mettre en place l'appel « hiérarchique », c'est Napoléon Bonaparte (1769-1821), en 1800. Celui qui n'est pas encore Empereur, va mettre en place des tribunaux d'appel. Ces tribunaux créés spécialement pour juger une deuxième fois ceux qui font appel. Son nom changera selon les régimes. Sous l'Empire de Napoléon, elles sont appelées cours impériales tandis qu'en période républicaine, elles prennent le nom qu'on leur connaît aujourd'hui : cours d'appel[1].
Jusqu'en 1958, l'appel des jugements des juges de paix et des conseils de prud'hommes était porté devant le tribunal civil, tandis qu'il existait un tribunal d'arrondissement pour les appels des tribunaux paritaires des baux ruraux et une commission régionale de sécurité sociale pour l'appel des commissions de première instance. Les cours d'appel ne connaissaient donc, en matière civile, que des recours contre les jugements du tribunal civil et du tribunal de commerce[2]. En revanche, en matière pénale, les cours d'appel connaissaient déjà des appels correctionnels et de police.
Avec la réforme de 1958, la cour d'appel devient l'unique juridiction d'appel de l'ordre judiciaire. Les exceptions (cours d'assises d'appel, Cour nationale de l'incapacité et de la tarification de l'assurance des accidents du travail et Cour nationale de la rétention de sûreté) ont été recréées après.
Dans le cadre de la réforme de la carte judiciaire en 2008, la ministre de la Justice Rachida Dati souhaitait ne conserver, en théorie, qu'une cour d'appel par région administrative, les limites territoriales de chacune de ces juridictions ne devant pas dépasser le cadre régional. Ainsi, l'existence de plusieurs cours d'appel aurait pu être remise en cause, comme celles d'Agen, de Bourges, de Chambéry, de Grenoble, de Metz, de Nîmes ou de Pau. D'autres auraient vu leurs compétences territoriales modifiées par l'adjonction ou le retrait de départements de leurs juridictions. Finalement, face à l'opposition des élus locaux et des professionnels de la justice, aucune modification de cet ordre ne fut apportée et la réforme, qui a bien eu lieu, n'a rien modifié à la liste et aux ressorts des cours d'appel. Dans son rapport annuel de 2015, la Cour des comptes souligne que le ressort des cours d’appel ne coïncide ni avec les territoires des 22 régions d’avant 2016, ni avec ceux des neuf interrégions des services déconcentrés du ministère de la justice, ceux de l’administration pénitentiaire et ceux de la protection juridique de la jeunesse. Elle recommande que le nombre de cours d’appel soit réduit pour correspondre aux treize régions métropolitaines établies par l’acte III de la décentralisation[3],[4].
Organisation
Les magistrats de la cour d’appel sont généralement expérimentés, ils ont commencé leur carrière dans une juridiction de premier degré[5] :
- Premier président (siège / cour d'appel) et procureur général (parquet / cour d'appel) : magistrats en hors hiérarchie
- Président de chambre (siège / cour d'appel) et avocat général (parquet / cour d'appel) : magistrats en hors hiérarchie
- Conseiller (siège / cour d'appel), substitut général (parquet / cour d'appel)
Chaque cour d'appel est présidée par un premier président qui est aussi appelé « chef de cour ». Les autres magistrats du siège sont les présidents de chambre et les conseillers, appellations qui rappellent les parlements d'Ancien Régime[6]. Peuvent aussi être affectés à la cour d'appel des vice-présidents et des juges placés auprès du premier président et qui peuvent exercer leurs fonctions soit à la cour d'appel soit dans n'importe quel tribunal du ressort[réf. nécessaire]. Le premier président, les présidents de chambre et les conseillers de cour d’appel sont les seuls magistrats à pouvoir présider une cour d’assises[7].
Les magistrats du parquet général sont un procureur général (« chef de parquet »), des avocats généraux et des substituts généraux. Le procureur général veille à l’application de la loi pénale dans toute l’étendue du ressort de la Cour d’appel et au bon fonctionnement des parquets de son ressort. Le procureur général ou ses substituts représente le ministère public devant la Cour d'assises siégeant à la cour d'appel[8],[9].
Chaque cour est structurée en un nombre variable de chambres dont certaines peuvent être spécialisées. Une cour d'appel comprend au minimum :
- une chambre des appels correctionnels[10],
- une chambre de l’instruction[11],
- une chambre de l’application des peines[12],
- une chambre sociale[13],
- une chambre spéciale des mineurs[14],
- Les autres chambres comprennent généralement au moins une chambre commerciale et une chambre civile.
Les cours d’appel comprennent un greffe composé de fonctionnaires de l’État[15].
Formations de jugement
Les formations collégiales de jugement sont composées de trois magistrats (le premier président, un président de chambre et un conseiller ou un président de chambre et deux conseillers) en formation normale et de cinq magistrats dans la formation solennelle (notamment dans le cas d'un renvoi après cassation).
Les chambres de la cour d'appel connaissent également des formations à juge unique exerçant alors seul la présidence de l'audience[16],[17].
Dans des cas rares, la cour d'appel se réunit sous forme d'« assemblée des chambres » qui comprend les magistrats de deux chambres (trois pour la cour d'appel de Paris)[18].
Attributions
Attributions juridictionnelles


La cour d'appel connaît en appel des affaires précédemment portées devant tous les tribunaux du ressort, aussi bien civiles que pénales[19] :
- tribunal judiciaire,
- juge d'instruction,
- juge aux affaires familiales,
- juge de la mise en état,
- juge des libertés et de la détention,
- tribunal correctionnel,
- tribunal de police,
- juge de l'application des peines,
- juge des loyers commerciaux,
- juge de l’exécution,
- juge de l'expropriation,
- juge du contentieux de la protection,
- tribunal de commerce,
- conseil de prud'hommes,
- tribunal paritaire des baux ruraux.
Elle connaît en outre des recours contre les élections aux barreaux et certaines de leurs décisions, ainsi que des décisions d'autres ordres professionnels de professions judiciaires[20].
La cour d'appel de Paris est compétente pour connaître des recours contre les décisions de certaines autorités administratives indépendantes (autorité de la concurrence, autorité des marchés financiers, autorité de régulation des communications électroniques et des postes…)[21]. Il s'agit d'exemples parmi les très rares cas dans lesquels une juridiction de l'ordre judiciaire statue sur la légalité de décisions administratives.
Dans le cas particulier des cours d’assises, depuis la loi sur la présomption d’innocence de 2000, une cour d’assises d’appel n’est pas une cour de 2e degré, mais une cour d’assise différente, dans un autre département et avec neuf jurés au lieu de six[22].
Pour le contentieux de la protection sociale, 24 cours d’appel en métropole (plus 4 autres en outre-mer) en sont chargées à compter du [23],[24].
Toutes les affaires ne sont pas « à charge d’appel » et ne peuvent donc pas être rejugées en appel, par exemple pour les litiges les moins importants[25]. Dans ce cas le pourvoi en cassation reste possible.
Attributions administratives
Le premier président de la cour d'appel et le procureur général, assistés éventuellement d'autres magistrats, participent à l'administration et à l'inspection des juridictions du ressort de la cour. Ils ont ainsi la qualité d'ordonnateur et de personne responsable des marchés publics. Ils sont aidés, dans ces attributions, par le service administratif régional[26]
Liste et ressorts des cours d'appel

Notes et références
- Loïc Cadiet, « Les pouvoirs du juge dans le cours de la procédure civile et de la procédure pénale », Les Cahiers de la Justice, vol. N° 3, no 3, , p. 63 (ISSN 1958-3702 et 2678-601X, DOI 10.3917/cdlj.1303.0063, lire en ligne, consulté le )
- R. Perrot, no 166.
- Cour des comptes, « La réforme de la carte judiciaire : une réorganisation à poursuivre », Rapport public annuel, (lire en ligne)
- Cette recommandation est répétée dans « le référé S2019-1195 du 30 avril 2019 »
- « Comment fonctionne une cour d’appel ? », sur www.vie-publique.fr, (consulté le )
- R. Perrot, no 169.
- Articles 244 et suivants du code de procédure pénale
- Articles 34 et suivants du code de procédure pénale, ainsi que Article L122-3 du code de l’organisation judiciaire
- Code de procédure pénale - Article 241 (lire en ligne)
- Articles 510 et suivants ainsi que les 546 du code de procédure pénale
- Articles 191 et suivants du code de procédure pénale
- Article L712-13 du code de procédure pénale
- Article R311-6 du code de l’organisation judiciaire
- Article R311-7 du code de l’organisation judiciaire
- Article L123-1 du code de l’organisation judiciaire
- « Article 801 - Code de procédure civile », sur www.legifrance.gouv.fr (consulté le )
- « Article 510 - Code de procédure pénale », sur www.legifrance.gouv.fr (consulté le )
- R. Perrot, no 174.
- « Cour d’appel », sur www.justice.gouv.fr, (consulté le )
- Articles L311-2 et suivants du code de l’organisation judiciaire
- Article D311-9 du code de l’organisation judiciaire
- Article 296 et ainsi que article 380-1 et suivants du code de procédure pénale
- Laurence Garnerie, « Pôles sociaux : la machine est lancée », sur www.gazette-du-palais.fr,
- Décret no 2018-772 du 4 septembre 2018 désignant les tribunaux de grande instance et cours d'appel compétents en matière de contentieux général et technique de la sécurité sociale et d'admission à l'aide sociale
- « Qu’est-ce qu’un appel ? », sur www.vie-publique.fr, (consulté le )
- Articles R312-65 et suivants du code de l’organisation judiciaire
- Code de l'organisation judiciaire, annexe Tableau IV version en vigueur au 1er octobre 2015, consulté le 30 décembre 2015
