Cycle des Princes d'Ambre
Le cycle des Princes d'Ambre (titre original : The Chronicles of Amber) est une saga de fantasy écrite à partir de 1970 par l'écrivain américain Roger Zelazny et composée de deux séries de cinq romans. Après la mort de l'auteur, la saga est poursuivie par quatre romans, à la demande de ses héritiers[N 1].
| Cycle des Princes d'Ambre | |
| Auteur | Roger Zelazny |
|---|---|
| Pays | |
| Genre | Fantasy |
| Version originale | |
| Langue | Anglais américain |
| Titre | The Chronicles of Amber |
| Éditeur | Doubleday |
| Lieu de parution | New York |
| Date de parution | 1970 – 2004 |
| Version française | |
| Traducteur | Roland Delouya |
| Éditeur | Denoël |
| Collection | Présence du futur |
| Lieu de parution | Paris |
| Date de parution | 1975 – 2005 |
Ouvrages
Série écrite par Roger Zelazny
La première série, connue sous le nom de cycle de Corwin, relate les aventures du prince Corwin d'Ambre, qui est aussi le narrateur de l'histoire. Elle est constituée des cinq livres suivants :
- Les Neuf Princes d'Ambre, Denoël, coll. « Présence du futur » no 190, 1975 ((en) Nine Princes in Amber, 1970)
- Les Fusils d'Avalon, Denoël, coll. « Présence du futur » no 196, 1976 ((en) The Guns of Avalon, 1972)
- Le Signe de la Licorne, Denoël, coll. « Présence du futur » no 251, 1978 ((en) Sign of the Unicorn, 1975)
- La Main d'Obéron, Denoël, coll. « Présence du futur » no 262, 1979 ((en) The Hand of Oberon, 1976)
- Les Cours du Chaos, Denoël, coll. « Présence du futur » no 291, 1980 ((en) The Courts of Chaos, 1978)
La deuxième série, connue sous le nom de cycle de Merlin, relate les aventures de Merlin, magicien émérite et informaticien, seigneur du Chaos appartenant également à la maison d'Ambre par son père le prince Corwin d'Ambre. Elle est composée des cinq livres suivants :
- Les Atouts de la vengeance, Denoël, coll. « Présence du futur » no 422, 1986 ((en) Trumps of Doom, 1985)Réédition au no 466 puis aux éditions Gallimard, coll. « Folio SF » no 61 en 2001 - Prix Locus du meilleur roman de fantasy 1986
- Le Sang d'Ambre, Denoël, coll. « Présence du futur » no 467, 1988 ((en) Blood of Amber, 1986)
- Le Signe du Chaos, Denoël, coll. « Présence du futur » no 468, 1989 ((en) Sign of Chaos, 1987)
- Chevalier des Ombres, Denoël, coll. « Présence du futur » no 469, 1991 ((en) Knight of Shadows, 1989)
- Prince du Chaos, Denoël, coll. « Présence du futur » no 470, 1993 ((en) Prince of Chaos, 1991)
Roger Zelazny a écrit plusieurs nouvelles autour du cycle de Merlin :
- Le prologue à l'édition limitée des Atouts de la vengeance comporte une nouvelle intitulée « Prologue from the Trumps of Doom », qui relate la traversée du Logrus par Merlin.
- Après avoir achevé l'écriture du cycle, Zelazny écrivit six autres nouvelles, rassemblées dans le recueil Manna from Heaven (2003) :
- (en) A Secret of Amber décrit une interaction entre Corwin et Fiona, et a été laissée inachevée à la mort de Zelazny.
- (en) The Salesman's Tale narre la fuite de Luke après avoir renversé son sang sur la marelle originale.
- (en) Blue Horse, Dancing Mountains présente la fuite de Corwin des cours du Chaos et sa convocation au corridor des miroirs
- (en) The Shroudling and the Guisel voit Rhanda apparaître à Merlin et l'aider à se confronter à une bête du chaos envoyée par un sorcier qui convoite le trône des cours du chaos.
- (en) Coming to a Cord est écrit du point de vue de Frakir, qui quitte le lit auquel elle a été attachée et rejoint Flora et Luke.
- (en) Hall of Mirrors est la suite de Blue Horse, Dancing Mountains. Corwin pénètre avec Luke dans le corridor des miroirs et est contraint de se battre en duel avec lui.
Enfin, une nouvelle parue dans la revue britannique New Worlds (no 158, ), et titrée « Love is an Imaginary Number » (« L’amour est un nombre imaginaire », trad. J. Bailhache, in Le livre d’or de la science-fiction : Roger Zelazny, Presses-Pocket, 1983, p. 353-360), montre un personnage contemporain — mais qui est peut-être le Titan Prométhée —, fuyant ses ennemis, d’univers en univers, de la même manière que les princes d’Ambre circulent d’Ombre en Ombre. Selon Marcel Thaon, l'anthologiste[1], ce récit « […] est la graine dont poussera toute la série des princes d'Ambre. C’est ici que l’on trouve pour la première fois [sous la plume de Zelazny] une version du thème des mondes ombres à travers lesquels les princes voyagent […]. Le monde idéal platonicien d’où procèdent toutes les Ombres n’est pas défini mais le passage de version en version du monde est très richement décrit, plus peut-être que dans les romans. »
Prélude aux Neuf Princes d'Ambre
Il s'agit d'une trilogie commandée par les ayants droit de l'écrivain défunt à John Gregory Betancourt. En 2002 est sorti le premier tome de ce prélude des Chroniques d'Ambre, dont l'action se déroule des siècles avant Les Neuf Princes d'Ambre et raconte la création d'Ambre. Son auteur s'est inspiré de notes écrites par Zelazny pour retracer l'ascension d'Obéron.
Les trois tomes qui composent la première trilogie Prélude aux Neuf Princes d'Ambre sont :
- Les Neuf Princes du Chaos, Gallimard, coll. « Folio SF » no 176, 2004 ((en) The Dawn of Amber, 2002)
- Ambre et Chaos, Gallimard, coll. « Folio SF » no 214, 2005 ((en) Chaos and Amber, 2003)
- La Naissance d'Ambre, Gallimard, coll. « Folio SF » no 234, 2005 ((en) To Rule in Amber, 2004)
Une deuxième trilogie n'a connu qu'un seul tome, Shadows of Amber (non encore traduit) publié en 2005. Le second tome, Sword of Chaos, a été annulé à la suite du décès de l'éditeur Byron Preiss.
Univers
Ambre
Le monde dans lequel se déroulent les romans est centré sur la cité d'Ambre. Ambre a été créé par un seigneur renégat des « Cours du Chaos », Dworkin Barimen.
Les descendants (légitimes ou non) d'Obéron, fils de Dworkin et monarque qui règne sur cette cité, ont le pouvoir de voyager à travers les « Ombres » c’est-à-dire de se projeter, au cours de leurs déplacements, dans une trame d'univers qui correspond, d'une certaine façon, à un monde qu'ils se représentent mentalement de sorte qu'il leur est possible d'accéder à tout lieu qu'ils imaginent. En agissant ainsi ils peuvent accéder aux mondes qu'ils sont en mesure de se représenter et qui, de ce fait, appartiennent à différents univers. Des univers où les lois physiques ne sont d'ailleurs pas forcément identiques à celle qui régissent l'univers d'Ambre et qui peuvent soit contrecarrer soit faciliter leurs entreprises. L'accès aux Ombres n'est pas immédiat, il peut prendre des heures voire plus: il faut modifier peu à peu les caractéristiques de l'endroit (Ombre, Ambre ou Cours du Chaos) où l'on est.
Ils peuvent aussi emmener d'autres personnes (même des milliers) avec eux dans une autre Ombre.
Toutefois, tous ces mondes, parmi lesquels se trouve la Terre, ne sont que des reflets, des ombres du seul lieu stable, Ambre, qui est de ce fait l'objet de bien des convoitises. On notera que cette idée d'Ambre comme unique réalité projetant des Ombres, reprend une réflexion platonicienne selon laquelle le monde des idées, la seule réalité, projette le monde sensible, qui n'en est qu'une ombre (comme le met en scène l'Allégorie de la caverne).
Afin d'entrer en possession de leurs pouvoirs, les princes d'Ambre doivent effectuer un rite initiatique qui consiste à traverser la Marelle d'Ambre (The Pattern en version originale). Ce rite est une épreuve fatigante et dangereuse. Ils peuvent être amené à la retraverser: en effet une fois arrivé au bout de la Marelle, le prince peut se téléporter à n'importe quel endroit.
Ambre a pour emblème une Licorne et représente l'ordre, et la stabilité de l'univers.
Les Cours du Chaos
Les Cours du Chaos constituent l'autre extrémité de l'univers. Elles sont opposées à Ambre.
Dans les Cours du Chaos, le voyage à travers Ombre se fait pratiquement involontairement[réf. nécessaire]. Alors que la cité d'Ambre est unique et stable, les Cours du Chaos sont en perpétuel bouleversement et sont constituées de nombreuses ombres juxtaposées. Les seigneurs du Chaos (et par héritage, Dworkin et Obéron) sont des êtres métamorphes.
Le Logrus est l'équivalent de la Marelle, sorte de labyrinthe mouvant dont le tracé se modifie sans cesse. Les seigneurs du Chaos ayant franchi le Logrus lors de l'initiation peuvent, en plus du pouvoir de se déplacer à travers Ombre, faire voyager les objets d'ombre jusqu'à eux. Ils peuvent aussi détruire une partie d'une Ombre.
Le Chaos a pour emblème un Serpent.
Autres lieux/ univers remarquables
- Erbma est une copie sous-marine d'Ambre. Plus exactement, elle en est le reflet (ainsi le nom Erbma est le reflet du nom Ambre, même si dans certaines traductions elle est appelée Rebma, qui est l'image d'Amber, nom anglais d'Ambre), Erbma possède un reflet de la Marelle qui possède exactement les mêmes propriétés que la marelle originelle. Elle est dirigée par la reine Moire. Elle est accessible par l'escalier sous-marin nommé « Faiella-Bonin ».
- Tir Na Nog'th est une sorte d'Ambre rêvée qui n'est accessible que la nuit uniquement lorsque la Lune brille dans le ciel d'Ambre. Elle aussi possède, comme Erbma, un reflet de la Marelle d'Ambre.
- La Marelle originelle est la représentation physique de la Marelle d'Ambre, la véritable Marelle, elle se trouve dans un lieu caché et connu que par peu d'Ambriens. C'est là que la Licorne a le plus souvent été vue. C'est aussi le lieu où semble vivre Dworkin.
- La Marelle de Corwin : dans le tome 5, Les Cours du Chaos, Corwin craint que la Marelle originelle soit détruite et en crée une autre.
- Ombre-Terre correspond à notre planète Terre, qui n'est qu'une Ombre parmi d'autres. C'est un lieu apprécié des Ambriens et c'est également l'endroit où est maintenu Corwin, alors amnésique, au tout début de la série, pour l'empêcher de participer à la course à la succession du royaume d'Ambre.
- Le Donjon des Quatre Mondes est une forteresse, située aux frontières de quatre ombres, et qui fut le théâtre de nombreux combats car il abrite une fontaine conférant à celui qui s'y baigne, au cours d'un rituel magique complexe, de très grands pouvoirs magiques (au détriment de la santé mentale de qui s'y est mal préparé).
Exploitation de l'hypothèse des univers multiples du physicien Hugh Everett
Dans son Cycle des Princes d'Ambre, Roger Zelazny exploite l’hypothèse d'existence d'univers multiples (aussi désignés par le vocable multivers) envisagée par le physicien Hugh Everett. Hugh Everett a été le premier à utiliser scientifiquement cette hypothèse pour les besoins de sa thèse de doctorat (passée en 1956 puis publiée en 1957) sous la direction de l'un des derniers collaborateurs d'Einstein, John Wheeler, qui adhéra d'ailleurs lui aussi, bien que plus tard, à cette idée. Le physicien Richard Feynman, pragmatique, ne s'est pas posé la question de l'existence ou non des univers multiples ; il les a utilisés comme si le concept allait de soi dans ce que l'on nomme l'intégrale de Feynman ou intégrale de chemin permettant d'effectuer l'intégration de tous les possibles et où tout ce qui ne s'annule pas se dégage en tant que « réalité ». Richard Feynman a été apparemment le premier à mentionner, en approfondissant ce point de vue, la possibilité de réaliser un ordinateur quantique, possibilité dont Merlin s’est inspiré pour bâtir sa « Roue spectrale ».
Roger Zelazny évoque d'ailleurs, par l'entremise de Corwin, deux pistes de réflexion à propos de l'existence d’une multitude d'univers [N 2] :
- Ces univers coexistent-ils depuis l'origine, et donc indépendamment de l'activité des personnages qui ont la faculté de s'y projeter ? Ou bien,
- Ces univers sont-ils d'abord façonnés de par la volonté et les souhaits des personnages afin qu'ils puissent s'y projeter ?
Il n'existe à ce jour aucune preuve tangible de l'existence ou de la non-existence du multivers (ou encore, si l'on considère notre univers comme un des constituants du multivers, de l'existence ou de la non-existence d'univers autres que celui dans lequel nous existons) ni, par conséquent, de réponses scientifiques à la question de Roger Zelazny.
Dans le cycle de Merlin, Roger Zelazny opte pour la première réponse qu'il exprime à travers la mission que Merlin confie à la Roue spectrale que de classifier et de répertorier les Ombres[réf. nécessaire].
Dans ce multivers, Roger Zelazny traite de quelques concepts philosophiques intéressants sur la nature de l'existence, compare et oppose les idées d'Ordre et de Chaos, et joue avec les lois de la physique. Elles diffèrent d'ailleurs d'Ombre en Ombre. Par exemple la poudre ordinaire[2] ne s'enflamme pas en Ambre, c'est pourquoi les personnages utilisent des épées. D'autres ombres ont le ciel vert et les soleils bleus, les villes du verre, et les mondes de notre propre fiction peuvent venir à la vie.
Écoulement du temps
Le temps s'écoule à une vitesse différente en Ambre, dans les Cours du Chaos et dans les Ombres: par exemple le temps s'écoule environ 3 fois plus vite en Ombre-Terre qu'en Ambre. Mais l'écoulement du temps demeure toujours unidirectionnel: on ne peut défaire ce qui a été fait[3]. Ce paramètre de temps relatif induit des intrigues et des situations complexes dans le fil conducteur de la série, par exemple les prétentions de chaque prince ou encore la détermination de l'ordre des naissances.
Sources d'inspiration
Compte tenu de l'intérêt académique que portait Roger Zelazny à la période médiévale de l'Europe, il est possible que les travaux de Henry Brooks Adams sur la construction de la cathédrale de Chartres et de l'aménagement du Mont-Saint-Michel l'aient influencé. Il y a dans la cathédrale de Chartres, à même le sol, un labyrinthe que les fidèles traversent dans un état de recueillement intense et en priant. Beaucoup de descriptions et de détails donnés de ces constructions ont donc pu l'inspirer.
Le mont Saint Michel, possible source d'inspiration pour la création d'Ambre.
Le labyrinthe de la cathédrale de Chartres, une inspiration pour la Marelle d'Ambre ?
La conclusion du premier livre, "Adieu et bonjour, comme toujours" est une référence au Poème 101 de Catulle. Dans ce poème, le locuteur s'adresse à son frère vers lequel il se rend pour une offrande mortuaire. C'est aussi le nom d'une cérémonie de passation en vigueur dans l'armée. Roger Zelazny a déjà utilisé cette phrase dans sa version d'origine (ave atque vale) dans un autre livre, L'Homme qui n'existait pas.
Personnages
Princes et princesses d'Ambre
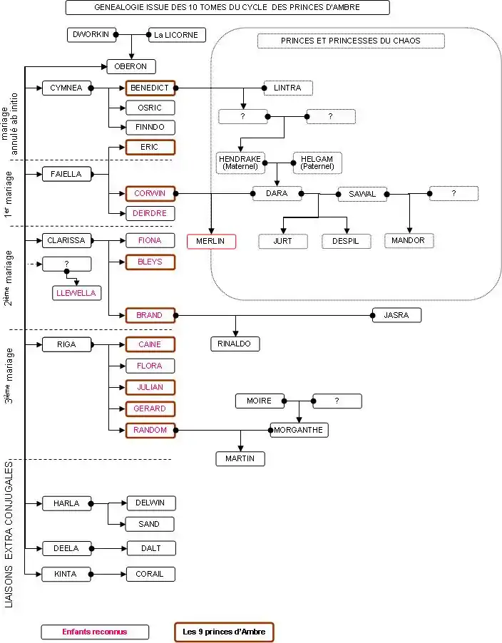
Obéron, roi d'Ambre, laisse lorsqu'il disparaît au début de la saga neuf fils qui se déchirent pour le trône. Tous sont dotés d'une force largement surhumaine (ils sont par exemple capables de soulever à deux à mains nues une voiture embourbée), d'une très bonne constitution physique et doublée d'une capacité de régénération (par exemple toutes les blessures de Corwin lors d'un accident de voiture disparaissent au fil du temps; et après avoir été aveuglé, il retrouve la vue peu à peu). À moins d'être tués ou d'être victimes d'un accident, leur durée de vie est largement supérieure à celle d'un être humain. Cependant, dans son jeu d'écriture, Zelazny les place toujours dans des situations et les fait se comporter de façons bien humaines et sont bien loin de se prendre pour des dieux. Chacun de ces (demi-)frères possède des caractéristiques qui lui sont propres :
- Bénédict est un guerrier inégalé et ambidextre, ce qui lui permet de rester invincible à l'épée même après avoir été amputé d'un bras. Il pratique l'art de la guerre depuis plus de 1 000 ans. Cela fait de lui un stratège absolument exceptionnel. Il est resté en dehors du conflit relatif à la succession de son père, peut-être à cause d'une malédiction pesant sur lui (selon Dworkin). Il est l’aîné des Princes d'Ambre[4].
- Bleys est audacieux et plein de charme, c'est aussi un puissant magicien qui possède plusieurs Aiguilliers[réf. nécessaire]. Il s'allie avec Corwin pour la lutte de succession au trône. C'est l'un des trois enfants d'Obéron à avoir étudié la magie, les autres étant son frère Brand et sa sœur Fiona (qui ont la même mère).
- Brand est très versé dans la magie et a une grande connaissance de tout ce qui concerne les pouvoirs de sa famille. Toutefois au début de la série il est injoignable par atouts et l'on ne sait que peu de choses sur sa personnalité. Il se révèle être une sorte de caricature de Faust, espérant de plus en plus de pouvoir, ambition qui le placera sur le chemin de sa perte.
- Caine est un calculateur qui reste beaucoup dans l'ombre afin de pouvoir gérer tranquillement ses affaires comme il l'entend. Il est avec Gérard le commandant de la flotte du royaume d'Ambre.
- Corwin est le héros de la première série. Pour diverses raisons, il est le seul prétendant légitime au trône d'Ambre laissé vacant par le départ d'Obéron. Il est particulièrement endurant et tenace, voire têtu. Il a aussi une grande aisance à se servir de son épée, Grayswandir, sans égaler les capacités de Bénédict. Il éprouve des sentiments affectueux voire amoureux envers sa sœur Deirdre, au point de regretter que leur statut de frère et sœur empêche cet amour d'aller plus loin.
- Éric, enfant naturel d'Obéron, frère aîné de Corwin mais né hors mariage, est cependant un prétendant très sérieux au trône d'Ambre. Après avoir un temps assuré la régence, il s'autoproclame d'ailleurs roi à la fin du premier volume de la série. Il est arrogant et ambitieux, mais semble malgré tout un souverain compétent. Il a le soutien de Julian, Caine et Gérard. C'est l'ennemi juré de Corwin.
- Gérard est physiquement le plus fort de tous, et l'un des moins impliqués dans la lutte politique, ce qui compte pour lui étant surtout l'intérêt d'Ambre. Il est, avec Caine, le commandant de la flotte du royaume d'Ambre.
- Julian est un chasseur allié à Éric. C'est le protecteur de la forêt d'Arden, l'un des accès à Ambre. Il avoue être amoureux de sa sœur, Fiona[réf. nécessaire].
- Random comme son nom l'indique (random signifie « aléatoire » en anglais) est un personnage assez imprévisible et peu fiable. Il sera toutefois le premier allié de Corwin dans sa quête du pouvoir.
- D'autres frères disparus sont évoqués, notamment Finndo et Osric, frères cadets de Bénédict[5].
Ces neuf princes ont quatre (demi-)sœurs :
- Flora est la sœur de Caine, Julian, Gérard et Random. C'est l'alliée d'Éric qui la charge de surveiller Corwin sur l'ombre Terre pendant son amnésie.
- Fiona est la sœur de Brand et Bleys. C'est une puissante magicienne. C'est aussi une manipulatrice d'exception, utilisant intelligence et pouvoirs mystiques à bon escient. Julian avoue qu'il aurait bien demandé la main de Fiona si Obéron ne s'était pas opposé au mariage entre frères et sœurs.
- Deirdre est la sœur d'Eric et de Corwin. Elle est alliée à Corwin. On peut assez facilement penser que Corwin est amoureux d'elle.
- Llewella est une jeune fille étrange à la chevelure verte et au teint basané qui semble très renfermée. Elle vit à Erbma et n'interagit pas avec ses frères et soeurs. L'auteur ne dévoile rien sur sa mère.
Les Princes et princesses d'Ambre ne constituent pas une fratrie unie : des clans se forment et se battent pour le trône laissé vacant par Obéron. Jusqu'au quatrième tome de la série, ces histoires de succession constituent la trame principale. De manière régulière, la famille découvre de nouveaux bâtards d'Obéron dans les différentes « ombres ».
Certains princes ont à leur tour des descendants :
- Merlin est le fils de Corwin et de Dara. C'est un magicien hors pair doublé d'un féru d'informatique, ce qui lui permettra de concevoir et de réaliser la Roue Spectrale, sorte d'ordinateur quantique basé sur des principes d'Evrett et Wheeler, et capable de générer des atouts et de se déplacer parmi les ombres. C'est aussi par sa mère un seigneur du Chaos, et l'un des rares à être à la fois initié à la Marelle et au Logrus. De ce fait, Merlin est un être métamorphe. Il est le héros de la seconde série de livres.
- Martin est le fils de Random et de Morganthe, la fille de Moire.
- Rinaldo est le fils de Brand et de Jasra. Sous le nom de Luke, en se présentant comme un humain normal, il devient un proche ami de Merlin quand celui-ci, adulte, va vivre plusieurs années dans l'ombre Terre. Sa relation est ambiguë: Rinaldo tente pendant plusieurs années de l'assassiner à date fixe, pour venger Brand. Mais ensuite il abandonne ce projet de revanche et devient le meilleur ami de Merlin.
- Dara est issue d'une lignée controversée. Elle affirme être l'arrière-petite-fille de Bénédict d'Ambre et de Lintra du Chaos, ce que Bénédict n'a jamais admis. C'est une prêtresse du Logrus, elle est la mère de Merlin et a initié Jasra au grand art (magie).
Autres personnages
- Dworkin Barimen[N 3] est le père d'Obéron. Il était, jadis, un seigneur du Chaos, il est devenu renégat en s'enfuyant des cours pour créer Ambre et sa Marelle.
- Obéron est le fils de Dworkin et de la Licorne, premier roi d'Ambre et père des neuf princes.
- Moire est la reine de Erbma (ou Rebma).
- Vialle, aveugle, est l'épouse de Random.
- Lintra est une diablesse du chaos. Le deuxième volet du cycle de Corwin y fait une brève allusion relatant une nuit passée avec le Protecteur (Bénédict).
- Jasra est la mère de Rinaldo et la propriétaire du Donjon des Quatre Mondes. À la mort de Brand, son compagnon, elle a juré la destruction de la famille d'Ambre pour le venger. Elle ne descend pas d'un prince du Chaos ou d'Ambre: ses pouvoirs viennent d'une Marelle brisée, certaines Ombres proches d'Ambre en possèdent une.
- Mandor, fils de Sawal, est le demi-frère de Merlin, de Jurt et de Despil. Il est très puissant et mystérieux de par ses actes (avec l'aide de Dara, il assassine plusieurs princes du Chaos pour que Merlin accède au trône des Cours) et de par son adoration secrète pour la princesse Fiona.
- Julia est une humaine de la Terre, au départ petite amie de Merlin. Elle devient une puissante magicienne.
- Corail est également une des filles (illégitime, une de plus) du roi Obéron ; elle sera l'objet d'expériences bizarres (dans le neuvième volet) orchestrées par Dworkin en personne. Elle est également la femme de Rinaldo. C'est un personnage difficile à cerner car l'auteur ne nous narre pas son enfance.
- Dalt est lui aussi un fils illégitime d'Obéron. La rumeur prétend que sa mère aurait été violée par le roi d'Ambre ; aussi Dalt veut-il détruire Ambre.
- Swaywill est le Souverain du Chaos. Il meurt dans le dixième épisode de la série, ce qui entraîne une vague d'attentats parmi les prétendants au trône afin que Merlin, choisi par le Serpent du Logrus, puisse lui succéder.
- Suhuy, le maître du Logrus, est un puissant sorcier. Il a été le précepteur de Merlin et de Mandor.
- Jurt est le fils de Dara et le demi-frère de Merlin, dont il est l'ennemi juré. Ils ne se sont jamais aimés et se battent depuis leur enfance. En outre, depuis leur maturité, leurs affrontements ont pour nouvelle règle d'être des combats à mort. Néanmoins Merlin, toujours gagnant, ne s'est jamais résolu à tuer son demi-frère. Au dernier opus de la série il s'allie même avec lui pour contrer la menace liée au déséquilibre des forces de l'Ordre et du Chaos, et pour s'opposer à la vendetta dans les Cours due à la succession de Swaywill.
Généalogie des princes et princesses d'Ambre
Certaines confusions existent quant à la généalogie des princes et princesses d'Ambre. Par exemple, dans le premier livre[6], l'auteur fait dire à Corwin : « Je découvris alors que nous avions les mêmes parents lui (Random) et moi, ce qui n'était pas le cas pour Eric, Flora, Caine, Bleys et Fiona ». Ce paragraphe n'est pas cohérent avec la trame de l'histoire, comme l'énoncé des droits légitimes d'accession au trône mentionné dans le troisième livre[7]. Des précisions généalogiques sont d'ailleurs apportées tout au long de la décalogie.

Objets
- Les Atouts sont des cartes de tarot spéciales dessinées par des individus initiés de la Marelle ou du Logrus. Bien que les deux techniques soient différentes et basées sur le pouvoir des deux forces primordiales opposées, les atouts de Marelle ou du Logrus permettent de faire sensiblement les mêmes choses : entrer en contact avec la personne dessinée dessus et rejoindre la dite personne par une sorte de téléportation, le tout seulement si elle est consentante. Il existe aussi des atouts de lieux pour s'y rendre. De nombreuses personnes savent dessiner des atouts, parmi lesquelles Dworkin, Fiona, Brand, Merlin, Mandor, Swaywill…
- Grayswandir est l'épée de Corwin. Une partie de la Marelle d'Ambre est gravée sur sa lame. Elle a pour jumelle Werewindle, l'épée de Brand.
- Le Joyau du Jugement est une pierre précieuse qui a servi à tracer la première Marelle. Cette pierre appartenait au Logrus (c'était un des yeux du serpent) et lui a été volée par Dworkin. Le Joyau porte en son sein l'image de la seule véritable Marelle (en trois dimensions), dont les Marelles d'Ambre et de Corwin semblent être de simples projections. Le Joyau permet d'atteindre des niveaux supérieurs d'initiation à la magie de l'Ordre : le premier niveau se franchit par la traversée de la Marelle, le second par un accordement se faisant au centre de cette dernière (en plongeant le regard dans le Joyau) et le troisième en explorant le Joyau à l'aide de « sondes magiques » (cette initiation a été refusée par le Joyau à Merlin). La personne accordée au Joyau du Jugement peut utiliser les pouvoirs de la pierre pour contrôler le temps (la météo), réparer la Marelle (au prix de sa vie) ou même en créer une nouvelle.
- Frakir est le lacet étrangleur de Merlin. C'est une sorte de création du Logrus que Merlin a reçu lors de sa traversée de celui-ci, et qui semble être une émanation du subconscient de Merlin. Il le porte autour de son poignet et lui serre le bras quand un danger approche.
- La Roue Spectrale est une invention réalisée par Merlin. C'est une sorte d'ordinateur quantique fonctionnant dans une ombre spécialement choisie par Merlin car dotées des lois physiques nécessaires à son fonctionnement. La mission que lui confie Merlin consiste à établir l'index des ombres. Elle a une forme de conscience et se considère comme la création de Merlin qu'elle appelle « P'pa ». À ce titre elle a franchi la Marelle et le Logrus. Lorsqu'elle s'exprime elle utilise la voix de Merlin. Lorsqu'elle est évoquée, elle peut se comporter comme un Atout.
- Les Aiguilliers sont des anneaux magiques qui puisent leurs sources dans un nombre d'ombres aussi grand que nécessaire, permettant ainsi à leurs porteurs d'avoir à leur service une puissance magique quasiment illimitée. Grayswandir et Werewindle sont aussi des Aiguillers à leur façon.
Notes et références
Notes
- La parution posthume de romans liés au cycle d'Ambre est toutefois contestée par des écrivains, comme George R. R. Martin, qui leur reprochent des incohérences dans l'histoire d'Ambre telle qu'elle avait été écrite par Roger Zelazny (par exemple l'existence d'ombres précédant la création d'Ambre ou l'introduction d'une nouvelle race, les « fey ») ou le manque d'originalité de la trame, ainsi que le fait que de son vivant, l'auteur ait toujours refusé de voir Ambre repris par un autre écrivain. Le style de John Gregory Betancourt, écrivain de romans sur commande et de son propre aveu souvent écrits trop rapidement, a également été comparé défavorablement à celui de Roger Zelazny
- Dans L'Univers de Stuart Clark, Édition Télémaques - Science & Vie - Big Question : Chapitre « Existe-t-il des univers parallèles », page 178, ces deux pistes seraient erronées si l'on tient compte de l'interprétation de la théorie quantique issues des mondes multiples d'Everett. En effet, l'univers ne se scinde que lorsqu'une décision quantique est confirmée. Le fait de décider ou non de réaliser telle ou telle action n'engendrera pas la naissance d'un univers alternatif.
- Le nom de « Barimen » est mentionné dans le premier tome Les Neuf Princes d'Ambre. C'est la seule référence à ce nom ; à un moment Corwin se remémore : - « Les cartes avaient été dessinées, sous les ordres d'Obéron, par Dworkin Barimen, l'artiste fou, le bossu à l'œil égaré, ancien sorcier, ou psychiatre »
Références
- Page 363 de l'ouvrage Le livre d’or de la science-fiction : Roger Zelazny déjà cité.
- Toutefois dans le tome 2, Corwin a trouvé par hasard dans une Ombre une poudre capable d'exploser dans Ambre; mais à part lui, personne n'avait jamais trouvé dans une Ombre (ou alors pas utilisé) cette poudre. La poudre de l'Ombre-Terre ne peut pas exploser en Ambre.
- cf. Les Fusils d'Avalon
- Le Signe de la Licorne, chapitre 11.
- cf. Le Signe de la Licorne
- cf. Les Neuf Princes d'Ambre
- cf. Le Signe de la Licorne chapitre 11
Annexes
Bibliographie
- The Complete Chronicles of Amber par Roger Zelazny.
- Roger Zelazny's Visual Guide to Castle Amber par Roger Zelazny et Neil Randall (1988).
- The Complete Amber Sourcebook par Theodore Krulik (1996).
- Lutin, « Retour sur… Le cycle des Princes d'Ambre de Roger Zelazny », Jeu de rôle magazine, Promenons-nous dans les bois, no 10, , p. 74 (ISSN 1964-423X)
Article connexe
Liens externes
- Ressources relatives à la littérature :
- Portail de la littérature américaine
- Portail de la fantasy et du fantastique