Famille Burrus
La famille Burrus est une famille d'industriels franco-suisse. Elle est originaire de Dambach-la-Ville en Alsace, où ses membres sont jusqu'au début du XIXe siècle paysans et vignerons. Un de ses membres s’installe à partir de 1814 à Boncourt dans le Canton du Jura en Suisse, où il crée une petite manufacture de tabac qui sera développée par ses descendants et conservée jusqu'en 1996. Six générations se sont succédé pour créer et développer ses activités qui, après avoir démarré au début du XIXe siècle dans la manufacture du tabac, s'étendent de nos jours notamment dans les secteurs de la confiserie, de l'agro-alimentaire et du courtage d'assurance.
Ses membres sont à l'origine de diverses actions de mécénat et d'initiatives pionnières en matière de politique sociale dans l'entreprise.
Une famille d'industriels
Manufactures de tabac (1814-1996)
En 1814, Martin Burrus (1775-1830), issu d'une famille de paysans et vignerons alsaciens qui fabrique depuis le XVIIIe siècle des rouleaux de tabac à fumer et à chiquer , s'installe avec sa famille à Boncourt en Suisse où il crée une petite fabrique de rouleaux de tabac. « On raconte que sa femme allait vendre au marché de Porrentruy les rouleaux confectionnés à la main et il est probable que ses meilleurs clients étaient les contrebandiers contournant le monopole français »[1].
En 1830, son fils, François-Joseph Burrus fonde à Boncourt (Jura suisse) la manufacture de tabacs « F.J. Burrus » et y crée la Parisienne[2]. En 1868, deux de ses enfants lui succèdent à Boncourt, tandis que trois autres retournent en 1872 en Alsace pour y implanter à Sainte-Croix-aux-Mines, une seconde manufacture[1]. En 1914, grâce au marché allemand, celle-ci fait dix fois le chiffre d’affaires de Boncourt[1]. L’Alsace redevenue française en 1918, avec le retour du monopole d’Etat, la manufacture redevient régie nationale et est nationalisée après la Seconde Guerre mondiale[1].
La fabrique de Boncourt qui a été dirigée par six générations[3],[4] occupait une centaine d'ouvriers à la fin du XIXe siècle, 350 en 1950, 600 en 1974, 400 en 1991[5] est vendue en 1996 au groupe hollandais Rothmans International[2],[1].
Industriels du chocolat (depuis 1912)
En 1912, Fernand Burrus installe sa propre manufacture de tabac à Avricourt (Moselle) et crée la même année une usine de fabrication de chocolat dans le village de Blâmont, en Meurthe-et-Moselle. Lors de la Première Guerre mondiale ses deux usines sont détruites. Après la guerre, il se tourne définitivement vers l’industrie chocolatière à Dijon. Il fonde la « Chocolaterie Burrus » et crée en 1920 la chocolaterie Omnia à Saint-Dié-des-Vosges[6].
Son fils, Paul Burrus[7]qui lui succède en 1943 poursuit le développement de l'entreprise. À partir des années 1970, Omnia devient en Alsace un acteur majeur dans le domaine du chocolat avec l'acquisition de l'entreprise Schaal à Strasbourg. Omnia à travers le groupe Salpa détient les marques Chocolats Marquise de Sévigné, Schaal, Comptoir français du Thé, Cofféa, Herbapac, Salavin, Côte de France, les chocolats Yves Thuriès et cruzilles situé à Clermont Ferrand avec la confection de fruits confits et pâtes de fruit[8].
Diversification
La famille poursuit sa diversification, entamée en 1923 par Maurice Burrus, créateur de la société de capitalisation EsCa [9], à travers groupe Burrus dans le courtage d'assurance[10],[11],[12]. En 2014, Jean-Paul Burrus fait l'acquisition de 120 hectares, du domaine viticole Château Lagrave Bechade. Il rachète en 2020 la marque Cruzilles, fabrique de pâte de fruits. En 2020, il achète le restaurant Au crocodile à Strasbourg et en 2021 il achète avec Cédric Moulot le restaurant Chez Yvonne à Strasbourg[13].
Mécénat
Dans un esprit de catholicisme social, la famille Burrus met en place des allocations familiales en 1916, puis l'assurance maladie, une caisse de retraite, des prêts immobiliers[1] et fut à l'origine de nombreux soutiens financiers qui ont participé à l'essor de l'Ajoie[14].
- Maurice Burrus (1882-1959), a financé des fouilles à Vaison-la-Romaine.
- Charles Burrus (1929-2011), a créé la fondation Guilé destinée à sensibiliser les leaders d'opinion au valeurs humaines et chrétiennes[15],[16],[17]. Il a soutenu le collège Saint-Charles à Porrentruy et participé aux développements d'un centre équestre à Chevenez à destination de la jeunesse et à diverses sociétés de la commune de Boncourt[18],[19].
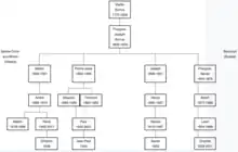
Généalogie simplifiée

- Martin Burrus (1775-1830), Français alsacien de Dambach-la-Ville, il s'installe en 1802 à Boncourt (Jura suisse) en Suisse où il crée une petite manufacture de tabac.
- François-Joseph Burrus (1805-1879)[20], marié à Madeleine Riat, fondateur de la fabrique des tabacs F.J. Burrus à Boncourt.
- Joseph Burrus (1838-1921), marié à Alvina Chapuis, maire de Boncourt.
- Jean-Baptiste Burrus (1840-1903)[21].
- Henry Burrus (1882-1957)[22], marié à Jeanne François, maire de Boncourt et député au Grand Conseil du canton de Berne.
- Gérard Burrus (1910-1997), marié à Alix de Castella, camérier secret du pape.
- Xavier Burrus (1953).
- Dominique Burrus (1956-1998), mort dans l'accident du Vol Swissair 111[23].
- Thierry Burrus (1983-1998), mort dans l'accident du Vol Swissair 111.
- Gérard Burrus (1910-1997), marié à Alix de Castella, camérier secret du pape.
- Henry Burrus (1882-1957)[22], marié à Jeanne François, maire de Boncourt et député au Grand Conseil du canton de Berne.
- François-Xavier Burrus (1844-1915)[24], marié à Maria Kayser, député au Grand Conseil du canton de Berne à partir de 1892, juge de paix et maire de Boncourt.
- Albert Burrus (1877-1960), marié à Odile François, fille d'un important courtier dans le tabac d'Anvers, en Belgique[25].
- Léon Burrus (1904-1990), marié en 1926 à Marguerite Breyton, de Crest[26].
- Charles Burrus (1929-2011), marié à Bernadette Féau.
- Régis Burrus (1962)
- Hubert Burrus (1932-1999), mort par noyade[27].
- Charles Burrus (1929-2011), marié à Bernadette Féau.
- Robert Burrus (1907-1996), marié à Marguerite de Gayardon de Fenoyl.
- Guy Burrus (1937-1979), mort à Athènes le 9 octobre 1979, dans un accident d'avion.
- Léon Burrus (1904-1990), marié en 1926 à Marguerite Breyton, de Crest[26].
- Albert Burrus (1877-1960), marié à Odile François, fille d'un important courtier dans le tabac d'Anvers, en Belgique[25].
- Pierre-Jules Burrus (1852-1935), marié à Hermance Écabert, il se fait construire une vaste demeure à Sainte-Croix-aux-Mines.
- Maurice Burrus (1882-1959), homme politique, député du Haut-Rhin de 1932 à 1940, entrepreneur, philatéliste et mécène passionné d'archéologie[9]. Il finance des fouilles archéologiques à Vaison-la-Romaine puis à Avenches.
- Fernand Burrus (1884-1955), marié à Suzanne Vincent, en 1944, sa propriété est incendiée par les Allemands.
- Paul Burrus (1920-2021), marié à Janine Tabourdeau, président du conseil d’administration d'Esca jusque vers 1990. Passionné d'aviation, il fonde en 1950 l'Aérodrome de Saint-Dié - Remomeix. Il prend des parts dans la société Téléverbier en Suisse et est l'un des acteurs financiers du développement de la station de sports d’hiver de Verbier[7].
- Jean-Paul Burrus (1954), il est à l'origine de la création du musée du chocolat près de Strasbourg
- Christian Burrus (1959), il diversifie les activités de l'entreprise familiale.
- Paul Burrus (1920-2021), marié à Janine Tabourdeau, président du conseil d’administration d'Esca jusque vers 1990. Passionné d'aviation, il fonde en 1950 l'Aérodrome de Saint-Dié - Remomeix. Il prend des parts dans la société Téléverbier en Suisse et est l'un des acteurs financiers du développement de la station de sports d’hiver de Verbier[7].
- Martin Burrus (1836-1901), marié à Léonie Nelles (1848-1938), il crée une manufacture de tabac en Alsace.
- André Burrus (1885-1974), marié à Marguerite Feltin (1886-1971)[28], sœur de l’archevêque de Paris, Maurice Feltin (1883-1975). Ingénieur de l'École polytechnique fédérale de Zurich.
- Martin Burrus (1918-1958), après une activité bancaire, il succède en 1948 à son père André comme associé de la manufacture F.J. Burrus de Boncourt. Il entreprend des études d'ingénieur des mines et participe à des expéditions géologiques et de prospection pétrolière. Il meurt en juin 1958 des suites d'une crise cardiaque lors d'une expédition dans les Montagnes Rocheuses aux États-Unis pour retrouver un enfant disparu[29].
- René Burrus (1923-2017), marié à Jacqueline Benoist, puis Florence d'Irrumberry de Salaberry. En 1944, à 21 ans, il incorpore le Régiment colonial des Chasseurs de chars de la 1re armée du général de Lattre de Tassigny et participe à la libération de l’Alsace. Au début des années 1970, il est à l'initiative du développement par F.J. Burrus de la production de plantes médicinales. 15 000 m2 de plantes sont cultivées dans le canton du Jura. La société Spagyros est créée pour la diffusion par correspondance auprès des médecins des produits homéopathiques issus de ces plantations. La marque Spagyros qui a été depuis reprise, est toujours active.
- André Burrus (1885-1974), marié à Marguerite Feltin (1886-1971)[28], sœur de l’archevêque de Paris, Maurice Feltin (1883-1975). Ingénieur de l'École polytechnique fédérale de Zurich.
- François-Joseph Burrus (1805-1879)[20], marié à Madeleine Riat, fondateur de la fabrique des tabacs F.J. Burrus à Boncourt.
Postérité
- La propriété d’André Burrus a été vendue par ses enfants à la Région Alsace. Elle abrite de nos jours une médiathèque[30],[31].
Château Maurice Burrus, Sainte-Croix-aux-Mines.
Monument funéraire de la famille Burrus à Sainte-Croix-aux-Mines.
Villa Burrus (mediatheque).
Pour approfondir
Bibliographie
- (en) « The History of Chateau Lumiere (France) », sur www.davidbakerphotography.com.
- Christine Bezin, « Joseph Sautel, Jules Formigé et Maurice Burrus : des destins conjugués au service de l’archéologie de Vaison-la-romaine », Etudes vauclusiennes, no 77 78, 2010-2011.
- Anne-Marie Clappier et Daphné Michelas, « « Maurice Burrus et la forêt de Saoû », Revue drômoise, no 536, .
- Philippe Turrel, La saga des Burrus, le clan des audacieux, Editions Slatkine, Genève, 2018.
- Philippe Turrel, Andlau, Koechlin, Maupeou, Burrus, Il était une fois en Alsace, les châteaux de Hombourg, Editions du musée, 2017.
- Philippe Turrel, De Boncourt à Sainte-Croix-aux-Mines, Le coup de tabac des Burrus d'Alsace, Editions du Musée, 2014.
- Philippe Turrel, Un siècle de chocolat (1912-2012), de Burrus à Schaal, un destin alsacien, Éditions du Musée, 2012.
- Philippe Turrel, De l'Esca-Prévoyance au groupe Burrus-1923-2012- L'assurance d'une compagnie alsacienne, Éditions du Musée, 2012.
- Vaison antique, découvertes archéologiques récentes, coordination éditoriale Xavier Delestre et David Lavergne. Article de Philippe Turrel, page 25-28, aux origines de la protection archéologique : l'exemple du théâtre, Éditions Errance, 2012.
- Mécènes, les bâtisseurs du patrimoine, ouvrage collectif coordination éditoriale Philippe Turrel, Éditions Chaman et Fondation Gianadda, 2011.
- Philippe Turrel, La Saga des Burrus, Du précepteur de Néron au mécène de Vaison la Romaine, Dolfing Édition, 2003.
- Maurice Zermatten, Manufacture de tabacs et cigarettes, F.-J. Burrus & Cie, Boncourt, photos de Benedikt Rast, Boncourt, 1954. - 58 p. 1956.
Liens externes
Notes et références
- Serge Jubin, « La bonne fortune des Burrus, grâce au tabac », Le Temps, (lire en ligne).
- Emma Chatelain, « Burrus F. J. & Cie SA », Dictionnaire du Jura (DIJU), nr (lire en ligne, consulté le ).
- [vidéo]« Perspectives: à Boncourt, l'empreinte de la famille Burrus reste bien vivace », sur www.rts.ch, .
- [vidéo]« Les Burrus bienfaiteurs de Boncourt Une vraie saga », sur www.canalalpha, .
- François Kohler, « Burrus » dans le Dictionnaire historique de la Suisse en ligne, version du ..
- Daniel Eskenazi, « Du tabac au cacao, les terres fertiles des Burrus », Bilan.ch, (lire en ligne).
- Philippe Turrel, « Paul Burrus, capitaine d’industrie, la gourmandiuse en plus », Le Temps, (lire en ligne).
- « Paul Burrus, industriel alsacien », L'Alsace, .
- Jacques Foucart, « Note sur Maurice Burrus, mécène de Vaison et donateur d'Avignon A propos du Barbier espagnol d’Antoine Dumas », La Tribune de l'Art, (lire en ligne).
- « M&A, Valther accompagne le Groupe Burrus dans son rapprochement avec Siaci Saint Honoré », .
- « L'AMF inflige une lourde amende à l'assureur Afi Esca et son dirigeant Christian Burrus », sur www.capital.fr, .
- Laurence boisseau, « L'AMF requiert 1,8 million d'euros de sanctions contre Christian Burrus et des sociétés de son groupe », sur www.lesechos.fr/, 3 huin 2022.
- Rédaction, « Chez Yvonne, le célèbre restaurant strasbourgeois, change de propriétaire », Les Échos, (lire en ligne).
- Élise Choulat, « L’exemple de la famille Burrus », L’ajoie (ch), (lire en ligne).
- (en) « Charles Burrus, a humanist employer », sur www.guile.org.
- Serge Jubin, « L'évêque de Bâle est venu à Boncourt pour bénir la Fondation Guilé et ses Légionnaires du Christ », Le Temps, (lire en ligne).
- « Boncourt: Siège de la Fondation Guilé et Institut International d’Etudes sociales inaugurés », sur www.cath.ch, nr.
- « Boncourt pleure Monsieur Charles Burrus n'est plus », sur www.rfj.ch, .
- « Décès d’un grand mécène et d’un amoureux des chevaux : Charles Burrus n’est plus », sur www.cavalier-romand.ch, .
- François Kohler, « Burrus, François-Joseph », Dictionnaire historique de la Suisse (DHS), (lire en ligne)
- Emma Chatelain et Philippe Hebeisen,, « Burrus, Jean-Baptiste (1840-1903) », Dictionnaire du Jura (DIJU), (lire en ligne).
- Peter Stettler (traduit de l’allemand par Pierre-G. Martin), « Burrus, Henry », Dictionnaire historique de la Suisse (DHS), (lire en ligne, consulté le ).
- (en) « Dominique Burrus, 2 Sep 1998, Swissair Crash Victims - Mass Burial Site Bayswater, Lunenburg County, Nova Scotia, Canada ».
- Emma Chatelain et Philippe Hebeisen, « Burrus, François (1844-1915) », Dictionnaire du Jura (DIJU), (lire en ligne, consulté le ).
- Emma Chatelain, « Burrus, Albert (1887-1960) », Dictionnaire du Jura (DIJU), nr (lire en ligne, consulté le ).
- Emma Chatelain, « Burrus, Léon (1904-1990) », Dictionnaire du Jura, nr (lire en ligne, consulté le ).
- Christiane Salvadé, « Décès en mer d'un membre de la dynastie de Boncourt », Le Temps, (lire en ligne).
- « Burrus André », sur www.alsace-histoire.org.
- (en) « After Seizure », The Denver Post, .
- « Historique de La villa Burrus ».
- « Maison : Château Burrus » sur la base Mérimée.
- Portail de l’Alsace
- Portail de la production industrielle
- Portail du tabac
- Portail du chocolat
- Portail du catholicisme
- Portail de la Suisse