Garmin G1000
Le Garmin G1000 est un système de planche de bord tout écran, ou glass cockpit, conçu par Garmin. Il se compose de plusieurs écrans qui remplacent les instruments de bord classiques.
Le système
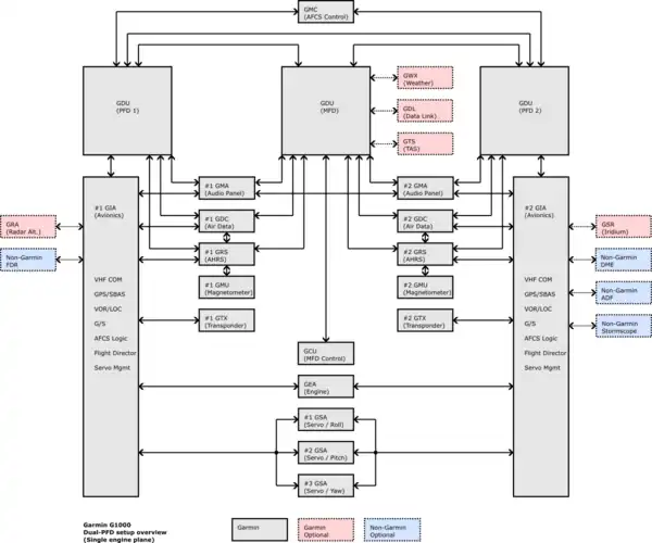
Le G1000 est un système modulaire. Il se compose typiquement de deux écrans, ou Garmin Display Unit (GDU), appelés Primary Flight Display (PFD) et Multi-Function Display (MFD) ainsi que d'un module de communication situé entre ces écrans. Les GDU peuvent être de différentes tailles: 10, 12 ou 15 pouces.
Plusieurs options peuvent s'ajouter au système :
- un troisième écran (PFD) pour le copilote ;
- un clavier alphanumérique ;
- un pilote automatique.
Primary Flight Display (PFD)
Le PFD indique les instruments de bord classiques tels que altimètre, horizon artificiel, anémomètre et regroupe les commandes associées.
Multi-Function Display (MFD)
Le MFD indique, sur la partie gauche, les paramètres moteur et, sur la partie droite, une carte indiquant le terrain, la météo ou le trafic et regroupe les commandes associées.
Primary Flight Display (PFD)
Multi-Function Display (MFD)
Le G1000 a été présenté le [1]. Fin 2016, plus de 16.000 systèmes G1000 ont été vendus dans le monde[2].
Le G1000 NXi a été présenté le [3].
Les composants

Plusieurs composants modulaires participent au fonctionnement du système. L'ensemble des composants se trouvent dans un rack, situé généralement derrière les écrans, où les composants sont insérés et interconnectés via un bus ethernet.
Ces composants sont:
- GDU Display Unit
- GMA Audio Panel
- GIA Integrated Avionics Unit
- GDC Air Data Computer
- GRS Attitude and Heading Reference System (AHRS)
- GSU ADAHRS (remplace l'ensemble GDC plus GRS)
- GMU Magnetometer
- GTX Transponder
- GEA Engine/Airframe Unit
- GSD Data Aggregator
- GTS Traffic Advisory System (TAS)
- GDL Data Link Receiver
- GWX Weather Radar
- GSA Servo
- GMC Autopilot Control
- GCU MFD Control
- GRA Radar Altimeter
- GSR Iridium Satellite Transceiver
Il existe six différentes versions de GDU de 10,4 pouces:
- GDU 1040 : sans pilote automatique
- GDU 1042 : avec pilote automatique
- GDU 1043 : avec pilote automatique et Yaw damper (en)
- GDU 1044 : avec pilote automatique et VNAV (en)
- GDU 1044B : avec pilote automatique et VNAV plus une touche "Back Course"
- GDU 1045 : avec pilote automatique, Yaw damper et VNAV
Le composant pour le pilote automatique est le GFC Flight Control.
Il existe également plusieurs versions du Garmin 1000 NXi: Phase 1 en 2017, Phase 2 en 2019 avec de nouveaux composants GMA, GIA et GEA[4] ainsi que Phase 3 en 2023[5].
Utilisation



Le G1000 est utilisé sur les aéronefs suivants:
- Jets:
- Cessna Citation Mustang
- Diamond D-Jet
- Embraer Phenom 100 (Prodigy Flight Deck 100, dérivé du G1000)
- Embraer Phenom 300 (Prodigy Flight Deck 300, dérivé du G1000)
- Turbopropulseurs:
- Beechcraft King Air
- Cessna 208 Caravan
- Cessna 408 SkyCourier
- Epic E1000
- Piper PA-46 Meridian et M500
- Quest Kodiak
- Socata TBM-850
- Socata TBM-900
- Moteurs à pistons:
- Beechcraft Bonanza
- Beechcraft Baron
- Cessna 172 Skyhawk
- Cessna 182 Skylane
- Cessna 206 Stationair
- Cirrus SR20 (Cirrus Perspective, dérivé du G1000)
- Cirrus SR22 (Cirrus Perspective, dérivé du G1000)
- Diamond DA40
- Diamond DA42
- Diamond DA50
- Diamond DA62
- Mooney M20R
- Piper PA-28 Archer III
- Piper PA-34 Seneca V
- Piper PA-44 Seminole
- Piper PA-46 Mirage, Matrix et M350
- Tecnam P2006T NG
- Tecnam P2010
- Tecnam P2012 Traveller
- Hélicoptères:
- Bell 407 (G1000H)
- Bell 505 Jet Ranger X (G1000H)
- AgustaWestland AW119 Kx (G1000H)
Évolution
Plusieurs versions avec écran tactile ont été introduites après le G1000 :
- G3000 pour les turbopropulseurs en 2009,
- G5000 pour les jets moyen ou long courrier en 2010,
- G2000 pour les moteurs à pistons en 2011.
Une version pour hélicoptères, appelée G1000H, a également été introduite en 2011. Suivie, pour les hélicoptères bi-turbines, du G5000H en 2012.
Notes et références
- (en)Garmin’s G1000™ Delivers Integrated, Flexible Cockpit Technology
- (en-US) « Garmin introduces G1000 NXi », General Aviation News, (lire en ligne, consulté le )
- (en)Garmin Introduces G1000 NXi Next Generation Integrated Flight Deck
- [PDF] Diamond Aircraft DA 62 GARMIN G1000 NXi PHASE II
- (en) We got some product updates for you!
- Portail de l’aéronautique