Graphviz
Graphviz (diminutif de Graph Visualization Software) est un ensemble d'outils open source, créés par les laboratoires de recherche d'AT&T, qui manipulent des graphes définis à l'aide de scripts suivant le langage DOT. Cet ensemble fournit aussi des bibliothèques permettant l'intégration de ces outils dans diverses applications logicielles.

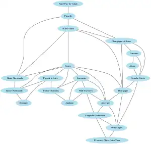
Graphique montrant la contiguïté des régions françaises
Graphviz est un logiciel libre distribué selon l'Eclipse Public License.
Outils principaux
Parmi les outils permettant de générer ou utiliser les fichiers DOT, par exemple pour proposer une visualisation[2] :
- dot
- un outil en ligne de commande pour exporter une représentation visuelle du graphe décrit dans différents formats, comme PostScript, PDF, SVG, PNG ou encore Xfig
- neato
- un moteur d'affichage utilisant un algorithme de dessin basé sur les forces
- sfdp
- un moteur d'affichage pour de très grands graphes non orientés
- fdp
- un autre moteur d'affichage pour graphes non orientés
- twopi
- pour un affichage radial
- circo
- pour un affichage circulaire
- dotty
- une interface graphique pour visualiser et modifier les graphes
- lefty
- un outil programmable qui affiche des graphes au format DOT et permet à l'utilisateur de faire des actions avec la souris
Applications faisant usage
Quelques applications utilisant Graphviz ou le format DOT :
- Outils de documentation ou rédaction dans lesquels on peut intégrer des graphes Graphviz :
- Outils permettant d'exporter une description en DOT pour une visualisation avec Graphviz :
Notes et références
- « Release 11.0.0 »
- (en) « Command Line » et « Layout Engines », sur Graphviz (consulté le ).
- (en) « Asciidoctor Diagram - Graphviz », sur Asciidoctor Docs (consulté le ).
- (en) « Doxygen Manual: Graphs and diagrams », sur www.doxygen.nl (consulté le ).
- (en) « Graphviz (Bison 3.8.1) », sur www.gnu.org (consulté le ).
- (en) « Menhir Reference Manual (version 20230608) », sur gallium.inria.fr (consulté le ), option
--reference-graph. - « GenGraph », sur dept-info.labri.fr (consulté le ).
Voir aussi
Articles connexes
Liens externes
Extensions et dérivés
- (en) Plugin Graphviz pour DokuWiki
- (en) Version de Graphviz pour MacOS X réalisée par Pixelglow Software
- (en) Extension obsolète GraphViz pour MediaWiki
- Portail de l'informatique théorique
- Portail des logiciels libres
Cet article est issu de Wikipedia. Le texte est sous licence Creative Commons – Attribution – Partage à l’identique. Des conditions supplémentaires peuvent s’appliquer aux fichiers multimédias.