Guerres de Bourgogne
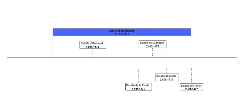
Les guerres de Bourgogne opposent de 1474 à 1477 Charles le Téméraire, duc de Bourgogne, en guerre depuis 1471 avec le roi de France, à la Confédération suisse des VIII cantons et au duché de Lorraine, alliés de Louis XI.
L'origine du conflit est l'arrivée de la puissance bourguignonne en Alsace en 1469 (traité de Saint-Omer), suscitant des réactions hostiles des villes rhénanes, notamment Strasbourg et Bâle, ainsi que des cantons suisses, qui forment la ligue de Constance au début de 1474. La condamnation à mort du bailli bourguignon d'Alsace, Pierre de Hagenbach (mai 1474) et les représailles exercées par son frère à la tête de troupes bourguignonnes entraînent l'intervention militaire des cantons suisses, qui vainquent les Bourguignons lors de la bataille d'Héricourt, première bataille des guerres de Bourgogne.
Le conflit s'achève en janvier 1477 par la mort de Charles le Téméraire devant Nancy ; il est immédiatement suivi par la guerre de Succession de Bourgogne (1477-1482), opposant le roi de France à la duchesse Marie de Bourgogne, fille de Charles, et à son époux l'archiduc Maximilien d'Autriche.
Contexte
Émancipation des cantons suisses
Depuis leur victoire face aux Habsbourg, lors de la bataille de Näfels (avril 1388), les Suisses de la confédération des VIII cantons, formée dans les années 1330-1350 ont affermi leur indépendance et pris le contrôle d'autres territoires, de sorte que leurs rapports avec les Habsbourg sont restés conflictuels.
En 1468, l'archiduc d'Autriche Sigismond de Habsbourg, régent des territoires d'Autriche antérieure (c'est-à-dire les territoires des Habsbourg en Souabe et en Alsace) et du Tyrol, cherche un moyen de se protéger de la menace des Confédérés. Les raisons de Sigismond sont multiples : la principale peut être sa crainte de la Suisse, dont l'armée s'est forgée une solide réputation dans les conquêtes du siècle ; ou le fait qu’il cherche à retrouver sa suzeraineté d’antan.
Il tente d'abord de conclure une alliance avec le roi de France Louis XI, mais celui-ci refuse en raison d’une rivalité antérieure[réf. nécessaire] entre les maisons de France et de Habsbourg. L'archiduc se tourne alors vers le principal ennemi du roi de France, Charles le Téméraire.
Puissance de Charles le Téméraire et conflit franco-bourguignon

Charles le Téméraire, duc de Bourgogne depuis 1467, est à la tête d'un ensemble, dit l'« État bourguignon », à cheval sur la France et sur l'Empire, incluant le duché de Bourgogne, le comté de Bourgogne et plusieurs fiefs des Pays-Bas, allant du comté d'Artois à la seigneurie de Frise.
Par le Traité de Péronne (1468) conclu par Louis XI sous contrainte, Charles obtient le contrôle de la Picardie. En 1471, après avoir fait casser le traité de Péronne, Louis XI a lancé une offensive en Picardie. En novembre 1471, Charles le Téméraire se déclare affranchi de la suzeraineté du roi de France, mais sa contre-offensive est marquée par l'échec du siège de Beauvais en 1472.
Entretemps, Charles a conclu avec Sigismond le traité de Saint-Omer (1469).
Causes de la guerre
Traité de Saint-Omer (1469) : expansion bourguignonne en Alsace
Ce traité prévoit l’abandon par les Habsbourg leurs droits et territoires en Haute-Alsace et en Forêt-Noire, moyennant une compensation pécuniaire. Il stipule aussi une alliance défensive en cas de guerre. L’État bourguignon devient ainsi le voisin direct des confédérés suisses.
Charles le Téméraire place à la tête de ces nouveaux territoires avec le titre de Landvogt (bailli) un chevalier d'ascendance alsacienne et comtoise, Pierre de Hagenbach (Hagenbach étant une seigneurie du Sundgau).
Politique du bailli Hagenbach en Haute-Alsace
Par un certain nombre de mesures commerciales, Hagenbach suscite l'hostilité des villes rhénanes, notamment Strasbourg, ville libre impériale, et Bâle, dirigés par sa bourgeoisie depuis le XIVe siècle. En effet, il interdit le commerce de grains avec elles[pas clair].
Ces deux villes sollicitent l’aide de Berne, un des cantons confédérés, qui a alors une grande puissance militaire. Berne accepte cette alliance, car elle craint que les Bourguignons ne barrent le passage vers les foires de Genève, accessibles par les routes du plateau[pas clair].
Berne est alliée à Mulhouse, autre ville libre impériale, qui subit aussi des vexations de la part du bailli Hagenbach.
Projet de royaume de Bourgogne (1473)
En 1473, lors de la conférence de Trèves, l'empereur Frédéric III du Saint-Empire accepta d'ériger ses possessions en terre d'empire en un royaume de Bourgogne indépendant. Ce royaume de Bourgogne aurait fait entrer dans sa souveraineté le duché de Lorraine, le duché de Savoie (qui incluait alors le Piémont, la Bresse, le Bugey, le Pays de Vaud, Genève), le duché de Clèves, les évêchés d'Utrecht, Liège, Toul et Verdun[1]. Charles exigea également la souveraineté de la Bourgogne sur les VIII cantons confédérés[2]. Cependant, l'empereur rompit les pourparlers la veille même du couronnement[3] et s'enfuit de nuit avec son fils Maximilien qui, dans le cadre de l'accord, devait épouser Marie de Bourgogne.

Formation de la Ligue de Constance (mars 1474)
Cependant, Sigismond est insatisfait de la politique du Téméraire, car celui-ci maintient la paix avec les Confédérés et refuse de leur déclarer la guerre. Sigismond se résigne donc à négocier la paix avec les Suisses, le , à Constance ; ceci doit permettre de mettre fin aux conflits avec les Habsbourg.
Mais à cette occasion, une ligue appelée « Ligue alémanique » (en latin : liga Alamaniae, en dialecte : teütscher pund, en allemand : Deutscher Bund) ou « Ligue de Constance »[4] se forme contre Charles le Téméraire.
Conclue pour dix ans le à Constance, l'alliance d'abord conclue entre les villes de Strasbourg, de Bâle, de Colmar et de Sélestat, est rejointe par les VIII cantons confédérés, Soleure, les évêques de Strasbourg et de Bâle, ainsi que de Sigismond de Habsbourg signe ce même traité le 4 avril[5].
Le traité ne se résume pas à un simple texte de paix entre les villes du Rhin et Sigismond : les villes avancent 76 000 florins au duc, afin que celui-ci puisse racheter les villes et les territoires de la Haute-Alsace hypothéqués au duc de Bourgogne.
En même temps que le « traité de Basse-Union », Sigismond, les villes alsaciennes ainsi que les Confédérés, préparent durant les mois de mars et un traité de « Paix perpétuelle » (signé un peu plus tard, en juin). Ainsi, une ligue se met en place, menée par Berne, Lucerne, Bâle et Strasbourg, et prépare la guerre contre Charles le Téméraire, duc de Bourgogne.
Procès du bailli Hagenbach et ses suites
Pierre de Hagenbach est arrêté à Brisach le 11 avril en raison de révoltes parmi ses troupes[pas clair][6], jugé par un tribunal formé par les quatre villes impériales du Rhin, condamné à mort et exécuté le 9 mai.
En , son frère Étienne de Hagenbach vient en représailles ravager la Haute-Alsace avec des troupes bourguignonnes et lombardes.
La Ligue alémanique riposte en envoyant des troupes vers la Haute-Alsace et attaquent Etienne de Hagenbach qui s'est retranché à Héricourt, ville du comté de Montbéliard.

Déroulement
Bataille d'Héricourt (novembre 1474)
Cette bataille oppose les troupes des confédérés suisses, appuyées par celles des villes d'Alsace, et les troupes du duché de Bourgogne (incluant 5 000 mercenaires lombards), d'abord celles retranchées à Héricourt, puis celles de deux armées de secours. Charles le Téméraire, occupé par le siège de Neuss (dans la région de Cologne), n'intervient pas dans cet engagement.
Le , l'armée de la confédération établit le siège d'Héricourt où se trouvent les troupes d'Étienne de Hagenbach. Grâce à un bombardement, une brèche est faite dans la muraille et la reddition est obtenue le 12 novembre.
À ce moment, deux armées de secours se dirigent vers Héricourt, commandées par Henri de Neuchâtel-Blamont (maréchal de Bourgogne) et par Jacques de Savoie avec environ 12 000 soldats.
Le 13 novembre, leur approche est repérée par les Suisses qui quittent leur camp pour affronter directement les Bourguignons. Ceux-ci sont assez rapidement vaincus, étant en situation d'infériorité numérique.
La proche saline de Saulnot, ressource économique importante de la région, est détruite[7].
Au terme de ces événements, les armées de Porrentruy et de Bâle récupèrent l’Alsace[pas clair].
Conquête du Pays de Vaud

Au printemps et en automne 1475 les Bernois et les Fribourgeois, avec le soutien de Lucerne, prirent le Pays de Vaud possédé par le duché de Savoie (saumon), la principauté épiscopale de Lausanne (violet) et le comte de Chalon (rose foncé : Morat, Grandson, Orbe, Échallens). En août 1475 les Bernois prirent le bailliage savoyard d'Aigle, qu'ils conserveront.
Le 13 novembre les valaisans, avec Berne et Soleure, battent les savoyard à la bataille de la Planta (rouge). Les cantons confédérés vainquent l'armée de Charles le Téméraire à la bataille de Grandson le 2 mars 1476, puis à la bataille de bataille de Morat le 22 juin.
Après que Niklaus von Diesbach et les partisans de la guerre imposèrent leur vue aux modérés en écartant des Conseils Adrian I von Bubenberg, Berne et Fribourg, avec le soutien de Lucerne, se lancèrent à l’assaut du Pays de Vaud, en grande partie possession du Duché de Savoie, allié de Charles le Téméraire. Au printemps et en automne 1475, seize villes et quarante-trois châteaux furent conquis par les corps francs et leurs habitants durent prêter allégeance à Berne et Fribourg. Ces actions ne plurent guère aux autres cantons qui formèrent en été 1475 une alliance de courte durée contre Berne et sa politique d'expansionnisme. Durant toutes les guerres de Bourgogne, ils motivèrent leurs interventions en vertu de leur devoir d'assistance, et non dans un but de conquête[6].
Humbert de Cerjat, seigneur de Combremont, de Denezy et de la Molière, gouverneur du Pays de Vaud et conseiller personnel de Jacques de Savoie et de Yolande de France, ducesse de Savoie, fut à plusieurs reprises leur ambassadeur auprès de la Confédération des VIII Cantons, mais ne parvint pas à empêcher la guerre de Bourgogne.
Conquête du Bas-Valais
En 1446, les dizains signent un traité d'amitié avec Berne et le duché de Savoie qui sera mise à mal par plusieurs violations (affaire Asperlin entre 1460 et 1482, incidents de frontière). En 1473 la Savoie décrète un embargo économique sur le Valais, ce qui accentue les tensions. Le , l'évêque de Sion et les dizains s'allie à Berne par un traité de combourgeoisie, rompant ainsi l'embargo.
En octobre 1475, les Bernois, qui avaient conquis le Pays de Vaud, demandent aux Valaisans d'attaquer les possessions savoyardes du Bas-Valais. En novembre 1475, l'évêque Walter Supersaxo attaque sans succès Conthey. L'évêque de Genève, Jean-Louis de Savoie, vient en renfort avec ses troupes en attendant le gros de l'armée savoyarde.
Le 12 novembre, l'armée principale de la duchesse de Savoie Yolande de France forte de 10 000 hommes, arrive à Conthey. La garnison de la ville de Sion n'en compte que 300, mais déjà l'armée valaisanne forte de 3 000 à 4 000 hommes est en route pour rejoindre Sion. Parallèlement, 3 000 hommes du Gessenay (comté de Gruyère) et du Simmental (Berne), de Fribourg et de Soleure[6] se dirige vers le col du Sanetsch au nord-ouest de Sion pour porter assistance à leur alliés. Les troupes savoyardes sont battues le à la bataille de la Planta ce qui permit en février 1476 la conquête du Bas-Valais jusqu'au défilé de Saint-Maurice[6] par une campagne rapide durant laquelle dix-sept châteaux forts sont démantelés. Le territoire est assujetti en 1477 et la Savoie ne reconnait cette annexion qu'en 1528.
Batailles de Grandson et de Morat

Ce n'est qu'au début de 1476, après la prise de Nancy, que le duc de Bourgogne se met en campagne contre Fribourg et Berne. Le , il met le siège devant le château de Grandson, dotée d'une garnison de 400 soldats. Berne appelle à l'aide ses alliés Confédérés et alsaciens qui se portèrent à leur aide au dernier moment. Soumise à la puissante artillerie bourguignonne, la garnison grandsonnoise capitule le avec l'assurance d'avoir la vie sauve. Le duc de Bourgogne les fit pendre aux arbres alentour ou noyer dans le lac de Neuchâtel ce qui provoqua la colère des Suisses qui, aux cris de « Grandson !, Grandson ! », rassemblèrent 20 000 hommes sous le commandement de Nicolas de Scharnachthal (Berne), Hans Waldmann (Zurich) et Heinrich Hassfurter (Lucerne). Charles le Téméraire est battu à la bataille de Grandson le 2 mars, puis à la bataille de Morat le 22 juin. Le 16 août, les Suisses négocient la rétrocession du Pays de Vaud à la Savoie contre 50 000 florins, somme dont ils ne pourront s'acquitter ce qui les amenèrent à hypothéquer le pays de Vaud.
Bataille de Nancy
Charles le Téméraire se tourne contre le duché de Lorraine qu'il occupe partiellement depuis 1475, et qui sépare en deux ses États, qui vient de se révolter et dont le duc, René II de Lorraine, a prêté main-forte aux Suisses. Le duc de Bourgogne est finalement battu et tué lors de la bataille de Nancy le par les troupes lorraines, alsaciennes et suisses.
Suites et conséquences
Les guerres de Bourgogne représentent un tournant dans l'histoire européenne : elles marquent la chute de l'État bourguignon qui se développait entre l'Empire et la France, mais aussi la montée au premier rang des Habsbourg en Europe, renforcent la monarchie française et les cantons suisses sont reconnus comme une puissance militaire en Europe.
Marie de Bourgogne, la fille de Charles de Téméraire, récupère le comté de Bourgogne (Franche-Comté) acheté aux cantons suisses pour la somme de 25000 florins lors du congrès de Zurich en .
Les cantons suisses obtinrent peu de gains territoriaux[8]. En 1476, les cantons avaient rétrocédé le Pays de Vaud à la Savoie qui versa 50000 florins et en 1479 ils renoncèrent à la Franche-Comté contre un paiement de 150000 fl de Louis XI. Cela s'explique par la méfiances des autres cantons quant à l'expansionnisme bernois. Berne et Fribourg gardèrent en bailliages communs Morat, Grandson, Echallens et Orbe qui formèrent le Bailliage d'Orbe-Échallens. Berne conserva Aigle dont elle fit le gouvernement d'Aigle et Cerlier. L'évêque de Sion et les Valaisans conservèrent le Bas-Valais. La route du Grand-Saint-Bernard passa ainsi sous leur contrôle[8].
Le conflit eut une profonde répercussion sur les structures sociales de la confédération. Les victoires de Grandson et de Morat firent la renommée des soldats suisses et les monarchies européennes voulurent engager des mercenaires suisses (Service étranger). Le recrutement était notamment favorisé par le système de pensions versées aux notables, pratique qui se répandit. De nombreux jeunes hommes préfèrent quitter leur profession et s'engager dans le métier des armes. Selon la chronique de Zurich, « […] il entra beaucoup d'argent dans le pays. », ce qui contribua au bien-être public[8].
Ensuite, le butin des guerres de Bourgogne avait modifié l'ordre établi, ce que beaucoup déplorait. L'équilibre des forces entre cantons campagnards (Uri, Schwytz, Unterwald et Glaris) et cantons villes (Zurich, Berne, Lucerne, Zoug), qui avaient conduit la guerre avec succès, fut déréglé. Les villes de Fribourg et Soleure qui avaient pris part au conflit souhaitaient entrer dans la Confédération. Les cantons campagnards s'y opposèrent et la politique menée par les cantons villes, dont le traité de combourgeoisie signés avec Soleure et Fribourg le , suscitèrent mécontentement et révoltes (Expédition de la Folle Vie en 1477, affaire Amstalden en 1478). La crise ne sera résolue que par le convenant de Stans, complété par le traité d'alliance avec Fribourg et Soleure signé le même jour[8].
Le roi de France profite également de ces victoires sur la Bourgogne, la mort du duc le mettant à l'abri d'attaques du roi d'Angleterre, qui avait conclu une alliance avec Charles le Téméraire. Louis XI récupère plusieurs terres bourguignonnes : le duché de Bourgogne, la Picardie, l’Artois et la Flandre. Toutefois, Marie de Bourgogne épouse Maximilien de Habsbourg, et c'est ainsi que commence le litige entre les rois de France et la maison des Habsbourg, par la guerre de Succession de Bourgogne.
Armée bourguignonne de Charles le Téméraire

Charles le Téméraire copia le modèle des compagnies d'ordonnance, première armée permanente française crée par l'ordonnance royale de 1445 de Charles VII. En y incorporant des combattants à pied, il améliora ce modèle. Ainsi, une lance bourguignonne comprenait un homme d'armes, un coustillier, un page et trois archers ou trois arbalétriers à cheval, tous cavaliers, auxquels s'ajoutaient donc un couleuvrinier, un arbalétrier ou archer, et un piquenaire, tous trois à pied. Les trois ordonnances qu'il élabora, celle d'Abbeville en 1471, celle de Bohain en 1472 et celle de Saint-Maximin de Trèves en 1473, la plus complète, sont plus détaillées que l'ordonnance royale de 1445 et codifient la vie des compagnies, notamment leur organisation, leur équipement, leurs emblèmes, leur vie de campagne, leur déplacement, leur solde, leur ravitaillement et leurs congés[9].
Après la défaite de Grandson en 1476 et influencé par la qualité que montrèrent les piquiers suisses, Charles le Téméraire édicta une nouvelle ordonnance qui tenait compte du rôle croissant de l'infanterie. Il conserva cependant la dépendance administrative des combattants à pied de leurs chefs de lance, empêchant l'éclosion d'un esprit de corps dans l'infanterie, et il réserva toujours un rôle décisif à la cavalerie dans ses ordres de bataille. Il est vrai qu'il était alors difficile de former rapidement, même avec des soldats aguerris, une infanterie capable de rivaliser avec celle des Suisses[9].
Surnommé par ses compatriotes "Charles le Travaillant", le duc créa la première artillerie de campagne qui aurait pu jouer un rôle décisif lors de ses batailles. Reconnu pour ses grandes qualités d'organisateur, il était malheureusement mauvais stratège et tacticien. C'est pourquoi il perdit les batailles de Grandson, Morat et Nancy contre l'infanterie suisse composée essentiellement d'un grand carré de piquiers et de hallebardiers capables de manœuvrer offensivement sur un champ de bataille[9]
Notes et références
- Anne Le Cam, Charles le Téméraire, un homme et son rêve, éd. In Fine, 1992, p. 258.
- Jean Favier, Louis XI, Paris, Fayard, , 1019 p. (ISBN 2-213-61003-7), p. 653.
- Klaus Schelle, Charles le Téméraire – La Bourgogne entre les lys de France et l'aigle de l'Empire, traduit de l'allemand par Denise Meunier, Fayard, 1979, p. 194 – 200.
- Charles le Téméraire et la ligue de Constance sur Gallica.
- Claudius Sieber-Lehmann, « Basse-Union » dans le Dictionnaire historique de la Suisse en ligne, version du .
- Claudius Sieber-Lehmann, « Guerres de Bourgogne : déroulement des faits » dans le Dictionnaire historique de la Suisse en ligne, version du .
- [PDF] Yves Clerget, Il était une fois... des salines en Franche-Comté, Service éducatif du muséum Cuvier Montbéliard et Action culturel du Rectorat (lire en ligne).
- Claudius Sieber-Lehmann, « Guerres de Bourgogne : conséquences des guerres » dans le Dictionnaire historique de la Suisse en ligne, version du .
- sous la direction de Patrice Franchet-d'Espèrey et de Monique Chatenet, en collaboration avec Ernest Chenière, Les Arts de l'équitation dans l'Europe de la Renaissance, Arles, Actes Sud, , 447 p. (ISBN 978-2-7427-7211-7), Gendarmes et reîtres, la cavalerie Renaissance entre tradition et modernité (page 267)
Voir aussi
Bibliographie
- Morgane Bon, « La violence de guerre en images : les guerres de Bourgogne dans la chronique bernoise de Diebold Schilling l’Ancien (1474-1477) », Annales de Janua, no 7 « La violence guerrière : de l’Antiquité au Moyen Âge », (lire en ligne).
- Morgane Bon, « Les armes d’hast suisses au temps des guerres de Bourgogne », Martial Culture in Medieval Town, (lire en ligne).
- Charles Brusten, « L'armée bourguignonne de 1465 à 1477 », Revue internationale d'histoire militaire, , p. 452-466.
- Charles Brusten, « Les itinéraires de l'armée bourguignonne de 1465 à 1478 », Publications du Centre européen d'études burgondo-médianes, vol. 2, , p. 55-67 (DOI 10.1484/J.PCEEB.3.4).
- Charles Brusten, « Le ravitaillement en vivres dans l'armée bourguignonne, 1450-1477 », Publications du Centre européen d'études burgondo-médianes, vol. 3, , p. 42-49 (DOI 10.1484/J.PCEEB.3.11).
- Charles Brusten, « Charles le Téméraire et la campagne de Neuss 1474-1475 ou le destin en marche », Publications du Centre européen d'études burgondo-médianes, vol. 13, , p. 67-73 (DOI 10.1484/J.PCEEB.3.258).
- Charles Brusten, « Charles le Téméraire au camp de Lausanne, - », Publications du Centre européen d'études burgondo-médianes, vol. 14, , p. 71-81 (DOI 10.1484/J.PCEEB.3.271).
- Charles Brusten, « Les dépêches des ambassadeurs milanais sur les campagnes de Charles le Hardi, duc de Bourgogne, de 1474 à 1477 », Publications du Centre européen d'études burgondo-médianes, vol. 15, , p. 53-62 (DOI 10.1484/J.PCEEB.3.83).
- Charles Brusten, « Les compagnies d'ordonnance dans l'armée bourguignonne », dans Daniel Reichel (dir.), Grandson, 1476 : essai d'approche pluridisciplinaire d'une action militaire du XVe siècle, Lausanne, Centre d'histoire, coll. « Recherches de sciences comparées - Centre d'histoire et de prospective militaires » (no 2), , 253 p. (ISBN 2-8280-0000-1), p. 112-169.
- Charles Brusten, « La fin des compagnies d'ordonnance de Charles le Téméraire », dans Cinq centième anniversaire de la bataille de Nancy, 1477 : actes du colloque organisé par l'Institut de recherche régionale en sciences sociales, humaines et économiques de l'Université de Nancy II, Nancy, 22-, Nancy, Imprimerie A. Humblot, coll. « Annales de l'Est. Mémoires » (no 62), , 447 p., p. 363-375.
- Jean-Marie Cauchies, « La désertion dans les armées bourguignonnes de 1465 à 1476 », Revue belge d'histoire militaire, nos 22-2, , p. 132-148.
- Jean-Marie Cauchies, « Charles le Hardi à Neuss (1474/75) : folie militaire ou contrainte politique ? », Publications du Centre européen d'études burgondo-médianes, vol. 36, , p. 105-115 (DOI 10.1484/J.PCEEB.2.302244).
- Jean-Marie Cauchies, Louis XI et Charles le Hardi. De Péronne à Nancy (1468-1477) : le conflit, Bruxelles, De Boeck Université, coll. « Bibliothèque du Moyen Âge » (no 8), , 184 p. (ISBN 2-8041-2128-3, présentation en ligne), [présentation en ligne].
- Jean Robert de Chevanne, Les Guerres en Bourgogne de 1470 à 1475, étude sur les interventions armées des Français au duché sous Charles le Téméraire : ouvrage publié sous les auspices de la Société Éduenne, Paris, Auguste Picard, , 345 p. (présentation en ligne).
- Louis Colot, « Règlements de paix consécutifs aux guerres de Bourgogne », Publications du Centre européen d'études burgondo-médianes, vol. 21, , p. 27-39 (DOI 10.1484/J.PCEEB.3.139).
- Philippe Contamine, « Charles le Téméraire : fossoyeur et/ou fondateur de l'État bourguignon ? », Le Pays lorrain, Nancy, Berger-Levrault, no 1 (58e année), , p. 123–134 (lire en ligne).
- Michael Depreter, De Gavre à Nancy (1453-1477) : l'artillerie bourguignonne sur la voie de la « modernité », Turnhout, Brepols, coll. « Burgundica » (no 18), , XII-229 p. (ISBN 978-2-503-54186-0, présentation en ligne).
- Michael Depreter, « Moult cruaultéz et inhumanitéz y furent faictes : stratégie, justice et propagande de guerre sous Charles de Bourgogne (1465-1477) », Le Moyen Âge, Louvain-la-Neuve / Paris, De Boeck Supérieur, t. CXXI, , p. 41-69 (DOI 10.3917/rma.211.0041).
- (de) Florens Deuchler (préf. Michael Stettler), Die Burgunderbeute : inventar der Beutestücke aus den Schlachten von Grandson, Murten und Nancy, 1476-1477, Berne, Stämpfli und C°, , XXII-418 p. (présentation en ligne).
- Henri Dubois, « Le Téméraire, les Suisses et le sel », Revue historique, Paris, Presses universitaires de France, t. 259, , p. 309-333 (lire en ligne).
- Henri Dubois, Charles le Téméraire, Paris, Fayard, , 543 p. (ISBN 2-213-59935-1, présentation en ligne), [présentation en ligne].
- Grégoire Ghika, « Pour le cinquième centenaire des guerres de Bourgogne », Annales valaisannes, 2e série, no 51, , p. 105-129 (lire en ligne).
- Louis-Édouard Roulet, « Neuchâtel et la Paix de Bourgogne », Publications du Centre européen d'études burgondo-médianes, vol. 17, , p. 157-165 (DOI 10.1484/J.PCEEB.3.112).
- Louis-Édouard Roulet, « La route Berne-Genève et les guerres de Bourgogne », Publications du Centre européen d'études burgondo-médianes, vol. 23, , p. 43-51 (DOI 10.1484/J.PCEEB.3.148).
- Louis-Édouard Roulet, « Le Téméraire à Morat : plaidoyer pour une réhabilitation », Publications du Centre européen d'études bourguignonnes, Bâle, Centre européen d'études bourguignonnes, vol. 26 « Art de la guerre, technologie et tactique en Europe occidentale à la fin du Moyen Âge et à la Renaissance / Rencontres de Bruxelles, 19 au ; actes publiés sous la direction de Jean-Marie Cauchies », , p. 39-56 (DOI 10.1484/J.PCEEB.3.176).
- Louis-Édouard Roulet, « L'obstacle de la montagne dans les guerres de Bourgogne », Revue internationale d'histoire militaire, vol. 65, , p. 91-104.
- Louis-Édouard Roulet, « Le soldat suisse et la mort à l'époque des guerres de Bourgogne et d'Italie », dans Jean-Pierre Jessenne, Gilles Deregnaucourt, Jean-Pierre Hirsch, Hervé Leuwers (dir.), Le Soldat, la stratégie, la mort : mélanges André Corvisier, Paris, Economica, , 491 p. (ISBN 2-7178-1757-3), p. 351-366.
- Louis-Édouard Roulet, « Aspects de la diplomatie des ligues confédérées à l'époque des guerres de Bourgogne », dans Jean-Marie Cauchies et Giorgio Chittolini (dir.), Milano e Borgogna : due stati principeschi tra medioevo e Rinascimento, Rome, M. Bulzoni, coll. « Biblioteca del Cinquecento » (no 47), , 218 p. (ISBN 88-7119-163-3), p. 85-93.
- Louis-Édouard Roulet, « Présence et engagement des combattants anglais à Grandson et à Morat », Publications du Centre européen d'études bourguignonnes, Neuchâtel, Centre européen d'études bourguignonnes, vol. 35 « L'Angleterre et les pays bourguignons : relations et comparaisons, XVe – XVIe siècle / Rencontres d'Oxford, 22 au ; actes publiés sous la direction de Jean-Marie Cauchies », , p. 107-122 (DOI 10.1484/J.PCEEB.2.302351).
- Louis-Édouard Roulet, « Des Préalpes à l'Europe : le combattant suisse à la fin du Moyen Âge », dans Von Crécy bis Mohács : Kriegswesen im späten Mittelalter (1346-1526), Vienne, Heeresgeschichtliches Museum, , 408 p., p. 121-131.
- Roland Ruffieux, « La révision de l'histoire des guerres de Bourgogne en Suisse romande au milieu du XIXe siècle », Publications du Centre européen d'études burgondo-médianes, vol. 10, , p. 55-69 (DOI 10.1484/J.PCEEB.3.68).
- (en) Robert Douglas Smith et Kelly DeVries, The Artillery of the Dukes of Burgundy, 1363-1477, Woodbridge, Boydell Press, coll. « Armour and Weapons », , VIII-377 p. (ISBN 1-84383-162-7, présentation en ligne).
- Pierre Vaucher, « Causes et préliminaires de la guerre de Charles le Téméraire contre les Suisses », Revue historique, t. 3, fascicule 2, , p. 297-318 (lire en ligne).
- Quentin Verreycken, « Pour nous servir en l'armée » : le gouvernement et le pardon des gens de guerre sous Charles le Téméraire, duc de Bourgogne (1467-1477), Louvain-la-Neuve, Presses universitaires de Louvain, coll. « Histoire, justice, sociétés », , 322 p. (ISBN 978-2-87558-278-2, présentation en ligne).
- Quentin Verreycken, « « Poure compaignon de guerre » ou « meschant homme » ? La représentation du soldat dans les lettres de rémission des ducs de Bourgogne (1386-1482) », dans Emmanuelle Cronier et Benjamin Deruelle (dir.), Argumenter en guerre : discours de guerre, sur la guerre et dans la guerre de l'Antiquité à nos jours, Villeneuve-d'Ascq, Presses universitaires du Septentrion, coll. « War Studies » (no 3), , 418 p. (ISBN 978-2-7574-2458-2, DOI 10.4000/books.septentrion.128154), p. 329-346.
- Franck Viltart, « Exploitiez la guerre par tous les moyens ! : pillages et violences dans les campagnes militaires de Charles le Téméraire (1466-1476) », Revue du Nord, Université Lille-3, t. 91, no 380 « La Face noire de la Splendeur : crimes, trahisons et scandales à la cour de Bourgogne aux XIVe et XVe siècles », , p. 473-490 (ISSN 0035-2624, lire en ligne).
- Bastian Walter, « Transmettre des secrets en temps de guerre : l'importance des cedulae inclusae pendant les guerres de Bourgogne (1468-1477) », Revue d'Alsace, no 138, , p. 7-25 (lire en ligne).
Articles connexes
Liens externes
- Claudius Sieber-Lehmann, « Guerres de Bourgogne » dans le Dictionnaire historique de la Suisse en ligne, version du .
- Portail de l’histoire militaire
- Portail de la Bourgogne
- Portail de la Suisse
- Portail de l'histoire de la Savoie
- Portail du Moyen Âge tardif