Indice de développement humain
L'indice de développement humain ou IDH est un indice statistique composite visant à évaluer le taux de développement humain des pays du monde. L'IDH se fondait initialement sur trois critères : le PIB par habitant, l'espérance de vie à la naissance et le niveau d'éducation des enfants de 17 ans et plus.

|
|
.svg.png.webp)
|
|
|
Le concept du développement humain est plus large que ce qu'en décrit l'IDH. Ce n'en est qu'un indicateur, créé par le PNUD en 1990 pour évaluer ce qui n'était mesuré auparavant qu'avec imprécision. L'indicateur précédemment utilisé, le PIB par habitant, ne donne pas d'information sur le bien-être individuel ou collectif, mais n'évalue que la production économique. Il présente des écarts qui peuvent être très importants avec l'IDH[1]. L'IDH a été créé à l'origine par l'économiste indien Amartya Sen et l'économiste pakistanais Mahbub ul Haq[2]. Pour Sen comme pour le PNUD, le développement est plutôt, en dernière analyse, un processus d'élargissement du choix des gens qu'une simple augmentation du revenu national. Notons enfin qu'il existe un indice dérivé de l'IDH, le GDI (Gender-related Development Index), qui prend en compte les disparités liées au sexe, soit les différences de situation de vie entre les hommes et les femmes d'un pays considéré.
La formule de calcul de l'IDH a été modifiée en 2010.
Dans le Rapport sur le développement humain de 2010, l'indice de développement humain ajusté selon les inégalités (IDHI) a été introduit. Bien que l'IDH reste utile, il mentionne que « l'IDHI est le niveau réel de développement humain (tenant compte des inégalités) » et que « l'IDH peut être vu comme un indice de développement humain « potentiel » (c'est-à-dire le niveau maximum d'IDHI qui pourrait être atteint en l'absence d'inégalités) »[3].
Principe
L'IDH est un indice composite, sans dimension, compris entre 0 (exécrable) et 1 (excellent). Il est calculé par la moyenne de trois indices quantifiant respectivement[4] :
- la santé / longévité (mesurées par l'espérance de vie à la naissance), qui permet de mesurer indirectement la satisfaction des besoins matériels essentiels tels que l'accès à une alimentation saine, à l'eau potable, à un logement décent, à une bonne hygiène et aux soins médicaux. En 2002, la Division de la population des Nations unies a pris en compte dans son estimation les impacts démographiques de l'épidémie du sida pour 53 pays, contre 45 en 2000 ;
- le savoir ou niveau d'éducation. Il est mesuré par la durée moyenne de scolarisation pour les adultes de plus de 25 ans et la durée attendue de scolarisation pour les enfants d'âge scolaire. Il traduit la satisfaction des besoins immatériels tels que la capacité à participer aux prises de décision sur le lieu de travail ou dans la société ;
- le niveau de vie (logarithme du revenu brut par habitant en parité de pouvoir d'achat), afin d'englober les éléments de la qualité de vie qui ne sont pas décrits par les deux premiers indices tels que la mobilité ou l'accès à la culture.
La composition et la méthodologie pour établir cet indice sont susceptibles d'être revues tous les ans, et donnent lieu à l'établissement d'une note permettant de comprendre ces variations. Ainsi, le premier indice tenait compte du niveau d'alphabétisation. D'autre part, la composante du niveau de vie était initialement représentée par le PIB par habitant. Cette composante a évolué au fil du temps, pour devenir le revenu brut par habitant en parité de pouvoir d'achat, et était plafonnée à 40 000 euros. Ce plafond, dépassé par 13 pays en 2007, a été supprimé.
Le PNUD indique que les données sur l’espérance de vie à la naissance sont fournies par le Département des Affaires économiques et sociales de l’ONU, les années de scolarisation moyennes par Barro et Lee (2010), les années de scolarisation escomptées par l’Institut de statistique de l’UNESCO et le RNB par habitant de la Banque mondiale et du Fonds monétaire international.
L'IDH est toujours publié avec un certain retard, car calculé à partir de chiffres généralement collectés deux ans plus tôt. L'IDH 2004 utilisait ainsi des chiffres de 2002, pour 175 pays membres de l'ONU, plus Hong Kong, Taïwan (République de Chine) et les territoires palestiniens. C'était la première fois que le Timor oriental et Tonga faisaient l'objet du calcul de l'IDH. Les informations comparables, crédibles ou disponibles sur les quatre composantes de l’IDH manquent pour quelques pays (16 en 2003).
Les calculs
Formules
Initialement fondé sur une moyenne arithmétique, l'IDH se fonde aujourd'hui sur une moyenne géométrique. L'objectif est d'éviter qu'un très mauvais score sur l'une des composantes de l'indice puisse être intégralement compensé par un bon résultat sur une autre des composantes. Par ailleurs, le calcul du niveau de vie est désormais calculé à partir d'un logarithme naturel, le PIB par habitant a été remplacé par le revenu national brut par habitant[5] ajusté en parité de pouvoir d'achat, et déplafonné. L'ensemble des formules est publié sur le site du PNUD.
Formule de 2011
Depuis 2011, l'IDH correspond à la moyenne géométrique des trois sous-indices relatifs à la longévité, l'éducation et le revenu[6] :
- ,
où , et sont respectivement les indices de longévité, de niveau d'éducation et de niveau de revenu.
Le calcul de l'IDH se fait en 2 étapes.
1re étape : création des indices dimensionnels
La 1re étape consiste à calculer les trois sous-indices de l'IDH.
Comme ceux-ci ont des unités différentes et devront être agrégés par la suite, ils sont ramenés à des indices entre 0 et 1 grâce à des valeurs minimales et maximales fixées. La valeur maximale peut être vue comme un objectif à atteindre pour tous les pays. Ces valeurs sont définies d'après des observations historiques et empiriques (non détaillées ici, mais disponibles dans les notes techniques des rapports sur le développement humain). Le tableau suivant indique ces valeurs pour les sous-indices de l'IDH.
| Indice | Mesure | Valeur minimale | Valeur maximale |
|---|---|---|---|
| Longévité | Espérance de vie à la naissance (en années) | 20 | 85 |
| Niveau d'éducation | Durée attendue de scolarisation (en années) | 0 | 18 |
| Durée moyenne de scolarisation (en années) | 0 | 15 | |
| Niveau de revenu | Revenu national brut par habitant (en PPA en $ de 2017) | 100 | 75 000 |
Une fois que les valeurs minimales et maximales sont définies, les sous-indices sont ramenés entre 0 et 1 avec la formule :
Le sous-indice relatif à l'éducation est composé de deux indicateurs : la durée attendue et la durée moyenne de scolarisation. L'équation ci-dessus est appliquée à chacun de ces deux indicateurs séparément. La moyenne arithmétique des deux résultats est ensuite calculée pour obtenir . L'emploi de la moyenne arithmétique permet de donner délibérément le même poids aux deux indicateurs.
Chaque indice dimensionnel servant d’indicateur des capacités dans la dimension correspondante, la fonction permettant de convertir le revenu en capacités est susceptible d’avoir une forme concave (Anand et Sen 2000). Dans le cas du sous-indice relatif au revenu, le logarithme népérien des valeurs minimales et maximales employées est donc utilisé.
2e étape : moyenne géométrique des sous-indices pour obtenir l’indice de développement humain
Une fois que les trois sous-indices , et ont été déterminés grâce à l'équation précédente, l'IDH peut être calculé avec la moyenne géométrique de ses sous-indices :
- .
Exemple du Soudan
Les notes techniques du rapport sur le développement humain de 2020 fournissent un exemple de calcul pour le Soudan[6].
Le tableau ci-dessous fournit les données utilisées pour le calcul de l'IDH.
| Indice | Mesure | Valeur pour le Soudan |
|---|---|---|
| Longévité | Espérance de vie à la naissance (années) | 65,3 |
| Niveau d'éducation | Durée moyenne de scolarisation (années) | 7,9 |
| Durée attendue de scolarisation (années) | 3,8 | |
| Niveau de revenu | Revenu national brut par habitant (en PPA en $ de 2017) | 3 829 |
Note : les valeurs du tableau sont arrondies, ce qui peut engendrer des résultats légèrement différents dans les calculs ci-dessous (qui donnent les résultats officiels obtenus par le PNUD).
Les trois sous-indices sont calculés séparément :
- Longévité
L'indice de longévité () utilise simplement la formule du sous-indice précitée.
- .
- Niveau d'éducation
L'indice d'éducation () comprend deux composantes (durées attendue et moyenne de scolarisation), chacune étant calculée avec la formule précitée :
- .
- .
L'indice d'éducation en est la moyenne arithmétique :
- .
- Niveau de revenu
L'indice du revenu () utilise également la formule précitée mais avec le logarithme népérien :
- .
- Indice de développement humain
L'indice de développement humain (IDH) vaut donc :
- .
Méthodologie
Entre 2005 et 2010, la formule suivante était utilisée :
- ,
où A, D et E étaient respectivement les indices de longévité, niveau d'éducation et niveau de vie.
Le calcul de chaque indice est donné dans le tableau ci-dessous :
| Indice | Mesure | Valeur minimale | Valeur maximale | Formule |
|---|---|---|---|---|
| Longévité | Espérance de vie à la naissance (EV) | 25 ans |
85 ans |
|
| Niveau d'éducation | Taux d'alphabétisation (TA) | 0 % |
100 % |
|
| Taux brut de scolarisation (TBS) | 0 % | 100 % | ||
| Niveau de vie | Logarithme décimal du PIB par habitant en parité de pouvoir d'achat |
100 USD |
40 000 USD |
Exemple de la Côte d'Ivoire
En Côte d'Ivoire, l'espérance de vie à la naissance est EV = 41,2 ans, les taux d'alphabétisation et scolarisation TA = 49,7 % et TBS = 42 % et le produit intérieur brut par habitant PIB = 1 520 dollars en parités de pouvoir d'achat. Les indices composant l'IDH sont :
- Longévité : .
- Niveau d'éducation : .
- Niveau de vie : .
- L'IDH vaut donc : .
Résultats
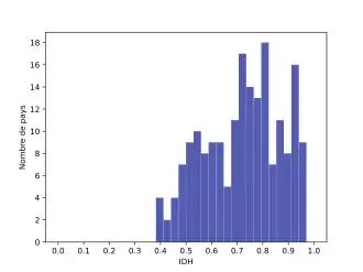
Analyse statistique

Le tableau ci-dessous regroupe des statistiques sur les dernières valeurs d'IDH publiées.
| Indicateur | Valeur | Commentaire |
|---|---|---|
| Moyenne mondiale | 0,732[7] | La moyenne mondiale n'est pas la même que la moyenne de tous les IDH. |
| Nombre de pays | 191 | Voir la liste des pays par IDH. |
| Minimum | 0,385 | Il s'agit de l'IDH du Soudan du Sud. |
| Maximum | 0,962 | Il s'agit de l'IDH de la Suisse. |
| Mode | 0,745 | Selon les années, il peut y avoir plusieurs modes, généralement autour de 0,5 et 0,8. |
| Médiane | 0,739 | La moitié des pays ont un IDH supérieur à 0,739, l'autre moitié un IDH inférieur. |
| 1er quartile | 0,5995 | 25 % des pays (soit 47 pays) ont un IDH inférieur à 0,5995. |
| 4e quartile | 0,835 | 25 % des pays (soit 47 pays) ont un IDH supérieur à 0,835. |
| 1er décile | 0,508 | 10 % des pays (soit 19 pays) ont un IDH inférieur à 0,508. |
| 10e décile | 0,925 | 10 % des pays (soit 19 pays) ont un IDH supérieur à 0,925. |
Classements

|
Voir aussi : l'évolution détaillée par pays |
Pays en développement :
|
Le PNUD établit à chaque rapport sur le développement humain un classement des pays suivant l'IDH. Les classements et chiffres de l'IDH de précédents rapports ne peuvent pas être comparés entre eux ou avec les chiffres actuels[8]. En effet, l'indice repose sur des données d'organismes nationaux ou internationaux qui sont souvent révisées. Ainsi, pour permettre de suivre l'évolution et de comparer les IDH au fil du temps, le PNUD recalcule les chiffres depuis 1990 à chaque rapport et « invalide » alors les précédents.
Limites
L'IDH a le défaut de tous les agrégats : il suppose que ses composantes sont commensurables. C'est-à-dire que, par exemple, une augmentation de l'espérance de vie serait substituable à une augmentation de la production marchande. « Tous les choix de pondérations utilisées pour construire cet indicateur (et les autres similaires) reflètent des jugements de valeur qui ont des implications sujettes à controverses : par exemple, ajouter le logarithme du PIB par tête au niveau de l'espérance de vie donne implicitement 20 fois plus de valeur à une année supplémentaire d'espérance de vie aux États-Unis qu'en Inde.
Plus fondamentalement, étant fondées sur des moyennes nationales, ces mesures ignorent la corrélation significative entre les différents aspects de la qualité de vie parmi les gens, et ne disent rien sur la distribution des conditions individuelles dans chaque pays. En conséquence, l'indice combiné ne changerait pas si les performances moyennes dans chaque domaine restaient les mêmes alors que la corrélation des conditions individuelles entre domaines déclinait[9]. »
Pour pallier ce problème, le PNUD a mis en place dès 2006 des séries permettant de différencier l'IDH au sein d'un pays par tranches de population : les premiers IDH désagrégés ont concerné 13 pays en voie de développement, aux côtés des États-Unis et de la Finlande[10].
D'autre part, le mode de calcul des indices élémentaires est assez discuté. Ainsi, le choix du log du RNB par habitant a pour effet de minorer considérablement les écarts de richesse. Toutefois, pour le PNUD l'utilisation de log permet d'atténuer l'impact de ce revenu, qui selon lui a moins d'impact au fur et à mesure qu'il progresse[11].
Enfin, par rapport à la vision initiale d'Amartya Sen, qui définit le développement comme processus d'expansion des libertés, l'absence de prise en compte des libertés publiques dans l'IDH est un défaut sérieux, d'autant que des indices de libertés publiques construits par des centres de recherche existent.
Notes et références
- (en) Programme des Nations unies pour le développement, « How HDI Relates to GDP », sur hdr.undp.org (version du sur Internet Archive)
- (en) « Intellectual and Historical Underpinnings », sur undp.org, United Nations Development Program (consulté le )
- Rapport sur le développement humain 2010 : La vraie richesse des nations : les chemins du développement humain, New York, Programme des Nations unies pour le développement, , 254 p. (ISBN 978-92-1-226034-1, lire en ligne), p. 102.
- Rapport sur le développement humain 2010 : La vraie richesse des nations : les chemins du développement humain, New York, Programme des Nations unies pour le développement, , 254 p. (ISBN 978-92-1-226034-1, lire en ligne).
- Le RNB, contrairement au PIB, prend en compte les flux internationaux, pour ne conserver que les richesses conservées au sein du pays
- (en) Human Development Report 2020 : The next frontier: Human development and the Anthropocene: Technical notes, New York, Programme des Nations unies pour le développement, , 19 p. (lire en ligne), p. 2-3.
- Rapport sur le développement humain 2021/2022 : Temps incertains, vies bouleversées : façonner notre avenir dans un monde en mutation, New York, Programme des Nations unies pour le développement, , 337 p. (ISBN 978-92-1-126452-4, lire en ligne).
- Rapport mondial sur le développement humain 2007/2008 : La lutte contre le changement climatique : un impératif de solidarité humaine dans un monde divisé, New York, Programme des Nations unies pour le développement, , 382 p. (ISBN 978-2-7071-5356-2, lire en ligne), p. 222.
- (en) Commission on the Measurement of Economic Performance and Social Progress (CMEPSP) - Draft Summary - Commission Stiglitz, 2 juin 2009, page 60 alinéa 123 lignes 6 à 16 [PDF]
- La méthodologie est disponible sur le site du PNUD
- "L’IDH utilise le logarithme de revenu pour refléter l’importance décroissante du revenu au fur et à mesure de l’augmentation du RNB"
Voir aussi
Articles connexes
- Amartya Sen
- Marc Fleurbaey
- Mahbub ul Haq
- Liste des pays par IDH
- Liste des pays par IDH ajusté selon les inégalités
- Variations de l'IDH depuis 1990
- Indicateur de pauvreté
- Indice de la pauvreté multidimensionnelle
- Qualité de vie
- Objectifs du millénaire pour le développement
- Pays moins avancé
- Happy planet index
- Bonheur national brut
- Convivialisme
- Basic Income Earth Network (BIEN)
Bibliographie
- Fleurbaey, M., Didier Blanchet, Beyond GDP: Measuring Welfare and Assessing Sustainability, Oxford University Press, 2013 (ISBN 019976719X)
Liens externes
- Rapport sur le développement humain 2011 : Durabilité et équité : un meilleur avenir pour tous, New York, Programme des Nations unies pour le développement, , 195 p. (ISBN 978-92-1-226037-2, lire en ligne), Notes techniques (p. 185-195).
- (en) Human Development Data - Le site des données statistiques officielles sur le développement humain du Programme des Nations unies pour le développement (PNUD) n'est plus qu'en anglais.
- (fr) Carte mondiale du développement humain 2006
- (fr) Classement des pays selon l'IDH
- (fr) Classement 2010 des pays selon l'IDH
- Portail de l’économie
- Portail de l’éducation
- Portail de l’Organisation des Nations unies
- Portail de l’humanitaire
- Portail de la démographie