Kumquat du Changshou
Le Kumquat du Changshou, kumquat de Fukushu au Japon, est un kumquat couramment cultivé en Chine comme plante en pot, et partout ailleurs pour sa valeur ornementale. On a longtemps cru qu'il est un hybride de kumquats alors que la génomique a montré qu'il s'agit d'une espèce distincte résultant d'une spéciation ancienne antérieure aux kumquats cultivés.
Dénomination
Synonyme de kumquat du Jiangsu car il est cultivé en climat chaud de Chine du sud: au Fujian, dans le Wenzhou, le Zhejiang, le Guangdong et commun à Taiwan[1] (région de Yilan où il aurait été introduit pendant la période Daoguang)[2].
En chinois 長壽金柑 (Chángshòu jīngān) signifie kumquat de longévité, il est aussi nommé 金棗 (Jīn zǎo) jujube dorée à Taïwan[3]. En japonais 長壽金柑 / フクシュウキンカン (Fukuju kinkan) se dit souvent 大実金柑 (ōmikinkan) gros kumquat[4].
'Wenguangju' est une variété très proche classée comme un Fortunella obovata[5].
Histoire
Rafinesque donne une brève primo description (1838, n°914) de Citrus obovata Raf.[6] (Guillaumin pense qu'il traite d'une limette de Savastano soit une limette commune[7]). Tanaka (1927) en fait l'espèce Fortunella obovata[8] statut qui lui est retiré par Swingle (1943) qui le ramène à un hybride horticole ce qui était confirmé par Fantz[9] (1988)[10], infirmé par la suite.
Fortunella ×obovata hort. ex Tanaka est accepté[11].
Les obtenteurs taïwanais introduisent des variétés améliorées[12].
Description
Phylogénèse

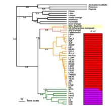
Kiichi Yasuda et al. (2016) note chez F. obovata la présence de chromosomes de type E, type de chromosome élémentaire chez Citrus, ils considèrent donc qu'il est un hybride intergénérique entre Fortunella et Citrus ce dernier étant marginal[14]. Chenqiao Zhu, Peng Chen et al. (2022) le confirment, ils ont établi un arbre phylogénétique de 38 variétés de kumquat et 10 agrumes chinois qui montrent la distance entre 4 accessions l'ornemental Wenguangju (WGJ) hybride avec parent femelle Fortunella sp. très proche de Changshou, F. obovata du Fujian (CS), le porte greffe JGZ et le calamondin Citrus madurensis du Fujian (SJJ) tous éloignées des kumquats cultivés et situées entre les kumquats sauvages de Hong Kong et Atalantia monophylla, Poncirus, Papeda C. ichangensis

Phénotype
Petite plante buissonnante, compacte, vigoureuse, peu épineuse. Elle est cultivée en pot pour le nouvel an chinois. En culture en plein champs il est sensible à la gommose[15].
Fruit ovale d'un diamètre environ 2 cm[16], pèse jusqu'à 40 g, c'est le plus gros des kumquats[17], la peau et la pulpe sont aigres même si la teneur en acides aminés amers est relativement faible parmi les kumquats chinois celle des acides titrables est élevée[16], le nombre de graines est élevé[18]. A Taïwan il est consommé confit[3] et prend le nom de 金棗糕 (Jīn zǎo gāo) gâteau de jujube dorée, roulé dans le sucre[19] ou enfin séché[20].
Aliment fonctionnel
En ethnomédecine chinoise le «kumquat de longévité» est utilisé en phytothérapie. Les racines traitent les hernies, les œdèmes[21].
La teneur en flavones est la plus élevée parmi les flavonoïdes suivis par les flavanones. Parmi les métabolites secondaires le principal est l'acide sinapique, l'acide chlorogénique est l'acides phénoliques dominant et la N-méthyltyramine le principal alcaloïde[22]. Kumquat du Changshou est le seul d'une sélection d'agrumes japonais à contenir des dérivés de rhoifoline et de chrysoériol (fortunelline, margaritène et isomargaritène)[16].

La TFC teneur totale en flavonoïdes qui mesure l'activité antioxydante est basse comparée aux tangors japonais et à l'orange navel[16]. Une comparaison visant à déterminer la qualité des fruits de six variétés de kumquat chinois (l'intérêt de kumquat est qu'il est mangé entier avec sa peau riche en composés fonctionnels) dans les domaines de la nutrition et des avantages fonctionnels classe F. obovata Wenguangju en tête (score composite 0.88 avec 14 principaux indicateurs de qualité et nutritionnels) devant Fortunella japonica (0.53) sur la base des contenus en acides aminés (17) en flavonoïdes, en acides phénoliques[18].
Huile essentielle
L'analyse de l'HE est publiée en 2015 (Sylvain Sutour et al.) le limonène est extrêmement élevée (95,6 % ce qui est le cas généralement chez les kumquats mise à part des HE de F. japonica var. margarita de Jeju [limonène 61,6 %] et d'un texan [limonène, 41,6 %], c'est le niveau le plus élevé chez les HE d'agrume spécialement avec l'extraction assistée ultra-sons[23]) suivi de loin par le myrcène (1,4 %), le trans-Carveol (0,4 %), l'α-terpineol et le D germacrène (0,3 %)[24]. L'HE de F. obovata n'est malheureusement pas analysée comparativement aux kumquats de Corfou (2024)[25].
En 2023, une première revue sur les substances fonctionnelles et potentiel thérapeutique de l'HE de kumquat (Zhijun Zeng et al. ) rapporte différentes activités pharmacologiques de ces HE: antioxydantes, anti-inflammatoires, antiprolifératives et antihypertensives. Les auteurs développent les effets bénéfiques pour la santé du d-limonène abondant chez C. obovata (anti-inflammatoires, antioxydants, immunomodulateurs, anticancéreux, antihypertenseur, cardio-protecteur, réno-protecteur, hépato-protecteurs, pulmonaires-protecteurs et gastro-protecteurs) qui est reconnu non toxique par la Food and Drug Administration (2020) qui n'est pas synthétisé chimiquement ni produit par d'autres arômes d'agrumes[23].
Notes et références
- « 长寿金柑 », sur 百度百科 (consulté le )
- (en) « 農業知識入口網-「金柑?金橘?金桔?金棗?」 », sur kmweb.moa.gov.tw (consulté le )
- (zh-TW) 農業易遊網, « 金棗-四季水果-台灣水果旅行 », sur 農業易遊網, (consulté le )
- « 四季の山野草(フクシュウキンカン) », sur www.ootk.net (consulté le )
- « 六个金柑品种果实品质与营养综合评价. », sur ebscohost.com (consulté le ).
- C. S. Missouri Botanical Garden, Sylva telluriana ?Mantis. synopt. ? new genera and species of trees and shrubs of North America, and other regions of the earth ? omitted or mistaken by the botanical authors and compilers, or not properly classified, now reduced by their natural affinities to the proper natural orders and tribes /By C.S. Rafinesque ; being a supplement to the Flora telluriana., Philadelphia : Printed for the author and publisher,, (lire en ligne)
- Jardin d'agronomie tropicale (Paris) Auteur du texte et France Inspection générale de l'agriculture coloniale Auteur du texte, « L'Agriculture pratique des pays chauds : bulletin du Jardin colonial et des jardins d'essai des colonies françaises », sur Gallica, (consulté le ), p. 164
- « CHAPTER 3 », sur citruspages.free.fr (consulté le )
- (en) Paul R. Fantz, « Nomenclature of the Meiwa and Changshou Kumquats, Intrageneric Hybrids of Fortunella », HortScience, vol. 23, no 2, , p. 249–250 (ISSN 0018-5345 et 2327-9834, DOI 10.21273/HORTSCI.23.2.249, lire en ligne, consulté le )
- (en) Iqrar A. Khan, Citrus Genetics, Breeding and Biotechnology, CABI, (ISBN 978-1-84593-193-3, lire en ligne), p 62
- (pt) « Fortunella ×obovata hort. ex Tanaka », sur www.gbif.org (consulté le )
- (zh) « 金柑新品種初登場,即將新鮮上市 », sur www.hdares.gov.tw (consulté le )
- (en) Chenqiao Zhu, Peng Chen, Junli Ye et Hang Li, « NEW INSIGHTS INTO THE PHYLOGENY AND SPECIATION OF KUMQUAT (FORTUNELLA SPP.) BASED ON CHLOROPLAST SNP, NUCLEAR SSR AND WHOLE-GENOME SEQUENCING », Frontiers of Agricultural Science and Engineering, vol. 9, no 4, , p. 627–641 (ISSN 2095-7505, DOI 10.15302/J-FASE-2021436, lire en ligne, consulté le )
- (en) Kiichi Yasuda, Masaki Yahata, Hisato Kunitake, « Phylogeny and Classification of Kumquats (Fortunella spp.) Inferred from CMA Karyotype Composition », The Horticulture Journal, vol. 85, no 2, , p. 115–121 (lire en ligne [PDF])
- (zh-TW) « 爽口回甘 有機宜蘭金棗(金柑) », sur 直接跟農夫買 (consulté le )
- (en) Dong-Shin Kim, Sun Lee, Suk Man Park et Su Hyun Yun, « Comparative Metabolomics Analysis of Citrus Varieties », Foods, vol. 10, no 11, , p. 2826 (ISSN 2304-8158, DOI 10.3390/foods10112826, lire en ligne, consulté le )
- « 长寿金柑 », sur www.ewbio.com (consulté le )
- (zh) Yang Lei et al. et HONG Lin YANG Lei, « 六个金柑品种果实品质与营养综合评价 », 浙江农业学报, vol. 34, no 3, , p. 534–547 (ISSN 1004-1524, DOI 10.3969/j.issn.1004-1524.2022.03.14, lire en ligne, consulté le )
- (zh-TW) 陳月卿, 他的癌細胞消失了: 1~99歲都適合,讓你告別癌細胞、不生病的82道全食物料理, 時報文化出版, (ISBN 978-957-13-7805-3, lire en ligne), p 337
- (en) 光華畫報雜誌社, 台灣光華雜誌2023年1月號中英文版: 台式醃漬美味, 光華畫報雜誌社, (lire en ligne), p 25
- « 長壽金柑 », sur 百度百科 (consulté le )
- https://www.cabidigitallibrary.org/doi/full/10.5555/20210265217#core-collateral-purchase-access
- (en) « La Bibliothèque Wikipédia », sur wikipedialibrary.wmflabs.org (consulté le )
- (en) Sylvain Sutour, François Luro, Pascale Bradesi et Joseph Casanova, « Chemical Composition of the Fruit Oils of Five Fortunella Species Grown in the Same Pedoclimatic Conditions in Corsica (France) », Natural Product Communications, vol. 11, no 2, , p. 1934578X1601100 (ISSN 1934-578X et 1555-9475, DOI 10.1177/1934578X1601100231, lire en ligne, consulté le )
- (en) Vasileios Ziogas, Christos Ganos, Konstantia Graikou et Antigoni Cheilari, « Chemical Analyses of Volatiles from Kumquat Species Grown in Greece—A Study of Antimicrobial Activity », Horticulturae, vol. 10, no 2, , p. 131 (ISSN 2311-7524, DOI 10.3390/horticulturae10020131, lire en ligne, consulté le )
Pages connexes
- Portail de la botanique
- Portail des plantes utiles
- Alimentation et gastronomie
- Portail de l’agriculture et l’agronomie