Loi normale généralisée
En théorie des probabilités et en statistique, la loi normale généralisée ou loi gaussienne généralisée désigne deux familles de lois de probabilité à densité dont les supports sont l'ensemble des réels. Cette loi rajoute un paramètre de forme à la loi normale. Pour les différencier, les deux familles seront appelées « version 1 » et « version 2 », ce ne sont cependant pas des appellations standards.
| Loi normale généralisée (version 1) | |
Densité de probabilité | |
Fonction de répartition | |
| Paramètres | paramètre de position paramètre d'échelle paramètre de forme |
|---|---|
| Support | |
| Densité de probabilité | est la fonction gamma |
| Fonction de répartition | est la fonction gamma incomplète |
| Espérance | |
| Médiane | |
| Mode | |
| Variance | |
| Asymétrie | 0 |
| Kurtosis normalisé | |
| Entropie | [1] |
Version 1
La densité de probabilité des lois de cette famille est donnée par la formule :
où est la fonction gamma, est un paramètre de position, est un paramètre d'échelle et est un paramètre de forme.
Les lois de probabilité de cette famille sont également connues sous les termes loi de puissance exponentielle ou loi d'erreur généralisée. Ce sont des lois symétriques. La famille inclut les lois normale et de Laplace, et comme cas limites, elle contient la loi uniforme continue sur les intervalles.
- Lorsque , la loi normale généralisée est la loi normale de moyenne et de variance .
- Lorsque , la loi normale généralisée est la Loi de Laplace.
- Lorsque tend vers l'infini, la densité converge (simplement) vers la densité de la loi uniforme continue sur .
Cette famille possède des lois dont la traîne (ou queue) est plus longue que celle de la loi normale, lorsque . Elle possède également des lois dont la traîne est moins longue que celle de la loi normale, .
Estimation des paramètres
L'estimation des paramètres est étudiée via le maximum de vraisemblance et la méthode des moments[2]. Les estimées n'ont généralement pas de forme explicite et sont obtenues numériquement. Mais certaines ne nécessitent pas de simulation numérique[3]
La fonction logarithme du maximum de vraisemblance de la loi normale généralisée est de classe , c'est-à-dire indéfiniment dérivable, seulement si . Dans le cas contraire, la fonction possède dérivées continues.
Applications
Cette version 1 de loi normale généralisée a été utilisée en modélisation lorsque l'intérêt de l'étude porte sur la concentration des valeurs autour de la moyenne et sur le comportement de la traîne[4],[5]. D'autres familles de lois peuvent être utilisées pour étudier d'autres déformations de la loi normale. Si l'intérêt de l'étude est le caractère symétrique, la famille des lois normales asymétriques ou la version 2 des lois normales généralisées (présentée ci-dessous) peuvent être utilisées. Si l'étude porte sur le comportement de la traîne, la famille des lois de lois de Student peut être considérée, ces dernières approchent la loi normale lorsque le nombre de degrés de liberté tend vers l'infini. Ces lois de Student ont une traîne plus longue que la loi normale mais sans obtenir de point de rebroussement à l'origine, ce qui n'est pas le cas de la loi normale généralisée.
Propriétés
La loi normale généralisée multidimensionnelle, c'est-à-dire le produit de lois normales généralisées avec les mêmes paramètres et , est l'unique loi de probabilité à densité dont la densité peut être écrite sous la forme :
et qui possède des marginales indépendantes[6]. Ce résultat pour le cas spécial de la loi normale multidimensionnelle est attribué à James Clerk Maxwell[7].
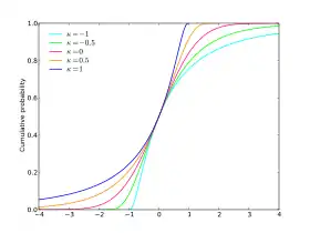
Version 2
| Loi normale généralisée (version 2) | |
Densité de probabilité | |
Fonction de répartition | |
| Paramètres | paramètre de position paramètre d'échelle paramètre de forme |
|---|---|
| Support | |
| Densité de probabilité | , ou est la densité de probabilité de la loi normale |
| Fonction de répartition | , où est la fonction de répartition de la loi normale |
| Espérance | |
| Médiane | |
| Variance | |
| Asymétrie | |
| Kurtosis normalisé | |
La densité de probabilité de la loi normale généralisée de version 2 est donnée par :
- , où
où est la densité de probabilité de la loi normale.
C'est une famille de lois de probabilités à densité telle que le paramètre de forme peut être utilisé pour introduire une asymétrie[8],[9].
- Lorsque , la loi normale généralisée est la loi normale. C'est la seule valeur de ce paramètre telle que le support de la loi est l'ensemble des réels tout entier.
- Lorsque , l'asymétrie est changée et la loi est renforcée sur la gauche et bornée sur la droite.
- Lorsque , l'asymétrie est changée et la loi est renforcée sur la droite et bornée sur la gauche.
Estimation des paramètres
Comme le cas des lois normales généralisées version 1, les paramètres peuvent être estimés via le maximum de vraisemblance et la méthode des moments. Les estimées n'ont généralement pas de forme explicite et nécessitent une approximation numérique.
Applications
Cette famille de lois de probabilité peut être utilisée pour modéliser des valeurs de loi a priori la loi normale, ou de loi a priori une loi normale non symétrique. La loi normale asymétrique est une autre loi de probabilité utile pour modéliser les lois normales dont l'asymétrie est déviée. D'autres lois de probabilité utilisent un changement d'asymétrie comme la loi gamma, la loi log-normale ou la loi de Weibull, cependant ces lois ne contiennent pas la loi normale comme cas particulier.
D'autres lois en relation avec la loi normale
Les deux généralisations de la loi normale décrites ici, ainsi que la Loi normale asymétrique sont des familles de lois qui étendent la loi normale en y ajoutant en paramètre de forme. Grâce au rôle central de la loi normale en théorie des probabilités et en statistique, beaucoup de lois peuvent être caractérisées par leur relation avec la loi normale. Par exemple, la loi log-normale, la loi normale repliée, ou la loi inverse-gaussienne sont définies comme des transformations de la loi normale standard. Cependant ces modifications ne contiennent pas la loi normale comme cas particulier, au contraire des lois normales généralisées et de la loi normale asymétrique.
Références
- Saralees Nadarajah, « A generalized normal distribution », Journal of Applied Statistics, vol. 32, no 7, , p. 685-694 (DOI 10.1080/02664760500079464)
- M.K. Varanasi, « Parametric generalized Gaussian density estimation », Journal of the Acoustical Society of America, vol. 86, no 4, , p. 1404-1415 (DOI 10.1121/1.398700)
- Domínguez-Molina, J. Armando ; Gonzalez-Farías, Graciela ; Rodríguez-Dagnino, Ramon M. ,A practical procedure to estimate the shape parameter in the generalized Gaussian distribution lien
- Faming Liang, « A robust sequential Bayesian method for identification of differentially expressed genes », Statistica Sinica, vol. 17, no 2, , p. 571-597 (lire en ligne, consulté le )
- (en) George E. P. Box, Tiao, George C., Bayesian Inference in Statistical Analysis, New York, Wiley, , 588 p. (ISBN 0-471-57428-7)
- (en) Fabian Sinz, « Characterization of the p-Generalized Normal Distribution. », Journal of Multivariate Analysis, vol. 100, no 5, , p. 817-820 (DOI 10.1016/j.jmva.2008.07.006)
- M. Kac, « On a characterization of the normal distribution », American Journal of Mathematics, vol. 61, no 3, , p. 726-728 (DOI 10.2307/2371328)
- Hosking, J.R.M., Wallis, J.R. (1997) Regional frequency analysis: an approach based on L-moments, Cambridge University Press. (ISBN 0-521-43045-3). Section A.8
- « Documentation pour le package de R nommé lmomco »(Archive.org • Wikiwix • Archive.is • Google • Que faire ?) (consulté le )
- Portail des probabilités et de la statistique



