Loi triangulaire
En théorie des probabilités, une loi triangulaire est une loi de probabilité dont la fonction de densité est affine de sa borne inférieure à son mode, et de son mode à sa borne supérieure. Elle est mentionnée sous deux versions : une loi discrète et une loi continue.
Version discrète
La loi triangulaire discrète de paramètre entier positif a est définie pour tout entier x compris entre –a et a par :
- .
Version continue
| Triangulaire | |
Densité de probabilité Densité de la loi triangulaire | |
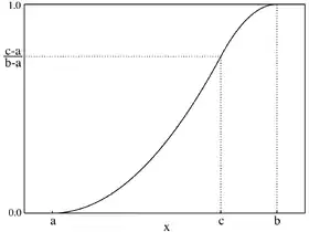
Fonction de répartition Fonction de répartition de la loi triangulaire | |
| Paramètres | |
|---|---|
| Support | |
| Densité de probabilité | |
| Fonction de répartition | |
| Espérance | |
| Médiane | |
| Mode | |
| Variance | |
| Asymétrie | |
| Kurtosis normalisé | |
| Entropie | |
| Fonction génératrice des moments | |
| Fonction caractéristique | |
Caractérisation
La loi triangulaire continue sur le support ]a ; b[ et de mode c a pour fonction de densité :
Dans de nombreux domaines, la loi triangulaire est considérée comme une version simplifiée de la loi bêta.
Liens avec la loi uniforme
Soit X1 et X2 deux variables indépendantes et identiquement distribuées selon une loi uniforme standard. Alors:
- la distribution de la moyenne
- est une loi triangulaire de paramètres a = 0, b = 1 et c = ½. C'est alors un cas particulier de la loi Bates, avec n = 2.
- la distribution de l'écart absolu
- est aussi distribué selon une loi triangulaire de paramètres a = 0, b = 1 et c = 0.
Liens externes
(en) Eric W. Weisstein, « Triangular Distribution », sur MathWorld
- Portail des probabilités et de la statistique

