Ministère de la Défense (Géorgie)
Le ministère de la Défense de Géorgie (en géorgien: საქართველოს თავდაცვის სამინისტრო, sak'art'velos t'avdatsvis saministro) est le ministère du gouvernement géorgien chargé des forces de défense de la Géorgie et de la réglementation des activités de défense du pays contre les menaces extérieures, pour préserver l'intégrité territoriale et pour mener des guerres au nom de Géorgie. Le ministre de la Défense est nommé et démis de ses fonctions par le Premier ministre de Géorgie. Le ministère est actuellement dirigé par Irakli Garibachvili.
| Ministère de la Défense | |
![]() Sceau. |
|
| |
| Création | 1991 |
|---|---|
| Siège | 20 Rue Général Kvinitadzé, Tbilissi |
| Effectifs | 42 542 |
| Budget annuel | 880 millions laris[1] (2020) |
| Ministre responsable | Irakli Garibachvili |
| Site web | MOD.gov.ge |
Histoire
Au milieu de la dissolution de l'Union soviétique et des troubles politiques en Géorgie à la fin des années 1980, l'armée géorgienne a joué un rôle important dans la lutte pour préserver la stabilité. En novembre 1992, le Parlement géorgien adopte une loi créant le Conseil pour la sécurité nationale et la défense, qui rend compte de toutes ses activités au parlement mais est directement subordonné au chef de l'Etat et commandant en chef des forces armées. Le président Edouard Chevardnadzé est lui-même nommé président du conseil, tandis que les seigneurs de guerre Tenguiz Kitovani et Djaba Iosseliani deviennent vice-présidents. Le conseil a le droit de publier des résolutions contraignantes sur les questions militaires et de sécurité de la Géorgie. En mai 1993, Iosseliani et Kitovani sont relevés de leurs fonctions au sein du conseil et dissous de leurs bases de pouvoir gouvernementales, permettant à Chevardnadze d'assumer un plus grand pouvoir[2].
Le ministère de la Défense est créé en 1991. Lorsque l'Union soviétique a cessé d'exister, la Géorgie n'a pu conserver que quelques moyens militaires de l'armée soviétique stationnés dans la RSS de Géorgie avec des quantités modestes de matériel militaire, la plupart obsolètes. En raison de la guerre civile géorgienne, l'armée géorgienne a rétréci et ses ressources étaient limitées. Le manque de ressources financières a contraint le gouvernement géorgien à allouer moins d'argent à la défense, le budget de la défense ne dépassant pas 55 millions de laris en 1999. Il y avait également un manque de coordination entre sept forces armées indépendantes qui existaient en Géorgie en 1999, soit les Forces armées, la Garde nationale de Géorgie, les gardes-frontières, les troupes de l’intérieur, la brigade d’assaut indépendante, l’unité des fonctions spéciales de la police et le service spécial pour la protection de l’État (SSPS).
En 2005, le gouvernement géorgien a consolidé les sept branches des forces de défense. La Garde nationale et la Brigade d'assaut indépendante ont été incorporées aux forces armées géorgiennes sous la tutelle du ministère de la Défense, l'Unité des gardes-frontières et celle des fonctions spéciales de la police a été subordonnée au ministère des Affaires intérieures. Le nombre de membres du personnel en service actif dans les forces armées a été réduit à 15 000. Dans le cadre de la politique étrangère et de sécurité géorgienne, le gouvernement a tenté une intégration progressive dans les structures politiques, économiques et de sécurité européennes et euro-atlantiques.
Selon l'amendement à la Loi sur l'approbation du nombre des forces militaires géorgiennes adopté le , le nombre de militaires dans l'armée géorgienne a été augmenté par 5 000 hommes, portant le nombre total à 37 000 soldats[2].
Liste des ministres
Ministres de la Guerre sous la RDG
- - : Grigol Guiorgadzé ;
- - décembre 2019 : Noé Ramichvili ;
- janvier 1920 - : Grigol Lortkipanidzé ;
- - : Ilia Odichelidzé (par intérim) ;
- - : Parmène Tchitchinadzé.
Commissaire populaire aux affaires militaires et navales de la RSS de Géorgie
- - : Chalva Eliava.
Sous Zviad Gamsakhourdia
- - : Djoni Pirtskhalichvili
Sous Edouard Chevardnadzé
.jpg.webp)
- - : Levan Charachenidzé ;
- - : Tenguiz Kitovani ;
- - : Guiorgui Karkarachvili ;
- - : Edouard Chevardnadzé (par intérim) ;
- - : Vardène Nadibaïdzé ;
- - : David Tevzadzé.
Sous Mikheïl Saakachvili
- - : Guela Bejouachvili ;
- - : Guiorgui Baramidzé ;
- - : Irakli Okrouachvili ;
- - : David Kezerachvili ;
- - : Vassil Sikharoulidzé ;
- - : Batchana Akhalaïa ;
- - : Dimitri Chachkine.
Sous le gouvernement RG
- - : Irakli Alassania ;
- - : Mindia Djanelidzé ;
- - : Tina Khidasheli ;
- - : Levan Izoria ;
- depuis le : Irakli Garibachvili.
Institutions subordonnées
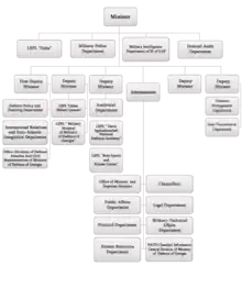
.png.webp)
Le ministère est dirigé par le ministre, assisté du Premier vice-ministre et de deux vice-ministres. Il se compose de quatre départements principaux:
- Centre scientifique et technique militaire d'État "Delta"
- Département de la police militaire
- Inspection générale
- Département du renseignement militaire.
Les institutions subordonnées au ministère sont:
- Service hydrographique de l'État
- Lycée militaire des cadets de Géorgie
- Centre national d'entraînement de Krtsanisi
- École de formation de montagne de Satchkhéré
Liens externes
- (en) « Ministry of Defense of Georgia », sur MOD.gov.ge (consulté le )
- (ka) « თავდაცვის სამინისტრო [Chaîne officielle du Ministère sur Youtube] », sur Youtube (consulté le )
Références
- (en) « Georgian Parliament Approves 2020 State Budget », sur Civil Georgia, (consulté le )
- (en) « Georgia - Ministry of Defense », sur Global Security.org (consulté le )
- Portail de la Géorgie
- Portail de la politique
- Portail de l’histoire militaire

