Politique au Québec
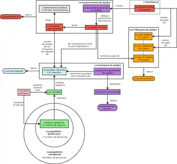
La politique au Québec repose sur un régime parlementaire de type britannique basé sur le système de Westminster. Le parlementarisme britannique est introduit dans la province du Bas-Canada en 1791 et connaît plusieurs transformations et évolutions importantes par la suite. Le diagramme ici-bas illustre le fonctionnement du système politique en vigueur au Québec depuis la réforme de 1968. Avant cette réforme, le parlement du Québec était bicaméral.
Les institutions politiques québécoises sont parmi les plus anciennes en Amérique du Nord. En effet, les origines du Parlement du Québec remontent à 1791.
Parlement du Québec
Le Parlement du Québec détient le pouvoir législatif. Il est formé de l'Assemblée nationale et du lieutenant-gouverneur du Québec.
Lieutenant-gouverneur
Fonction aujourd'hui plus symbolique que réelle, le lieutenant-gouverneur représente le Roi du Canada au Québec. Nommé en théorie par le Roi sur conseil du Premier ministre du Canada (ce qui veut dire en pratique qu'il est nommé par le gouvernement fédéral du Canada), il accorde la sanction royale aux lois votées par l'Assemblée nationale et possède le pouvoir théorique de refuser la sanction.
Depuis le , le lieutenant-gouverneur du Québec est monsieur Michel Doyon.
Assemblée nationale du Québec
L'Assemblée nationale du Québec est la chambre des élus dans le système parlementaire québécois. Les 125 représentants de la population du Québec (environ un député pour 50 000 électeurs) sont élus au scrutin uninominal majoritaire à un tour. Depuis l'abolition du Conseil législatif en , l'Assemblée nationale a tous les pouvoirs en matière de législation au niveau provincial.
Gouvernement du Québec

Organismes du gouvernement
Commission des droits de la personne et des droits de la jeunesse
La Commission des droits de la personne et des droits de la jeunesse est une institution gouvernementale créée par la Charte des droits et libertés de la personne en 1975. La commission a le pouvoir de promouvoir et de protéger les droits de la personne dans toutes les institutions gouvernementales.
Office québécois de la langue française
L'Office québécois de la langue française est une institution gouvernementale créée en 1961.
Il était initialement chargé d'améliorer la qualité de la langue française au Québec. La Loi 63 de 1969 élargit son mandat en lui confiant un pouvoir d'enquête et de recommandation. La Loi sur la langue officielle (ou Loi 22) de 1974 le remplace par la Régie de la langue française, aux pouvoirs étendus, qui doit veiller à l'application et au respect de la loi. La Charte de la langue française (ou Loi 101), enfin, établit trois organismes : un Office, chargé des programmes de francisation et des travaux de terminologie, un Conseil, qui évalue la situation linguistique, et une Commission de surveillance, véritable police linguistique s'occupant des contraventions à la loi.
- Voir politique linguistique.
Conseil du statut de la femme
Établi en 1973, le Conseil du statut de la femme est un conseil d'étude et de consultation destiné à la promotion et à la défense des droits et des intérêts des femmes au Québec.
Commission d'accès à l'information du Québec
Pionnière en Amérique du Nord, la Commission d'accès à l'information du Québec (CAI) est une institution créée en 1982 pour administrer le cadre de la Loi sur l'accès aux documents des organismes publics et sur la protection des renseignements personnels (L.R.Q., c. A-2.1) . Cette loi régit l'accès aux documents administratifs et aux documents contenant des renseignements personnels sur des individus et qui sont détenus par les organismes publics du Québec (organismes gouvernementaux et ministères, institutions publiques d'enseignement et de santé, organismes municipaux).
C'est en 1994 que l'Assemblée nationale du Québec met en vigueur la Loi sur la protection des renseignements personnels dans le secteur privé (L.R.Q., c. P-39.1) dont l'administration est aussi confiée à la CAI. En vertu de cette dernière loi, toute personne peut avoir accès à tous les renseignements personnels la concernant qu'une entreprise œuvrant au Québec détient sur elle. Évidemment ces deux lois prévoient quelques exceptions à l'accès.
Les deux lois prévoient des mécanismes de rectification des renseignements personnels.
Le site Internet de la CAI est : http://www.cai.gouv.qc.ca
La première loi à traiter de la protection de la vie privée fut la Loi sur la protection du consommateur, adoptée en 1971. Cette loi garantissait à chacun le droit d'avoir accès à son dossier de crédit. Un peu plus tard, le Code des professions vint protéger certains principes comme le secret professionnel et la confidentialité des renseignements personnels.
Aujourd'hui, la CAI est le seul tribunal administratif quasi-judiciaire qui peut trancher les litiges entre toute personne, d'une part, et l'État québécois ou les entreprises œuvrant au Québec, d'autre part, en vertu de la Loi sur l'accès aux documents des organismes publics et sur la protection des renseignements personnels et la Loi sur la protection des renseignements personnels dans le secteur privé. La CAI peut également mener des enquêtes sur le respect de ces deux lois par les organismes publics ou les entreprises.
Protecteur du citoyen
Désigné par l'Assemblée nationale, le Protecteur du citoyen est chargé de recevoir et de traiter les plaintes des individus, des corporations ou des associations qui se sentent lésés par le gouvernement ou qui croient être victimes d'une erreur ou d'une injustice. La Loi sur le Protecteur du citoyen définit un certain nombre de pouvoirs qui permettent la conduite d'enquêtes. Le Protecteur du citoyen a un pacte social avec la population québécoise pour assurer la transparence de l'État.
Élections
Pour la dernière élection générale, voir Élection générale québécoise de 2022.
Une élection générale doit avoir lieu au moins tous les cinq ans en vertu de la Constitution du Canada. À l'intérieur de ce délai, le déclenchement d'élections était à la discrétion du Premier ministre. Mais en 2013, l'Assemblée nationale adoptait la Loi modifiant la Loi électorale afin de prévoir des élections à date fixe. Désormais, les élections générales auront lieu le premier lundi du mois d'octobre de la quatrième année civile suivant les dernières élections. Ainsi, le prochain scrutin se tiendra le . Le territoire du Québec est divisé en 125 circonscriptions électorales ; les électeurs dans chaque circonscription élisent un député qui représente ensuite la circonscription à l'Assemblée nationale du Québec. Si un député décède ou quitte ses fonctions entre deux élections générales, une élection partielle est tenue dans sa circonscription au maximum six mois plus tard afin d'en assurer la représentation à l'Assemblée nationale.
Directeur général des élections du Québec
Désigné par l'Assemblée nationale, le Directeur général des élections du Québec (DGEQ) administre le système électoral québécois pour un mandat de sept ans. Il est responsable d'appliquer la Loi électorale, la Loi sur la consultation populaire et une partie de la Loi sur les élections et les référendums dans les municipalités. Le DGEQ préside la Commission de la représentation électorale et a le pouvoir de faire enquête sur les irrégularités dans les élections et les référendums.
Pouvoir judiciaire
Les tribunaux judiciaires québécois sont la Cour du Québec, la Cour supérieure du Québec, la Cour d'appel du Québec et le Tribunal des droits de la personne. Les juges des Cours d'appel et supérieure sont nommés par le Premier ministre du Canada sur recommandation tandis que les juges des autres tribunaux sont nommés, après sélection, par le gouvernement du Québec.
Institutions régionales et municipales
Le vaste territoire du Québec est divisé en dix-sept régions administratives : le Bas-Saint-Laurent, le Saguenay–Lac-Saint-Jean, la Capitale-Nationale, la Mauricie, l'Estrie, Montréal, l'Outaouais, l'Abitibi-Témiscamingue, la Côte-Nord, le Nord-du-Québec, la Gaspésie–Îles-de-la-Madeleine, Chaudière-Appalaches, Laval, Lanaudière, les Laurentides, la Montérégie, et le Centre-du-Québec.
Ces régions sont divisées en 103 municipalités régionales de comté (MRC) ou territoires équivalents et 1 100 municipalités.
De 2004 à 2015, chaque région possédait une Conférence régionale des élus (CRE) responsable de la concertation et la planification régionale[note 1]. Les CRE sont composées à la base d'élus municipaux de la région qui s'adjoignent de représentants des divers secteurs socio-économiques pour les aider à accomplir leur mandat.
Gouvernance scolaire
Le , 72 commissions scolaires linguistiques (60 francophones, 9 anglophones et 3 desservant les autochtones) ont été créées en remplacement des 153 commissions catholiques et protestantes. Après 30 ans de débats, un vote unanime de l'Assemblée nationale a permis d'obtenir que le Parlement canadien ajoute l'article 93A à la Loi constitutionnelle de 1867 le .
Depuis le , les centres de services scolaires remplacent les commissions scolaires, sauf les commissions scolaires anglophones, crie et Kativik[1]. Le réseau scolaire public est, depuis cette date, composé de 60 centres de services.
Relations internationales
Le Québec, en tant que province canadienne (dans ses champs de compétences accordé par la constitution canadienne), possède une certaine visibilité internationale particulière, considérant que la constitution canadienne est muette sur le sujet[2]. Seul l'article 132 de la Loi constitutionnelle de 1867 mentionne que le gouvernement du Canada a les pouvoirs pour remplir les obligations du Canada envers les autres États à titre de portion de l'Empire britannique. Cependant, cet article a été rendu caduc par le Statut de Westminster de 1931.
La doctrine Gérin-Lajoie sert maintenant de base pour la politique étrangère de la province. Celle-ci est habituellement résumée par : l'extension à l'international des compétences internes de la province. Cette doctrine est fortement renforcée par le fait qu'elle est encore incontestée, malgré l'alternance de gouvernement fédéraliste et souverainiste[3]. Ceci permet au gouvernement du Québec de développer une paradiplomatie. Par exemple : le gouvernement québécois a son ministère des Relations internationales, il participe à l'organisation internationale de la francophonie et a son propre réseau de contacts à l'étranger.
Par l'entremise de sa société civile, le Québec est aussi présent dans plusieurs organisations et forums internationaux tels l'Unesco (où un droit de présence lui a été accordé par le gouvernement fédéral), Clowns sans frontières[4], Oxfam, le Forum social mondial, le forum social des Amériques, la Marche mondiale des Femmes, ATTAC, etc.
Notes et références
Notes
- Les régions de la Montérégie et du Nord-du Québec étaient divisées en trois CRE
Références
- Gouvernement du Québec, « Gouvernance scolaire », sur www.quebec.ca (consulté le )
- Nossal, Kim Richard, Stéphane Roussel et Stéphane Paquin, Politique internationale et défense au Canada et au Québec, Les Presses de l'Université de Montréal, Montréal, 2007, 646 pages.
- Michaud, Nelson et Marc T. Boucher, Les relations internationales du Québec comparées, l'Observatoire de l'administration publique, ÉNAP, Automne 2006, Québec, 44 pages.
- Clowns sans frontières : association regroupant des centaines d'artistes, fondée au Québec « Copie archivée » (version du sur Internet Archive)
Voir aussi
- Partis politiques québécois
- Liste des circonscriptions électorales provinciales du Québec
- Chronologie du Québec
- Histoire des campagnes électorales au Québec
- Charte des valeurs québécoises
Liens externes
- Assemblée nationale du Québec
- Gouvernement du Québec
- Chronologie parlementaire québécoise
- Documents politiques et parlementaires du Québec
- Portail de la politique québécoise