Produit de bourse

En France un produit de bourse est une valeur mobilière liquide émise par un établissement bancaire et cotée en continu à la Bourse de Paris. Chaque produit a un code Isin, un code mnémonique et se négocie à la bourse de Paris (NYSE Euronext Paris) entre 08h00 et 18h30[1]. Les produits de bourse s’échangent aussi simplement que des actions. Leurs cotations font l’objet d’un contrat d’animation entre l’émetteur du produit et NYSE Euronext Paris. Les transactions se réalisent via un intermédiaire financier classique : banque, courtier ou société de gestion[2].

Types de produits de bourse

En France, il existe différentes catégories de produits de bourse : les produits à effet de levier, les produits de rendement et les produits d’indexation [3].

Les produits à effet de levier

Ce sont des produits qui permettent à l’investisseur d’amplifier les variations du sous-jacent à la hausse comme à la baisse. Parmi ces produits on retrouve :

  • Les warrants, qui sont des produits qui permettent à l’investisseur d’amplifier les variations d’un sous-jacent à la hausse comme à la baisse tout en étant sensible à la volatilité et à la valeur temps du sous-jacent.
  • Les turbos, des produits très peu sensibles à la volatilité et au temps, et qui permettent à l’investisseur d’amplifier les variations d’un sous-jacent à la hausse comme à la baisse.
  • Les certificats cappés et floorés garantissent à l’investisseur de recevoir à maturité un montant fixe connu à l’avance, si le sous-jacent clôture au-dessus de la borne haute pour un cappé et au-dessous de la borne basse pour un flooré.
  • Les certificats leverage et short permettent à l’investisseur de profiter d’un levier quotidien fixe sans possibilité de désactivation.
  • Les stability warrants permettent à l’investisseur de profiter d’un marché stable et de recevoir 10 € si le sous-jacent n’a jamais touché les deux bornes du produit.

Les produits de rendement

Ce sont des produits alternatifs à un investissement direct sur l’actif sous-jacent. Ils permettent d’optimiser, lorsque les conditions de marché le permettent, le rendement potentiel attendu par rapport à un investissement direct sur l’actif sous-jacent. Parmi ces produits, il y a :

  • Les Bonus Cappés et reverse bonus cappés permettent à l’investisseur de recevoir à maturité un montant maximum fixe connu d’avance si le sous-jacent n’a pas touché la barrière du produit.
  • Les bonus permettent à l’investisseur de recevoir à maturité le niveau bonus connu d’avance si le sous-jacent n’a pas touché la barrière du produit et de profiter de toute la hausse potentielle du sous-jacent.
  • Les reverse convertibles permettent de recevoir un coupon fixe en plus du nominal si à maturité, le sous-jacent clôture au-dessus du niveau barrière du produit.
  • Les discounts offrent un rabais du prix d’achat par rapport à un investissement direct sur le sous-jacent et proposent un rendement attractif en cas de stabilité ou hausse modérée d’un sous-jacent.

Les produits d’indexation

Ces produits permettent aux investisseurs de répliquer simplement les variations du sous-jacent. Il s’agit de Certificats 100 % illimités et ETFs ComStage qui sont disponibles sur différents indices. Les Certificats 100 % illimités et les ETFs ComStage répliquent la même performance de l’indice.

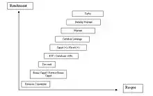
Le graphique ci-dessous nous montre le profil risque / rendement d’un investisseur en fonction du produit de bourse choisi.

Bonus
Profil risque / rendement des produits de bourse

Évolution du marché des produits de bourse en France

Les warrants font partie des premiers produits de bourse échangés en France. En 2003, plus de 10 000 warrants ont été échangés à la bourse de Paris pour un volume d’environ 3,5 milliards €. Début 2007 les turbos ont fait leur arrivée sur le marché ; ils ont été bien accueillis par les investisseurs puisqu’environ 25 % des échanges opérés en 2007 à la bourse de Paris ont été faits sur des Turbos. Le nombre de produits de bourse échangés a plus que triplé, passant de 10 000 en 2003 à 37 500 environ en 2011. Le volume a aussi été multiplié par trois pour passer d’environ 3,5 milliards € en 2003 à 10,8 milliards € en 2011.

Aujourd’hui on distingue environ 14 différents types de produits de bourse[4], émis sur plus de 250 sous-jacents tels que les actions, les principaux indices des marchés financiers, les taux d’intérêts, les métaux, les matières premières et les taux de change.

Notes et références

Voir aussi

  • icône décorative Portail de la finance
Cet article est issu de Wikipedia. Le texte est sous licence Creative Commons – Attribution – Partage à l’identique. Des conditions supplémentaires peuvent s’appliquer aux fichiers multimédias.