Quatrième République (France)

La Quatrième République, ou IVe République, est le régime républicain en vigueur en France du au . Elle est instituée après la période du Gouvernement provisoire de la République française (GPRF), qui fait suite à la libération de la France de l'occupation allemande. Malgré la grave crise qu'avait connue la Troisième République au cours des années 1930, elle reste globalement fidèle au modèle de la république parlementaire qui s'était imposé à partir de 1875.

Ce nouveau régime républicain doit assurer la reconstruction et relancer l’économie après la guerre tout en faisant face au danger que représente la puissance du Parti communiste français (PCF) dans le contexte de la Guerre froide, ainsi qu'à la remise en cause des institutions par le Rassemblement du peuple français (RPF) du général de Gaulle. Économiquement, la Quatrième République réaffirme les principes de la nationalisation des services publics nationaux et monopoles de faits et l’existence de la Sécurité sociale créée sous le GPRF, mais maintient un modèle d’économie de marché tout en orientant les efforts économiques à travers un Plan. Elle engage la France dans les alliances occidentales, au sein de l’OECE (future OCDE, chargée de la gestion des fonds du plan Marshall), de l'OTAN et des communautés européennes (CECA puis CEE et Euratom). En revanche, elle ne parvient pas à construire l’Union française qui doit succéder à l’Empire outre-mer.

Le régime connaît de sérieuses difficultés pour dégager des combinaisons politiques stables, l'essentiel du pouvoir étant détenu par une Assemblée nationale au sein de laquelle ne se dégage pas de majorité claire, mais dans laquelle les forces politiques opposées à l’existence même de la Quatrième République disposent d’un poids considérable. Affaibli par le refus de ratifier le traité créant la communauté européenne de défense (CED) en 1954 puis ébranlé par l’échec de l'armée française en Indochine en 1954, il ne se ressaisit pas malgré la volonté de Pierre Mendès France parvenu au pouvoir. Il ne survit pas aux crises provoquées par la guerre d'Algérie qui a débuté la même année. Revenu au pouvoir dans ce contexte, Charles de Gaulle instaure par voie référendaire la Cinquième République en 1958.

Formation

Après la Libération, le régime politique de la Troisième République ainsi que de nombreuses personnalités politiques sont discréditées, pour avoir été incapables de mener la guerre contre l'Allemagne. Pour beaucoup d'autres, et en particulier de Gaulle, l'homme du 18 juin 1940 dont la popularité est immense, de nouvelles institutions s'imposent.

Première Assemblée constituante

Projection graphique de la composition de la première Assemblée constituante issue des élections législatives de 1945
  • PCF : 27,13 % des voix, 159 sièges
  • MRP : 25,60 % des voix, 150 sièges
  • SFIO : 24,91 % des voix, 146 sièges
  • Radicaux & UDSR : 12,12 % des voix, 71 sièges
  • FR : 9,04 % des voix, 53 sièges
  • Autres : 1,2 % des voix, 7 sièges

Le Gouvernement provisoire de la République française (GPRF) décide de procéder le à un double référendum sur la question des institutions, et à une élection législative :

  • la première question du référendum consiste à demander si la nouvelle assemblée doit être constituante : si la réponse est positive, elle se chargera de rédiger une nouvelle Constitution pour la France ; autrement, elle constituera une nouvelle législature de la Troisième République (la dix-huitième depuis 1871). Étant nombreux à lui imputer l'humiliation de juin 1940, les électeurs votent « oui » à 96 % ;
  • la seconde question prévoit de limiter les pouvoirs de cette Assemblée, les électeurs votent « oui » aux deux tiers.

Les élections législatives, qui ont lieu le même jour, mettent en avant trois partis principaux : le Parti communiste français (PCF), qui a tiré un grand prestige de son rôle de force de résistance et de la victoire de l'URSS, le Mouvement républicain populaire (MRP) d'inspiration démocrate-chrétienne et la Section française de l'Internationale ouvrière (SFIO). Ces derniers forment par la suite une force gouvernementale unie, que l'on nommera le tripartisme.

Après la formation de la nouvelle Assemblée, celle-ci élit le chef du nouveau gouvernement, Charles de Gaulle, à qui revient la formation de son gouvernement : il nomme les ministres, théoriquement en fonction de la représentation respective de chacun des trois partis. De Gaulle se méfie des communistes, alors qu'ils sont arrivés en tête, et ne leur accorde que cinq ministères. Par contre six portefeuilles sont attribués à des fidèles du Général qui n'appartiennent à aucun des trois partis : cette décision marque le point de départ de fortes divergences entre De Gaulle et les partis politiques représentés à l'Assemblée. Pour ne rien arranger, l'élaboration d'une nouvelle constitution se révèle très difficile. De Gaulle, suivi par le MRP, souhaite un régime bicaméral (à deux chambres), doté d'un président de la République puissant et « au-dessus des partis » (il précisera ses idées en juin 1946 dans son discours de Bayeux), alors que les socialistes et les communistes condamnent l'octroi d'un pouvoir fort au chef de l'État. La demande socialiste d'une réduction de 20 % des budgets militaires révolte définitivement le Général, qui démissionne de manière spectaculaire le , dénonçant le « régime exclusif des partis ».

Le socialiste Félix Gouin succède à Charles de Gaulle. Les députés du PCF et de la SFIO, majoritaires à l'Assemblée, conçoivent alors leur propre premier projet de Constitution. Ce projet prévoit une représentation populaire monocamérale, c'est-à-dire qu'une seule assemblée, élue au suffrage universel direct, non seulement voterait les lois, mais élirait un président du Conseil et approuverait la composition et le programme de son cabinet ministériel, le président de la République ne conservant qu'un rôle honorifique. L'ancien Sénat de la Troisième République aurait été remplacé par deux organes consultatifs, le Conseil économique (précurseur du Conseil économique et social) et le Conseil de l'Union française. Ce projet est rejeté par référendum le , le « non », soutenu par le MRP et De Gaulle, obtenant 53 % des voix. L'Assemblée constituante est dissoute, une nouvelle élection a lieu le 2 juin.

Deuxième Assemblée constituante

Projection graphique de la composition de la deuxième Assemblée constituante issue des élections législatives de
  • MRP : 28,33 % des voix, 166 sièges
  • PCF : 26,11 % des voix, 153 sièges
  • SFIO : 21,84 % des voix, 128 sièges
  • PRL : 13,31 % des voix, 78 sièges
  • RGR : 8,87 % des voix, 52 sièges
  • Autres : 1,54 % des voix, 9 sièges

Le rejet du premier projet de Constitution entraîne l'élection d'une nouvelle Assemblée constituante le , dont les résultats confirment les tendances politiques précédentes. Les candidats du MRP, mouvement démocrate-chrétien qui s'est opposé au premier projet de constitution, totalisent 28,2 % des suffrages. Le PCF arrive en seconde position avec 26 % et la SFIO en troisième. Les résultats de la droite reculent encore par rapport à la première Assemblée constituante (13 % contre 16 % en malgré un gain en sièges). Un élu du MRP, Georges Bidault devient président du Conseil et constitue un cabinet qui obéit toujours au tripartisme.

Durant l'été 1946, l'Assemblée rédige une nouvelle Constitution malgré tout peu différente de la première proposition, même si elle revient au bicamérisme (deux chambres distinctes possédant le pouvoir législatif). Le régime est strictement parlementaire, le pouvoir exécutif réel étant exercé par le président du Conseil (à la manière du Premier ministre britannique) et non par le président de la République qui a un rôle honorifique, même s'il demeure chef des armées. Le projet est adopté par l'Assemblée le par 440 voix contre 106. Le général de Gaulle le condamne quelques heures plus tard dans son discours d'Épinal (29 septembre)[1]. Le projet de Constitution adopté par le référendum du avec 53,5 % de « oui » entre véritablement en vigueur le 27 suivant[2].

Institutions

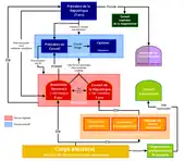
Organigramme de la IVe République.

Les institutions de la Quatrième République restent fidèles dans l'esprit à celles de la Troisième République : c'est un régime parlementaire bicaméral. Le pouvoir législatif est exercé par le Parlement, constitué de deux chambres distinctes. La principale différence avec la Troisième République réside ici dans le fait que le bicaméralisme est inégalitaire : les deux chambres n'ont pas les mêmes pouvoirs. Le Conseil de la République (chambre haute du parlement), renouvelé par moitié tous les trois ans (mandat de six ans) au suffrage indirect (par un collège électoral composé de grands électeurs représentant les assemblées délibérantes des collectivités locales, élues au suffrage direct) ne conserve qu'un rôle consultatif. L'Assemblée nationale (chambre basse) est élue au suffrage universel direct pour cinq ans : la majorité électorale est fixée à 21 ans et les femmes sont intégrées pour la première fois au corps électoral. Titulaire de la majeure partie du pouvoir législatif, elle contrôle directement les gouvernements, qu'elle investit et peut renverser par une motion de censure à la majorité absolue.

Le pouvoir exécutif est essentiellement exercé par le président du Conseil. Proposé par le président de la République puis investi (accepté par vote à la majorité absolue) par l'Assemblée nationale, il forme une fois confirmé dans ses fonctions un gouvernement s'appuyant sur la majorité politique le soutenant à l'Assemblée. Cependant Paul Ramadier, premier président du Conseil, inaugure la coutume d'une seconde investiture devant l'Assemblée une fois le gouvernement composé, comme cela se faisait sous la Troisième République. Une révision de la Constitution en 1954 établit officiellement une investiture du gouvernement une fois formé par l'Assemblée nationale. La plupart des prérogatives du président du Conseil sont héritées de la Troisième République : il nomme à tous les emplois civils et militaires, exécute les lois, contresigne tout acte du président de la République. Vingt-quatre gouvernements se sont succédé sous la Quatrième République, dirigés par seize présidents du Conseil différents.

Le président de la République est élu par le Parlement composé par la réunion des deux chambres (article 29 de la Constitution), pour une durée de sept ans. Son rôle est essentiellement représentatif, mais il a deux atouts en main : il nomme le président du Conseil et il a le pouvoir de dissoudre par décret la chambre des députés, suivant une procédure très encadrée. En effet, pour dissoudre l'Assemblée, il faut au moins deux crises ministérielles au cours d'une période de 18 mois et qu'elles se soient soldées par l'adoption d'une motion de censure ou le refus de la confiance de l'Assemblée au gouvernement à la majorité absolue des députés[3].

Il garde aussi quelques compétences héritées de la Troisième République, en matière de nominations et de diplomatie : il signe et ratifie les traités et accrédite les ambassadeurs et les envoyés extraordinaires. Il est le chef des armées et préside à ce titre le Conseil supérieur de la défense nationale. C'est aussi lui qui préside le Conseil supérieur de la magistrature. Il conserve enfin le droit de grâce et demeure irresponsable sauf en cas de haute trahison. En cas de vacance (décès, démission, autre), le président de l'Assemblée nationale assure l'intérim. Les deux présidents de la Quatrième République sont Vincent Auriol, ancien ministre socialiste du Front populaire, et René Coty, classé au centre droit.

Œuvre de la Quatrième République

La Seconde Guerre mondiale laisse le pays dans une situation économique désastreuse. Les destructions liées aux opérations militaires de 1940, aux sabotages de la résistance, aux représailles des Allemands, aux bombardements alliés et à la Libération ont touché trois fois plus de départements qu’en 1914-1918. Les réseaux de transports sont dévastés ; la production industrielle et la production agricole se sont effondrées. Certaines villes sont pratiquement rasées comme Le Havre, détruite à 80 %.

Pendant la période de reconstruction, la population française va devoir accepter un certain nombre de sacrifices pour en payer le prix : maintien du rationnement jusqu’en 1949, habitation en baraquements provisoires pour les cinq millions de Français qui ont vu leur logement détruit, baisse du pouvoir d’achat, dévaluation du franc.

Reconstruction et développement économique

Place de Falaise (Calvados), détruite lors de la bataille de Normandie.
Carte de rationnement (1947) telle qu'en circulation en France entre 1945 et 1947.

Dans ces conditions, la reconstruction de l'infrastructure et de l'économie française est à mettre au crédit de la Quatrième République qui parvient rapidement à ramener la croissance. Compte tenu de l’ampleur des destructions, la reconstruction est directement prise en main par l’État. Le , Jean Monnet est désigné pour diriger le Commissariat général du Plan : le plan a pour objectif d’orienter l’investissement vers les secteurs d’activité considérés comme prioritaires, grâce à des mesures fiscales ou de crédit incitatives. Les secteurs les plus stratégiques sont nationalisés : énergie, transports, assurances, Banque de France et banques de dépôt. À cette occasion sont créés les Charbonnages de France, EDF et GDF. Le secteur privé est aussi très dynamique, la reconstruction du pays, s'effectuant via une forte croissance économique et financière.

La planification gouvernementale (plan Monnet) est financée par l’aide américaine à travers une substantielle remise de dettes à laquelle s'ajoute le plan Marshall. Le Trésor public américain accorde des aides à l’État lequel accorde des financements aux entreprises françaises qui peuvent ainsi s’équiper auprès de fournisseurs bien souvent américains. C'est donc à la fois une aide économique et budgétaire.

La priorité est donnée dans un premier temps à la reconstruction des infrastructures et à la remise en marche de l’appareil productif. La reconstruction des villes permet la mise en pratique des théories de l’urbanisme moderne à l’instar notamment de Le Corbusier et des concepts développés lors des congrès internationaux d’architecture moderne.

Paradoxalement, l'instabilité gouvernementale n’aura que peu freiné cette œuvre de reconstruction. Les divers ministres, n'ayant qu'à peine le temps de se familiariser avec leurs dossiers avant la chute de leur gouvernement, laissent en fait l'essentiel de l'élaboration et l'exécution de la politique aux hauts fonctionnaires, lesquels agissent en général efficacement et dans la durée. C'est ainsi que la reconstruction des infrastructures nationales (électricité, chemin de fer, routes, téléphone, etc.) est effectuée à peu près aussi rapidement que dans les autres démocraties d'Europe de l'Ouest (Royaume-Uni, RFA).

Une fois la reconstruction achevée, Edgar Faure, qui conduit la politique financière de à , cherche à motiver l'industrie à produire des biens de consommation et encourage le secteur privé à y investir. On lui doit l’échelle mobile des salaires, censée maintenir le pouvoir d'achat de ceux-ci en situation d’inflation.

Des progrès sociaux fondamentaux

La politique de Sécurité sociale est destinée en particulier à assurer à chacun un revenu dans les différents cas d’interruption de l’activité professionnelle : accident du travail, maladie, chômage et vieillesse. Les ordonnances des 4 et ont généralisé et uniformisé les prestations. La constitution de la Quatrième République confirme cette évolution en inscrivant dans son préambule l'obligation d'assistance de la collectivité aux individus.

Cette sécurité sociale est principalement l'œuvre d'un homme, Pierre Laroque, nommé directeur général des Assurances sociales par le ministre au Travail et de la Sécurité sociale du GPRF, Alexandre Parodi. Elle bénéficie du soutien des trois grands partis de la Libération, PCF, SFIO et MRP. Le parti communiste et la CGT, qui lui est acquise, s'investissent dans le succès de la nouvelle législation sur le terrain, tandis que le communiste Ambroise Croizat succède à Parodi au ministère du Travail le . La Mutualité, exclue de la gestion de la Sécurité sociale par les ordonnances d'octobre, est tenue à l'écart.

Le fonctionnement de la Sécurité sociale est caractérisé par :

  • un financement par des cotisations conjointes des employeurs et des salariés ;
  • une gestion paritaire par les syndicats de salariés et le patronat.

Ces progrès sont complétés par la mise en place du Salaire minimum interprofessionnel garanti (SMIG).

Les organes de représentation des salariés sont institués dans les entreprises. Dans celles qui emploient plus de 50 salariés, le personnel élit désormais un Comité d'entreprise que l'employeur doit consulter en ce qui concerne la marche et la gestion de l'entreprise.

Le retour au pouvoir des socialistes en 1956 est l’occasion d’accorder aux salariés une troisième semaine de congés payés, qui vient s'ajouter aux deux premières accordées sous le Front populaire.

La France puissance européenne dans le cadre de l’OTAN et la CECA

La France au sein de l'Europe de 1945 à 1949.

La fin de la Seconde Guerre mondiale marque les prémices de la guerre froide. La Seconde Guerre mondiale a provoqué l'émergence de deux superpuissances rivales, les États-Unis et l'URSS. En tentant de rallier à eux et à leur modèle idéologique chacun des États du monde, ces deux pays vont faire de l'Europe l'un des principaux enjeux de la guerre froide. La France de la Quatrième République, bénéficiaire du Plan Marshall, est placée de fait dans le bloc occidental, allié aux États-Unis. Georges Bidault rapproche la France, le Royaume-Uni et les États du Benelux dans un accord mutuel de défense, le traité de Bruxelles (1948) pour rejoindre les États-Unis dans l’Organisation du traité de l'Atlantique nord (OTAN).

La logique d’affrontement des blocs Ouest et Est conduit les États-Unis à financer l’effort de guerre de la France en Indochine puis à s’y substituer. Après le désastre de Ðiện Biên Phủ en 1954, Pierre Mendès France tente de résoudre les problèmes que la faiblesse du pouvoir exécutif a laissé empirer. Il solde la guerre d’Indochine (accords de Genève). Mendès règle le problème de la CED, ce projet d'armée européenne laissé en suspens par ses prédécesseurs et qui empêche de facto Washington de réarmer l'Allemagne malgré le contexte de guerre froide. Sans s'engager personnellement dans le débat, il invite le parlement à trancher : c'est le non qui l'emporte, ce que les partisans de la construction européenne vont considérer comme « un crime » jusqu'à provoquer sa chute.

La mise en échec du Royaume-Uni et de la France lors de la crise de Suez par les États-Unis et l’URSS en 1956 illustre les nouveaux rapports de force à l’échelle mondiale. La France prend conscience de l’intérêt de la construction européenne pour peser davantage : elle doit pour cela surmonter le syndrome qu'ont causé trois grandes guerres avec l'Allemagne. Dès 1951, Robert Schuman organise les débuts d'une zone d'alliance continentale en Europe en organisant le traité de Paris que la France signe avec la RFA, le Luxembourg, les Pays-Bas, la Belgique et l'Italie afin de créer la Communauté européenne du charbon et de l'acier (CECA). Six ans plus tard le traité de Rome dessine les bases de l'actuelle Union européenne. Par cette union continentale la France cherche aussi à retrouver quelque peu sa puissance passée en créant une nouvelle aire d'influence. En effet, l'Italie et la RFA sortent affaiblies de la guerre et ont perdu toute crédibilité sur la scène internationale du fait de leurs régimes passés ; tandis que les États du Benelux demeurent des puissances mineures.

Après l’indépendance de l’Indochine, la France est encore amenée à accorder l’autodétermination au Maroc et à la Tunisie. Le processus d’indépendance des colonies africaines est engagé. L’Algérie pose un problème particulier à cause de la forte implantation française : les divisions de la classe politique à ce sujet entraîneront finalement la chute d’un régime qui n’a pas trouvé un point d’équilibre opérationnel.

Échec politique

Système d’assemblée ne trouvant pas un point d’équilibre

Le mode de scrutin choisi pour l'élection des députés favorise l'existence de plusieurs blocs de partis, dont les incessants revirements d'alliance entraînent de fréquentes chutes de gouvernement. Les députés sont d'abord élus au scrutin proportionnel dans des circonscriptions départementales. La faible magnitude des circonscriptions et l’attribution des sièges avec la méthode à la plus forte moyenne limitent la proportionnalité du scrutin en favorisant la représentation des grands partis. À partir de 1951 est adopté un système électoral mixte, la loi des apparentements incitant les partis à se regrouper avant l’élection au sein de coalitions. Le mode de scrutin ainsi que la prédominance de l'Assemblée nationale au sein des institutions entraînent une dérive progressive du régime parlementaire vers un régime d'assemblée. Un consultant français de la RAND Corporation, Constantin Melnik, établira dans une étude interne (The House Without Windows) que la Quatrième République connaît, en moyenne, un jour de crise ministérielle sur neuf.

Première législature (1946-1951)

Les élections confirment la domination des trois partis constituants, PC, SFIO et MRP. Toutefois, l’audience de la SFIO qui a joué jusque-là le rôle de pivot s’érode. Paul Ramadier (PS), président du Conseil de janvier au (Gouvernement Paul Ramadier (1) et (2)), amplifie d’emblée le pouvoir de l'Assemblée nationale. Il institue la pratique de la double investiture, avant et après la composition du gouvernement. Il soumet l’action du gouvernement à l’arbitrage des partis[4].

Par ailleurs dans le nouveau contexte de guerre froide, Ramadier confronté à une attitude d'obstruction des ministres communistes leur retire les délégations et pousse le PC dans l’opposition. Une coalition se forme entre tous les partis hostiles d’une part au communisme et d’autre part au général de Gaulle, qui vient de fonder le Rassemblement du peuple français (RPF). Mais la troisième force est un regroupement par défaut et les rivalités de personnes ne laissent aucune marge de manœuvre pour prendre des initiatives. Henri Queuille est la principale personnalité des gouvernements de à  : son nom restera attaché dans une partie des esprits à l'immobilisme de cette période (Gouvernement Queuille (1) , (2) 2-, (3) ).

Deuxième législature (1951-1955)

Les partis constituant la « Troisième force » (SFIO, MRP, radicaux, RGR, modérés) cherchent à reconduire leur majorité grâce à un changement de mode de scrutin (loi des apparentements), qui coûte de nombreux sièges au PCF et limite la percée des gaullistes. Les élections du 17 juin 1951 sont cependant marquées par un glissement à droite. La SFIO confirme son déclin et le MRP perd la moitié de son électorat, principalement au profit du RPF. Une nouvelle majorité de centre-droit se rassemble pour la première fois autour d’Antoine Pinay de mars à (Gouvernement Pinay). Dans un contexte d’inflation aiguë, il rétablit la confiance. Les rivalités politiques se donnent libre cours lors de l’élection du second président de la République : René Coty est élu à l'issue de six jours et treize tours de scrutin.

C'est Edgar Faure qui s’impose à la tête du gouvernement par sa souplesse et son habileté. Ministre des Finances à partir de , il devient président du Conseil à partir de (Gouvernement Faure (1) et (2)). Cependant, désavoué par sa majorité moins d'un an après son investiture, il dissout l’Assemblée, escomptant que la récente dissolution du RPF par de Gaulle va permettre de renforcer une majorité de centre-droit.

Pierre Mendès France passe Président du Conseil des ministres (France) du 18 juin 1954 au 5 février 1955.

Troisième législature (1956-1958)

La majorité sortante de centre-droit est mise en échec par l’émergence à droite du mouvement protestataire de Pierre Poujade. À gauche, un mouvement d’opinion se fait jour en faveur de Pierre Mendès France. Il présente une image moderne, fait preuve d'esprit de décision et paraît être le mieux à même de faire évoluer le régime. Il a le soutien de L’Express, le premier grand magazine d’information fondé par Jean-Jacques Servan-Schreiber.

Mais il a pour handicap de s’appuyer sur le parti radical, parti de personnalités qui n’a plus d’assise réelle dans le pays. C’est Guy Mollet, secrétaire général de la SFIO, qui devient président du Conseil jusqu’en (Gouvernement Guy Mollet). Son gouvernement doit se consacrer à la guerre d'Algérie qui s’enlise sur le plan militaire, cause un vif débat moral sur la légitimité de ses objectifs et de ses méthodes, et provoque une sérieuse crise financière.

Chute

L'instabilité gouvernementale chronique, les combinaisons partisanes, l'impuissance du Parlement et l'incapacité des pouvoirs publics à résoudre le conflit algérien ont finalement raison de la Quatrième République.

Une nouvelle crise gouvernementale particulièrement grave a lieu le avec la chute du gouvernement dirigé par Félix Gaillard. La dérive des finances publiques avait fait perdre à Guy Mollet le soutien des modérés mais il s'avère qu'aucune autre personnalité n'est en mesure de mobiliser une majorité stable. Le , le MRP Pierre Pflimlin est investi Président du Conseil.

Guerre d'Algérie

Le même jour a lieu à Alger une émeute de pieds-noirs qui craignaient que Pflimlin, soupçonné d'être favorable à des négociations avec le FLN, ne « brade l'Algérie ». Des généraux y prennent part, comme Raoul Salan, qui « prend en main les destinées de l'Algérie française », et Jacques Massu. Le gouvernorat général à Alger est occupé par les activistes, un Comité « de salut public » institué, défiant l'autorité de la métropole. Ce comité est soutenu par une partie de l'armée, d'où sa force.

À partir du 15 mai, le Comité  rencontré par des gaullistes, et très probablement incité à le faire  réclame le retour de De Gaulle, en qui ils voient probablement l'homme providentiel du capable de sauver la situation. L'armée va jusqu'à menacer le gouvernement d'une attaque aéroportée en métropole. Trois pouvoirs s'affrontent alors : le Gouvernement Pierre Pflimlin, le Comité de salut public et de Gaulle, dont le poids moral est, en France à cette époque, immense. Le , de Gaulle se déclare « prêt à assurer les pouvoirs de la République ».

Retour de De Gaulle et création de la Cinquième République

Ainsi, le , de Gaulle déclare : « J'ai entamé hier le processus régulier nécessaire à l'établissement d'un pouvoir républicain capable d'assurer l'unité et l'indépendance du pays » ; il demande par ailleurs aux forces armées de ne prendre part à aucune manifestation.

Pierre Pflimlin, qui a rencontré secrètement de Gaulle en pleine nuit pour s'assurer de ses intentions (sans rien obtenir d'ailleurs), démissionne finalement le . Le président de la République René Coty appelle alors Charles de Gaulle à la présidence du Conseil, et, fait exceptionnel pour l'homme réservé qu'il était, menace de démissionner si de Gaulle n'est pas investi par l'Assemblée nationale. L’Assemblée nationale suit l'avis du président de la République, et investit effectivement le 1er juin le Gouvernement Charles de Gaulle par 329 voix contre 224 et 37 abstentions.

Le 3 juin est votée par l'Assemblée nationale et le Conseil de la République la loi constitutionnelle qui annonce une révision de la constitution de la IVe République, en dérogeant à la procédure de révision constitutionnelle. Une loi de pleins pouvoirs pour six mois est également votée.

Le projet de constitution (conforme à l’esprit du discours de Bayeux de 1946) est achevé pendant l'été puis soumis au référendum le . Elle est d'abord soumise à une commission dirigée par Paul Reynaud puis adoptée par référendum à une large majorité, instaurant la Cinquième République.

Annexes

Chronologie des gouvernements de la Quatrième République

La Quatrième République a connu 24 présidents du Conseil ayant formé 22 gouvernements en 12 ans[5]. 9 gouvernements ont duré moins de 41 jours (plus d'un sur trois), et pour la dernière année, après , il y a eu 5 gouvernements qui ont duré en moyenne moins de 59 jours. De plus, seuls deux gouvernements ont duré plus d'un an (Henri Queuille (1) pendant 12,8 mois et Guy Mollet pendant 15,6 mois).

Tableau chronologique des gouvernements de la Quatrième République[6]
Gouvernement et représentation de l'Assemblée Président de la République Chef du gouvernement Dates d'exercice du gouvernement Durée d'exercice du gouvernement
Première Assemblée constituante Confusion des postes de chef du gouvernement et de chef d'État Gouvernement Charles de Gaulle (2) du au 2 mois
Gouvernement Félix Gouin du au 4 mois et demi
Deuxième Assemblée constituante Gouvernement Georges Bidault (1) du au 5 mois
Assemblée nationale, première législature Présidence de Vincent Auriol Gouvernement Léon Blum (3) du au 1 mois
Gouvernement Paul Ramadier (1) du au 9 mois
Gouvernement Paul Ramadier (2) du au 1 mois
Gouvernement Robert Schuman (1) du au 8 mois
Gouvernement André Marie du au 1 mois
Gouvernement Robert Schuman (2) du 5 au 6 jours
Gouvernement Henri Queuille (1) du au 13 mois
Gouvernement Georges Bidault (2) du au 4 mois
Gouvernement Georges Bidault (3) du au 4 mois
Gouvernement Henri Queuille (2) du 2 au 2 jours
Gouvernement René Pleven (1) du au 7 mois et demi
Gouvernement Henri Queuille (3) du au 4 mois
Assemblée nationale, deuxième législature Gouvernement René Pleven (2) du au 5 mois
Gouvernement Edgar Faure (1) du au 1 mois
Gouvernement Antoine Pinay du au 9 mois et demi
Gouvernement René Mayer du 4 mois et demi
Gouvernement Joseph Laniel (1) du au 6 mois et demi
Présidence de René Coty Gouvernement Joseph Laniel (2) du au 5 mois
Gouvernement Pierre Mendès France du au 7 mois et demi
Gouvernement Edgar Faure (2) du au 11 mois
Assemblée nationale, troisième législature Gouvernement Guy Mollet du au 16 mois
Gouvernement Maurice Bourgès-Maunoury du 3 mois et demi
Gouvernement Félix Gaillard du au 5 mois
Gouvernement Pierre Pflimlin du 13 au 16 jours
Gouvernement Charles de Gaulle (3) du au 7 mois

Parti communiste français

Créé en 1920 sous le nom de Section française de l'Internationale communiste (SFIC), le Parti communiste français (PCF) recueille régulièrement un peu plus d'un quart des voix sous la Quatrième République. Il doit son succès à la grande proportion de communistes dans la Résistance française au nazisme. Cependant, l'électorat communiste va peu à peu s'effriter à cause de la déstalinisation (révélation des crimes de Staline par Khrouchtchev) et de différents évènements liés à l'URSS, comme la violente prise de pouvoir des staliniens en Tchécoslovaquie (coup de Prague, 1948), l'écrasement de révoltes anti-communistes en RDA le [7], puis en Hongrie en (Insurrection de Budapest).

Le dirigeant emblématique du PCF sous la Quatrième République est Maurice Thorez (1900-1964). De la libération à 1947, le PCF va participer aux gouvernements successifs puis prendre part au tripartisme. À partir de 1947, les communistes s'opposent à l'action des gouvernements puis vont être isolés par la Troisième Force (union de centre-gauche) tout au long de la guerre froide. Il n'y a plus de ministres communistes à partir de 1947 et il faudra attendre 1981 et l'élection de François Mitterrand à la présidence de la République pour voir le retour de communistes aux cabinets gouvernementaux.

SFIO

Créée en 1905, la section française de l'Internationale ouvrière (SFIO), ancêtre du Parti socialiste et portant déjà officieusement ce nom, fut l'un des partis majeurs de la Quatrième République. Un des deux présidents de la Quatrième République (Vincent Auriol) et de nombreux présidents du Conseil (Léon Blum, Félix Gouin) en sont issus. Son dirigeant lors de la Quatrième République fut Guy Mollet, par ailleurs également président du Conseil. Il recueillit un quart de l'électorat et participa successivement au tripartisme puis à la Troisième Force, ce qui explique son grand rôle durant cette période. La SFIO bénéficia d'une bonne popularité principalement grâce à l'image que les Français conservaient du Front populaire. Cette union nationale des années 1930 sous l'égide de la SFIO resta gravée dans les mémoires et beaucoup espéraient une telle période de prospérité après la guerre.

La SFIO survécut jusqu'en 1969, année où elle fusionna avec plusieurs petits mouvements politiques de gauche (en particulier l'UCRG et la CIR) pour créer le Parti socialiste.

UDSR

L'Union démocratique et socialiste de la Résistance (UDSR) est un des nouveaux partis de la Quatrième République. Issus de la Résistance, tout comme le MRP, elle voulait prendre le contre-pied d'une SFIO vieillissante, mais ne devint qu'un parti « charnière », comme le Parti radical, en participant à diverses unions ou coalitions gouvernementales et parlementaires dont la Troisième Force (1947-1951).

René Pleven fut le seul président du Conseil issu de l'UDSR mais une des personnalités les plus connues de ce parti reste François Mitterrand, plusieurs fois ministre et qui deviendra président de la République sous la Cinquième République (sous l'étiquette PS).

L'UDSR exista jusqu'en 1967 où elle se fondit dans la Convention des institutions républicaines, celle-ci ayant été elle-même intégrée au Parti socialiste en 1971.

Parti radical
Edgar Faure en 1955.

Le Parti radical, ou Parti républicain, radical et radical-socialiste, créé en 1901, est le plus vieux parti politique existant encore sous la Quatrième République. Il souffrira tout au long de la Quatrième République du discrédit de la Troisième où il eut un très grand rôle politique. Le PR combine des idéaux radicaux, pro-républicains, archi-laïques et donc anti-ecclésiastiques (l’initiateur de la loi sur la séparation des Églises et de l’État de 1905, Émile Combes était d'ailleurs radical).

Discrédité, comme la Troisième République, à la Libération, le Parti radical participe cependant à la Troisième Force entre 1947 et 1951 avant de participer, du fait de sa position charnière entre la gauche et le centre, à tous les gouvernements de la Quatrième République.

Les hommes politiques les plus connus issus du RAD sont le radical de gauche Pierre Mendès France et le radical de droite Edgar Faure, qui s'opposèrent idéologiquement au milieu des années 1950. Le Parti radical est le parti de la Quatrième République qui a donné le plus de présidents du Conseil (André Marie, Henri Queuille, René Mayer, Maurice Bourgès-Maunoury et Félix Gaillard).

Sous la Cinquième République, le Parti radical fut dissous entre le Parti radical valoisien, de droite et le Parti radical de gauche, bien qu'en 2007 un éventuel rapprochement des deux mouvements fut évoqué.

MRP

Le Mouvement républicain populaire (MRP) est, comme l'UDSR, un nouveau parti issu des organisations de la Résistance[8]. Ayant une idéologie chrétienne-démocrate de centre-droit, il sera plébiscité par les électeurs tout au long de la Quatrième République et participera ainsi au tripartisme (1946-1947) puis à la Troisième Force (1947-1951).

Différents présidents du Conseil furent ainsi issus du MRP, Georges Bidault, Robert Schuman (précurseur avec Jean Monnet de l'Europe) et enfin Pierre Pflimlin, dernier chef du gouvernement de la Quatrième avant le retour de De Gaulle et la création de la Cinquième République. Le parti étant divisé sur la question algérienne, certains de ses membres rejoindront le gaullisme alors que d'autres fonderont le Centre démocrate, qui lui-même se fondra dans l'UDF en 1978.

Gaullisme
Affiche de 1947 appelant à voter pour les listes du Rassemblement du peuple français.

Charles de Gaulle n'a pas de parti politique au lendemain de la Libération. Se rapprochant vers 1945 du MRP, il en diverge à propos des institutions à donner à la Quatrième République. Finalement, il démissionne du gouvernement et lance les bases d'une nouvelle politique dans son discours de Bayeux (1946) avant de créer un nouveau parti, le Rassemblement du peuple français (RPF) en . Se voulant un parti au-dessus des autres partis (de Gaulle était parti du gouvernement en 1946 en dénonçant le « régime exclusif des partis »), il va inventer les bases du gaullisme.

Opposé dès sa création à la Quatrième République et à ses institutions, il sera l'un des deux partis, avec le PCF, à s'opposer à la Troisième Force (coalition gauche-centre-droite pro-Quatrième République). Le RPF réalise tout de même de bons résultats aux élections législatives (21,6 % des voix aux élections de 1951) mais ne participe à aucun gouvernement. Dès 1952, des dissensions apparaissent dans le mouvement gaulliste. Certains élus soutiennent les prérogatives des élus CNIP, ce qui aboutit à plusieurs scissions successives. Essoufflé le RPF sera définitivement dissous en 1955. Le mouvement gaulliste éclatera ensuite en plusieurs petites formations politiques sans envergure, parmi lesquelles les Républicains sociaux de Jacques Chaban-Delmas seront les seuls à conserver une véritable audience.

Après le retour au pouvoir de De Gaulle et la mise en place de la Cinquième République en 1958, le gaullisme unifié au sein de l'Union pour la nouvelle République (UNR) dominera la vie politique française jusque dans les années 1970.

Autres partis de droite

À la Libération, la droite est très fortement discréditée car elle est assimilée à la Collaboration et au régime de Vichy[réf. nécessaire]. Quelques mouvements existent cependant, comme le PRL ou les Républicains indépendants, malgré un très faible score aux premières élections. En 1949, la plupart des courants de droite classique, lassés des alliances de centre-gauche (tripartisme), se regroupent dans un parti unique, le Centre national des indépendants (et paysans) (CNIP). Ce parti recueille autour de 10-15 % des suffrages et participe entre 1947 et 1951 à la Troisième Force. Le deuxième président de la Quatrième République, René Coty, est issu du CNIP, de même que deux présidents du Conseil, Antoine Pinay et Joseph Laniel. Bien que devenu marginal, ce parti est toujours en activité à l'heure actuelle.

Extrême droite

L'Union de défense des commerçants et artisans (UDCA) est à l'origine un syndicat créé par Pierre Poujade en 1953. Opposé aux impôts qui touchent alors commerçants et artisans, il défend une politique d'extrême droite (poujadisme). Profitant de la lassitude des Français vis-à-vis des institutions de la Quatrième République qui font se succéder les gouvernements, l'UDCA devient vite populaire et obtient lors des élections de janvier 1956 plus de 11 % des suffrages à travers l'Union et fraternité française (UFF), parti politique affilié à l'UDCA et dont le plus jeune député était Jean-Marie Le Pen. L'UDCA resta un mouvement d'opposition et ne participa ainsi à aucun gouvernement.

Le mouvement poujadiste s'essouffle en tant que tel avec la fin de la Quatrième République en 1958 mais on peut retrouver des ressemblances politiques (comme l'« antifiscalisme » revendiqué par Jean-Marie Le Pen) entre l'UDCA et certains partis d'extrême droite contemporains (FN, MNR).

Notes et références

  1. Discours disponible sur la Digithèque MJP.
  2. Bernard Lanne, Histoire politique du Tchad de 1945 à 1958 : administration, partis, élections, Karthala Éditions, 1998, p. 71.
  3. Marie-Anne Cohendet, Droit constitutionnel, 3e édition, p. 226.
  4. Jacques Fauvet, La IVe République, Fayard, 1959.
  5. Assemblée Nationale, « Le Gouvernement provisoire et la Quatrième République (1944-1958) - Histoire - Histoire de l'Assemblée nationale - Assemblée nationale », sur www2.assemblee-nationale.fr (consulté le ).
  6. La IVe République, Que sais-je ?, p. 123.
  7. Voir l'article Insurrection de juin 1953 en Allemagne de l'Est
  8. Bernard Lachaise, Résistance et politique sous la IVe République, Presses universitaires de Bordeaux, , 171 p. (ISBN 2-86781-335-2, OCLC 419688067).

Voir aussi

Articles connexes

Bibliographie

  • Philippe Ardant et Bertrand Mathieu, Institutions politiques et droit constitutionnel, L.G.D.J, coll. « Manuel », 23e édition, p. 419.
  • Pierre Avril et Gérard Vincent, La IVe République : Les noms, les thèmes, les lieux, Paris, MA Éditions, coll. « Les Grandes encyclopédies du monde de… », , 203 p. (ISBN 2-86676-310-6, BNF 34933589).
  • Jean-Jacques Becker, Histoire politique de la France depuis 1945, Paris, Armand Colin, coll. « Cursus », , 11e éd. (1re éd. 1988), 286 p. (ISBN 978-2-200-60004-4).
  • Hubert Bonin, Histoire économique de la IVe République, Paris, Economica, coll. « Histoire » (no 14), , 447 p. (ISBN 2-7178-1163-X).
  • François Bloch-Lainé et Jean Bouvier (prologue de Jean-Pierre Rioux), La France restaurée, 1944-1954 : dialogue sur les choix d'une modernisation, Paris, Fayard, , 338 p. (ISBN 2-213-01803-0, présentation en ligne), [présentation en ligne].
  • Gérard Bossuat, L'Europe des Français, 1943-1959 : la IVe République aux sources de l'Europe communautaire, Paris, Publications de la Sorbonne, coll. « Publications de la Sorbonne / Série internationale » (no 54), , 471 p. (ISBN 2-85944-304-5, lire en ligne).
  • Agnès Callu (dir.), Patricia Gillet (dir.) et Jean-Jacques v (dir.), La Quatrième République : des témoins pour l'histoire, 1947-1997, Paris, Éditions Honoré Champion, coll. « Histoire et archives hors-série » (no 3), , 253 p. (ISSN 0984-7391, présentation en ligne).
  • François Charpentier, Liaison Sociale « 1945-2005 Le modèle social français de l'âge d'or à la crise », hors-série 17/10/2005.
  • Georgette Elgey, Histoire de la IVe République, vol. 1 : De 1945 à mars 1957, la modernisation de la France, l'Europe en marche, la guerre d'Indochine, Paris, Robert Laffont, coll. « Bouquins », , XXV-1303 p. (ISBN 978-2-221-14569-2).
  • Georgette Elgey, Histoire de la IVe République, vol. 2 : De 1956 à janvier 1959, la guerre d'Algérie, le retour du général, les transformations de la France, Paris, Robert Laffont, coll. « Bouquins », , 1050 p. (ISBN 978-2-221-19036-4).
    Édition revue et commentée en deux volumes, avec la collaboration de Matthieu Rey (1re édition : Fayard, 1965-1968).
  • Jacques Fauvet, La IVe République, Paris, Librairie Arthème Fayard, coll. « Les grandes études contemporaines », , 379 p. (BNF 33003834, présentation en ligne).
  • Pierre Gerbet (avec la collaboration de Jean Laloy, Jacques Dupuy, Jacques de Folin et Henry Rollet), Politique étrangère de la France, t. 5 : Le relèvement, 1944-1949, Paris, Imprimerie nationale, , 481 p. (ISBN 2-11-081082-3, BNF 35415976, présentation en ligne), [présentation en ligne].
  • Alfred Grosser, La IVe République et sa politique extérieure, Paris, Armand Colin, coll. « Sciences politiques », , 3e éd. (1re éd. 1961), 439 p. (présentation en ligne), [présentation en ligne].
  • François Goguel, Chroniques électorales, t. 1 : La Quatrième République, Paris, Presses de la Fondation nationale des sciences politiques, , 171 p. (ISBN 2-7246-0443-1).
  • Torsten Hartleb, La France antimunichoise. Genèse, phénoménologie et fonction décisionnelle d'un complexe historique en 1947/48, Fribourg (Allemagne), Carsten Drecoll, 2007 (ISBN 978-3-939380-01-6).
  • Sabine Jansen (dir.), Les grands discours parlementaires de la Quatrième République, Armand Colin, 2006.
  • Paul-Marie de La Gorce, Naissance de la France moderne, vol. 1 : L'Après-guerre, 1944-1952, Paris, Bernard Grasset, , 525 p. (ISBN 2-246-00567-1, présentation en ligne).
  • Paul-Marie de La Gorce, Naissance de la France moderne, vol. 2 : Apogée et mort de la IVe République, 1952-1958, Paris, Bernard Grasset, , 616 p. (ISBN 2-246-00742-9).
  • Jenny Raflik, La France contemporaine, t. 8 : La République moderne : la IVe République, Paris, Éditions Points, coll. « Points. Histoire » (no H537), , 372 p. (ISBN 978-2-7578-7266-6).
  • Jenny Raflik-Grenouilleau (préf. Robert Frank), La IVe République et l'Alliance atlantique : influence et dépendance (1945-1958), Rennes, Presses universitaires de Rennes, coll. « Histoire », , 323 p. (ISBN 978-2-7535-2800-0).
  • Jean-Pierre Rioux, Nouvelle histoire de la France contemporaine, t. 15 : La France de la Quatrième République : 1. L'ardeur et la nécessité, 1944-1952, Paris, Éditions du Seuil, coll. « Points. Histoire » (no 115), , 308 p. (ISBN 978-2-02005-659-5, présentation en ligne), [présentation en ligne].
  • Jean-Pierre Rioux, Nouvelle histoire de la France contemporaine, t. 16 : La France de la Quatrième République : 2. L'expansion et l'impuissance, 1952-1958, Paris, Éditions du Seuil, coll. « Points. Histoire » (no 116), , 382 p. (ISBN 978-2-02006-385-2, présentation en ligne).
  • Irwin M. Wall (trad. Philippe-Étienne Raviart), L'influence américaine sur la politique française, 1945-1954, Paris, Balland, , 514 p. (ISBN 2-7158-0741-4, présentation en ligne), [présentation en ligne].
  • Michelle Zancarini-Fournel et Christian Delacroix, La France du temps présent : 1945-2005, Paris, Belin, coll. « Histoire de France » (no 13), , 653 p. (ISBN 978-2-7011-3386-7, présentation en ligne).

Mouvements, courants et personnalités politiques

Décolonisation

Liens externes

  • icône décorative Portail de la république
  • icône décorative Portail de la politique française
  • icône décorative Portail du droit français
  • icône décorative Portail du monde contemporain
  • icône décorative Portail des années 1940
  • icône décorative Portail des années 1950
Cet article est issu de Wikipedia. Le texte est sous licence Creative Commons – Attribution – Partage à l’identique. Des conditions supplémentaires peuvent s’appliquer aux fichiers multimédias.