République de Venise
La sérénissime république de Venise (en italien : Serenissima Repubblica di Venezia ; en vénitien : Serenìsima Repùblica Veneta), ou plus simplement république de Venise, parfois surnommée « la Sérénissime », est une ancienne thalassocratie d’Italie, progressivement constituée au Moyen Âge autour de la cité de Venise, et qui s’est développée par l’annexion de territoires divers en Italie du Nord, le long des côtes de la mer Adriatique et en Méditerranée orientale : les « Domini di Terraferma », l’Istrie, la Dalmatie, les bouches de Cattaro, l’Albanie vénitienne, les îles Ioniennes, la Crète, l’Eubée, Chypre et d'autres îles grecques, jusqu’à devenir une des principales puissances économiques européennes. En prise, au Levant, avec les débouchés les plus occidentaux de la route de la soie, Venise occupe alors une place prépondérante dans les échanges économiques entre l’Occident et l'Orient méditerranéen, byzantin ou musulman.
La république de Venise a construit son indépendance politique et sa puissance économique grâce au commerce maritime. Après avoir fait partie de l’Italie byzantine et avoir aidé militairement l’Empire byzantin contre les invasions arabes et normandes et contre les pirates dalmates qui nuisaient au commerce, les Vénitiens obtinrent de l’Empire byzantin de plus en plus d’autonomie et de privilèges commerciaux, et établirent des comptoirs dans l’Empire (« Stato da Màr ») pour profiter de son commerce. La république n'a jamais eu officiellement d'indépendance, mais est devenue progressivement indépendante de facto de Constantinople au fil du temps.
Lors des croisades, Venise devint un lieu d’escale pour les croisés et développa un axe de commerce Nord-Sud (avec les Anglais et les Flamands). Entre le XIe et le XIIIe siècle, Venise émerge puis se développe au XIVe siècle, via la « Bourse du Rialto » qui facilite le développement d'une flotte commerciale et le quadruplement de la superficie de l'arsenal de Venise, véritable « État dans l'État », sur lequel la cité construit sa richesse, laquelle permet de développer son importance politique.
Les institutions aristocratiques remarquablement stables (sur près d'un millénaire) de la « Sérénissime », contribuent à son rôle politique essentiel.
À partir du XVIe siècle, elle connaît une phase de déclin économique (le commerce maritime s’est déplacé de la Méditerranée vers l’Atlantique) et politique, mais cette régression territoriale est quelque peu occultée par une extraordinaire floraison artistique, avant de disparaître en 1797, vaincue par Napoléon Bonaparte, alors général aux ordres du Directoire révolutionnaire français. La « Sérénissime », avec ce qui restait de son domaine territorial, passe alors par le traité de Campo-Formio sous la souveraineté autrichienne.
Histoire
La création

Depuis ses débuts au VIe siècle Venise dépend de l'Empire byzantin, mais la faiblesse de l'exarchat de Ravenne et des tribuns des îles face aux Lombards favorise l'émergence d'un pouvoir local incarné par le premier duc ou « doge », Paolucio Anafesto (697-717), personnage aux confins de la légende et de l'histoire. Comme leurs prédécesseurs, les magister militum (représentants du pouvoir impérial), les premiers doges résident à Eraclea. Le deuxième doge de la tradition, Marcello Tegalliano (717-726), aurait d'ailleurs été lui-même magister militum lorsque Paolo Lucio traita avec le souverain lombard Liutprand. Le troisième doge — et premier historique —, l'hypatus Orso Ipato (726 à 737), hypatus signifiant à peu près « consul » en grec, tente de secouer la tutelle impériale lors de la crise iconoclaste et finit assassiné. Le pouvoir fut exercé pendant cinq ans par des magistri militum avant d'être repris par le fils d'Orso, Teodato. Celui-ci transféra son siège à Malamocco. Au IXe siècle, le doge Angelo Participazio déménagea finalement son siège à Rialto, à la suite du siège de Pépin d'Italie. Au XIe siècle, Venise s'émancipa de l'Empire byzantin et, en 1054, choisit l'obédience de Rome. Ce fut le vrai début de l'existence de Venise sur la scène internationale.
L'expansion médiévale
Au Xe siècle, les Vénitiens s'assurèrent le contrôle de la côte dalmate. Ils éliminèrent notamment les pirates dalmates, entraves à leur commerce. La Dalmatie étant une grande terre forestiere cette mainmise sur les côtes permit un approvisionnement en bois, indispensable à la création d'une puissante flotte.
Néanmoins, l'essor de Venise s'appuya d'abord sur ses relations commerciales avec Constantinople. En 1082, encore nominalement sous suzeraineté byzantine, les Vénitiens reçurent d'importants privilèges commerciaux, en récompense de l'aide navale qu'ils apportèrent au basileus Alexis Comnène contre les Normands qui assiégeaient Durazzo. L'expansion prit d'abord pour cadre la mer Adriatique.
Comme les trois autres grands ports d'Italie, Gênes, Pise et Amalfi, Venise était une ville-État qui établit son pouvoir par la proximité maritime, en italien Repubblica Marinara. La république a soutenu la Ligue lombarde formée en 1167, emportant la victoire de Legnano face à l'empereur Frédéric Barberousse en 1176. Frédéric fut contraint de signer la paix de Venise en 1177 et les villes lombardes obtinrent la reconnaissance de leurs libertés tout en acceptant la souveraineté impériale par la paix de Constance.
Venise distança ses concurrentes en plusieurs étapes, la première étant la quatrième croisade. En 1202-1204, elle participa à la quatrième croisade et reçut ainsi plusieurs territoires lors du dépeçage de l'Empire byzantin, notamment plusieurs îles grecques et une partie de la ville de Constantinople. Ces positions lui assuraient le contrôle commercial de toute la Méditerranée orientale. Jusque-là reine de l'Adriatique, elle devenait un point de passage obligé entre l'Orient maritime et l'Occident continental. Le marchand Marco Polo symbolisa son esprit d’entreprise au XIIIe siècle et au XIVe siècle, qui vit la « Bourse du Rialto » permettre l'échange des parts de navire d'une flotte commerciale en pleine expansion, d'où le quadruplement de la superficie de l'arsenal de Venise en trois décennies, mené par les autorités de la ville.
La république de Venise se trouvait à la tête d'une guirlande de possessions maritimes. Sa domination sur la Terre Ferme était réduite. En Italie du Nord, son territoire n'allait pas au-delà de Vicence, Vérone, Padoue et des côtes du Frioul.
L'expansion vénitienne passa à une deuxième étape au lendemain de la guerre de Chioggia (1378-1381). À plusieurs reprises entre le XIIIe siècle et le dernier tiers du XIVe siècle, Vénitiens et Génois se livrèrent des combats féroces. La guerre de Chiogga consacra un temps la primauté de Venise sur Gênes, mais les deux villes s'affrontèrent encore longtemps. La « cité des doges » devint le centre des échanges méditerranéens jusqu'au début des guerres d'Italie (1494). La République dominait l’« économie-monde » de l'époque grâce à son contrôle sur la majorité de la côte Adriatique (notamment la plupart des villes-États dalmates), des îles de la mer Égée, dont la Crète et Chypre et grâce à son influence notable au Moyen-Orient. Venise se trouvait « au cœur du système de circulation le plus vaste de l'époque, étendu à la mer entière »[1]. Elle s'adjugeait « la plus grosse part des achats de poivre et d'épices du Levant, du moins venus de l'océan Indien aux échelles du Levant », et elle était « par excellence le revendeur de ces denrées précieuses à l'Occident, notamment à l'Allemagne, le plus gros consommateur d'Europe »[1]. L'historienne Élisabeth Crouzet-Pavan constate que les marchands vénitiens étaient actifs sur toutes les places commerciales, de Constantinople à la Crète, de Bruges à l'Arménie, de l'Afrique du Nord à l'Eubée. Cette domination était assurée par la supériorité technique des galères sorties de l'arsenal de Venise qui était, dans la première moitié du XVe siècle, le premier employeur de l'Occident avec dix-sept mille employés, la flotte marchande vénitienne comptant alors vingt-cinq mille marins[2].
Au XIVe siècle, avide de régner sur l'Adriatique, la république de Venise étendit son influence sur les villes du Frioul et de la péninsule d'Istrie après des siècles de conflit avec les patriarches d'Aquilée. Le , les forces de Venise, sous le doge Tommaso Mocenigo, occupèrent Cividale et se préparèrent à la conquête d’Udine, qui tomba le après une âpre défense. Tout de suite après, Gemona, San Daniele, Venzone et Tolmezzo tombèrent, ce qui marque la fin de l’État du patriarcat frioulan. L'empereur Sigismond de Luxembourg reconnut les conquêtes et céda le territoire en fief impérial au doge de Venise en 1437. Le comté de Goritz (Gorizia) voisin et le port de Trieste échurent aux archiducs d'Autriche de la maison de Habsbourg. L'ancienne marche d'Istrie se scinda en deux : le pourtour maritime revint à la Sérénissime, l'intérieur des terres autour de Pisino aux Habsbourg. Et cette situation perdura durant quatre siècles, jusqu'à la chute de Venise, en 1797.

Le revenu par habitant en 1400 était alors quinze fois plus élevé que celui de Paris, Madrid ou Londres[3]. En 1423, dans son discours sur l'état de la cité, le doge Tommaso Mocenigo put recenser trois mille navires marchands, trois cents navires de guerre[2]. La Sérénissime est au summum de sa puissance.
L’État se comportait comme une gigantesque compagnie de navigation : tous les ans, il affrétait, sous l’autorité du Sénat, quinze à vingt vaisseaux de 300 à 500 tonneaux, naviguant toujours groupés par deux ou quatre, vers l’Orient, l’Égypte, l’Afrique du Nord, et de plus en plus vers les ports anglais et flamands. L'administration était efficace et rigoureuse : la cité, sans arrière-pays, importait des denrées alimentaires (céréales, viande, huile et vin) qui faisaient l’objet d’un monopole de l’État.
Les guerres d'Italie
-fr.png.webp)
- République de Venise
Au XVe siècle, la République faisait partie des cinq principales puissances en Italie, aux côtés du duché de Milan, du royaume de Naples, de la république de Florence, et des États pontificaux. Ces différents États s'affrontaient pour la suprématie en Italie. Venise en profita pour étendre son territoire sur la Terre Ferme (Padoue, Vicence, Vérone, Trévise[4], Bergame, Brescia, et le Frioul), notamment aux dépens du duché de Milan.
La paix de Lodi en 1454 assura un statu quo entre ces puissances régionales, mais l'irruption de grandes puissances étrangères, à la fin du XVe siècle, perturba l'équilibre. En 1494, le roi de France Charles VIII entra en Italie puis soumit Naples. Venise prit l'initiative de la réaction : elle rassembla une coalition, la sainte Ligue, constituée des principaux États italiens (sauf Florence et Naples), mais leur armée ne put bloquer à Fornoue le retour du roi en France.
En 1499, Venise prit Crémone, Rimini en Romagne et Trieste. Cette croissance sur la Terre Ferme inquiéta ses voisins qui formèrent en 1508 une alliance contre elle : la Ligue de Cambrai. Elle comportait de redoutables ennemis, à savoir le pape, l'Empereur, les rois de France, d'Angleterre, d'Espagne et de Hongrie. Sans compter Florence et Ferrare. Le pape Jules II, dont le pouvoir temporel était menacé par les Vénitiens en Romagne, prononça l'excommunication de la République le . En principe, elle ne pouvait donc plus célébrer des offices religieux sur son territoire. Parallèlement, le roi de France Louis XII conduisait les opérations militaires. Il pénétra en Vénétie et défit les troupes vénitiennes à Agnadel (en italien Ghiaradadda). Malgré cette défaite retentissante, Venise parvint miraculeusement à sauver son État. La cité ne fut pas prise et fut même capable de reprendre pied sur la Terre Ferme grâce au soutien de paysans ou d'artisans[5]. Mieux, en 1511, la Ligue de Cambrai se retourna contre le roi de France : le pape, les Espagnols et les Anglais le chassèrent d'Italie.
Quelques années plus tard, les alliances se renversèrent encore. Les Vénitiens soutinrent cette fois le roi de France François Ier qui s'engageait dans une reconquête du Milanais. Ce soutien s'avéra décisif dans la victoire franco-vénitienne de Marignan en 1515.
Dans les années suivantes, l'Italie resta un champ de bataille. François Ier et Charles Quint s'y affrontèrent. Venise fut une des rares capitales italiennes à ne pas être prises. Même Rome, la cité papale, subit un sac en 1527.
Perte de la suprématie commerciale et maritime (XVIe siècle-1797)

L'historien Fernand Braudel apporte les deux raisons qui expliquent le déclin de la République à partir du XVIe siècle : « Ce qui a eu raison de Venise, ce sont les routes du monde qui se déplacent lentement de la Méditerranée à l'Atlantique ; ce sont les États nationaux qui grandissent. Dès le XVIe siècle, Venise se heurte à ces corps épais : l'Espagne, la France, l'une et l'autre avec des prétentions impériales ; plus encore surgit l'Empire turc, colosse d'un autre âge, mais colosse, contre lequel elle s'épuisera »[6].
La première raison, la remise en cause des anciennes routes commerciales, intervint dès la fin du XVe siècle lorsque, d'une part, Christophe Colomb aborda l'Amérique et quand, d'autre part, Vasco de Gama doubla le cap de Bonne-Espérance et atteignit les Indes en 1498. De nouveaux espaces et de nouveaux itinéraires prometteurs s'ouvraient ainsi pour les armateurs et les marchands. En pénétrant le monde asiatique, les Portugais ont détourné les flux de commerce à leur profit. En effet, les Portugais ont éliminé les traditionnels intermédiaires arabes qui assuraient le transbordement des marchandises de l'Asie de l'Est vers les ports du Moyen-Orient. Les ports méditerranéens, comme Alexandrie, qui hébergeaient les précieuses épices ainsi que les marchands vénitiens virent leur trafic chuter. Ainsi, Venise, comme le reste de la Méditerranée, se trouva marginalisée. Toutefois, la croissance de la consommation mondiale permit à la République de retrouver son niveau de commerce dans les années 1560. Un retour qui ne doit masquer le fait qu'elle n'était plus le plus grand port européen. Elle ne récupéra jamais sa position dominante, d'autant plus qu'à partir de la fin du XVIe siècle les Nordiques (Anglais et Hollandais) s'ingérèrent dans le commerce méditerranéen et le détournèrent à leur profit.
La seconde raison du déclin vénitien résida dans sa confrontation aux grands États voisins. La république de Venise, en dépit de sa richesse et de son éclat culturel, pesait politiquement et militairement peu face à la France ou à l'Espagne. Surtout, l'expansion de l'Empire ottoman en Méditerranée orientale se fit au détriment de Venise. Si les Ottomans ne sont pas initialement un peuple marin, ils développèrent une flotte nombreuse, mais également qualitative. Ironiquement, ils s’inspirèrent de l’Arsenal de Venise pour créer leur flotte. Ainsi, les XVe – XVIIe siècles furent émaillés de conflits entre Vénitiens et Ottomans, qui aboutirent à la perte de la majorité du Stato del Mar. En effet, en dépit de la résilience vénitienne, la république n’avait pas les ressources humaines et industrielles pour vaincre. Ainsi les Ottomans enlevèrent les uns après les autres les comptoirs vénitiens sur les routes du Levant, ainsi que les îles grecques.
Les quelques succès de Venise, fussent-ils éclatants, ne lui permirent pas de reconquérir le terrain perdu. Néanmoins, en 1571, les Vénitiens fournirent environ la moitié des navires de la flotte chrétienne qui défia les Ottomans lors de la victoire de Lépante (1571). Malgré ce succès, elle dut abandonner Chypre un an plus tard. La présence vénitienne dans les iles de Méditerranée orientale s'achève en 1669 avec la perte de Candie. En 1718, la paix de Passarovitz entérinait la perte du royaume de Morée que la République avait réussi temporairement à conquérir en 1687.
Le patriciat de Venise avait en conséquence recomposé son fondement économique. L'exploitation agricole de la Terre Ferme (soie, riz, chanvre, élevage de moutons) attira les capitaux jusque-là investis dans le commerce lointain. Cela se traduisit également par une modification de la structure politique de la république, l'aristocratie terrienne prenant le pas sur les marchands.
Malgré ce contexte difficile, compliqué par les épidémies de peste à la fin du XVIe siècle, l'État était tolérant dans le domaine de la religion ; exempt de tout fanatisme, il ne procéda à aucune exécution pour hérésie pendant les années de la Contre-Réforme, si bien que la population resta majoritairement catholique.

Giambattista Tiepolo, années 1740
Palais des doges, Venise[7]
Face à la menace ottomane, Venise dut s’allier à l’Autriche qui était devenue la principale puissance en Italie du Nord. Son économie fut rudement secouée par les guerres. Après environ un millénaire d'indépendance, la république de Venise fut occupée par les troupes de Napoléon Bonaparte, le , au terme de la campagne d'Italie. L'invasion des Français mit ainsi un terme aux libertés politiques des patriciens vénitiens, mais le rayonnement culturel de la cité des Doges ne pâlit pas : elle resta une ville européenne élégante et raffinée, avec une forte influence sur l'art, l'architecture et la littérature.
La chute
À partir de la seconde moitié du XVIIIe siècle, Venise a perdu toute vocation maritime. La Sérénissime n’est plus qu’une République aristocratique ordinaire. La puissance de Venise ne réside plus dans sa maitrise des flux commerciaux, mais dans son assise territoriale. En effet, en 1792, la flotte marchande vénitienne est réduite à seulement 302 navires. La flotte militaire n’est composée que de 4 galères et 7 galiotes. À l’inverse, la république maitrise le nord-est de l’Italie. Néanmoins, la puissance vénitienne reste très inférieure à des États comme la France. Venise doit donc compter sur l’Autriche pour préserver son indépendance. Ainsi, lorsque les Autrichiens furent battus lors de la campagne d’Italie, la situation vénitienne devint intenable. Le 13 mars 1797, les villes de Brescia et Bergame se révoltent contre la domination vénitienne. Napoléon en profite pour imposer un ultimatum, demandant la démocratisation de la république. Finalement devant les menaces de la France, le dernier doge, Ludovico Manin, abdiqua le 12 mai 1797.
Le traité de Campo-Formio, signé le entre la France et l’empire d'Autriche, livra l’ex-république sérénissime à l'Autriche, qui la transforma aussitôt en une province vénitienne (en italien : Provincia Veneta ; en allemand : Venedig Provinz).
Il a existé une éphémère république de Saint-Marc en 1848-1849 créée par l'insurrection de la ville contre le joug autrichien.
Le Veneto, province autrichienne, n'intégra l'Italie qu'en 1866 après la troisième guerre d'indépendance, qui opposa le premier roi d'Italie Victor-Emmanuel II aux Autrichiens.
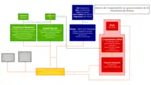
Institutions
Le système de gouvernement de cet État, relativement original pour l'époque, était la république. Mais une république oligarchique, comme Florence, les villes libres d'Empire, les Provinces-Unies, et la Confédération suisse. Les grandes familles de la ville, représentées au Grand Conseil, élisaient le doge (duc) qui conduisait la politique sa vie durant. Les Vénitiens ont élaboré au cours des siècles une organisation institutionnelle originale et très complexe visant, d'une part à concentrer les pouvoirs entre un nombre restreint (42 en tout) de familles patriciennes d'ancienne origine, d'autre part à éviter toute évolution vers un système de type monarchique, malgré la prééminence d'un personnage, le doge, qui symbolisait le pouvoir de l'État et représentait la Sérénissime République.

Le concio
À l'origine, le concio, assemblée populaire vénitienne (équivalente à l'arengo des autres cités italiennes à la même époque), avait le pouvoir législatif et elle élisait le doge, chef de l'État investi des pouvoirs exécutif et judiciaire. Au concio, se substitua progressivement le « Grand Conseil ».
Le concio fut réuni en 1380 lors de la bataille de Chioggia. Venise n'avait pas encore connu la forte expansion démographique du siècle suivant, mais l'une des deux grandes phases d'agrandissement de l'arsenal avait déjà eu lieu, au début du XIIIe siècle.
Grand Conseil
Le Grand Conseil (Maggior Consiglio en italien) — autorité suprême — se substitua à l'assemblée populaire appelée concio. De lui émanaient toutes les autres institutions : leur multiplication et l'enchevêtrement des compétences favorisèrent la collégialité des décisions mais aussi la surveillance réciproque. Il était composé des hommes de plus de 25 ans, membres des familles patriciennes[8] inscrites au Livre d'or (Libro d'Oro) répertoriant l'ensemble de la noblesse vénitienne. Le patriciat étant un titre strictement héréditaire, être admis en son sein était totalement impossible pour tout roturier vénitien. Épouser une roturière excluait même un patricien de ses droits d'accès au Grand Conseil. L'aristocratie vénitienne se composait surtout d'armateurs, de négociants et de banquiers, dont les revenus se fondaient plus sur le commerce que sur la terre. Par la Serrata del Consiglio (littéralement « verrouillage du conseil ») en 1297, l'accès au Grand Conseil fut restreint à ceux dont les ancêtres en avaient été déjà membres.
Réuni tous les dimanches, le Grand Conseil prenait les décisions politiques, promulguait les lois et choisissait les hauts magistrats. La tendance à déléguer les pouvoirs d'un corps nombreux à une commission restreinte de spécialistes fut une caractéristique durable de l'organisation de cette république oligarchique.
Sénat
Organe législatif composé de 120 à 250 membres maximum, le Sénat était chargé de la politique extérieure et de la nomination des ambassadeurs. Les ambassadeurs vénitiens de cette époque envoyaient des rapports secrets sur la politique, ainsi que les rumeurs circulant dans les cours européennes, ce qui constitua une mine d'information pour les historiens modernes.
Le Doge
Le chef de l'exécutif portait le titre de doge (« duc »). Il était théoriquement élu à vie. Le caractère viager devait se perpétuer sans changement au cours des siècles alors que le doge perdait peu à peu tout pouvoir personnel. La fonction de doge était dévolue à un membre d'une famille patricienne choisie dans un cercle restreint, mais la transmission n'en devint jamais héréditaire malgré les tentatives de quelques-uns. Celles-ci aboutirent d'ailleurs à faire évoluer le mode de désignation du doge de manière à exclure toute possibilité de transmission héréditaire ou d'accaparement par des factions. Par la suite, les doges démissionnèrent assez souvent, pour se retirer dans une vie monastique, sous la pression des oligarques, quand ils étaient discrédités par leur action politique.
Le Collège suprême
Composé du doge, de ses six conseillers, du chancelier et du président du Conseil des Dix, le Collège suprême était l'organe suprême de la République.
Le Collège
Assemblée des principaux membres de l'État, composée de 26 nobles :
- la seigneurie de Venise :
- six sages-grands issus du Sénat ;
- cinq sages dits de Terre Ferme régissant les affaires de terre ferme ;
- cinq sages des Ordres régissant les affaires de mer.
Toutes les requêtes et mémoires étaient introduits au Collège, qui les distribuait aux autres conseils et au Sénat. Le Collège rendait alors la réponse du Sénat par écrit (la Parte).
Conseil des Dix
Créé en 1310 à titre provisoire, puis rendu définitif en 1335, le Conseil des Dix était une institution judiciaire destinée à sanctionner les complots ourdis contre la République. Constitué en réalité de 17 membres, il disposait de pouvoirs particulièrement étendus, lui permettant même de destituer le doge.
Territoires ultramarins
Au cours des siècles, Venise a occupé de nombreux territoires du bassin de l'Adriatique et la Méditerranée orientale, avec une prédilection pour les îles et les ports pouvant servir ses intérêts commerciaux. Telles des colonies d'exploitation, ces territoires la ravitaillaient en vin, en céréales, en fruits, en miel, en bois et matériaux de construction. On distingue deux groupes dans cet empire vénitien dont les limites ont souvent varié[9] :
Les possessions de Venise
Le golfe correspond à l'Adriatique. Du IXe au XIe siècle, Venise poursuivit l'objectif de dominer tous les rivages de cette mer, car elle avait conscience des risques d'asphyxie pour son commerce si un ennemi avait l'idée de barrer le golfe. Firent partie de ses possessions, pas toujours en même temps :
« Sans doute ces cités ne reconnurent-elles jamais à Venise qu'une souveraineté lointaine »[9]. Mais ce qui importait aux Vénitiens, c'était d'obliger tous les trafics adriatiques à transiter par le port de Venise. La flotte de la Sérénissime était là pour rappeler à l'ordre les cités récalcitrantes à ce monopole commercial.
Les possessions du Levant
La quatrième croisade renforça la première extension de Venise en direction de l'Orient grec. Grâce à l'aide logistique apportée aux croisés, les Vénitiens participèrent au dépouillement de l'Empire byzantin en 1204. Ils reçurent notamment des ports dans le sud du Péloponnèse, des places en Eubée, les positions de Gallipoli et de Rodosto sur les détroits, la Crète, les trois-huitièmes de Constantinople enfin, avec la basilique Sainte-Sophie. La restauration de l'Empire byzantin en 1261 élimina les Vénitiens de quelques-uns de ces territoires, mais les débouchés méditerranéens de la route de la soie, jadis sources de richesse pour Byzance, restèrent entre leurs mains et celles des Génois.
Au début du XVe siècle, la République possédait :
- les îles Ioniennes, dont Corfou ;
- Parga ;
- la Crète (ou « Candie »), achetée au marquis de Montferrat. Escale très importante sur la route de Chypre, de Beyrouth ou d'Alexandrie ;
- Coron et Modon, « les yeux de la République » à l'extrême sud du Péloponnèse ;
- l'Eubée (ou « Négrepont ») ;
- Chypre, où Venise avait succédé aux Lusignan ;
- Lajazzo ;
- Acre.
Cet ensemble formait des escales, des places stratégiques sur la route de Constantinople, de la mer Noire, de la Syrie ou de l'Égypte.
Les possessions en 1797
À sa chute en 1797, la république de Venise comprenait les provinces suivantes :
Domini di Terraferma (« domaines de terre ferme »)
- le Padouan (Padoue, Bassano, Abano, Este) ;
- la Polésine de Rovigo ;
- le Véronais (Vérone, Peschiera) ;
- le Vicentin (Vicence, Asiago) ;
- le Bressan (Brescia, Salò, Lonato, Chiari) ;
- le Bergamasque (Bergame) ;
- le Crémasque (Crema) ;
- la Marche trévisane (subdivisée en Trévisan, Feltrin, Bellunais et Cadorin) ;
- le Frioul (Udine, Sacile, Pordenone) ;
- le Veneto (Duché Favaro Veneto)
De 1805 à 1814, les provinces du Domini di Terraferma furent englobées dans le royaume d'Italie et formèrent les départements de l'Adriatique, de la Brenta, du Bacchiglione, de l'Adige, du Serio, de la Mella, du Tagliamento, de la Piave et du Passeriano.
Stato da Màr (« État de la Mer »)
- l'Istrie (Pola, Koper/Capodistria) ;
- sur la côte de Dalmatie : Nona, Zara, Trau, Spalato, Sebenico, Clissa, Cettigne, Signia, l'Herzégovine, Cattaro ;
- les îles dalmates depuis Orsera jusqu'à Curzola ;
- en Albanie vénitienne : Parga, Preveza, Vonitsa, Butrinto ;
- les îles Ioniennes.
Ces provinces sont partagées en 1797 par le traité de Campo-Formio :
- les trois premières furent cédées à l'Autriche. Celle-ci les céda en 1805 par le traité de Presbourg. Elles furent d'abord administrées par le royaume d'Italie, mais furent intégrées aux Provinces illyriennes françaises lors de leur création en 1809 ;
- les îles Ioniennes et les possessions continentales adjacentes formèrent d'abord trois départements français de Grèce, conquis en 1799 par une flotte russo-turque. Une république des Sept-Îles était alors formée sous la protection de la Russie et de l'Empire ottoman, puis de la France en 1807, avant de devenir la république des îles Ioniennes sous le protectorat du Royaume-Uni à partir de 1814.
Postérité
Même si la vitalité économique de la république de Venise avait commencé à décliner depuis le XVIe siècle en raison du déplacement du commerce international vers l'Atlantique, son régime politique apparaissait encore au XVIIIe siècle comme un modèle pour les philosophes des Lumières.
Jean-Jacques Rousseau fut embauché en juillet 1743 comme secrétaire par Pierre François, comte de Montaigu, qui venait d'être nommé ambassadeur de France à Venise. Son arrogance le fit congédier plus d'un an après, et il revint à Paris en octobre 1744. Cette courte expérience éveilla néanmoins l'intérêt de Rousseau pour la politique, qui le poussa à concevoir un projet de grand ouvrage de philosophie politique[10]. Après le Discours sur l'origine et les fondements de l'inégalité parmi les hommes (1755), il publia Du contrat social (1762), qui eut une influence considérable dans l'histoire des idées politiques aux XIXe et XXe siècles.
Notes et références
- Fernand Braudel, « La mer », Fernand Braudel (dir.), La Méditerranée. L'espace et l'histoire. Les hommes et l'héritage, Paris, Flammarion, France Loisirs, p. 66.
- Daniel Hugenin et Erich Lessing, La Gloire de Venise, Terrail, (ISBN 2-87939-094-X)
- Jacques Attali, Une brève histoire de l'avenir, Éditions Fayard,
- De 1404 à 1406, Padoue, Vicence, Vérone et d'autres villes se joignirent à Trévise pour former un nouveau stato da terra à l'ouest pour contrebalancer le stato da mar à l'est. Dans Patricia Fortini Brown (trad. de l'anglais), La Renaissance à Venise, Paris, Flammarion, , 174 p. (ISBN 978-2-08-121696-9), p. 12.
- Patrick Boucheron, « 1509. Louis XII est vainqueur à Agnadel », Alain Corbin (dir.), 1515 et les grandes dates de l'histoire de France, Le Seuil, France Loisirs, p. 165-169.
- Fernand Braudel, « Venise », Fernand Braudel (dir.), La Méditerranée. L'espace et l'histoire. Les hommes et l'héritage, Paris, Flammarion, France Loisirs, p. 317.
- Palais des Doges
- Bien qu'égaux entre eux au sens politique ils étaient tout à fait inégaux en termes de fortune. Ils comprenaient des personnes très riches et d'autres au bord de la misère. Et représentaient à peu près cinq pour cent de la population à la fin du Quattrocento. : Patricia Fortini Brown (trad. de l'anglais), La Renaissance à Venise, Paris, Flammarion, , 174 p. (ISBN 978-2-08-121696-9), p. 34.
- « L'empire vénitien ». Article de Élisabeth Crouzet-Pavan sur clio.fr.
- Raymond Trousson, Jean-Jacques Rousseau, Tallandier, p. 452.
Voir aussi
Bibliographie
- Luigi Tomaz, In Adriatico nell'antichità e nell'alto medioevo, Presentazione di Arnaldo Mauri, Think ADV, Conserve 2001.
- Luigi Tomaz, Il confine d'Italia in Istria e Dalmazia. Duemila anni di storia, Presentazione di Arnaldo Mauri, Think ADV, Conselve 2007.
- Luigi Tomaz, In Adriatico nel secondo millennio, Presentazione di Arnaldo Mauri, Think ADV, Conselve, 2010.
Sources
- Freddy Thiriet, Histoire de Venise, Paris, « Que sais-je ? » PUF, .
- André Zysberg et René Burlet, Venise, la Sérénissime et la mer, Paris, Gallimard, coll. « Découvertes Gallimard / Histoire » (no 396), , 143 p. (ISBN 2-07-053519-3).
- Élisabeth Crouzet-Pavan, Venise triomphante. Les horizons d'un mythe, Paris, Albin Michel,
- Jean-Claude Hocquet, Venise au Moyen Âge, Paris, Belles lettres,
- Bernard Doumerc, Venise et son empire en Méditerranée : IXe – XVe siècle, Paris, Ellipses,
Articles connexes
Liens externes
- Notices dans des dictionnaires ou encyclopédies généralistes :
- Les institutions de la république de Venise sur vivre-venise.com.
- « L'empire vénitien ». Article de Élisabeth Crouzet-Pavan sur clio.fr.
- Julien Théry, « Venise : naissance d'une grande puissance », dans Histoire & civilisations, 3, février 2015, p. 34-45, disponible en ligne.
- Venise la Sérénissime.
- Textes pour l'histoire de Venise.
- Portail de Venise
- Portail de la Vénétie
- Portail de l’Italie
- Portail de la mer Méditerranée
- Portail de la république
- Portail du Moyen Âge
- Portail de l'époque moderne
- Portail des épices et aromates