Service d'aide médicale urgente

Le service d'aide médicale urgente (SAMU), connu aussi comme 15 ou centre 15 en France, est le centre de régulation médicosanitaire des urgences d'une région sanitaire. C’est un service d’urgence qui répond à la demande d'aide médicale urgente (AMU), c'est-à-dire l'assistance pré-hospitalière (dans la rue, à domicile, sur le lieu de travail, etc.) aux victimes d'accidents ou d'affections soudaines en état critique (malaise, maladie, ou personnes enceintes). Le médecin régulateur du SAMU régule les ressources de soins urgents dont il reçoit continuellement les disponibilités et oriente les patients vers les services les plus adaptés à leurs cas.

Dans le langage courant, « le SAMU » est utilisé par extension pour parler des services mobiles d'urgence et de réanimation (SMUR) et de leurs ambulances de réanimation, car les véhicules comportent souvent le sigle « SAMU » (à défaut de « SMUR »).

L'acronyme SAMU est aujourd'hui passé dans le langage courant, mais il doit être réservé aux centres de régulation médicale même si on l'inscrit au-dessous de l'étoile de vie (étoile à six branches, ornée du bâton d'Asclépios – caducée des médecins –) sur les ambulances qu'il régule. D'usage franco-belge au début, il dénomme aujourd'hui les services similaires de beaucoup de pays aux appellations locales diverses. Avec son emblème reconnu internationalement, pour une meilleure lisibilité par les étrangers, et frappé du ou des numéros d'appel d'urgence, il s'est imposé à l'échelle planétaire, du « SAMU 192 » au Brésil au « SAMU 106 » au Pérou. En France, le terme « SAMU » est suivi par le numéro du département.

Le 112, numéro de téléphone réservé aux appels d’urgence et valide dans l’ensemble de l’Union européenne, selon les opérateurs de télécommunications ou les législations locales, redirige vers le SAMU quand nécessaire.

Il faut par ailleurs noter l'appellation SAMU social pour un service d'aide sociale[1].

Historique en France

SAMU d'Eure-et-Loir (France) et son UTIM héliportée (hôpital de Dreux).
Louis Lareng (en 2013).

Un premier service mobile de réanimation (ébauche des SMUR et SAMU) fut créé à Paris en 1956 par Maurice Cara (hôpital Necker) pour le transport inter-hôpitaux de patients sous assistance respiratoire lors d'une épidémie de poliomyélite[2]. À cette époque, il y a une seule ambulance médicalisée pour tout le pays, basée à l'hôpital Necker et dotée des appareils de réanimation, et il n'y a que deux services de soins intensifs, à Paris et Lyon. Ce service a été créé pour transporter des patients « intransportables » qui mourraient avant d'arriver dans les services de réanimation dans une ambulance ordinaire. La régulation médicale, à cette époque, était faite par le propre médecin de cette ambulance.

Dans les années suivantes sont créées plusieurs autres équipes médicalisées hospitalières mobiles (unités mobiles hospitalières, UMH, ou unités de traitement intensif mobiles, UTIM), capables d'intervenir aussi bien dans les cas de détresse grave à l'extérieur de l'hôpital que d'effectuer des transferts inter-hospitaliers dans les hôpitaux d'autres capitales régionales. Ces SMUR hospitaliers, dont la création est due à Louis Serre (Montpellier), sont officialisés en 1965[3].

Le principe d'un tel service qui a entre autres finalités de coordonner et de réguler l'action d'urgence des SMUR et des autres services et professionnels des soins et d'ambulances, est défini par René Coirier, chargé du Bureau des secours médicaux d'urgence[4] au Ministère de la Santé. René Coirier fédère alors les différentes initiatives et crée le terme de SAMU[5].

Fin 1962, un étudiant toulousain, au début de ses études de Médecine, Daniel Seifer, émet l'idée de médicaliser Police Secours en intégrant externes et internes des hôpitaux dans des véhicules adaptés de Police Secours[6].

Pour concrétiser cette idée, il rencontre le doyen de la faculté, Guy Lazorthes, qui adhère à sa suggestion[7], ainsi que le président de l'Automobile Club du Midi, Albert Benestebe. Se pose alors le problème, pour les responsables de la Ville de Toulouse, de la prise en charge de la responsabilité juridique des externes et internes, qui retarde l'application de l'idée.

Fin 1963 et début 1964, un journaliste de la Dépêche du Midi, Jean Paul Gauch écrit une série d'articles pour relancer l'idée et Louis Lareng intervint alors pour appliquer cette idée, en proposant que son service et l'hôpital prennent aussi en charge les aspects juridiques.

C'est ainsi que les premiers secours médicaux intra-muros ont été réalisés au début avec le concours de Police Secours, en 1965.

Le premier SAMU officiel qui va s'occuper de l'intervention préhospitalière des UMH est créé le à Toulouse par Louis Lareng (président-fondateur en 1972), afin de coordonner les efforts médicaux entre les équipes préhospitalières (SMUR) et les services d'urgence hospitaliers[3]. La première équipe est constituée de quatre médecins François Ollé, Jean-Pierre Machet, Clergue et Bauvin) effectuant des missions en Renault Rambler et en hélicoptère Alouette III (prêté par l'ALAT de Pau) jusqu'à Bordeaux, Châteauroux et en Espagne.

Ce premier SAMU (pas encore appelé SAMU 31, puisque unique) est reconnu officiellement par la loi du , imposant un médecin anesthésiste-réanimateur à sa tête Christian Virenque en 1972), mais il faudra attendre 1979 pour que le SAMU reçoive directement les appels du public. Simone Veil met en place les « Centres 15 » départementaux. La première mise en service du « 15 », le numéro de téléphone unique santé, est faite le à Troyes[8].

L'adoption de la loi no 86-11 du , défendue par le député Louis Lareng, étend le principe du SAMU aux autres départements français et les dote d'un numéro d'appel unique, gratuit, départementalisé et accessible à tous : le 15.

Appels sans cartes SIM

En France, depuis 2004, il est impossible d'effectuer des appels d'urgences sans avoir de carte SIM dans son téléphone[9] :

Le blocage des appels émis à partir des portables sans carte SIM recommandé par le rapport a été mis en place par le Gouvernement début 2004. Il a permis de réduire de 40 % les appels polluants et donc, d'autant les appels induits pris en charge par les SDIS[10].

Réseau des SAMU en France

SAMU « le 15 » (centre 15)
Services d'urgence : appel au 112
Véhicules du SMUR au SAMU d'Orléans
Véhicule du SMUR de Paris

En France, le SAMU est un service hospitalier à l'échelle d'un département, exception faite dans les Bouches-du-RhôneMarseille gère son propre SAMU. Une partie importante de son travail de régulation[11] consiste à récolter continuellement les ressources hospitalières disponibles de son département et via les voisins de ceux de sa région.

Il comprend [12]:

Une convention lie le SAMU et les SMUR qui sont basés dans les différents hôpitaux de son département et possèdent une ou plusieurs unités de traitement intensif mobiles (UTIM), également appelées unités mobiles hospitalières (UMH) — en anglais, MICU : mobile intensive care unit. Les UMH sont, en quelque sorte, le « bras armé » du SAMU pour ce qui concerne les soins intensifs préhospitaliers quand le SAMU est la partie fixe et le cerveau du dispositif de l'aide médicale urgente. C'est le SMUR hospitalier qui possède une ou plusieurs unités mobiles hospitalières (UMH) ou UTIM. Ces ambulances de réanimation ont une équipe médicale et sont utilisées pour les interventions ou transports nécessitant cette équipe. Dans certains cas, l'équipe se déplace dans un véhicule léger, un hélicoptère ou un avion.

Enfin, le SAMU est le centre régulateur d'un système intégré des urgences médicales (SIUM) tel qu'il a été défini par la Déclaration de Jalisco[13].

Les SAMU de France métropolitaine et d'outre-mer ont presque tous un portail et sont réunis dans une Association des SAMU de France, qui a également un portail[14].

Missions

Le SAMU est chargé de fournir une réponse adaptée aux problèmes médicaux urgents qui lui sont soumis par une ligne téléphonique d'urgence exclusivement médicale (« le 15 » en France) ou à travers les autres lignes d'urgence : « 112 » numéro d'appel d'urgence européen, « 17 » de la police, « 18 » des sapeurs-pompiers ; ou à travers le réseau de télécommunications de la santé. La fonction, à la fois médicale et sanitaire, de traitement de ces appels, est appelée régulation médicosanitaire des urgences. Elle s'étend à une région sanitaire plus ou moins grande dans le cadre d'un véritable système intégré des urgences médicales (SIUM) où tous les services de soins urgents de la médecine générale et de transport sanitaire sont impliqués et mutualisent leurs ressources que le SAMU est chargé de monitorer.

S.A.M.U 59 de Lille
VL du SAMU 36.
VL du SAMU 36.

La régulation médicale peut aller de la simple aide médicale urgente téléphonique (télémédecine) à l'engagement de moyens mobiles lourds (UTIM), d'unité de soins intensifs mobiles en passant par l'envoi d'une ambulance simple ou de sauvetage, ou la consultation d'un médecin généraliste, sans oublier la possibilité de recours à d'autres moyens tels ceux des Sapeurs-pompiers, des compagnies d'Ambulance privées, de la Police et de l'Armée (Hélicoptères, avions) ou même de moyens provenant de pays limitrophes (comme la Rega)[15].

Pour une demande d'aide médicale urgente qui le justifierait, une ambulance simple est appelée pour faire un bilan de son intervention au médecin régulateur du SAMU avant de procéder au transport s'il est pertinent vers le centre hospitalier désigné. Selon le bilan passé par les ambulanciers et la pathologie du patient, une UTIM pourrait être envoyée en renfort.

Le SAMU est devenu un acteur fondamental aussi dans les situations de crise sanitaire aiguë et des urgences médicales collectives. À ce titre, en France, il est chargé de déclencher les plans blancs de désastre des hôpitaux, de gérer les postes médicaux mobiles (renforts de matériel devant équiper les hôpitaux en cas de besoin, ou bien les postes médicaux avancés) et les plans blancs, ainsi que le poste médical avancé (PMA) ou un Poste Mobile de Régulation Avancé. Un médecin d'une UTIM est désigné pour réguler les évacuations de première ligne ; ce médecin régulateur de l'avant peut être également placé dans un Poste de commandement avancé près du poste médical avancé (PMA) et des postes de commandement avancés des services de sécurité.

À l'arrière, le SAMU impliqué déclenche si nécessaire les moyens du réseau des SAMU voisins et même les renforts nationaux du ministère de la Santé. Ce réseau national hospitalier et celui des SAMU devient le pilier d'une véritable protection civile sanitaire qui se dote d'une organisation de sa réserve sanitaire similaire à celle des armées.

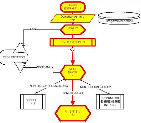
Tâches initiales de la régulation d'une demande d'aide médicale urgente au SAMU.

Prise en charge

Chaque appel est pris en charge tout d'abord par un assistant de régulation médicale (ARM), qui, en quelques secondes et grâce à quelques questions clés, localise l'appelant et le patient en priorité, enregistre la demande d'aide médicale urgente (DAMU) et évalue le degré d'urgence à passer ou non l'appelant au médecin régulateur qui a la responsabilité de ses assistants[16].

Après avoir établi la base du dossier médical de régulation de ce cas, étant le premier interlocuteur, il prend toutes les coordonnées permettant de localiser la ou les victimes, et enfin établit la relation entre le demandeur et le médecin régulateur, si c'est nécessaire, en transmettant le dossier informatique instantanément. Les questions posées par l'ARM ou le médecin régulateur sont indispensables pour décider du type de réponse à mettre en œuvre en déterminant quel est le véritable besoin d'aide médicale urgente (BAMU).

Le médecin régulateur du SAMU décide s'il s'agit d'une urgence vitale (problèmes cardiaques, difficultés respiratoires, comas, accidents de la route avec blessés graves...). Dans certains cas, il a à ses côtés dans la même salle de régulation un second médecin généraliste qui prend en charge les appels concernant les urgences de médecine générale. Dans d'autres pays, un infirmier ou une infirmière prend en charge ce qui le/la concerne.

L'ARM saisit toutes les données utiles par la suite dans le « dossier » informatique, le médecin qui y complète ensuite sa partie. L'ARM peut répondre lui-même à certaines demandes dont la réponse est soumise à un protocole ou d'ordre non médical. C'est lui aussi qui prend les bilans d'intervention de la flotte des ambulanciers engagés et qui les transmet au médecin si nécessaire. Enfin il joue un rôle clé dans la communication radio avec tous les intervenants mobiles depuis les premiers secouristes associatifs, volontaires ou professionnels engagés sur le terrain jusqu'aux UTIM.

Activités et flux de régulation

Ancienne salle de régulation du SAMU de Paris

Les CRRA (ou SAMU « le 15 ») ont reçu environ 31 millions d'appels en 2015[17], ce chiffre étant en augmentation régulière de 10 % par an. Seuls 47 % donnent lieu à une demande d'engagement d'un VSAV des sapeurs-pompiers (dans 24 % des cas pour les interventions dans la rue, les lieux publics, les détresses à caractère vital ou aussi pour pallier les carences de moyens des SMUR, ambulancier privé dans 8 % des cas, une UMH du SMUR dans 8 % des cas). Dans l'autre moitié des cas, l'appel se solde par un conseil téléphonique (28 % des cas) ou par l'envoi d'un médecin généraliste à domicile (22 % des cas). En évitant de nombreuses hospitalisations inutiles, le SAMU joue donc un rôle important en indiquant la réponse adaptée en fonction de la demande exprimée (et de la situation décrite). Le principe de régulation permet :

Le Samu de Rouen vue de face.
Le Samu de Rouen vue de profil.
  • de ne pas engager de façon indue des ressources spécialisées rares
  • de détecter parfois dans une demande simple un problème médical sérieux.

Toutefois le bon fonctionnement de la régulation suppose de pouvoir disposer d'une panoplie de réponses adaptées; ces dernières années, la réponse de la médecine générale que les français appellent « permanence des soins des médecins généralistes ». En France, la médecine générale est presque toujours « libérale », c'est-à-dire non-salariée. Elle n'apporte pas pour autant une réponse à l'urgence ambulatoire en tout temps et en tout lieu du territoire. Cette diminution de capacité de réponse se traduit par une tendance de la population à se diriger vers le service d'urgence de l'hôpital, mais aussi par un recours plus important aux transports par les véhicules de premiers secours pour des pathologies ne le justifiant pas. C'est dans cette gestion des urgences, qui ne nécessitent pas l'intervention des UTIM ni même de la consultation médicale d'urgence, que gît le principal progrès à faire pour la régulation médicale des SAMU français.

Plans blancs pour les désastres sanitaires français

La France, État centralisé, a l'avantage, en cas de désastre sanitaire, de posséder un réseau national de SAMU et d'hôpitaux coordonné par le ministère de la Santé des SAMU qui s'étend même aux départements d'outre-mer. Mais c'est dans les textes législatifs français sur les plans blancs de désastres sanitaires que le modèle français de Système intégré d'urgences médicales (SIUM) basé sur le réseau des SAMU et des hôpitaux a fait le plus de progrès[18]. La France organise par là les bases d'une véritable défense civile sanitaire qui possède même une réserve sanitaire civile.

Autres SAMU dans la Francophonie

Andorre

Le SAMU 116 d'Andorre[19] est multilingue (français-espagnol-catalan). Il est basé à l'hôpital comme son unité de thérapie intensive mobile (UTIM). Le médecin régulateur est le médecin de l'UTIM ou celui des urgences, il est basé dans un service d'urgence de l'hôpital. C'est un SAMU spécialisé dans la médecine d'urgence de montagne. Il a établi un protocole de triage mondialement connu.

Belgique

Une ambulance à Rochefort.

Il n'existe pas de service officiellement appelé SAMU en Belgique. Il y a une ambiguïté avec ce terme dans bon nombre de pays francophones à cause de l'origine historique de l'acronyme qui dérive de « aide médicale urgente », mais en Belgique, seul le service SMUR existe. Il n'existe pas non plus de régulation médicale dans les centres de traitement des appels (appelés centres provinciaux 112 ou, autrefois, centrale 100). La régulation se fait d'elle-même par les médecins urgentistes des SMUR belges[20].

Luxembourg

Le Grand Duché du Luxembourg possède un SAMU 112[21] trilingue (luxembourgeois-français-allemand). Les opérateurs du central 112 qui sont des pompiers de la Protection civile, déclenchent la sortie terrestre ou héliportée et des unités de thérapie intensive médicalisées (UTIM) basées dans les SMUR des hôpitaux de garde des trois capitales régionales : Luxembourg, Esch et Ettelbruck. En 2010, c'est donc un SAMU sans régulation médicale initiale ou a priori, comme les SAMU voisins belge ou allemand : là aussi ce sont les médecins hospitaliers des SMUR et des UTIM qui s'autorégulent avec l'aide de leur hôpital de Garde pour le SAMU.

Ils peuvent réguler totalement les demandes de transport secondaire inter-hospitalier en UTIM demandées par le numéro de téléphone de l'hôpital. Le SAMU et les équipes médicales des SMUR peuvent aussi utiliser les hélicoptères et avions d'Air Rescue, compagnie luxembourgeoise de transport sanitaire aérien[22]. Il existe un médecin chargé de la régulation en cas de catastrophe. En situation de catastrophe, déclenchant le plan « Nombreuses victimes » établi par l'administration des services de secours, le médecin-coordinateur de la région dans laquelle l'événement s'est produit assume la direction générale des secours médicaux et met en place la chaîne des secours médicaux en tant que directeur des secours médicaux (OSM). Dès les premiers instants suivant le déclenchement de l'alerte, le médecin de service du SAMU de la région se trouve sur place et participe à la mise en place du PMA (poste médical avancé) qu'il gère en tant que médecin-chef du PMA.

Le , le SAMU et la protection civile grand-ducaux ont été fusionnés au sein du corps grand-ducal d'incendie et de secours comme l'ensemble des services d'incendie et de secours du pays.

Monaco

Le SMUR est intégré au service des urgences avec son véhicule radio-médicalisé (VRM). Le médecin régulateur est un praticien hospitalier des urgences, et s'appuie sur le SAMU 06, le SAMU « le 15 » français de Nice voisin, en cas de besoin.

Le SMUR de Monaco est armé de trois VRM.

Suisse romande

Une ambulance en intervention à Lausanne.

Les centrales 144 en Suisse romande[23] sont bilingues (français-allemand) pour les centrales du Valais et de Fribourg (mais pas pour celles de Genève[24], Vaud-Neuchâtel[25] et Jura). En 2015, les SMUR de Suisse romande sont hospitaliers comme en France alors que les centrales 144 sont rattachées aux services des médecins cantonaux. La Suisse n'a pas institué le rôle de médecin régulateur dans ses centrales 144. La régulation médicale est effectuée par des paramédics formés.

Autres pays francophones

En Algérie le SAMU 16 d'Alger a son siège central au CHU Alger Centre (CHU Mustapha) dont il est administrativement rattaché. Il déploie son activité sur l'ensemble de la wilaya d'Alger grâce à quatre unités d'intervention disposées et réparties au niveau des autres structures hospitalières : Unité du CHU Mustapha, Unité du CHU Bab El Oued, Unité du CHU de Beni Messous et Unité de l'hôpital de Rouiba. Chaque wilaya possède son propre SAMU au sein des principaux CHU de la wilaya[26].

Au sein de chaque équipe on retrouve un médecin, un infirmier(ère), et un conducteur(rice) et un psychiatre si besoin.

Le numéro de téléphone du SAMU en Algérie est le 16 ou le 3016, c'est un numéro vert gratuit qui sert uniquement pour les appels d'urgence.

Au Bénin, le SAMU[27] a été créé le 17 mars 1999. C’est un programme du ministère de la Santé Publique, appuyé par la France et le Canada qui a démarré officiellement ses activités le 15 novembre 1999[28]. Il a été créé dans le but de suppléer à la défaillance en matière de gestion des urgences et d’assurer un transport en sécurité médicale rapide, vers les centres appropriés. À sa création, le SAMU ne couvrait qu’un seul département du Bénin et ses activités essentiellement concentrées sur Cotonou, la capitale économique du Bénin. Il faut attendre 2001 pour avoir son extension aux autres départements. Sa création avait été confiée au Pr Martin Chobli[29] ; le service devient au cours des années le lieu de formation de dizaines d'urgentistes francophones africains[30].

Au Maroc l'appellation SAMU est une marque déposée depuis 20 ans par le Pr Aziza Benkirane, anesthésiste réanimatrice. Cette marque est utilisée en toute légalité par des sociétés privées d'assistance médicale, comme les SAMU de Casablanca, Rabat et Marrakech. Mais si ces services ont su promouvoir l'appellation SAMU par la qualité de leur travail, ils ont soulevé de ce fait la jalousie de certains médecins de CHU, qui ne cessent depuis environ cinq ans de tenter de dénigrer la « mission d'intérêt public » de ces services privés d'assistance. De même qu'ils essaient de s'approprier illégalement l'appellation, sans pour autant organiser un service « SAMU » digne d'un concept original adapté au Maroc ou même d'un copie-collé du concept français. C'est ainsi qu'en 2009, le CHU de Rabat a tenté de s'approprier par l'intermédiaire de « Wana », un opérateur téléphonique privé marocain, le nom de domaine « SAMU.ma », occupé de longue date sur le web par le SAMU de Casablanca. Voici un exemple de ce qui a été écrit sur ce même site, sous leur influence, et à partir d'une adresse mail du ministère de la Santé (textuellement, et sans correction) : « SAMU 15 du Maroc Le réseau des SAMU du Maroc est en cours d'installation par le Ministère de la Santé avec l'aide de la France[31] les SAMU de Casablanca[32], Rabat et Marrakech utilisent cette appellation abusivement, car ils n'ont pas les missions d'un SAMU et ne sont pas des services publics. Ils appartiennent à des médecins privés qui pratiquent répondent à la demande des assurances et services d'assistances et sur appels libres ». Pourtant, le Professeur Benkirane a proposé aux CHU et au ministère de la Santé marocains de leur vendre l'appellation, car elle estime que l'efficacité ne réside pas dans l'appellation.

En Tunisie (SAMU 190 de Tunisie)[33], les services d’aide médicale urgente (SAMU) couvrent 24 gouvernorats (75 % des habitants et 50 % du territoire) et régulent l’activité de 13 services mobile d’urgence et de réanimation (SMUR) réparti sur 10 gouvernorats. Le SAMU 01 du nord-est (la régulation est à Tunis) avec des 4 unités de SMUR sur le grand Tunis: 2 à Tunis ; une à la Marsa et une à Ben Arous , 2 sur le Cap Bon ; une à Nabeul et une à Menzel Temime , une à Bizerte et une à Zaghouen. SAMU 03 du centre-est Tunisien (Sousse)[34] avec unités de SMUR implantées à Sousse , Monastir , Mahdia et Kairouan. SAMU 04 de Sfax. SAMU 08 du nord-ouest : Béja , Jendouba , Siliana et Le Kef .SAMU 199 est une unité militaire dépendant du ministère de la Défense nationale.

Il n'y a pas de SAMU au Québec qui a une organisation différente des urgences médicales.

Au Liban (SAMU du Liban) , établi en 2023 est le 1er service médical préhospitalier d'urgence au Liban en partenariat avec le SAMU de Paris, l'AP-HP et le CFARM en France, et offre une assistance vitale en ligne en cas d'urgence.

Autres pays

Pays anglophones

Ambulance du Great Western Ambulance Service à Bristol (Royaume-Uni)

La culture anglo-saxonne, qui s'est longtemps opposée à la médicalisation du système ambulancier préhospitalier, a en fait deux modèles d'aide médicale urgente très différents l'un de l'autre pour ce qui concerne la dépendance aux autorités de santé publique et pour ce qui concerne les personnels :

  1. Les États-Unis ont un modèle de soins d'urgence préhospitalier très décentralisé appelé « Emergency Medical Service » (EMS), non intégré à la santé publique ; les intervenants sont des Emergency Medical Technicians (EMT) et paramedics (EMT-P : EMT-Paramedics, ou Emergency Medical Technology Paramedics), dont le statut varie selon les États ; leur formation et emploi correspond aux secouristes professionnels (type sapeur-pompier ou ambulancier en France) et aux infirmiers urgentistes (infirmiers sapeurs-pompier en France, infirmier Siamu en Belgique).
  2. À l'opposé, le modèle britannique est fondé sur le service public national, une unité d'intervention comporte une ambulance et un ambulancier intégrés dans la santé publique puisque dépendant du National Health Systen (NHS) ; la stratégie est appuyée sur une culture ambulancière datant du Blitz de la dernière guerre, en uniforme avec des galons, puissante et très autonome, marquant le désir de rester isolée des autres professionnels et para-professionnels de soins hospitaliers.
  • Le Royaume-Uni possède un service d'ambulances publiques très sophistiqué et para-militarisé en uniforme qui dépend du National Health Service (NHS)[35]. Service Public qui assure à la fois les interventions d'urgence et les transports ambulanciers non urgents. Ce service national a défini depuis peu tous les paramédicaux qui dépendent de lui depuis les assistants de régulation médicale jusqu'aux paramedics diplômés (paramédicaux du niveau infirmier DE). Il n'y a pas de régulation médicale, mais des mobile intensive care units terrestres et héliportées ont commencé à fonctionner à Londres et Glasgow. Les médecins de ces UMH MICU s'autorégulent avec leur base hospitalière et médicalisent les ambulances du NHS avec le système du rendez-vous MICU/ambulance. Une caractéristique de l'organisation anglaise est que les pompiers s'occupent exclusivement du sauvetage et du feu et ce qui évite les conflits inter-organisationnels comme en France, dans les pays lusophones ou au Japon. Les îles Anglo-Normandes et de Man ont un système propre.
  • Aux États-Unis l'EMS ne dépend pas de la santé publique. Il existe différentes formations EMT (ou « Emergency Medical Technician ») allant de EMT Basic (l'équivalent du diplôme français du DEA) jusqu'au EMT Paramedic (ou Medic). Ceux qui sont diplômés EMT Paramédic sont de véritables personnels paramédicaux autorisés à effectuer certains gestes médicaux qui leur sont appris durant leur formation, mais sans avoir le support d'un médecin régulateur qui n'existe pas. Ces gestes sont entre autres l'intubation endotrachéale et l'administration de drogues d'urgence.
    La carence en EMTP (paramédicaux) dans certains États fait qu'aujourd'hui de nombreuses ambulances ne sont armées que de deux EMT basic, qui viendront être renforcés dans un deuxième temps par deux EMT paramédicaux en cas de difficultés.
    Les appels sont reçus à travers le 911 qui reçoit, comme le 112 plus récent en Europe, tous les appels d'urgence (police, pompier et demande d'ambulance). Il répartit (d'où son nom anglais de « dispatcher ») les appels directement à l'ambulance la plus proche du secteur en question. Chaque ambulance est rattachée à un secteur et un hôpital, privé ou public, dans lequel se trouve un médecin des urgences, lequel aiguille les ambulanciers sur les procédures à suivre, mais reçoit exceptionnellement leurs bilans avant réception du patient aux urgences.
    Les récentes catastrophes aux États-Unis[Lesquelles ?] remettent en cause cet EMS qui n'est pas intégré dans la santé publique et coupé de la médecine. Néanmoins on commence à préconiser les Medical Emergency Response Systems (MERC) qui auraient la fonction des SAMU au moins dans les plans de catastrophe[36].
  • Malte : le SAMU 112 de Malte est un SAMU hospitalier similaire à ceux des autres pays européens. IL est situé dans le service des urgences du grand hôpital Mater Dei ou se trouvent aussi ses UTIM/UMH et son équipe de régulation médicale. C'est un SAMU bilingue (maltais/anglais).

Pays hispanophones

Les pays hispaniques ont déjà plusieurs éditions du Manual de Regulacion Medica de las Urgencias[37],[38] qui expliquent ce qu'est un SAMU. La plupart n'ont pas encore de textes législatifs sur leurs SAMU qui s'appellent chacun d'un nom local ce qui accentue leur isolement alors que globalement le pays a un système préhospitalier remarquable avec de nombreuses UTIM terrestres et héliportées. La meilleure terminologie était celle de l'Espagne avant la décentralisation politique de ce pays qui était Centro de Informacion y Coordinacion de las Urgencias (CICUM). L’Argentine a nommé son SAMU à Buenos Aires « SAME ».

UTIM des SAMU 061 et SMUR de Valencia (Espagne) un des plus vieux d'Espagne
  • Andorre : Le SAMU 104 d'Andorre est trilingue (francophone-hispanophone-catalanophone). Officiellement il s'appelle SUM (service d'urgences médicales) d'Andorre basé à l'hôpital comme son UTIM[39]
  • Argentine : Same 107 de Buenos Aires[40] est le plus ancien. L'État de Buenos Aires possède déjà une législation SAMU remarquable.
  • Bolivie : SAMU de La Paz, SAMU de Cochabamba, SAMU de Potosí, SAMU de Santa Cruz
  • Colombie CRU : SAMU de Santa Fe de Bogota, SAMU de Cali
  • Cuba : SIUM de Cuba
  • Espagne depuis la décentralisation politique du pays chaque Région Autonome a un SAMU 061 ou un SAMU 112 et lui donne un nom différent. Certains SAMU sont très anciens (Valence, Cantabrie, Asturies (SAMU 061 de Asturias)[41]). Il y a des SAMU bilingues hispanophones et catalonophones (Andorra Catalogne[42], Valence, Baléares), galaicophones (Galice[43]), bascophones (Pays basque), Il existe deux SAMU espagnols au Maghreb africain SAMU 061 de Ceuta et de Melilla. En 2010, le nombre d'unités mobiles de thérapie intensive médicalisées régulées par les SAMU espagnols[44] est de 362 : 327 terrestres et 35 héliportées, ce qui donne une pour 127 308 habitants (de 0,78 à 0,43/100 000 habitants), une pour 1 400 km2 (7,2 USVA/10 000 km2)
  • Mexique SAMU 066 de Jalisco[45], SAMU de Mexico Distrito Federal
  • Paraguay SAMU 141 de Paraguay SEME, le dernier né des SAMU en 2010
  • Pérou SAMU 117 du Pérou. Deux systèmes doivent se coaliser pour lancer le SAMU qui est en chantier depuis longtemps : la sécurité sociale (Essalud) STAE et le Ministère de la Santé (Minsalud)[46]

Italie et Suisse italienne

Ambulance UTIM des SAMU 118 et SMUR italiens.
  • Italie : chaque région sanitaire est dotée d'un SAMU 118 (SUEM 118 en italien)[47]. Les SAMU 118 Italiens possèdent une association nationale qui publie tous les textes officiels italiens[48]. Les services sont répartis comme suit : SAMU 118 de Ligurie[49], SAMU 118 du Piémont[50], SAMU d'Aoste[51], SAMU 118 de Vénétie[52].
  • Suisse italienne : SAMU 144 du Tessin (SAMU trilingue : italien/allemand/français).

Pays germanophones

Véhicule léger d'intervention du médecin de l'équipe médicale d'un SAMU autrichien.
  • Allemagne : Les services de secours sont du ressort des Länder et les modalités d'alerte et de coordinations varient en conséquence. Différentes organisations concourent à la mise en œuvre : pompiers, Ordre de St Jean, Ordre souverain de Malte, Croix-Rouge allemande, DLRG (Deutsche Lebens Rettungs Gesellschaft), ASB (Arbeiter-Samariter-Bund), ambulanciers privés.[réf. nécessaire]
  • Autriche : propre à chaque land [réf. nécessaire]
  • Luxembourg : SAMU trilingue[réf. nécessaire]
  • Suisse : SAMU trilingue[réf. nécessaire]

Pays et régions lusophones

Le Portugal possède un réseau de SAMU (CODU) dépendant de l'INEM et du ministère de la Santé[53].

Le Brésil avec la généralisation du SAMU 192 dans tous les États[54] possède aujourd'hui le plus grand réseau de SAMU du monde. Il existe (en portugais) un Manuel fédéral de régulation médicale[55].

Le SAMU 061 de Galice est bilingue Galaico-hispanophone[56].

Pays européens de l'Est et des Balkans

  • SAMU 124 de Bosnie-Herzégovine, basé à Hitna Pomoc
  • SAMU de Chypre
  • SAMU 94 de Croatie
  • SAMU de Grèce
  • SAMU 104 de Hongrie[57]
  • SAMU du Kosovo[58]
  • SAMU 999/112 de Pologne
  • SAMU de Roumanie
  • SAMU 94 de Serbie
  • SAMU 155 / 112 de la Slovaquie
  • SAMU 94 de Slovénie

Pays européens nordiques

Ils possèdent tous des MICU hospitalières auto régulées. Il n'y a pas de régulation préalable sauf pour les transports secondaires[59].

  • Danemark : il n'y a pas de SAMU proprement dit, car les centres de répartition des ambulances ne possèdent pas de régulation médicale permanente et travaillent sans protocoles nationaux. Donc pas de régulation médicale a priori, mais comme il y a des UTIM hospitalières, ce sont les médecins de ces unités qui s'autorégulent avec l'aide de leur hôpital de base.
  • Norvège : SAMU 113 of Norway, rôle du généraliste dans le SAMU 113 de Norvège[60].

Chine

SAMU 120 de Pékin.

Israël

L'aide médicale urgente est effectuée par le Magen David Adom (étoile de David rouge). Le centre d'appel du Magen David Adom est le 101.

SAMU des pays en voie de développement

Dans les pays en développement, une charge de morbidité importante est due à des pathologies et à des traumatismes pour lesquels le facteur temps est crucial, comme les infections graves, l'hypoxie provoquée par les infections respiratoires, la déshydratation due à la diarrhée, les blessures intentionnelles et non intentionnelles, les hémorragies du post-partum et l'infarctus aigu du myocarde. Dans de nombreux pays, la fourniture d'un traitement en temps utile pour les urgences mettant en jeu le pronostic vital ne s'inscrit cependant pas dans les priorités du système de santé. La nécessité d'élaborer et/ou de renforcer les systèmes de soins médicaux d'urgence de ces pays est cependant réel pour améliorer la santé des populations et répondre aux attentes concernant l'accès aux soins d'urgence[61].

Les obstacles auxquels se heurte la mise en place de soins médicaux d'urgence efficaces sont nombreux : absence de modèles structurels, objectifs de formation inappropriés, préoccupations relatives au coût et durabilité face à la forte demande de services.

L'installation d'un réseau d'alerte et de télémédecine est un premier pas dans les « déserts médicaux » comme le SAMU de la forêt amazonienne de la Guyane ou les SAMU de la Mer (Toulouse, Lisbonne, Madrid).

Notes et références

  1. Le service d'aide sociale, appelé familièrement Samu social, est une structure d'aide aux sans abris que l'on peut joindre par téléphone au 115 en France. On voit comment le terme Samu est devenu par extension abusive synonyme d'urgence et d'entraide, il existe même un SAMU de L'Environnement. Par ailleurs, il existe en Belgique, et depuis longtemps, un véritable service d'aide sociale urgente, anciennement appelé CASU. Voir Aide sociale en Belgique.
  2. Site Public du Samu de Paris
  3. Geneviève Barrier, La Vie entre les mains, Odile Jacob, , p. 141.
  4. Anciennement Bureau de la protection sanitaire des populations civiles.
  5. Nicole Chambron, Les Métiers de l'urgence, Institut des Hautes Études de la Sécurité Interieure, , p. 38.
  6. Charles Antoine Wanecq, Sauver, Protéger et Soigner : Une Histoire des secours d'Urgence en France (Années 1920 : Années 1980), Pages 386 et 387.
  7. Carnets d'un Médecin Universitaire, Editions Privat, Pages 71 et 72.
  8. Jean-Emmanuel de La Coussaye, Les urgences préhospitalières, Elsevier Masson, , p. 10.
  9. « Connaissez-vous le 112, le numéro d’appel des urgences en Europe ? - Actualités - Service-public.fr », sur web.archive.org, (consulté le )
  10. page 419, « Rapport au Président de la République » [PDF], sur ccomptes.fr
  11. Régulation médicale des urgences
  12. Textes législatifs français sur le Samu* Code de la santé publique, notamment les articles L6111-1, L6111-2, L6112-1, L6112-2, L6112-5, L6112-6, L6141-4, le livre 3 de la sixième partie de la nouvelle partie législative « Aide médicale urgente, permanence des soins, transports sanitaires et autres services de santé. », et dans la partie réglementaire-« décrets simples » les articles D 712-66 à D 712-74 ; * Loi no 86-11 du 6 janvier 1986 sur l'aide médicale urgente et les transports sanitaires ; * Décret no 87-1005 du 16 décembre 1987 relatif aux missions et à l'organisation des unités participant au service d'aide médicale urgente appelées SAMU (NOR : ASEP8701666D) ; * L'obligation pour les opérateurs de télécommunication d'acheminer les appels au centre 15 relève de la décision no 2002-1179 du 19 décembre 2002 de l'Autorité de régulation des communications électroniques et des postes, établissant la liste des numéros d'urgence devant être acheminés gratuitement par les opérateurs de télécommunications autorisés au titre des articles L. 33-1 et L. 34-1 du Code des postes et télécommunications NOR : ARTL0200744S (Journal officiel no 155 du 6 juillet 2003 page 11520).
  13. Déclaration de Jalisco sur les systèmes médicaux d’urgence et de catastrophe faite pendant le déroulement dans la ville de Guadalajara, Jalisco, Mexico, des deuxièmes Rencontres Internationales des Samu, en présence de participants des Samu d’Argentine, de Belgique, du Canada, du Chili, de Colombie, de Cuba, d’Espagne, de France, du Mexique des États-Unis et du Venezuela
  14. Amérique : Samu 973 de Guyane qui la particularité de couvrir une zone de forêt tropicale amazonienne) ; Pacifique : Samu de Nouvelle-Calédonie, Samu de Tahiti ; Océan Indien : Samu de la Réunion
  15. Accident de bus en France voisine : 2 hélicoptères Rega sollicités, Communiqué de presse de la Rega du 23 mai 2017, Garde aérienne suisse de sauvetage
  16. Responsabilité juridique du médecin régulateur - sham.fr
  17. « livre blanc des SAMU », sur samu-de-france.fr.
  18. (fr) Voir le portail du Ministère de la Santé sur les plans blancs et même sur les pandémies grippales - santepub.fr
  19. (es) Samu 116 d'Andorre
  20. Textes législatifs Belges du Ministère de la santé sur le Samu [PDF]
  21. Le Service d'Aide Médicale Urgente (SAMU) sur /www.112.public.lu
  22. Luxembourg Air Rescue sur www.aero100-lu.org
  23. « SMUR en Romandie », sur smur.ch (consulté le ).
  24. « Centrale 144 de Genève ».
  25. « Fondation Urgences Santé », sur urgences-sante.ch (consulté le ).
  26. Site du CHU de Tizi Ouzou
  27. « SAMU-BÉNIN - Service d'aide médicale d'urgence », sur samubenin.org (consulté le ).
  28. Nations Unies, Conseil économique et social, Application du pacte international relatif aux droits économiques, sociaux et culturels : Deuxièmes rapports périodiques devant être présentés par les États parties en vertu des articles 16 et 17 du pacte — Bénin, , 85 p. (lire en ligne [PDF]), p. 55-56.
  29. Djamila Idrissou Souler, « Martin Chobli, Médecin Urgentiste-Anesthésiste-Réanimateur, “L'urgence de rester Bénino-optimiste!” », Le Matin Libre, (lire en ligne [html], consulté le )
  30. Joseph Djogbénou, « Fierté nationale : Martin K. tchobli, Professeur et pape ! », sur lanouvelletribune.info, (consulté le ).
  31. « Quel samu pour le système national de sante marocain? » [PDF], sur sante.gov.ma (consulté le ).
  32. « Samu de la Région du Grand Casablanca », sur urgences-maroc.ma (consulté le ).
  33. Samu 190 de Tunisie
  34. « Site officiel du SAMU 03 », sur samu03.org (consulté le ).
  35. (en) NHS Ambulance Service sur www.answers.com
  36. (en) Callaway DW, in: Hogan et Burstein (Eds), Disaster Médecine p. 138.
  37. (es) Manual de Regulacion Medica de las Urgencias Primera Edicion Española - www.medynet.com [PDF]
  38. (es) Manual de Regulacion Medica de los Samu M Martinez Almoyna. Ed - estatico.buenosaires.gov.ar [PDF]
  39. (fr) Site officiel du SAMU d'Andorre sur www.sum.ad
  40. (fr) « Same 107 de Buenos Aires », sur drvbsa.com.ar.
  41. (es) « Servicio de Atención Médica Urgente »(Archive.orgWikiwixArchive.isGoogle • Que faire ?), sur asturias.es (consulté le ).
  42. (es) SEM 061 de Cataluña
  43. Samu 061 Sergas Galicia
  44. Pesqueira Alonso EE, Juliani Izquierdo P Emergencias 2009;21:269-275
  45. (es) SAMU 066 de Jalisco
  46. Atención Prehospitalaria [PDF]
  47. (it) « SAMU 118 da Italia », sur 118italia.net (consulté le ).
  48. (it) Portail de l'Association des Samu 118 Italiens
  49. (it) SAMU 118 de Ligurie
  50. (it) Samu 118 du Piemont
  51. (it) Samu d'Aoste
  52. (it) SAMU 118 de Vénétie
  53. (pt) Samu 112 du Portugal INEM CODU - inem.pt
  54. Samu 192 du Brésil en français sur le portail du Samu de l'État de Santa Catarina - samu.saude.sc.gov.br
  55. (pt) Manual de Regulaçao Medico Sanitaria das Urgencias - portal.saude.gov.br [PDF]
  56. (es) Samu 061 de Galicia sur 061.sergas.es
  57. (fr) SAMU 104 / SIUM de Hongrie - mentok.hu
  58. (en) Législation au Kosovo - Nations Unies/Assembly of Kosova, 23 février 2006 [PDF]
  59. (en) International EMS Systems: the Nordic countries. Langhelle A, Lossius HM, Silfvast T, Björnsson HM, Lippert FK, Ersson A, Søreide E., Norwegian Air Ambulance, Box 27, Høvik, N-1322, Norway
  60. (en) Vaardal B, Lossius HM, Steen PA, Johnsen R, « Have the implementation of a new specialised emergency medical service influenced the pattern of general practitioners involvement in pre-hospital medical emergencies? A study of geographic variations in alerting, dispatch, and response », Emerg Med J, vol. 22, no 3, , p. 216-9. (PMID 15735277, PMCID PMC1726692, lire en ligne [html], consulté le )
  61. (en) Emergency medical care in developing countries: is it worthwhile? Junaid A. Razzak1 & Arthur L. Kellermann

Voir aussi

Bibliographie

  • Denis Durand de Bousingen, Histoire de la médecine et des secours routiers, Heures de France,

Articles connexes

Liens externes

  • icône décorative Portail de la médecine
  • icône décorative Portail des premiers secours et du secourisme
  • icône décorative Portail de la sécurité civile
Cet article est issu de Wikipedia. Le texte est sous licence Creative Commons – Attribution – Partage à l’identique. Des conditions supplémentaires peuvent s’appliquer aux fichiers multimédias.