Texcoco
Texcoco, Tezcuco ou Tezcoco, de son nom officiel Texcoco de Mora, est une ville de l'État de Mexico au Mexique, située à une trentaine de kilomètres à l'est de Mexico. Elle est située à environ 2 250 m d'altitude et est peuplée de 118 798 habitants[3].
| Texcoco | ||||
| Administration | ||||
|---|---|---|---|---|
| Pays | ||||
| État | État de Mexico | |||
| Maire | Delfina Gómez Álvarez (MC) | |||
| Code postal | 56100 - 56900 | |||
| Fuseau horaire | UTC -6 | |||
| Indicatif | (+52) | |||
| Démographie | ||||
| Population | 118 798 hab.[1] (2005) | |||
| Densité | 284 hab./km2 | |||
| Géographie | ||||
| Coordonnées | 19° 31′ nord, 98° 53′ ouest | |||
| Altitude | 2,250 m |
|||
| Superficie | 41 869 ha = 418,69 km2 [2] | |||
| Divers | ||||
| Fondation | vers 1318 | |||
| Localisation | ||||
| Géolocalisation sur la carte : Mexique
Géolocalisation sur la carte : Mexique
Géolocalisation sur la carte : État de Mexico
| ||||
| Liens | ||||
| Site web | texcoco.gob.mx | |||
À l'époque préhispanique, c'était la capitale (« huey altepetl »)[4] du royaume des Acolhuas, sur la rive est du lac Texcoco. Elle était membre, avec les villes de Mexico-Tenochtitlan et Tlacopán, de la triple alliance aztèque. C'était à l'époque la deuxième plus grande ville du Mexique et la deuxième ville de l'empire formé par la Triple Alliance.
Géographie
Histoire
Époque préhispanique

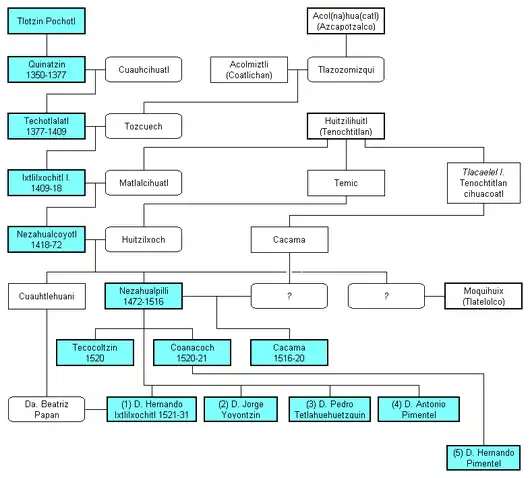
Texcoco aurait été fondée vers 1318 par Quihnatzin sur le site de Tetzcohtzinco où de nombreuses cavernes servaient d'abri aux nomades acolhuah.
Texcoco est transcrit tantôt sous la forme « Tezcoco » tantôt sous la forme « Tetzcoco » mais il semble que la forme correcte soit Tetzcohco. Les seigneurs de Texcoco portaient le titre de chichimêcatlahtohqueh, seigneurs chichimèques. Texcoco était le centre du pouvoir acolhuah, une fédération unie par des liens de parenté et par des alliances politiques. Le pays des ahcolhuah, Ahcolhuahcân est souvent associé à Texcoco. Pendant une longue période, en particulier sous les règnes d'Ixtlilxochitl et de Nezahualcoyotl, les Ahcolhuahqueh s'opposent aux Tépanèques dont le centre politique se situe à Azcapotzalco. Grâce à l'appui du souverain mexica Itzcoatl, Texcoco reconquiert son indépendance et soumet Azcapotzalco. S'intégrant alors avec Tlacopan et Tenochtitlan à la Triple Alliance, Texcoco participe aux conquêtes et à l'extension de l'empire.
- Quihnatzin
- Tlaltecatzin.
- Techotlalahtzin.
- Ixtlilxochitl Ier (appelé aussi «Huehueh Ixtlilxochitl», c'est-à-dire Ixtlilxochitl l'Ancien). Il aurait régné pendant 65 ans, selon Bernardino de Sahagún[5]. De 1363 à 1419. 56 ans, selon les Annales de Quauhtitlan[6]. Il meurt assassiné par les Tépanèques sur l'ordre de Tezozomoctli d'Azcapotzalco[7].
- Nezahualcoyotl. Il règnera 70 ans, avec l'aide d'Itzcoatl il détruira la puissance tépanèque[5]. Né à Texcoco sous le signe Ce mazâtl en 1402[8]. Il est le fils d'Ixtlilxochitl et par sa mère il est petit-fils de Huitzilihhuitl, seigneur à Tenochtitlan[9].
- Maxtlaton, seigneur à Azcapotzalco le chasse de Texcoco[10].
Recueilli par Xiconocatzin, Cuicuitzcatzin et Coyohuah, il tombe à l'eau et est sauvé par les démons qui l'emmènent sur le Poyauhtecatl[11].
- Nezahualpilli. Il règne 53 ans et meurt avant l'arrivée des Espagnols. Sous son règne, quatre ans avant l'arrivée des Espagnols, apparaissent des présages qui durent quatre ans[5].
- Cacamatzin.
En 1521, une partie des nobles et des troupes de Texcoco se rallient aux Espagnols pour faire tomber la ville de Tenochtitlan au profit des conquistadors[12].
Culture
Notes et références
- Instituto Nacional de Estadística y Geografía (INEGI) Principales resultados por localidad 2005 (ITER)
- Enciclopedia de los Municipios de México
- d'après le recensement fait en 2005
- Margaret Rich Greer, Walter Mignolo et Maureen Quilligan, Rereading the Black Legend : the discourses of religious and racial difference in the Renaissance empires, University of Chicago Press, , 486 p. (ISBN 978-0-226-30722-0, lire en ligne), p. 156.
- Sahagún (8,9).
- Lehmann 1938, p. 171 et 190.
- Lehmann 1938, p. 190 et 200.
- Lehmann 1938, p. 182 et 184.
- Lehmann 1938, p. 184.
- Lehmann 1938, p. 196.
- Lehmann 1938, p. 203.
- Serge Grusinski, Histoire de Mexico, Paris, Fayard, , 464 p. (ISBN 978-2-213-59437-8), p. 185
Voir aussi
Articles connexes
Bibliographie
- (de) Walter Lehmann, Die Geschichte der königreiche von Colhuacan und Mexico, W. Kohlhammer, , 391 p..
- Bernardino de Sahagún (trad. Denis Jourdanet et Rémi Simeon), Histoire générale des choses de la Nouvelle-Espagne (1880), Kessinger Publishing, , 524 p. (ISBN 978-1-120-59942-1 et 1-120-59942-3).
Liens externes
- Ressource relative à la musique :
- (es) Enciclopedia de los Municipios de México
- Portail de l’archéologie
- Portail de l’Amérique précolombienne
- Portail Aztèques
- Portail des universités
- Portail du Mexique


