Type (informatique)
En programmation informatique, un type de donnée, ou simplement un type, définit la nature des valeurs que peut prendre une donnée, ainsi que les opérateurs qui peuvent lui être appliqués.

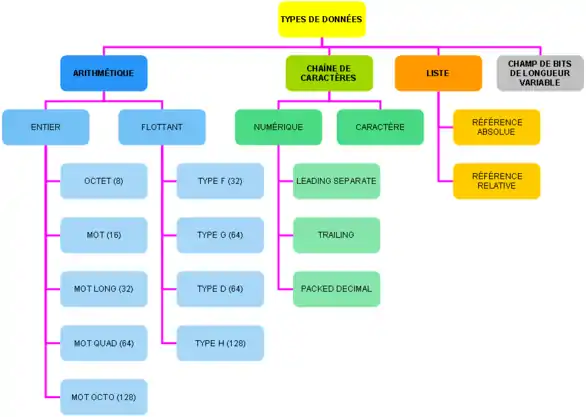
Types de données
Types prédéfinis
La plupart des langages de programmation de haut niveau offrent des types de base correspondant aux données qui peuvent être traitées directement — à savoir : sans conversion ou formatage préalable — par le processeur. Ces types de base sont souvent :
- Type booléen : valeurs vrai ou faux — ou respectivement 1 ou 0 ;
- Type entier signé ou non signé : valeurs codées sur 8 bits, 16 bits, 32 bits voire 64 bits.
- Les caractères sont parfois assimilés à des entiers codés sur 8 ou 16 bits (exemples : C et Java) ;
- Type réel en virgule flottante.
Les langages permettant un accès direct à la mémoire du système offrent par ailleurs le type pointeur, et un type octet.
Beaucoup proposent également un type prédéfini, string, pour les chaînes de caractères.
Les langages de haut niveau peuvent également supporter nativement des types correspondant à d'autres structures de données.
Types paramétrés
Par exemple la déclaration des pointeurs ou des tableaux en langage C nécessite de préciser le type qui doit servir de base aux données manipulées. La programmation générique étend cette pratique pour permettre à l'utilisateur de créer ses propres types paramétrés.
Types énumérés
Un type énuméré est un type pour lequel le programmeur spécifie lui-même la liste des valeurs possibles. Le code suivant illustre la définition d'un nouveau type couleur et des trois valeurs possibles (rouge, bleu et vert), suivie de la déclaration et initialisation d'une variable c de ce type :
enum couleur { rouge, vert, bleu };
couleur c = vert;
Types composés
Les types composés (struct en C, record en Pascal) permettent de grouper plusieurs champs de types distincts dans une même variable (qui contient alors des « sous-variables »).
En programmation orientée objet, on nomme classe un type composé associé à du code spécifique — la définition des méthodes de la classe — propre à la manipulation de variables de ce type.
Types hiérarchiques
La programmation orientée objet étend le paradigme précédent en organisant hiérarchiquement les classes de telle manière qu'une variable d'une sous-classe puisse être utilisée de manière transparente à la place de n'importe quelle classe située à un niveau supérieur dans la hiérarchie définie.
Types opaques
Un type opaque est un type incomplètement défini et/ou dont la nature est masquée. Le développeur ne peut ni en examiner le contenu, ni le modifier, et doit simplement le stocker et le transmettre. À cet effet, seule la taille d'un type opaque est réellement connue.
Les données opaques sont par exemple des handles (terminologie Windows), des descripteurs de fichier (terminologie Unix), des clés, des pointeurs vers des structures masquées (ex. : FILE* de la bibliothèque standard du C), etc. La seule notion cruciale, c'est qu'une variable opaque est fournie via une fonction dédiée de création (de type constructeur), transmise telle quelle aux fonctions utilisatrices (souvent via un passage par référence), et enfin détruite via une fonction de libération (de type destructeur).
La possibilité – ou non – d'avoir des types opaques est totalement dépendante du langage de programmation utilisé.
Typage
Typage statique et typage dynamique
On parle de typage statique quand la majorité des vérifications de type sont effectuées au moment de la compilation.
Au contraire, on parle de typage dynamique quand ces vérifications sont effectuées pendant l'exécution.
Typage explicite et typage implicite
Avec un typage explicite, c'est à l'utilisateur d'indiquer lui-même les types qu'il utilise, par exemple lors des déclarations de variables ou de fonctions.
Par exemple, en langage C, le typage est explicite :
int i = 0; // cette déclaration indique explicitement que
// la variable i est de type entier (integer en anglais)
Au contraire, avec un système de typage implicite, le développeur laisse au compilateur ou au runtime le soin de déterminer tout seul les types de données utilisées, par exemple par inférence.
Par exemple, en Objective Caml, le typage est implicite :
let i = 0 ;; (* le compilateur détermine automatiquement que
la variable i est de type entier (integer en anglais) *)
Typage fort et typage faible
La sûreté du typage est destinée à prévenir les erreurs de type, à savoir : l'emploi d'une variable dont le format est incompatible. La définition d'un langage fortement typé est assez floue :
- soit elle est à rapprocher de celle de langage à typage statique : le compilateur assure la détection au plus tôt des erreurs de type ;
- soit on juge de la force du typage d'un langage selon les conversions de type implicites qu'il autorise.
Références
En français
- Emmanuel Chailloux, Pascal Manoury et Bruno Pagano, Développement d'applications avec Objective Caml, Éditions O'Reilly, Paris, 2000
- Sylvain Conchon et Jean-Christophe Filliâtre, Apprendre à programmer avec OCaml. Algorithmes et structures de données. Éditions Eyrolles, 2014
En anglais
- Benjamin C. Pierce: Types and Programming Languages, The MIT Press 2002.
- John C. Mitchell: Concepts in Programming Languages, Cambridge University Press 2002.
- Henk Barendregt Lambda Calculus with Types in Handbook of Logic in Computer Science: Volume 2. Background: Computational Structures Edited by S. Abramsky, Dov M. Gabbay and T. S. E. Maibaum