_in_the_complex_plane_from_-2-2i_to_2%252B2i_with_colors_created_with_Mathematica_13.1_function_ComplexPlot3D.svg.png.webp)
In mathematics, the Dawson function or Dawson integral[1] (named after H. G. Dawson[2]) is the one-sided Fourier–Laplace sine transform of the Gaussian function.
Definition
The Dawson function is defined as either:
also denoted as or or alternatively

The Dawson function is the one-sided Fourier–Laplace sine transform of the Gaussian function,
It is closely related to the error function erf, as
where erfi is the imaginary error function, erfi(x) = −i erf(ix). Similarly,

in terms of the real error function, erf.
In terms of either erfi or the Faddeeva function the Dawson function can be extended to the entire complex plane:[3]
which simplifies to
for real
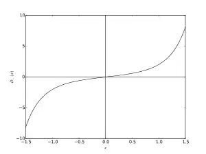
For near zero, F(x) ≈ x. For large, F(x) ≈ 1/(2x). More specifically, near the origin it has the series expansion
while for large it has the asymptotic expansion
More precisely
where is the double factorial.
satisfies the differential equation
with the initial condition Consequently, it has extrema for
resulting in x = ±0.92413887... (OEIS: A133841), F(x) = ±0.54104422... (OEIS: A133842).
Inflection points follow for
resulting in x = ±1.50197526... (OEIS: A133843), F(x) = ±0.42768661... (OEIS: A245262). (Apart from the trivial inflection point at )
Relation to Hilbert transform of Gaussian
The Hilbert transform of the Gaussian is defined as
P.V. denotes the Cauchy principal value, and we restrict ourselves to real can be related to the Dawson function as follows. Inside a principal value integral, we can treat as a generalized function or distribution, and use the Fourier representation
With we use the exponential representation of and complete the square with respect to to find
We can shift the integral over to the real axis, and it gives Thus
We complete the square with respect to and obtain
We change variables to
The integral can be performed as a contour integral around a rectangle in the complex plane. Taking the imaginary part of the result gives
where is the Dawson function as defined above.
The Hilbert transform of is also related to the Dawson function. We see this with the technique of differentiating inside the integral sign. Let
Introduce
The th derivative is
We thus find
The derivatives are performed first, then the result evaluated at A change of variable also gives Since we can write where and are polynomials. For example, Alternatively, can be calculated using the recurrence relation (for )
See also
References
- ↑ Temme, N. M. (2010), "Error Functions, Dawson's and Fresnel Integrals", in Olver, Frank W. J.; Lozier, Daniel M.; Boisvert, Ronald F.; Clark, Charles W. (eds.), NIST Handbook of Mathematical Functions, Cambridge University Press, ISBN 978-0-521-19225-5, MR 2723248.
- ↑ Dawson, H. G. (1897). "On the Numerical Value of ". Proceedings of the London Mathematical Society. s1-29 (1): 519–522. doi:10.1112/plms/s1-29.1.519.
- ↑ Mofreh R. Zaghloul and Ahmed N. Ali, "Algorithm 916: Computing the Faddeyeva and Voigt Functions," ACM Trans. Math. Soft. 38 (2), 15 (2011). Preprint available at arXiv:1106.0151.
External links
- gsl_sf_dawson in the GNU Scientific Library
- libcerf, numeric C library for complex error functions, provides a function voigt(x, sigma, gamma) with approximately 13–14 digits precision. It is based on the Faddeeva function as implemented in the MIT Faddeeva Package
- Dawson's Integral (at Mathworld)
- Error functions