Wikimedia Foundation, Inc.
AbbreviationWMF
FoundedJune 20, 2003 (2003-06-20), St. Petersburg, Florida, US
FounderJimmy Wales
Type501(c)(3), charitable organization
EIN 200049703
FocusFree, open-content, multilingual, wiki-based Internet projects
Location
Area served
Worldwide
ProductsWikipedia, MediaWiki, Wikibooks, Wikidata, Wikifunctions, Wikimedia Commons, Wikinews, Wikiquote, Wikisource, Wikispecies, Wikiversity, Wikivoyage, Wiktionary
Membership
Board-only
CEO
Maryana Iskander
Revenue
  • $154.7 million (2022)
  • $162.9 million (2021)
Expenses
  • $146.0 million (2022)
  • $111.8 million (2021)
Endowment> $100 million (2021)
Employees
> around 700 staff/contractors (as of November 2022)
Website
ASNs14907, 11820
[1][2][3][4]

The Wikimedia Foundation, Inc. (WMF) is an American 501(c)(3) nonprofit organization headquartered in San Francisco, California, and registered as a charitable foundation under local laws.[5] It is best known as the host platform for Wikipedia, the largest crowdsourced online encyclopedia and the 7th most visited website in the world, but also hosts other related projects and MediaWiki, a wiki software.[6][7][8]

The Wikimedia Foundation was established in 2003 in St. Petersburg, Florida, by Jimmy Wales as a nonprofit way to fund Wikipedia, Wiktionary, and other crowdsourced wiki projects that had until then been hosted by Bomis, Wales's for-profit company.[1] The Foundation finances itself mainly through millions of small donations from Wikipedia readers, collected through email campaigns and annual fundraising banners placed on Wikipedia and its sister projects.[9] These are complemented by grants from philanthropic organizations and tech companies, and starting in 2022, by services income from Wikimedia Enterprise.

The Foundation has grown rapidly throughout its existence. By 2022, it employed around 700 staff and contractors, with annual revenues of $155 million, annual expenses of $146 million, net assets of $240 million and a growing endowment, which surpassed $100 million in June 2021.

Mission

The Wikimedia Foundation's mission is "to empower and engage people around the world to collect and develop educational content under a free license or in the public domain, and to disseminate it effectively and globally."[10]

To serve this mission, the Foundation provides the technical and organizational infrastructure to enable members of the public to develop wiki content in multiple languages.[10] The Foundation does not write or curate any of the content on the wikis itself.[11] This is done by volunteers, such as the Wikipedians who create and maintain Wikipedia. It does collaborate with a network of individual volunteers and affiliated organizations such as Wikimedia chapters, thematic organizations, user groups and other partners in different countries all over the world, and promises in its mission statement to make useful information from its projects available on the internet free of charge in perpetuity.[10] It also engages in political advocacy.[12] The Foundation's strategic direction, formulated in 2017, envisages that it "will become the essential infrastructure of the ecosystem of free knowledge" by 2030.[13]

History

Jimmy Wales and Larry Sanger founded Wikipedia in 2001 as a feeder project to supplement Nupedia. The project was originally funded by Bomis, Wales's for-profit business, and edited by a rapidly growing community of volunteer editors. The early community discussed a variety of ways to support the ongoing costs of upkeep, and was broadly opposed to running ads on the site,[14] so the idea of setting up a charitable foundation gained prominence.[15] That also addressed an open question of what entity should hold onto trademarks for the project.

The name "Wikimedia", a compound of wiki and media, was coined by American author Sheldon Rampton in a post to the English Wikipedia mailing list in March 2003,[16] three months after Wiktionary became the second wiki-based project hosted on the original server. The Wikimedia Foundation was incorporated in Florida on June 20, 2003.[1][17] A small fundraising campaign to keep the servers running was run in October 2003.[18] The Foundation was granted section 501(c)(3) status by the U.S. Internal Revenue Code as a public charity in 2005, making donations to the Foundation tax-deductible for U.S. federal income tax purposes.[19] Its National Taxonomy of Exempt Entities (NTEE) code is B60 (Adult, Continuing education).[20][21]

The Foundation applied to trademark the name Wikipedia in the US on September 14, 2004. The mark was granted registration status on January 10, 2006. Trademark protection was accorded by Japan on December 16, 2004, and by the European Union on January 20, 2005. Subsets of Wikipedia were already being distributed in book and DVD form, and there were discussions about licensing the logo and wordmark.[22]

On December 11, 2006, the Foundation's board noted that it could not become a membership organization, as initially planned but not implemented, due to an inability to meet the registration requirements of Florida statutory law. The bylaws were accordingly amended to remove all references to membership rights and activities.[23]

In 2007, the Foundation decided to move its headquarters from Florida to the San Francisco Bay Area. Considerations cited for choosing San Francisco were proximity to like-minded organizations and potential partners, a better talent pool, as well as cheaper and more convenient international travel.[24][25][26] The move was completed by January 31, 2008, into a headquarters on Stillman Street in San Francisco.[27] It later moved to New Montgomery Street, and then to One Montgomery Tower.[28]

On October 25, 2021, the Foundation launched Wikimedia Enterprise, a commercial Wikimedia content delivery service aimed at groups that want to use high-volume APIs, starting with Big Tech enterprises.[29][30] In June 2022, Google and the Internet Archive were announced as the service's first customers, though only Google will pay for the service.[31] The same announcement noted a shifting focus towards smaller companies with similar data needs, supporting the service through "a lot paying a little".

Projects and initiatives

Wikimedia Enterprise

The Logo Of Wikimedia Enterprise

Wikimedia Enterprise is a commercial product by the Wikimedia Foundation to provide, in a more easily consumable way, the data of the Wikimedia projects, including Wikipedia.[32] It allows customers to retrieve data at large scale and high availability through different formats like Web APIs, data snapshots or streams.

It was first announced in March 2021[14][33] and launched on October 26, 2021.[29][34]

Google and the Internet Archive were its first customers, although Internet Archive is not paying for the product.[29] A New York Times Magazine article was reporting that Wikimedia Enterprise made $3.1 million in total revenue in 2022.[32]

Wikimedia projects

Logos of 16 Wikimedia sister projects

Content on most Wikimedia project websites is licensed for redistribution under v4.0 of the Attribution and Share-alike Creative Commons licenses. The Foundation owns and operates 11 wikis that are written, curated, designed, and governed by their communities of volunteer editors. Any member of the public is welcome to contribute; registering a named user account is optional. These wikis follow a free content model, with the stated goal of disseminating knowledge to the world. They include, by launch date:

Certain additional projects provide infrastructure or coordination of the free knowledge projects. These include:

  • Meta-Wiki – central site for coordinating all projects and the Wikimedia community
  • Wikimedia Incubator – a single wiki for drafting the core pages of new language editions in development
  • MediaWiki – site for coordinating work on MediaWiki software
  • Wikitech – including Wikimedia Cloud Services, Data Services, Toolforge, and other technical projects and infrastructure
  • Phabricator – not a wiki, but a global ticketing system for tracking issues and feature requests

Affiliates

Wikimedia affiliates are independent and formally recognized groups of people working together to support and contribute to the Wikimedia movement. The Wikimedia Foundation officially recognizes three types of affiliates: chapters, thematic organizations, and user groups. Affiliates organize and engage in activities to support and contribute to the Wikimedia movement, such as regional conferences, outreach, edit-a-thons, hackathons, public relations, public policy advocacy, GLAM engagement, and Wikimania.[35][36][37] While many of these things are also done by individual contributors or less formal groups, they are not referred to as affiliates.

Wikimedia chapters and thematic organizations are incorporated non-profit organizations. They are recognized by the Foundation as affiliates officially when its board does so. The board's decisions are based on recommendations of an Affiliations Committee (AffCom), composed of Wikimedia community members, which reports regularly to the board. The Affiliations Committee directly approves the recognition of unincorporated user groups. Affiliates are formally recognized by the Wikimedia Foundation, but are independent of it, with no legal control of or responsibility for Wikimedia projects and their content.[36][37][38]

The Foundation began recognizing chapters in 2004.[39] In 2012, the Foundation approved, finalized and adopted the thematic organization and user group recognition models. An additional model for movement partners, was also approved, but as of May 19, 2022 has not yet been finalized or adopted.[37][40]

Wikimania

Wikimania is an annual global conference for Wikimedians and Wikipedians, started in 2005. The first Wikimania was held in Frankfurt, Germany, in 2005. Wikimania is organized by a committee supported usually by the local national chapter, with support from local institutions (such as a library or university) and usually from the Wikimedia Foundation. Wikimania has been held in cities such as Buenos Aires,[41] Cambridge,[42] Haifa,[43] Hong Kong,[44] Taipei, London,[45] Mexico City,[46] Esino Lario, Italy,[47] Montreal, Cape Town, and Stockholm. The 2020 conference scheduled to take place in Bangkok was canceled due to the COVID-19 pandemic, along with those of 2021 and 2022, which were held online as a series of virtual, interactive presentations. The in-person conference returned in 2023 when it was held in Singapore, at which UNESCO joined as a partner organization.[48]

Technology

The Wikimedia Foundation maintains the hardware that runs its projects in its own servers. It also maintains the MediaWiki platform and many other software libraries that run its projects.

Hardware

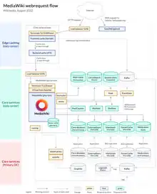
Overview of system architecture, August 2022. See server layout diagrams on Meta-Wiki.
Wikimedia Foundation servers

Wikipedia employed a single server until 2004 when the server setup was expanded into a distributed multitier architecture.[49] Server downtime in 2003 led to the first fundraising drive.

By December 2009, Wikimedia ran on co-located servers, with 300 servers in Florida and 44 in Amsterdam.[50] In 2008, it also switched from multiple different Linux operating system vendors to Ubuntu Linux.[51][52] In 2019, it switched to Debian.[53]

By January 2013, Wikimedia transitioned to newer infrastructure in an Equinix facility in Ashburn, Virginia, citing reasons of "more reliable connectivity" and "fewer hurricanes".[54][55] In years prior, the hurricane seasons had been a cause of distress.[56]

In October 2013, Wikimedia Foundation started looking for a second facility that would be used side by side with the main facility in Ashburn, citing reasons of redundancy (e.g. emergency fallback) and to prepare for simultaneous multi-datacenter service.[57][58] This followed a year in which a fiber cut caused the Wikimedia projects to be unavailable for one hour in August 2012.[59][60]

Apart from the second facility for redundancy coming online in 2014,[61][62] the number of servers needed to run the infrastructure in a single facility has been mostly stable since 2009. As of November 2015, the main facility in Ashburn hosts 520 servers in total which includes servers for newer services besides Wikimedia project wikis, such as cloud services (Toolforge)[63][64] and various services for metrics, monitoring, and other system administration.[65]

In 2017, Wikimedia Foundation deployed a caching cluster in an Equinix facility in Singapore, the first of its kind in Asia.[66]

Software

The operation of Wikimedia depends on MediaWiki, a custom-made, free and open-source wiki software platform written in PHP and built upon the MariaDB database since 2013;[67] previously the MySQL database was used.[68] The software incorporates programming features such as a macro language, variables, a transclusion system for templates, and URL redirection. MediaWiki is licensed under the GNU General Public License and it is used by all Wikimedia projects.

Originally, Wikipedia ran on UseModWiki written in Perl by Clifford Adams (Phase I), which initially required CamelCase for article hyperlinks; the double bracket style was incorporated later. Starting in January 2002 (Phase II), Wikipedia began running on a PHP wiki engine with a MySQL database; this software was custom-made for Wikipedia by Magnus Manske. The Phase II software was repeatedly modified to accommodate the exponentially increasing demand. In July 2002 (Phase III), Wikipedia shifted to the third-generation software, MediaWiki, originally written by Lee Daniel Crocker.

Some MediaWiki extensions are installed to extend the functionality of MediaWiki software. In April 2005, an Apache Lucene extension[69][70] was added to MediaWiki's built-in search and Wikipedia switched from MySQL to Lucene and later switched to CirrusSearch which is based on Elasticsearch for searching.[71] The Wikimedia Foundation also uses CiviCRM[72] and WordPress.[73]

The Foundation published official Wikipedia mobile apps for Android and iOS devices and in March 2015, the apps were updated to include mobile user-friendly features.[74]

Finances

Wikimedia Foundation revenue, expenses and end-of-year net assets (in US$), 2003–2023
Green: revenue (excluding direct donations to the endowment)
Red: expenses (including WMF payments into the endowment)
Black: net assets (excluding the endowment)[75]

The Wikimedia Foundation mainly finances itself through donations from the public, collected through email campaigns and annual fundraising banners placed on Wikipedia, as well as grants from various tech companies and philanthropic organizations.[9][76] Campaigns for the Wikimedia Endowment have included emails asking donors to leave Wikimedia money in their will.[77]

As a 501(c)(3) charity, the Foundation is exempt from federal and state income tax.[78][79] It is not a private foundation, and contributions to it qualify as tax-deductible charitable contributions.[76] In 2007, 2008 and 2009, Charity Navigator gave Wikimedia an overall rating of four out of four possible stars,[80] increased from three to four stars in 2010.[81] As of January 2020, the rating was still four stars (overall score 98.14 out of 100), based on data from FY2018.[82]

The Foundation also increases its revenue through federal grants, sponsorship, services and brand merchandising. The Wikimedia OAI-PMH update feed service, targeted primarily at search engines and similar bulk analysis and republishing, was a source of revenue for a number of years.[83][84] DBpedia was given access to this feed free of charge.[85] An expanded version of data feeds and content services was launched in 2021 as Wikimedia Enterprise, an LLC subsidiary of the Foundation.[86]

In July 2014, the Foundation announced it would accept Bitcoin donations.[87] In 2021, cryptocurrencies accounted for just 0.08% of all donations[88][89] and on May 1, 2022, the Foundation stopped accepting cryptocurrency donations, following a Wikimedia community vote.[89][90]

The Foundation's net assets grew from an initial $57,000 at the end of its first fiscal year, ending June 30, 2004,[91] to $53.5 million in mid-2014[92][93] and $231 million (plus a $100 million endowment) by the end of June 2021; that year, the Foundation also announced plans to launch Wikimedia Enterprise, to let large organizations pay by volume for high-volume access to otherwise rate-limited APIs.[94]

In 2020, the Foundation donated $4.5 million to Tides Advocacy to create a "Knowledge Equity Fund", to provide grants to organizations whose work would not otherwise be covered by Wikimedia grants but addresses racial inequities in accessing and contributing to free knowledge resources.[95][96]

Wikimedia Endowment

In January 2016, the Foundation announced the creation of an endowment to safeguard its future.[97] The Wikimedia Endowment was established as a donor-advised fund at the Tides Foundation, with a stated goal to raise $100 million in the next 10 years.[98] Craig Newmark was one of the initial donors, giving $1 million.[99] Peter Baldwin and his wife, Lisbet Rausing, donated $5 million to it in 2017.[100]

In 2018, major donations to the endowment were received from Amazon and Facebook ($1 million each) and George Soros ($2 million).[101][102][103] In 2019, donations included $2 million from Google,[104] $3.5 million more from Baldwin and Rausing,[100] $2.5 million more from Newmark,[105] and another $1 million from Amazon in October 2019 and again in September 2020.[106][107]

As of 2023, the advisory board consists of Jimmy Wales, Peter Baldwin, former Wikimedia Foundation Trustees Patricio Lorente and Phoebe Ayers, former Wikimedia Foundation Board Visitor Doron Weber of the Sloan Foundation, investor Annette Campbell-White, venture capitalist Michael Kim, portfolio manager Alexander M. Farman-Farmaian, and strategist Lisa Lewin.[100]

The Foundation itself has provided annual grants of $5 million to its Endowment since 2016.[108] These amounts have been recorded as part of the Foundation's "awards and grants" expenses.[109] In September 2021, the Foundation announced that the Wikimedia Endowment had reached its initial $100 million fundraising goal in June 2021, five years ahead of its initial target.[4]

Financial development

The Foundation summarizes its assets in the "Statements of Activities" in its audited reports. These do not include funds in the Wikimedia Endowment, however expenses from the 2015–16 financial year onward include payments to the Wikimedia Endowment.[110]

Year Source Revenue Expenses Asset rise Net assets at
end of year
2022/2023 PDF $180,174,103 $169,095,381 $15,619,804 $254,971,336
2021/2022 PDF $154,686,521 $145,970,915 $8,173,996 $239,351,532
2020/2021 PDF $162,886,686 $111,839,819 $50,861,811 $231,177,536
2019/2020 PDF $129,234,327 $112,489,397 $14,674,300 $180,315,725
2018/2019 PDF $120,067,266 $91,414,010 $30,691,855 $165,641,425
2017/2018 PDF $104,505,783 $81,442,265 $21,619,373 $134,949,570
2016/2017 PDF $91,242,418 $69,136,758 $21,547,402 $113,330,197
2015/2016 PDF $81,862,724 $65,947,465 $13,962,497 $91,782,795
2014/2015 PDF $75,797,223 $52,596,782 $24,345,277 $77,820,298
2013/2014 PDF $52,465,287 $45,900,745 $8,285,897 $53,475,021
2012/2013 PDF $48,635,408 $35,704,796 $10,260,066 $45,189,124
2011/2012 PDF $38,479,665 $29,260,652 $10,736,914 $34,929,058
2010/2011 PDF $24,785,092 $17,889,794 $9,649,413 $24,192,144
2009/2010 PDF $17,979,312 $10,266,793 $6,310,964 $14,542,731
2008/2009 PDF $8,658,006 $5,617,236 $3,053,599 $8,231,767
2007/2008 PDF $5,032,981 $3,540,724 $3,519,886 $5,178,168
2006/2007 PDF $2,734,909 $2,077,843 $654,066 $1,658,282
2005/2006 PDF $1,508,039 $791,907 $736,132 $1,004,216
2004/2005 PDF $379,088 $177,670 $211,418 $268,084
2003/2004 PDF $80,129 $23,463 $56,666 $56,666

Expenses

A plurality of Wikimedia Foundation expenses are salaries and wages, followed by community and affiliate grants, contributions to the endowment, and other professional operating expenses and services.[111][75]

Grants

Wikimedia Foundation and chapters finance meeting 2012, Paris

The Wikimedia Foundation has received a steady stream of grants from other foundations throughout its history. In 2008, the Foundation received a $40,000 grant from the Open Society Institute to create a printable version of Wikipedia.[112] It also received a $262,000 grant from the Stanton Foundation to purchase hardware,[113] a $500,000 unrestricted grant from Vinod and Neeru Khosla,[114] who later that year joined the Foundation advisory board,[115] and $177,376 from the historians Lisbet Rausing and Peter Baldwin (Arcadia Fund), among others.[113] In March 2008, the Foundation announced what was then its largest donation yet: a three-year, $3 million grant from the Sloan Foundation.[116]

In 2009, the Foundation received four grants. The first was a $890,000 Stanton Foundation grant to help study and simplify the user interface for first-time authors of Wikipedia.[117] The second was a $300,000 Ford Foundation grant in July 2009 for Wikimedia Commons, to improve the interface for uploading multimedia files.[118] In August 2009, the Foundation received a $500,000 grant from The William and Flora Hewlett Foundation.[119] Also in August 2009, the Omidyar Network committed up to $2 million over two years to Wikimedia.[120]

In 2010, Google donated $2 million[121] and the Stanton Foundation granted $1.2 million to fund the Public Policy Initiative, a pilot program for what later became the Wikipedia Education Program (and the spin-off Wiki Education Foundation).[122][123][124]

In March 2011, the Sloan Foundation authorized another $3 million grant, to be funded over three years, with the first $1 million to come in July 2011 and the remaining $2 million to be funded in August 2012 and 2013. As a donor, Doron Weber from the Sloan Foundation gained Board Visitor status at the Wikimedia Foundation Board of Trustees.[125] In August 2011, the Stanton Foundation pledged to fund a $3.6 million grant of which $1.8 million was funded and the remainder was to come in September 2012. As of 2011, this was the largest grant the Wikimedia Foundation had ever received.[126] In November 2011, the Foundation received a $500,000 donation from the Brin Wojcicki Foundation.[127][128]

In 2012, the Foundation was awarded a grant of $1.25 million from Lisbet Rausing[127] and Peter Baldwin through the Charities Aid Foundation, scheduled to be funded in five equal installments from 2012 through 2015. In 2014, the Foundation received the largest single gift in its history, a $5 million unrestricted donation from an anonymous donor supporting $1 million worth of expenses annually for the next five years.[129] In March 2012, The Gordon and Betty Moore Foundation, established by the Intel co-founder and his wife, awarded the Wikimedia Foundation a $449,636 grant to develop Wikidata.[130] This was part of a larger grant, much of which went to Wikimedia Germany, which took on ownership of the development effort.[131]

Between 2014 and 2015, the Foundation received $500,000 from the Monarch Fund, $100,000 from the Arcadia Fund and an undisclosed amount from the Stavros Niarchos Foundation to support the Wikipedia Zero initiative.[132][133][134]

In 2015, a grant agreement was reached with the John S. and James L. Knight Foundation to build a search engine called the "Knowledge Engine", a project that proved controversial.[135][136] In 2017, the Sloan Foundation awarded another $3 million grant for a three-year period,[125] and Google donated another $1.1 million to the Foundation in 2019.[137]

The following have donated $500,000 or more each (2008–2019, not including gifts to the Wikimedia Endowment; list may be incomplete):

Total
($000s)
Donor Years
9,000 Sloan Foundation
  • 2008–2013
  • 2017–2019
5,952 Stanton Foundation 2009–2012
5,000 (anonymous) 2014–2018
3,100 Google 2010, 2019
2,000 Omidyar Network 2009–2010
1,527 Rausing, Baldwin
via Arcadia, Charities Aid
  • 2008
  • 2012–2015
1,300 Hewlett 2009–2010
500 Sergey Brin & Anne Wojcicki 2010
500 Monarch Fund 2014–2015

Staff

History

Foundation staff in January 2019

In 2004, the Foundation appointed Tim Starling as developer liaison to help improve the MediaWiki software, Daniel Mayer as chief financial officer (finance, budgeting, and coordination of fund drives), and Erik Möller as content partnership coordinator. In May 2005, the Foundation announced seven more official appointments.[138]

In January 2006, the Foundation created a number of committees, including the Communication Committee, in an attempt to further organize activities somewhat handled by volunteers at that time.[139] Starling resigned that month to spend more time on his PhD program.

As of October 4, 2006, the Foundation had five paid employees:[140] two programmers, an administrative assistant, a coordinator handling fundraising and grants, and an interim executive director,[141] Brad Patrick, previously the Foundation's general counsel. Patrick ceased his activity as interim director in January 2007 and then resigned from his position as legal counsel, effective April 1, 2007. He was replaced by Mike Godwin who served as general counsel and legal coordinator from July 2007[142] to 2010.

In January 2007, Carolyn Doran was named chief operating officer and Sandy Ordonez joined as head of communications.[143] Doran began working as a part-time bookkeeper in 2006 after being sent by a temporary agency. Doran, found to have had a criminal record,[144] left the Foundation in July 2007 and Sue Gardner was hired as consultant and special advisor; she became the executive director in December 2007.[145] Florence Devouard cited Doran's departure from the organization as one of the reasons the Foundation took about seven months to release its fiscal 2007 financial audit.[146]

Exterior view of the previous Wikimedia Foundation's San Francisco headquarters at New Montgomery Street in 2014

Danny Wool, officially the grant coordinator and also involved in fundraising and business development, resigned in March 2007. He accused Wales of misusing the Foundation's funds for recreational purposes and said that Wales had his Wikimedia credit card taken away in part because of his spending habits, a claim Wales denied.[147] In February 2007, the Foundation added a position, chapters coordinator, and hired Delphine Ménard,[148] who had been occupying the position as a volunteer since August 2005. Cary Bass was hired in March 2007 in the position of volunteer coordinator. In January 2008, the Foundation appointed Veronique Kessler as the new chief financial and operating officer, Kul Wadhwa as head of business development and Jay Walsh as head of communications.

In March 2013, Gardner announced she would be leaving her position at the Foundation.[149] Lila Tretikov was appointed executive director in May 2014;[150][151] she resigned in March 2016. Former chief communications officer Katherine Maher was appointed the interim executive director, a position made permanent in June 2016.[152] Maher served as executive director until April 2021.[153][154]

Present department structure

One Montgomery Tower, the building where the Wikimedia Foundation headquarters have been located since 2017

As of October 23, 2023, there were over 700 people working at the Foundation.[155] Maryana Iskander was named the incoming CEO in September 2021, and took over that role in January 2022.[156]

As of July 2022, the WMF has the following department structure:[157]

  • Advancement: responsible for fundraising, strategic partnerships, and grantmaking programs.
  • Communications: responsible for Wikimedia brand development, marketing, social media, public relations, and global awareness efforts.
  • Finance and Administration: responsible for ensuring responsible management of Wikimedia Foundation funds and resources.
  • Legal: responsible for mounting opposition to government surveillance and censorship, defending volunteer communities, facilitating policy discussions, and advocating for privacy.
  • Product: responsible for building collaborative tools for knowledge sharing, user research, experience design and cross-device support including mobile apps and voice technology.
  • Talent and Culture: responsible for recruitment and training.
  • Technology: responsible for maintaining and developing the technology platform underpinning the Wikimedia projects, in collaboration with thousands of volunteer developers.

Board of trustees

The Foundation's board of trustees supervises the activities of the Foundation. The founding board had three members, to which two community-elected trustees were added. Starting in 2008 it was composed of ten members:

  • three selected by the community encompassed by all the different Wikimedia projects;
  • two selected by Wikimedia chapters;
  • four appointed by the board itself; and
  • one founder's seat, reserved for Jimmy Wales.[158][159]

Over time, the size of the board and details of the selection processes have evolved. As of 2020, the board may have up to 16 trustees:[160]

  • eight seats sourced from the wider Wikimedia community (affiliates and volunteer community);
  • seven appointed by the board itself; and
  • one founder's seat reserved for Wales.

As of January 2024, the board comprised six community-and-affiliate-selected trustees (Shani Evenstein Sigalov, Dariusz Jemielniak, Rosie Stephenson-Goodknight, Victoria Doronina, Mike Peel and Lorenzo Losa);[161] five Board-appointed trustees (McKinsey & Company director Raju Narisetti,[162] Bahraini human rights activist and blogger Esra'a Al Shafei,[163] technology officer Luis Bitencourt-Emilio, Nataliia Tymkiv, and financial expert Kathy Collins); and Wales.[159] Tymkiv chairs the board, with Al Shafei and Sigalov as vice chairs.[164]

In 2015, James Heilman, a trustee recently elected to the board by the community,[165] was removed from his position by a vote of the rest of the board.[166][167] This decision generated dispute among members of the Wikipedia community.[168][169] Heilman later said that he "was given the option of resigning [by the Board] over the last few weeks. As a community elected member I see my mandate as coming from the community which elected me and thus declined to do so. I saw such a move as letting down those who elected me."[170] He subsequently added that while on the Board, he had pushed for greater transparency regarding the Wikimedia Foundation's Knowledge Engine project and its financing,[171] and indicated that his attempts to make public the Knight Foundation grant for the engine had been a factor in his dismissal.[172] Heilman was reelected to the board by the community in 2017.[173]

In January 2016, Arnnon Geshuri joined the board before stepping down amid community controversy about a "no poach" agreement he executed when at Google, which violated United States antitrust law and for which the participating companies paid US$415 million in a class action suit on behalf of affected employees.[174][175]

Disputes

Wikimedia Foundation post-SOPA party, 2012

A number of disputes have resulted in litigation[176][177][178][179] while others have not.[180] Attorney Matt Zimmerman has said, "Without strong liability protection, it would be difficult for Wikipedia to continue to provide a platform for user-created encyclopedia content."[181]

In December 2011, the Foundation hired Washington, D.C., lobbyist Dow Lohnes Government Strategies LLC to lobby Congress.[182] At the time of the hire, the Foundation was concerned about a bill known as the Stop Online Piracy Act.[183] The communities were as well, organizing some of the most visible protest against the bill on the Internet alongside other popular websites.

In October 2013, a German court ruled that the Wikimedia Foundation can be held liable for content added to Wikipedia when there has been a specific complaint; otherwise, the Wikimedia Foundation does not check the content Wikipedia publishes and has no duty to do so.[184]

In June 2014, Bildkonst Upphovsrätt i Sverige filed a copyright infringement lawsuit against Wikimedia Sweden.[185]

On June 20, 2014, a defamation lawsuit (Law Division civil case No. L-1400-14) involving Wikipedia editors was filed with the Mercer County Superior Court in New Jersey seeking, inter alia, compensatory and punitive damages.[186][187]

In a March 10, 2015, op-ed for The New York Times, Wales and Tretikov announced the Foundation was filing a lawsuit against the National Security Agency and five other government agencies and officials, including DOJ, calling into question its practice of mass surveillance, which they argued infringed the constitutional rights of the Foundation's readers, editors and staff. They were joined in the suit by eight additional plaintiffs, including Amnesty International and Human Rights Watch.[188][189][190] On October 23, 2015, the United States District Court for the District of Maryland dismissed the suit Wikimedia Foundation v. NSA on grounds of standing. U.S. District Judge T. S. Ellis III ruled that the plaintiffs could not plausibly prove they were subject to upstream surveillance, and that their argument is "riddled with assumptions", "speculations" and "mathematical gymnastics".[191][192] The plaintiffs filed an appeal with the United States Court of Appeals for the Fourth Circuit on February 17, 2016.[193]

In September 2020, WMF's application to become an observer at the World Intellectual Property Organization (WIPO) was blocked after objections from the government of China[194] over the existence of a Wikimedia Foundation affiliate in Taiwan.[195] In October 2021, WMF's second application was blocked by the government of China for the same reason.[196] In May 2022, six Wikimedia movement affiliate chapters were blocked from being accredited to WIPO's Standing Committee on Copyright and Related Rights (SCCR) by China, claiming that the chapters were spreading disinformation.[197] In July 2022, China blocked an application by seven Wikimedia chapters to be accredited as permanent observers to WIPO;[198] China's position was supported by a number of other countries, including Russia, Pakistan, Iran, Algeria, Zimbabwe and Venezuela.[199]

Excessive spending and fundraising

In 2014, Jimmy Wales was confronted with allegations that WMF had a poor cost/benefit ratio for "a miserable cost/benefit ratio and for years now has spent millions on software development without producing anything that actually works". He acknowledged that he had "been frustrated as well about the endless controversies about the rollout of inadequate software not developed with sufficient community consultation and without proper incremental rollout to catch show-stopping bugs".[200]

During the 2015 fundraising campaign, some members of the community voiced their concerns about the fundraising banners. They argued that they were obtrusive and could deceive potential donors by giving the impression that Wikipedia had immediate financial problems, which was not true. The Wikimedia Foundation vowed to improve wording on further fundraising campaigns to avoid these issues.[201] Despite this, the Foundation has continued to come under criticism for running campaigns seemingly designed to "make[] its readers feel guilty." Such campaigns have additionally been condemned for, in 2021, being run in countries that had been badly affected by the COVID-19 pandemic, such as in Argentina and Brazil,[202] as well as for sparking fears in India that Wikipedia might be "dying".[203] This is despite the Foundation being in ownership of "vast money reserves", in 2021 reaching its 10-year goal of compiling a $100 million endowment fund in only 5 years.[202]

In February 2017, an op-ed published by The Signpost, the English Wikipedia's online newspaper, titled "Wikipedia has Cancer",[204][205] produced a debate in both the Wikipedian community and the wider public. The author criticized the Wikimedia Foundation for its ever-increasing annual spending, which, he argued, could put the project at financial risk should an unexpected event happen. The author proposed to cap spending, build up the endowment, and restructure the endowment so that WMF cannot dip into the principal when times get bad.[206]

Knowledge Engine project

Knowledge Engine was a search engine project initiated in 2015 by WMF to locate and display verifiable and trustworthy information on the Internet.[207] The KE's goal was to be less reliant on traditional search engines. It was funded with a $250,000 grant from the Knight Foundation.[208] Some perceived the project as a scandal, mainly because it was conceived in secrecy, and the project proposal was even a surprise to some staff, in contrast with a general culture of transparency in the organization and on the projects. Some of the information available to the community was received through leaked documents published by The Signpost in 2016.[209][207] Following this dispute, Wikimedia Foundation Executive Director Lila Tretikov resigned.[210][211][212]

Social justice causes

In 2022, in a recent "personal appeal" displayed in an advertising banner on Wikipedia, Jimmy Wales, one of the founders, emphasized that "Wikipedia is not for sale." This statement highlights the non-profit nature of the Wikimedia Foundation (WMF), a non-profit organization based in California that owns intellectual property assets, such as the Wikipedia name and branding. However, the WMF does not own or control the global communities that maintain the site.[213]

In the 2022, the WMF announced new recipients for its "knowledge equity grants". As of last June, the WMF reported $239 million in net assets. It is expected to raise $174 million in revenue in the 2023.[213] Despite expenses on the foundation staff's salaries, there's a significant surplus left. To manage these funds, the WMF has created an endowment composed of investments and cash. This is managed not by the WMF but by the Tides Foundation, a charitable organization that channels funds to social justice causes and campaigns.[213]

The endowment aims to grow this capital to $130.4 million in the next fiscal year. Some of these funds are allocated to the knowledge equity fund, which provides grants.[213]

However, there has been some controversy over the administration of the funds. While the Tides Foundation has promised to become a more transparent 501(c)(3) organization to reveal how it manages funds, details on expenses and salaries are still lacking seven years later.[213]

Additionally, the WMF's salary costs have risen from $7 million in 2010/11 to $88 million in 2021/22, yet only 2% of the raised money goes towards hosting costs.[213]

References

  1. 1 2 3 Wales, Jimmy (June 20, 2003). "Announcing Wikimedia Foundation". mail:wikipedia-l. Archived from the original on March 30, 2013. Retrieved November 26, 2012.
  2. "2014 Return of Organization Exempt From Income Tax (form 990)" (PDF). WMF (Public Inspection Copy). May 11, 2016. Archived (PDF) from the original on September 14, 2016. Retrieved December 13, 2016.
  3. "File:Wikimedia Foundation FY2021–2022 Audit Report.pdf – Wikimedia Foundation Governance Wiki" (PDF). Foundation.wikimedia.org. Retrieved December 4, 2022.
  4. 1 2 "Wikimedia Foundation reaches $100 million Endowment goal as Wikipedia celebrates 20 years of free knowledge". September 22, 2021. Archived from the original on September 23, 2021. Retrieved September 22, 2021.. See also announcement Archived September 29, 2022, at the Wayback Machine on meta.wikimedia.org.
  5. Hanson, Jarice (2016). The Social Media Revolution: An Economic Encyclopedia of Friending, Following, Texting, and Connecting. ABC-CLIO. p. 375. ISBN 978-1-61069-768-2.
  6. Jacobs, Julia (April 8, 2019). "Wikipedia Isn't Officially a Social Network. But the Harassment Can Get Ugly". The New York Times. Archived from the original on September 14, 2021. Retrieved August 29, 2021.
  7. Cohen, Noam (March 16, 2021). "Wikipedia Is Finally Asking Big Tech to Pay Up". Wired. Archived from the original on March 17, 2021. Retrieved March 17, 2021.
  8. Culliford, Elizabeth (February 2, 2021). "Exclusive: Wikipedia launches new global rules to combat site abuses". Reuters. Archived from the original on August 3, 2021. Retrieved August 29, 2021.
  9. 1 2 "Fundraising report 2020–2021". Wikimedia Foundation.
  10. 1 2 3 Devouard, Florence. "Mission statement". Wikimedia Foundation. Archived from the original on January 17, 2008. Retrieved January 28, 2008.
  11. "A victory for free knowledge: Florida judge rules Section 230 bars defamation claim against the Wikimedia Foundation". diff.wikimedia.org. October 5, 2021. the plaintiff argued that the Foundation should be treated like a traditional offline publisher and held responsible as though it were vetting all posts made to the sites it hosts, despite the fact that it does not write or curate any of the content found on the projects
  12. Jackson, Jasper (February 12, 2017). "'We always look for reliability': why Wikipedia's editors cut out the Daily Mail". The Guardian. Archived from the original on February 13, 2017. Retrieved February 13, 2017. Another core job for the foundation – and Maher – is political advocacy. While copyright and press freedom are important issues for Wikipedia, there is one area even more fundamental to its operation – the rules that protect web firms from full liability for what their users post.
  13. Various. "Strategy/Wikimedia movement/2017". meta.wikimedia.org. Wikimedia Foundation. Retrieved May 19, 2022.
  14. 1 2 Tkacz, Nathaniel (January 20, 2011). "The Spanish Fork: Wikipedia's ad-fuelled mutiny". Wired UK.
  15. "Wikimedia Foundation - Meta". meta.wikimedia.org. March 17, 2003. Retrieved December 3, 2022.
  16. Rampton, Sheldon (March 16, 2003). "Wikipedia English mailing list message". Archived from the original on November 1, 2005. Retrieved July 11, 2005.
  17. Florida Department of State, Division of Corporations. Wikimedia Foundation, Inc Record Archived June 18, 2016, at the Wayback Machine and Letters of Incorporation, Wikimedia Foundation Archived June 18, 2016, at the Wayback Machine, filed June 20, 2003
  18. "If you enjoy Wikipedia, please consider making a donation to keep the servers running. Thank you!", Wikipedia Village Pump, vol. M, October 6, 2003, retrieved December 3, 2022
  19. Charity Navigator Charity Navigator IRS (Forms 990) Tab Archived December 18, 2015, at the Wayback Machine. Page accessed January 31, 2016
  20. "NTEE Classification System". Archived from the original on February 2, 2008. Retrieved January 28, 2008.
  21. "NCCS definition for Adult Education". Archived from the original on December 26, 2007. Retrieved January 28, 2008.
  22. Nair, Vipin (December 5, 2005). "Growing on volunteer power". Business Line. Archived from the original on October 11, 2007. Retrieved December 26, 2008.
  23. Bylaws revision.
  24. Moncada, Carlos (September 25, 2007). "Wikimedia Foundation Moving To Another Bay Area". The Tampa Tribune. Archived from the original on December 28, 2007.
  25. Mullins, Richard (September 26, 2007). "Online Encyclopedia To Leave St. Petersburg For San Francisco". The Tampa Tribune. Archived from the original on December 28, 2007.
  26. Kim, Ryan (October 10, 2007). "Wikimedia abandons Florida for San Francisco". San Francisco Chronicle. Archived from the original on October 11, 2007. Retrieved August 7, 2019.
  27. "Press releases/Relocation". Wikimedia Foundation. October 9, 2007. Archived from the original on March 16, 2018. Retrieved March 16, 2018.{{cite web}}: CS1 maint: unfit URL (link)
  28. Villagomez, Jaime (September 21, 2017). "Wikimedia Foundation Office Move". lists.wikimedia.org. Archived from the original on April 13, 2019. Retrieved March 15, 2018.
  29. 1 2 3 Cohen, Noam (March 16, 2021). "Wikipedia Is Finally Asking Big Tech to Pay Up". Wired. ISSN 1059-1028. Archived from the original on March 17, 2021. Retrieved March 17, 2021.
  30. "Wikimedia Foundation launches Wikimedia Enterprise: the new, opt-in product for companies and organizations to easily reuse content from Wikipedia and Wikimedia projects". Wikimedia Foundation. October 25, 2021. Archived from the original on October 25, 2021. Retrieved October 25, 2021.
  31. Roth, Emma (June 22, 2022). "Google is paying the Wikimedia Foundation for better access to information". The Verge. Archived from the original on June 23, 2022. Retrieved June 23, 2022.
  32. 1 2 Jon Gertner (July 18, 2023). "Wikipedia's Moment of Truth". The New York Times Magazine. ISSN 0028-7822. Wikidata Q121766597. Retrieved August 22, 2023.
  33. Wyatt, Liam (March 16, 2021). "Introducing the Wikimedia Enterprise API". Diff. Wikimedia Foundation. Archived from the original on May 15, 2022. Retrieved July 7, 2022.
  34. "Wikimedia Enterprise: A New Part of Free Knowledge Infrastructure". Open Future (Blogpost). October 27, 2021. Archived from the original on February 4, 2022. Retrieved July 7, 2022.
  35. Various. "Wikimedia movement affiliates". meta.wikimedia.org. Wikimedia Foundation. Archived from the original on September 5, 2015. Retrieved October 27, 2015.
  36. 1 2 Various. "Wikimedia movement affiliates/Frequently asked questions". meta.wikimedia.org. Wikimedia Foundation. Archived from the original on December 8, 2015. Retrieved October 27, 2015.
  37. 1 2 3 Various. "Wikimedia movement affiliates/Models – Meta". meta.wikimedia.org. Wikimedia Foundation. Archived from the original on December 8, 2015. Retrieved October 27, 2015.
  38. Various. "Affiliations Committee". meta.wikimedia.org. Wikimedia Foundation. Archived from the original on October 4, 2015. Retrieved October 27, 2015.
  39. Various. "Wikimedia chapters". Wikimedia Foundation. Archived from the original on November 4, 2015. Retrieved October 27, 2015.
  40. Various (March 31, 2012). "Resolution:Recognizing Models of Affiliations – Wikimedia Foundation". wikimediafoundation.org. Wikimedia Foundation. Archived from the original on December 8, 2015. Retrieved October 27, 2015.
  41. "Wikimania". wikimedia.org. Archived from the original on October 14, 2015. Retrieved October 25, 2015.
  42. "The Many Voices of Wikipedia, Heard in One Place". The New York Times. August 7, 2006. Archived from the original on April 20, 2017. Retrieved February 23, 2017.
  43. Levin, Verony (August 5, 2011). "Wikimania Conference at Its Peak; Founder Jimmy Wales to Speak Tomorrow". TheMarker (in Hebrew). Archived from the original on October 6, 2011. Retrieved August 12, 2011.
  44. Lu Huang, Keira (July 29, 2013). "Wikimania challenge for Hong Kong as conference comes to town". South China Morning Post Publishers Ltd. Archived from the original on March 9, 2014. Retrieved August 9, 2014.
  45. "Wikimania! Head to Wikipedia's first ever London festival". Time Out London. August 6, 2014. Archived from the original on August 8, 2014. Retrieved August 9, 2014.
  46. "Main Page – Wikimania 2015 in Mexico City". wikimania2015.wikimedia.org. Archived from the original on February 18, 2022. Retrieved June 19, 2015.
  47. "Lario". meta.wikimedia.org. Archived from the original on April 29, 2015., retrieved May 17, 2015
  48. "UNESCO joins the 2023 Wikimedia Movement in Singapore". UNESCO. August 25, 2023.
  49. "Aulinx". Archived from the original on July 10, 2004.
  50. "A Look Inside Wikipedia's Infrastructure". Data Center Knowledge. June 24, 2008. Archived from the original on July 15, 2018. Retrieved July 14, 2018.
  51. Weiss, Todd R. (October 9, 2008). "Wikipedia simplifies IT infrastructure by moving to one Linux vendor". Computerworld. Archived from the original on October 5, 2012. Retrieved November 1, 2008.
  52. Paul, Ryan (October 9, 2008). "Wikipedia adopts Ubuntu for its server infrastructure". Ars Technica. Archived from the original on January 30, 2009. Retrieved November 1, 2008.
  53. "Debian – Wikitech". wikitech.wikimedia.org. Archived from the original on April 18, 2021. Retrieved April 18, 2021.
  54. "It's Official: Ashburn is Wikipedia's New Home". Data Center Knowledge. January 14, 2013. Archived from the original on July 15, 2018. Retrieved July 14, 2018.
  55. "Wikimedia sites to move to primary data center in Ashburn". Wikimedia Diff. January 19, 2013. Archived from the original on July 15, 2018. Retrieved July 14, 2018.
  56. "WMF needs additional datacenter space". Wikimedia Diff. April 7, 2009. Archived from the original on July 15, 2018. Retrieved July 14, 2018.
  57. "Wikipedia On The Hunt For More Data Center Space". Data Center Knowledge. October 23, 2013. Archived from the original on July 15, 2018. Retrieved July 14, 2018.
  58. "RFP/2013 Datacenter – Wikimedia Foundation". Wikimedia Foundation. October 18, 2013. Archived from the original on July 15, 2018. Retrieved July 14, 2018.
  59. "Fiber Cut Knocks Wikipedia Offline". Data Center Knowledge. August 7, 2012. Archived from the original on July 15, 2018. Retrieved July 14, 2018.
  60. "Wikimedia site outage". Wikimedia Diff. August 6, 2012. Archived from the original on July 15, 2018. Retrieved July 14, 2018.
  61. "Wikimedia's Data Center Search Ends With CyrusOne". Data Center Knowledge. May 5, 2014. Archived from the original on July 15, 2018. Retrieved July 14, 2018.
  62. "Wikimedia Foundation selects CyrusOne in Dallas as new data center – Wikimedia Diff". Wikimedia Diff. May 5, 2014. Archived from the original on July 15, 2018. Retrieved July 14, 2018.
  63. "Portal:Toolforge – Wikitech". wikitech.wikimedia.org. Archived from the original on September 30, 2021. Retrieved September 30, 2021.
  64. "Pageviews Analysis". pageviews.toolforge.org. Archived from the original on October 7, 2021. Retrieved October 20, 2021.
  65. "Upstream projects". MediaWiki. Archived from the original on December 8, 2015. Retrieved January 10, 2016.
  66. "⚓ T156028 Name Asia Cache DC site". Wikimedia Phabricator. Archived from the original on May 12, 2019. Retrieved May 12, 2019.
  67. "Wikipedia Adopts MariaDB". Wikimedia Diff. April 22, 2013. Archived from the original on December 8, 2018. Retrieved December 6, 2018.
  68. Bergman, Mark. "Wikimedia Architecture" (PDF). Wikimedia Foundation Inc. Archived from the original (PDF) on March 3, 2009. Retrieved June 27, 2008.
  69. Snow, Michael. "Lucene search: Internal search function returns to service". The Signpost. Wikipedia. Archived from the original on July 31, 2012. Retrieved February 26, 2009.
  70. Vibber, Brion. "[Wikitech-l] Lucene search". Archived from the original on March 30, 2013. Retrieved February 26, 2009.
  71. "Extension:CirrusSearch – MediaWiki". MediaWiki.org. Archived from the original on April 13, 2021. Retrieved April 18, 2021.
  72. Wikimedia & FourKitchens support CiviCRM development Archived September 22, 2012, at the Wayback Machine Wikimedia Diff, June 10, 2009
  73. "Wikimedia Diff". Wikimedia Diff. Archived from the original on August 16, 2011. Retrieved July 7, 2013.
  74. Wikipedia – Android Apps on Google Play Archived March 21, 2015, at the Wayback Machine. Retrieved April 15, 2015.
  75. 1 2 "Wikimedia Foundation, Inc, Financial Statements, June 30, 2018 and 2019" (PDF). September 27, 2019. pp. 4, 14. Archived (PDF) from the original on January 26, 2020. Retrieved January 26, 2020.
  76. 1 2 "Wikimedia Foundation, Inc. – Financial Statements – June 30, 2021 and 2020" (PDF). Wikimedia Foundation. Retrieved May 19, 2022.
  77. James Lileks (May 2, 2021). "Lileks: Wikipedia wants me to do what?". Star Tribune.
  78. See also Section 501(c)(3) of the Internal Revenue Code
  79. See also Chapter 220.13 of the Florida Statutes
  80. "Charity Navigator Rating – Wikimedia Foundation". charitynavigator.org. April 15, 2022. Archived from the original on December 4, 2010. Retrieved April 15, 2022.
  81. "Charity Navigator Rating – Wikimedia Foundation – Historical Data (Note: Requires free login)". charitynavigator.org. Archived from the original on July 7, 2017. Retrieved December 24, 2012.
  82. "Charity Navigator Rating – Wikimedia Foundation". Charitynavigator.org. November 1, 2019. Archived from the original on September 27, 2019. Retrieved November 17, 2019.
  83. "Wikimedia Foundation, Inc. – Financial Statements – June 30, 2011 and 2010" (PDF). Wikimedia Foundation. Archived (PDF) from the original on April 18, 2012. Retrieved October 25, 2015.
  84. Wikimedia update feed service
  85. Bizer, C (September 2009), Web Semantics: Science, Services and Agents on the World Wide Web, vol. 7, pp. 154–165
  86. "Learn more about Wikimedia Enterprise". Wikimedia Enterprise. Retrieved December 3, 2022.
  87. Ember, Sydney (July 31, 2014). "Wikipedia Begins Taking Donations in Bitcoin". The New York Times. Archived from the original on July 30, 2014. Retrieved February 12, 2020.
  88. Quiles, Emily (February 7, 2022). "There's a growing chorus of tech people who dislike crypto. A Wikipedia editor has spelled out the case against it". Business Insider. Archived from the original on February 13, 2022. Retrieved February 13, 2022.
  89. 1 2 Roth, Emma (May 1, 2022). "The Wikimedia Foundation has stopped accepting cryptocurrency donations". The Verge. Retrieved May 3, 2022.
  90. Mlot, Stephanie (May 2, 2022). "Wikimedia Foundation Agrees to End Cryptocurrency Donations". PC Magazine. Retrieved May 3, 2022.
  91. "Wikimedia Foundation, Inc. – Financial Statements – June 30, 2006–2004" (PDF). Wikimedia Foundation. Archived (PDF) from the original on June 17, 2012. Retrieved August 7, 2019.
  92. "Wikimedia Foundation, Inc. Financial Statements June, 2014 and 2013" (PDF). Upload.wikimedia.org. Archived (PDF) from the original on January 22, 2015. Retrieved December 11, 2014.
  93. "Sue Gardner". Forbes. April 18, 2012. Archived from the original on December 12, 2012. Retrieved November 26, 2012.
  94. Akhtar, Allana. "Apple, Amazon, and Google don't pay to integrate Wikipedia articles into their search products. The non-profit now hopes to use contracts with Big Tech to help fund 'knowledge equity' around the world". Business Insider. Archived from the original on April 16, 2021. Retrieved April 16, 2021.
  95. Knowledge Equity Fund on meta.wikimedia.org.
  96. Longley, Liz (September 16, 2021). "5 Things To Know About the Wikimedia Foundation's First Round of Racial Equity Grants". Inside Philanthropy. Retrieved December 4, 2022.
  97. "Wikipedia launching $100m fund to secure long-term future as site turns 15". the Guardian. January 15, 2016. Retrieved December 4, 2022.
  98. "Wikipedia celebrates 15 years of free knowledge". Wikimedia Foundation. January 14, 2016. Archived from the original on July 9, 2018. Retrieved July 9, 2018.{{cite web}}: CS1 maint: unfit URL (link)
  99. "Craig Newmark, founder of Craigslist, gives to Wikipedia's future". Wikimedia Foundation blog. June 8, 2016. Archived from the original on July 9, 2018. Retrieved July 9, 2018.
  100. 1 2 3 "Wikimedia Endowment – Meta". November 22, 2023. Archived from the original on November 15, 2023. Retrieved December 12, 2023.
  101. "Amazon donates $1M to Wikipedia's nonprofit parent organization". www.geekwire.com. September 25, 2018. Archived from the original on October 27, 2018. Retrieved October 27, 2018.
  102. "Facebook makes $1 million gift to support the future of free knowledge". December 20, 2018. Archived from the original on January 3, 2019. Retrieved January 2, 2019.
  103. "George Soros, founder of Open Society Foundations, invests in the future of free and open knowledge". Wikimedia Foundation. October 15, 2018. Archived from the original on October 20, 2018. Retrieved October 19, 2018.
  104. "Expanding knowledge access with the Wikimedia Foundation". January 22, 2019. Archived from the original on January 23, 2019. Retrieved January 23, 2019.
  105. "Wikimedia Foundation announces $2.5 million in support from Craig Newmark Philanthropies for security of Wikipedia and organization's other free knowledge projects". Wikimedia Foundation. September 10, 2019. Archived from the original on September 12, 2019. Retrieved February 28, 2020.
  106. "Amazon to help advance free knowledge for all with new $1 million gift to the Wikimedia Endowment". Wikimedia Foundation. October 14, 2019. Archived from the original on October 14, 2019. Retrieved February 28, 2020.
  107. "Amazon donates $1 million gift to the Wikimedia Endowment to sustain free knowledge". Wikimedia Foundation. September 25, 2020. Archived from the original on October 3, 2020. Retrieved September 26, 2020.
  108. "Wikimedia Foundation, Inc, Financial Statements, June 30, 2017 and 2016" (PDF). September 27, 2019. Archived (PDF) from the original on December 11, 2018. Retrieved September 29, 2019.
  109. "Wikimedia Foundation, Inc, Financial Statements, June 30, 2018 and 2017" (PDF). Wikimedia Foundation. September 26, 2018. Archived (PDF) from the original on March 9, 2021. Retrieved September 29, 2019.
  110. "Wikimedia Foundation, Inc, Financial Statements, June 30, 2019 and 2020" (PDF). November 16, 2020. pp. 3, 13. Archived (PDF) from the original on May 2, 2021. Retrieved April 16, 2021.
  111. "Statistical analysis of Wikimedia Foundation financial reports – Wikiversity". en.wikiversity.org. Archived from the original on June 26, 2018. Retrieved June 26, 2018.
  112. "Wikis Go Printable". Wikimedia Foundation. December 13, 2007. Archived from the original on July 8, 2018. Retrieved July 8, 2018.{{cite web}}: CS1 maint: unfit URL (link)
  113. 1 2 "Fundraising 2008/benefactors". Wikipedia:Meta. August 8, 2015. Archived from the original on July 9, 2018. Retrieved July 8, 2018.
  114. "Khosla Gift: Wikimedia Foundation Receives $500K Donation". Wikimedia Foundation. March 24, 2008. Archived from the original on July 8, 2018. Retrieved July 8, 2018.{{cite web}}: CS1 maint: unfit URL (link)
  115. "Neeru Khosla to Become Wikimedia Advisor Dec 2008". Wikimedia Foundation. December 15, 2008. Archived from the original on July 8, 2018. Retrieved July 8, 2018.{{cite web}}: CS1 maint: unfit URL (link)
  116. "Sloan Foundation to Give Wikipedia $3M". Associated Press. Archived from the original on March 29, 2008.
  117. "Stanton Grant Q&A". Wikimedia Foundation. December 3, 2008. Archived from the original on October 18, 2017. Retrieved September 18, 2017.
  118. "Blog.wikimedia.org". Blog.wikimedia.org. July 2, 2009. Archived from the original on March 19, 2015. Retrieved December 5, 2011.
  119. "Wikimedia Foundation receives $500,000 in operational support from Hewlett Foundation (August 2009)". Wikimediafoundation.org. Archived from the original on January 3, 2012. Retrieved December 5, 2011.{{cite web}}: CS1 maint: unfit URL (link)
  120. "Omidyar Network Commits $2 Million Grant to Wikimedia Foundation". Wikimedia Foundation. August 25, 2009. Archived from the original on April 14, 2010. Retrieved November 17, 2019.
  121. Parr, Ben (February 16, 2010). "Google Gives $2 Million to Wikipedia's Foundation". Mashable.com. Archived from the original on December 3, 2011. Retrieved December 5, 2011.
  122. Hicklin, Andrea (November 5, 2010). "UC Berkeley students help improve Wikipedia's credibility". Berkeley News.
  123. "Wikimedia Foundation Receives $1.2 Million for Wikipedia Public Policy Initiative". Philanthropy News Digest. May 14, 2010. Archived from the original on October 16, 2017. Retrieved February 3, 2017.
  124. McNamara, Paul. "Wikipedia lands $1.2M grant to improve 'public policy' articles: Stanton Foundation ponies up for "accuracy" project that will be anything but easy". Network World. Archived from the original on February 3, 2017. Retrieved February 3, 2017.
  125. 1 2 "Wikimedia Foundation receives $3 million grant from Alfred P. Sloan Foundation to make freely licensed images accessible and reusable across the web". Wikimedia Foundation. January 9, 2017. Archived from the original on July 8, 2018. Retrieved July 8, 2018.{{cite web}}: CS1 maint: unfit URL (link)
  126. Walsh, Jay (October 5, 2011). "Wikimedia receives US$3.5 million grant from Stanton Foundation". Wikimedia Community blog. Wikimedia Foundation. Archived from the original on October 10, 2011. Retrieved October 10, 2011.
  127. 1 2 "Foundation Grants". Meta.wikimedia.org. Archived from the original on December 19, 2012. Retrieved November 26, 2012.
  128. Shaw, Lucas. "More Anti-Piracy Bill Co-Sponsors Bail (Updated)". Reuters. Archived from the original on September 24, 2015. Retrieved October 25, 2015.
  129. "2014–2015 Fundraising Report". Wikimedia Foundation. October 1, 2015. Archived from the original on January 24, 2016. Retrieved January 10, 2016.
  130. "Developing the Wikidata software platform". Gordon and Betty Moore Foundation. Archived from the original on July 8, 2018. Retrieved July 8, 2018.
  131. Perez, Sarah (March 30, 2012). "Wikipedia's Next Big Thing: Wikidata, A Machine-Readable, User-Editable Database Funded By Google, Paul Allen And Others". TechCrunch. Retrieved December 3, 2022.
  132. "Monarch Fund 990-PF 2015 Form" (PDF). Archived (PDF) from the original on July 8, 2018. Retrieved July 8, 2018.
  133. "Grant Awards 2014" (PDF). Arcadia. Archived (PDF) from the original on May 23, 2020. Retrieved July 8, 2018.
  134. "Wikimedia Foundation: program support". Stavros Niarchos Foundation. Archived from the original on June 17, 2019. Retrieved July 8, 2018.
  135. wmf:File:Knowledge engine grant agreement.pdf, September 18, 2015. Published February 11, 2016, retrieved February 16, 2016.
  136. Mullin, Joe (February 29, 2016). "Wikimedia Foundation director resigns after uproar over "Knowledge Engine": It's damage-control time at the world's biggest encyclopedia". Ars Technica. Archived from the original on March 1, 2016. Retrieved February 3, 2017.
  137. Megan Rose Dickey (January 22, 2019). "Google.org donates $2 million to Wikipedia's parent org". TechCrunch.
  138. Snow, Michael (May 30, 2005). "Wikimedia names seven to official positions". The Signpost. Archived from the original on April 27, 2012. Retrieved April 26, 2016.
  139. Devouard, Florence. "Resolutions". Wikimedia Foundation. Archived from the original on January 29, 2008. Retrieved February 4, 2008.
  140. Jimmy Wales (October 4, 2006). Charlie Rose (46:22) (TV-Series). Google Video: Charlie Rose. Archived from the original (internet video) on October 14, 2006. Retrieved December 8, 2006.
  141. Korg. "Wikimedia Foundation Announces Interim Executive Director". Wikimedia Foundation. Archived from the original on July 2, 2006. Retrieved June 12, 2006.{{cite web}}: CS1 maint: unfit URL (link)
  142. Mailing list post Archived March 30, 2013, at the Wayback Machine by the Chair of the Wikimedia Foundation's Board of Trustees announcing the appointment.
  143. Danny. "Current staff". Wikimedia Foundation. Archived from the original on February 4, 2007. Retrieved February 1, 2007.
  144. Bergstein, Brian (December 22, 2007). "Former Wikipedia Officer Found To Have Long Criminal Record". Associated Press in Washington Post. Archived from the original on March 27, 2017. Retrieved March 25, 2017.
  145. "Sue Gardner Hired as Executive Director". Wikimedia Foundation. December 3, 2007. Archived from the original on December 8, 2007.
  146. Ral315 (November 19, 2007). "Signpost interview: Florence Devouard". The Wikipedia Signpost. Archived from the original on November 27, 2007. Retrieved February 19, 2008.
  147. Moses, Asher (March 5, 2008). "Wikipedia's Jimmy Wales accused of expenses rort". Sydney Morning Herald. Archived from the original on March 27, 2014. Retrieved October 25, 2013.
  148. "Resolution: Chapters coordinator". Archived from the original on May 2, 2012. Retrieved April 27, 2012., wikimediafoundation.org
  149. "Please read: an announcement from Wikimedia Foundation ED Sue Gardner « Wikimedia blog". March 27, 2013. Archived from the original on December 19, 2019. Retrieved February 17, 2022.
  150. Elder, Jeff (May 1, 2014). "Wikipedia's New Chief: From Soviet Union to World's Sixth-Largest Site". WSJ. Archived from the original on July 15, 2018. Retrieved July 15, 2018.
  151. Cohen, Noam (May 2, 2014). "Open-Source Software Specialist Selected as Executive Director of Wikipedia". The New York Times. Archived from the original on July 15, 2018. Retrieved July 15, 2018.
  152. Lorente, Patricio; Henner, Christophe (June 24, 2016). "Foundation Board appoints Katherine Maher as Executive Director". Wikimedia Blog. Archived from the original on August 9, 2016. Retrieved December 24, 2021.
  153. "Foundation Board appoints Katherine Maher as Executive Director". Wikimedia Foundation. Patricio Lorente, Christophe Henner. Archived from the original on June 13, 2020. Retrieved June 12, 2020.
  154. Salmon, Felix (February 4, 2021). "Exclusive: End of the Maher era at Wikipedia". Axios. Archived from the original on February 4, 2021. Retrieved April 16, 2021.
  155. Seitz-Gruwell, Lisa (October 23, 2023). "7 reasons you should donate to Wikipedia". Wikimedia Foundation. Archived from the original on December 27, 2023. Retrieved December 27, 2023.
  156. Lima, Cristiano (September 14, 2021). "Wikimedia taps leader of South African nonprofit as its next CEO". The Washington Post. ISSN 0190-8286. Archived from the original on September 14, 2021. Retrieved September 14, 2021.
  157. Staff and Contractors Archived May 11, 2022, at the Wayback Machine. Wikimedia Foundation
  158. de Vreede, Jan-Bart (April 26, 2008). "Board of Trustees Restructure Announcement". Wikimedia Foundation. Archived from the original on May 1, 2008. Retrieved April 26, 2008.
  159. 1 2 "Bylaws – Wikimedia Foundation". Wikimedia Foundation. July 10, 2019. Archived from the original on December 3, 2020. Retrieved December 5, 2020. (F) Community Founder Trustee Position. The Board may appoint Jimmy Wales as Community Founder Trustee for a three-year term. The Board may reappoint Wales as Community Founder Trustee for successive three-year terms (without a term limit). In the event that Wales is not appointed as Community Founder Trustee, the position will remain vacant, and the Board shall not fill the vacancy.
  160. "Wikimedia Foundation Board of Trustees - Meta". Meta.wikimedia.org. Retrieved May 18, 2022.
  161. Trustees, Wikimedia Foundation Board of (October 13, 2021). "Wikimedia Foundation welcomes new Trustees Rosie Stephenson-Goodknight, Victoria Doronina, Dariusz Jemielniak, and Lorenzo Losa". Archived from the original on October 21, 2021. Retrieved October 18, 2021.
  162. "Raju Narisetti joins Wikimedia Foundation Board of Trusteess". Wikimedia Foundation. October 16, 2017. Archived from the original on October 20, 2017. Retrieved October 16, 2017.{{cite web}}: CS1 maint: unfit URL (link)
  163. Esra'a Al Shafei joins Board Archived December 2, 2017, at the Wayback Machine, Wikimedia Diff, December 1, 2017
  164. "Resolution:Board Officers and Committee Membership, 2021 – Wikimedia Foundation Governance Wiki". foundation.wikimedia.org. Archived from the original on October 16, 2021. Retrieved October 18, 2021.
  165. Varnum, Gregory (June 5, 2015). "Wikimedia Foundation Board election results are in". Wikimedia Diff. Archived from the original on June 14, 2015. Retrieved June 11, 2015.
  166. "Resolution:James Heilman Removal". Wikimedia Foundation Board of Trustees. December 28, 2015. Archived from the original on February 15, 2018. Retrieved December 29, 2015.
  167. "[Wikimedia-l] Announcement about changes to the Board". wikimedia.org. Archived from the original on June 17, 2019. Retrieved January 7, 2016.
  168. Kleinz, Torsten (December 29, 2015). "Wikimedia Foundation feuert Vorstandsmitglied". heise online. Archived from the original on March 4, 2016. Retrieved February 24, 2016.
  169. Lih, Andrew (January 15, 2016). "Wikipedia just turned 15 years old. Will it survive 15 more?". The Washington Post. Archived from the original on February 25, 2016. Retrieved January 16, 2016.
  170. Orlowski, Andrew (January 12, 2016). "Wikimedia Foundation bins community-elected trustee". The Register. Archived from the original on February 4, 2016. Retrieved January 27, 2016.
  171. Noisette, Thierry (February 26, 2016). "Crise à la fondation Wikimedia: sa directrice démissionne" [Crisis at the Wikimedia Foundation: director resigns]. Nouvel Observateur (in French). Archived from the original on May 9, 2019. Retrieved December 24, 2023.
  172. Koebler, Jason (February 15, 2016). "The Secret Search Engine Tearing Wikipedia Apart". Vice. Archived from the original on December 16, 2016. Retrieved February 29, 2016.
  173. Chan, Katie; Sutherland, Joe (May 21, 2017). "Results from the 2017 Wikimedia Foundation Board of Trustees elections". Diff. Retrieved December 4, 2022.
  174. Mullin, Joe (January 27, 2016). "Wikimedia's newest board appointment steps down amid editor hostility". Ars Technica. Archived from the original on July 4, 2017. Retrieved June 15, 2017.
  175. Mullin, Joe (January 25, 2016). "Wikipedia editors revolt, vote "no confidence" in newest board member". Ars Technica. Archived from the original on February 25, 2016.
  176. Barty, Susan; Carr, Susie (January 8, 2010). "UK: High Court Warning To Applicants Seeking To Derogate From Open Justice". Mondaq. Archived from the original on August 12, 2011. Retrieved December 5, 2011.
  177. Neuburger, Jeffrey D. (November 13, 2008). "Canadian Court Rules Linking to Libel Isn't (Necessarily) Libel". PBS. Archived from the original on March 5, 2012. Retrieved December 5, 2011.
  178. "PS-Inside.com". Pr-inside.com. Archived from the original on August 12, 2011. Retrieved December 5, 2011.
  179. Timmer, John (August 13, 2008). "Judge puts defamation lawsuit against Wikipedia to the sword". Ars Technica. Archived from the original on March 9, 2015. Retrieved March 10, 2015.
  180. Foresman, Chris (April 23, 2009). "ArsTechnica.com". ArsTechnica.com. Archived from the original on December 25, 2011. Retrieved December 5, 2011.
  181. "EFF and Sheppard Mullin Defend Wikipedia in Defamation Case" (Press release). Electronic Frontier Foundation. May 2, 2008. Archived from the original on April 7, 2010. Retrieved March 11, 2014.
  182. New Client Registration House of Representatives Lobbying Disclosure December 12, 2011 Archived October 16, 2012, at the Wayback Machine
  183. Masnick, Mike (December 14, 2011). "Wikipedia Explains, In Great Detail, How Even An Updated SOPA Hurts The Web & Wikipedia". Techdirt. Archived from the original on January 8, 2012. Retrieved January 15, 2012.
  184. "Wikimedia is liable for contents of Wikipedia articles, German court rules". PCWorld. November 27, 2013. Archived from the original on December 5, 2013. Retrieved December 5, 2013.
  185. "Angående stämningsansökan från BUS mot offentligkonst.se". Wikimedia Sverige. June 13, 2014. Archived from the original on August 22, 2014. Retrieved October 25, 2015.
  186. Bob.Reaman. "ACMS Public Access". state.nj.us. Archived from the original on September 24, 2014. Retrieved October 25, 2015.
  187. "Civil Case Information Statement: Blacklight Power Inc. Complaint" (PDF). Archived from the original (PDF) on October 31, 2014. Retrieved August 20, 2014.
  188. Wales, Jimmy; Tretikov, Lila (March 10, 2015). "Stop Spying on Wikipedia Users". The New York Times. San Francisco. Archived from the original on March 11, 2015. Retrieved March 10, 2015.
  189. Paulson, Michelle; Brigham, Geoff (March 10, 2015). "Wikimedia v. NSA: Wikimedia Foundation files suit against NSA to challenge upstream mass surveillance". Wikimedia Diff. Archived from the original on March 10, 2015. Retrieved March 10, 2015.
  190. Rayman, Noah (April 14, 2015). "Saving Wikipedia: Meet Lila Tretikov". Time. Archived from the original on April 18, 2015. Retrieved April 19, 2015.
  191. Farivar, Cyrus (October 23, 2015). "Judge tosses Wikimedia's anti-NSA lawsuit because Wikipedia isn't big enough. Not enough facts to "plausibly establish that the NSA is using upstream surveillance."". Ars Technica. Archived from the original on March 4, 2016. Retrieved March 4, 2016.
  192. "Wikimedia v. NSA – D. MD. Opinion". ACLU. October 23, 2015. Archived from the original on March 4, 2016. Retrieved March 4, 2016.
  193. "Appeal No. 15-2560. Brief for plaintiffs–appellants" (PDF). ACLU. February 17, 2016. Archived (PDF) from the original on March 12, 2016. Retrieved March 5, 2016.
  194. "China blocks Wikimedia Foundation's application to become an observer at WIPO". Knowledge Ecology International. September 23, 2020. Archived from the original on September 24, 2020. Retrieved September 23, 2020.
  195. Hui, Mary (September 25, 2020). "Beijing blocked Wikimedia from a UN agency because of "Taiwan-related issues"". qz.com. Quartz. Archived from the original on November 19, 2020. Retrieved September 25, 2020.
  196. Moody, Glyn (October 7, 2021). "If You Want To Know Why Section 230 Matters, Just Ask Wikimedia: Without It, There'd Be No Wikipedia". Techdirt. Archived from the original on October 23, 2021. Retrieved October 23, 2021.
  197. "Six Wikimedia Chapters Rejected as Observers to the World Intellectual Property Organization (WIPO)". Wikimedia Foundation. May 9, 2022. Retrieved May 11, 2022.
  198. "Seven Wikimedia chapters rejected as permanent observers to the World Intellectual Property Organization (WIPO)". Wikimedia Foundation. July 15, 2022. Retrieved July 22, 2022.
  199. WIPO: Webcast of July 15, 2022, proceedings, "Assemblies of the Member States of WIPO Sixty-Third Series of Meetings - A 63 Day 2 Afternoon" Archived July 22, 2022, at the Wayback Machine, 6. Admission of Observers
  200. "User talk:Jimbo Wales", Wikipedia, August 29, 2014, retrieved December 3, 2022
  201. Dewey, Caitlin (December 2, 2015). "Wikipedia has a ton of money. So why is it begging you to donate yours?". The Washington Post. Archived from the original on July 10, 2018. Retrieved July 9, 2018.
  202. 1 2 Kolbe, Andreas (May 24, 2021). "Wikipedia is swimming in money—why is it begging people to donate?". The Daily Dot. Retrieved May 18, 2023.
  203. "Is Wikipedia dying? The online encyclopedia seeks donation from users". Free Press Journal. Retrieved May 18, 2023.
  204. "Wikipedia:Wikipedia Signpost/2017-02-27/Op-ed". June 1, 2021. Archived from the original on February 18, 2022. Retrieved February 18, 2022 via Wikipedia.
  205. Macon, Guy. "Wikipedia has cancer". Archived from the original on November 20, 2018. Retrieved October 14, 2019.
  206. Joon Ian Wong (May 8, 2017). "Reddit is going nuts over Wikipedia's spending, but it's doing far better than its competitors". Quartz. Archived from the original on July 9, 2018. Retrieved July 9, 2018.
  207. 1 2 Koebler, Jason (February 16, 2016). "The Secret Search Engine Tearing Wikipedia Apart". Vice. Archived from the original on July 9, 2018. Retrieved July 9, 2018.
  208. McGee, Matt (February 15, 2016). "Wikimedia Foundation Secures $250,000 Grant For Search Engine Development". Search Engine Land. Archived from the original on May 23, 2016. Retrieved July 9, 2018.
  209. Kolbe, Andreas (February 10, 2016). "An in-depth look at the newly revealed documents". The Signpost. Archived from the original on September 1, 2017. Retrieved July 9, 2018.
  210. Allen, Ashley (February 26, 2016). "Wikimedia Director Resigns Following Internal Row Over Search Engine Plans". eteknix. Archived from the original on July 10, 2018. Retrieved July 9, 2018.
  211. Hern, Alex (February 26, 2016). "Head of Wikimedia resigns over search engine plans". The Guardian. Archived from the original on March 28, 2016. Retrieved December 18, 2016.
  212. "Online-Enzyklopädie: Chefin der Wikipedia-Stiftung tritt zurück". Spiegel Online. February 26, 2016. Archived from the original on March 5, 2016. Retrieved March 5, 2016.
  213. 1 2 3 4 5 6 Orlowski, Andrew (August 28, 2023). "Wikipedia should focus on content creation – not social justice campaigns". The Telegraph. ISSN 0307-1235. Retrieved September 27, 2023.

Organization

Financials

Charity status

Community

37°47′21″N 122°24′12″W / 37.78917°N 122.40333°W / 37.78917; -122.40333

This article is issued from Wikipedia. The text is licensed under Creative Commons - Attribution - Sharealike. Additional terms may apply for the media files.