Langues indo-européennes
En linguistique, les langues indo-européennes forment une famille de langues étroitement apparentées[2] ayant pour origine ce qu'il est convenu d'appeler l'indo-européen commun et « dont les éléments lexicologiques, morphologiques et syntaxiques présentent, pour la plupart d'entre elles, des ressemblances de nature telle que ces langues peuvent se ramener à l'unité ; le présupposé est alors que chaque groupe d'éléments comparés procède d'évolutions divergentes à partir de formes originelles disparues[3] ». Environ mille langues sont actuellement parlées par près de trois milliards de locuteurs[4].
| Langues indo-européennes | |
| Région | Europe, Asie mineure, monde iranien, Asie centrale, Inde du Nord ; extension au Nouveau Monde partir du XVIe siècle[1]. |
|---|---|
| Classification par famille | |
| Codes de langue | |
| IETF | ine
|
| ISO 639-2 | ine
|
| Étendue | groupe |
| ISO 639-5 | ine
|
| Linguasphere | 5=
|
| Glottolog | indo1319
|
| Carte | |
Répartition des langues indo-européennes dans le monde.
| |



Histoire de l'étude des langues indo-européennes
Le terme « indo-européen » pour désigner cette famille de langues est une traduction du terme anglais Indoeuropean (ou Indo-European), qui fut introduit pour la première fois en 1813 par Thomas Young[5] et qui a supplanté les termes plus anciens comme « japhétique » ou « scythe ». L'équivalent allemand indogermanisch est une traduction du français « indo-germanique », proposé en 1810 par le géographe Conrad Malte-Brun[6], mais qui n'a pas réussi à s'imposer en français malgré un usage relativement fréquent au xixe siècle. D'autres termes attestés historiquement mais aujourd'hui obsolètes incluent «indo-celtique», « aryen » ou encore « sanskritique »[7],[8].






Les tout premiers travaux concernant l'existence d'une langue ancestrale et commune aux différentes langues européennes — et uniquement européennes pour ces travaux —, ont été réalisés au XVIe siècle par Joseph Juste Scaliger. Il mit en lumière des liens évidents entre les langues européennes (langues mortes et vivantes) et établit en outre une classification de ces dernières en quatre groupes par le biais du phonème signifiant dieu : le groupe deus (langues romanes), le groupe germanique gott, le groupe théos (dont le grec) et enfin le groupe slave bog[1].
Au XVIIe siècle le linguiste Marcus Zuerius van Boxhorn subodore l'existence d'une ancienne langue commune aux langues grecque, latine, perse, germaniques, slaves, celtes et baltes[9], qu'il baptise du nom de « scythique »[10]. Ses travaux restent cependant sans suite et inaboutis.
Au XVIIIe siècle, William Jones identifie à nouveau la famille indo-européenne. Dans son Troisième discours à la société asiatique de Calcutta, en 1786, il écrivait[11] :
« La langue sanskrite, quelle que soit son antiquité, est d'une structure admirable ; plus parfaite que la grecque ; plus ample que la latine, et plus exquisément raffinée qu'aucune des deux mais ayant envers chacune d'entre elles deux une affinité plus forte, tant dans les racines des verbes que dans les formes de la grammaire, qu'il n'en pourrait avoir résulté par accident ; si forte en vérité qu'aucun philologue ne les pourroit examiner toutes trois sans croire qu'elles ont surgi de quelque source commune, qui, peut-être, n'existe plus. »
C'est à William Jones que revient l'invention de la linguistique comparée[1].
En 1767, l'Anglais James Parsons, membre honoraire et pair de la Royal Society et de la Society of Antiquaries, publia un livre dans lequel il décrivait ses travaux sur une probable langue commune indo-européenne ; cependant, même si celui-ci fit avancer la théorie indo-européenne, l'ouvrage en question contenait d'importantes erreurs d'interprétation[1].
Les comparaisons systématiques conduites par Franz Bopp sur ces langues confirmèrent cette hypothèse et sa Grammaire comparée des langues sanscrite, persane (zende d'Avesta), grecque, latine, lituanienne, slave, gothique, et allemande, publiée entre 1833 et 1852, marqua le début des études indo-européennes. Karl Brugmann fonde leur étude comparée.
Également au cours du XIXe siècle, August Schleicher poussa l'étude comparative en élaborant un procédé de reconstruction linguistique, la Stammbaumtheorie (de), ou triangulation linguistique, sur la base de mots usuels et familiers, comme le terme « mouton ». Néanmoins, ce nouveau procédé était lui aussi appelé à devenir obsolète, dès lors que les recherches devenaient plus globalisantes[1].
À la fin du XIXe siècle, le philologue et linguiste Johannes Schmidt éclaira les études sur les langues indo-européennes d'un jour nouveau, en s'appuyant non plus sur un tableau de classification par ramifications comme cela avait été antérieurement proposé par ses prédécesseurs, mais sur une classification par « vague ». Cette nouvelle base de travail permit d'intégrer les interactions et les influences réciproques des langues indo-européennes, mais également d'inclure l'ascendance, aussi minime soit-elle, des langues non-indo-européennes. La thèse de Schmidt faisait de l'étude comparative une science plus proche de la réalité des faits ; il mettait ainsi en évidence, par exemple, les liens de causalité entre l'apparition d'éléments ou de termes italiques dans certaines langues celtiques et les répercussions de faits historiques, commerciaux et culturels entre les deux groupes ethniques des celtes et des italiques durant l'Antiquité[1]. La théorie des vagues compétitives ira plus loin que Johannes Schmidt en rejetant entièrement la Stammbaumtheorie.
En 1846, le vieux perse, langue parlée vers le Ve siècle av. J.-C., est déchiffré puis, du fait de ses similitudes et caractéristiques qui le rapproche de la famille linguistique indo-européenne, est intégré à cette dernière. Par la suite, en 1917, la langue hittite subit le même traitement. Enfin, au cours du milieu du XXe siècle, c'est au tour du mycénien d'intégrer la famille indo-européenne.
Classification
La famille des langues indo-européennes est généralement subdivisée en huit branches :
- l'albanais ;
- l'arménien ;
- les langues balto-slaves ;
- les langues celtiques ;
- les langues germaniques ;
- les langues helléniques ;
- les langues indo-iraniennes ;
- les langues romanes (italiques).
Elle possède également deux branches majeures éteintes :
- les langues anatoliennes ;
- les langues tokhariennes.
À ces branches majeures s'ajoutent un certain nombre de langues attestées uniquement de manière fragmentaires, comme les langues illyriennes ou le phrygien, dont la classification reste incertaine. En 2007, Eñaut Etxamendi suggère que le basque a aussi une origine indo-européenne ; il écrit être le seul à défendre cette thèse car le seul à avoir comparé le basque au groupe indo-européen[12].
L'une des théories les plus importantes pour la linguistique comparée concerne l'opposition entre les langues dites satem et celles dites centum, du mot servant à dire « cent ». Cette opposition sépare, selon une isoglosse nette, le groupe satem (qui se situe à l'est et au sud-est de l'aire de répartition des langues indo-européennes, et comprend l'albanais, les langues anatoliennes, l'arménien, les langues balto-slaves et les langues indo-iraniennes) du groupe « centum » (qui se situe en majorité au centre et à l'ouest de l'aire de répartition des langues indo-européennes, et comprend les langues celtiques, les langues germaniques, les langues helléniques, les langues italiques et les langues tokhariennes, ces dernières étant les seules du groupe à avoir été parlées en Asie centrale). Par ailleurs les langues germaniques, qui appartiennent au groupe centum, et les balto-slaves, qui appartiennent au groupe satem, ont en commun certains traits syntaxiques qui les distinguent de toutes les autres langues de la famille.
L'ensemble des langues indo-européennes sont des langues dites flexionnelles.
L'arménien est l'unique langue indo-européenne qui soit agglutinante (c'est-à-dire qu'elle se présente sous la forme d'éléments de base, les morphèmes), à la différence des autres langues indo-européennes, lesquelles sont spécifiquement des langues dites synthétiques ou fusionnelles (c'est-à-dire dont les déclinaisons grammaticales fonctionnent par affixes et par suffixes sur un seul élément de base). Ces typologies linguistiques mettent en lumière la complexité de la genèse puis de l'évolution de la famille indo-européenne. Cependant, ces différents postulats typologiques, notamment la différenciation « satem/centum », ont été remis en question, au moins partiellement, durant les années 1980[1].
Schéma récapitulatif

D'après Bernard Sergent, Les Indo-Européens : Histoire, langues, mythes, Paris, Payot, .
- indo-européen I
- indo-européen II
- indo-européen III
- nord-ouest
- italo-celtique
- celtique commun
- italique commun
- tokharien†
- agnéen (tokharien A)
- koutchéen (tokharien B)
- germanique commun
- estique†
- nordique
- scandinaves occidentales
- norne†
- nynorsk
- islandais
- féroïen
- scandinaves orientales
- danois
- bokmål
- suédois
- gutnisk
- scandinaves occidentales
- westique
- italo-celtique
- balto-balkanique
- balkanique†
- daco-mycien
- thrace
- balto-slave commun
- balte commun
- balte occidental†
- balte oriental
- lituanien
- letton
- slave commun
- slave méridional
- slovène
- serbo-croate
- bulgaro-macédonien
- slave occidental
- léchitique
- sorabe
- tchèque / slovaque
- slave oriental
- russe
- biélorusse
- ukrainien / ruthène
- slave méridional
- balte commun
- balkanique†
- nord-est
- pontique
- hellénique
- grec
- ancien macédonien†
- phrygo-arménien
- phrygien†
- arménien
- hellénique
- indo-iranien commun
- iranien commun
- nouristani
- indo-aryen commun
- pontique
- nord-ouest
- anatolien commun†
- hittite
- louvite
-
- louvite hiéroglyphique
-
- lycien
- sidétique
-
- lykaonien
- sud-phrygien
- isaurien
- cilicien
-
- palaïte
- lydien
- indo-européen III
- indo-européen II
Branche balto-balkanique
Un point d'interrogation (?) signale une incertitude sur le regroupement.

Sous-branche paléo-balkanique
Sous-branche balte
Sous-branche slave
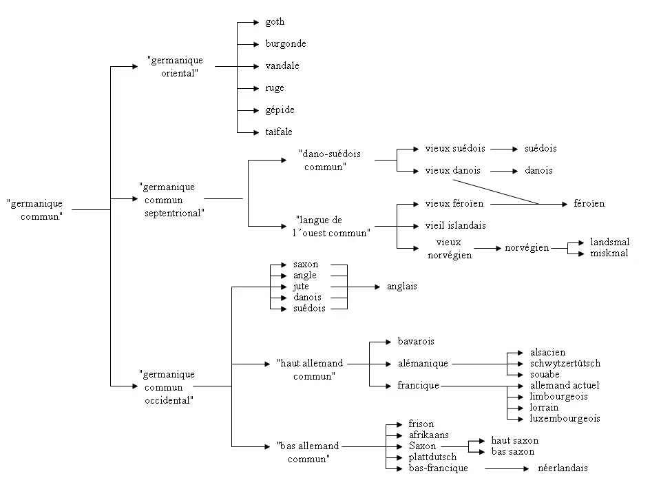
Branche germanique

- groupe occidental
- anglo-frison
- germano-néerlandais
- bas-allemand (Niederdeutsch, Plattdeutsch)
- groupe occidental
- groupe oriental
- mecklembourgeois-poméranien
- brandebourgeois
- bas prussien
- moyen-poméranien
- poméranien oriental
- bas-francique
- haut allemand (Hochdeutsch)
- moyen allemand
- moyen allemand occidental
- moyen francique
- francique rhénan
- hessois du Nord
- hessois de l'Est
- moyen-hessois
- moyen allemand oriental
- thuringien
- haut-saxon (de)
- silésien
- haut prussien
- haut saxon du Nord
- südmärkisch
- yiddish
- moyen allemand occidental
- allemand supérieur
- moyen allemand
- bas-allemand (Niederdeutsch, Plattdeutsch)
- groupe nordique ou scandinave
- groupe oriental
Branche italo-celtique

Sous-branche italique
- langues sabelliques
- groupe latino-falisque
- Bloc du Nord-Ouest (belge antique), hypothétique, et peut-être italique.
Langues romanes (issues du latin)
- langues ibéro-romanes
- langues gallo-romanes (?)
- langues d'oïl
- francoprovençal
- langues occitano-romanes
- rhéto-roman
- langues italo-romanes
- parlers gallo-italiques
- vénitien
- toscan
- italien (langue standard, basée sur le toscan et créée par Dante Alighieri)
- corse
- dialectes centro-méridionaux
- dialectes italiens médians : marchigiano, ombrien, dialecte sabin et « romain du Latium » (le « romanesco » est un dialecte du toscan)
- dialectes italiens méridionaux :
- abruzzais (dialecte du méridional)
- apulien (dialecte du méridional ou napolitain)
- napolitain
- dialectes lucaniens ou lucanien (dialectes du méridional) (deux variétés)
- Dialectes italiens méridionaux extrêmes :
- langues romanes orientales
- daco-roumain (dit roumain ou moldave)
- aroumain (ou valaque)
- mégléno-roumain (ou méglénite)
- istro-roumain (ou istrien)
- illyro-roman (ou dalmate)
- italo-méridional
- sarde
- campidanien
- logoudorien dont le nuorais
- sarde
Sous-branche celtique
Répartition tirée en partie de celle de Jean-Louis Brunaux[14] :
- Langues celtiques insulaires
- Langues celtiques continentales
- gaulois (langue éteinte parlée en France, en Belgique, en Suisse et dans la plaine du Pô, en Italie, de 300 av. J.-C. à 400 ap. J.-C.)
- lépontique (langue éteinte parlée dans la région des lacs italiens de 700 à 400 av. J.-C.)
- celtibère (langue éteinte parlée en Espagne de 300 à 100 av. J.-C.)
- gallaïque
- norique
- galate
Langues pré-celtiques indo-européennes
- ligure ancien
- lusitanien
- tartessien (hypothèse)
Branche arménienne
Branche helléno-phrygienne

- groupe hellénique
- groupe arcadochypriote
- mycénien
- arcadien, cypriote, pamphylien
- groupe ionien-attique :
- attique (grec ancien)
- koinè (moyen grec commun)
- ionien (d'Asie, insulaire, d'Eubée)
- attique (grec ancien)
- groupe éolien (béotien, lesbien, thessalien)
- groupe occidental
- dorien (laconien, argien, corinthien, etc.)
- éléen, étolien, locrien, phocidien
- ancien macédonien
- groupe arcadochypriote
- phrygien
Branche indo-iranienne

Sous-branche indo-aryenne
- vieil-indien (sanskrit védique, sanskrit classique)
- moyen-indien (prâkrits, apabhraṃśa)
- pali
- langues dardiques
- Cachemiri (kâshmîrî)
- romani (tsigane) (langues difficiles à classer, à rapprocher soit du groupe dardique, soit de l'hindî ou du râjasthâni)
- langues nouristanies
- moyen-indien (prâkrits, apabhraṃśa)
Sous-branche iranienne
- Langues du Sud-Ouest
- vieux perse
- moyen perse ou pehlevi
- persan : farsi, dari, tadjik, judéo-persan, hazara
- tat
- bakhtiari et luri
- larestani
- Langues du Nord-Ouest
- parthe
- baloutchi
- kurde : kurmandji, sorani, gurani
- zazaki
- Dialectes tati
- talysh
- guilaki
- mazandarani
- semnani
- Dialectes de la région de Semnan : sourkhei, lasgerdi, biyabuneki, aftari, sangsari
- Dialectes de l'Iran central : yazdi, yarandi, farizandi, kohrudi, keshei, meimei, jawshakani, khunsari, vonishuni, zefrei
- sivandi
- parachi
- ormuri
- langues de l'Est
- avestique
- bactrien
- khotanais ou sace
- sogdien
- chorasmien
- pachto
- langues du Pamir : wakhi, sangletchi, ishkashimi, shughni, sariqoli, yazgoulami
- scythe et alain
Origine et évolution des langues indo-européennes
De nombreux indices laissent supposer que toutes ces langues proviennent d'une unique langue mère[15] ; néanmoins, en l'absence de toute trace écrite de celle-ci, cela demeure une hypothèse.
Les racines des langues indo-européennes dateraient vraisemblablement de la fin du Néolithique et du Chalcolithique. En pratique, l'indo-européen commun est donc, à l'instar de divers autres langues et idiomes, reconstitué par recoupements (phonétiques, grammaticaux, etc.) entre ses différentes langues filles, par le biais de la linguistique comparée, entre autres. C'est en effet un produit, sans doute le plus achevé, de la linguistique comparée, laquelle est une discipline qui s'est essentiellement développée entre la fin du XVIIIe siècle et le début du XIXe. L'existence de cette langue mère avec son vocabulaire propre, conjuguée aux nombreux autres traits culturels, religieux et anthropologiques qui se sont probablement répandus en même temps qu'elle, permettent d'envisager l'existence d'un ancien peuple indo-européen, avec une identité ethnique, culturelle, linguistique, sociale et religieuse qui lui est propre. Ce peuple se serait répandu sur de vastes territoires en Eurasie, diffusant sa langue, ancêtre de toutes les langues indo-européennes, et sa culture, probablement influencée par celles des ethnies autochtones.
Il existe différentes hypothèses quant à la localisation du foyer et à la culture archéologique précise qui correspondraient à ce peuple originel, et principalement deux[16] :
- l'hypothèse anatolienne, selon laquelle les Indo-Européens se sont dispersés à partir de certaines régions du Croissant fertile dès 9 500 à 8 500 ans AP, apportant avec eux l'agriculture ;
- l'hypothèse kourgane (ou théorie des steppes), généralement privilégiée[17], qui postule une expansion hors de la steppe pontique-caspienne, au plus tôt 6 500 ans AP, et principalement avec un pastoralisme des chevaux à partir d'environ 5 000 ans AP.
En 2023, une étude phylogénétique, par inférence bayésienne, de 109 langues indo-européennes modernes et 52 langues mortes bien datées soutient une hypothèse hybride : l'émergence des langues indo-européennes au sud du Caucase vers 8 000 ans AP, suivie du développement d'une branche vers le nord, dans la région des steppes. Elle permet de réconcilier les arguments linguistiques et les enseignements de l'ADN fossile concernant le Croissant fertile oriental et les steppes[16].
Notes et références
- J.-P. Mallory, À la recherche des indo-européens, Seuil,
- « Définition », sur notrefamille.com (consulté le )
- Brisson, Luc, « La tri-fonctionnalité indo-européenne chez Platon », Philosophie comparée: Grèce, Inde, Chine, Paris, J. Vrin, 2005, Joachim Lacrosse (Coordination scientifique), pp. 121 - 142, p. 121.
- « Famille indo-européenne », sur www.axl.cefan.ulaval.ca (consulté le )
- (en) Thomas Young, « Compte-rendu de Adelung, Johann Christoph, 1806-1812, Mithridates oder Allgemeine Sprachenkunde : mit dem Vater Unser als Sprachprobe in bey nahe fünfhundert Sprachen und Mundarten, 3 vols., Berlin : Vossischen Buchhandlung », Quarterly Review, vol. 10, no 19, , p. 250-292 (lire en ligne)
- Conrad Malte-Brun, Précis de la géographie universelle, ou description de toutes les parties du monde, sur un plan nouveau, d’après les grandes divisions naturelles du globe, vol. 2 : Théorie générale de la géographie, Paris, Fr. Buisson, (lire en ligne)
- (en) Fred R. Shapiro, « On the origin of the term ‘Indo-Germanic’ », Historiographia Linguistica, vol. 8, no 1, , p. 165–170 (ISSN 0302-5160 et 1569-9781, DOI 10.1075/hl.8.1.18sha)
- (en) Konrad Koerner, « Observations on the sources, transmission, and meaning of ‘Indo-European’ and related terms in the development of linguistics », Indogermanische Forschungen, vol. 86, , p. 1–29
- De Graecorum, Romanorum et Germanium languis earumque symphonia dissertatio, Leyde, ex officina Guilielmi Christiani, 1650.
- Bediedinge van de tot noce toe onbekende afgodinne Nehalennia over de disent en de meer jarret ondes het candit begraven, dan onlancx ontdeckt op het strandt van Walcheren in Zeelands, Leyde, Willem Christiaens vander Boxe, 1647, 32 p.
- Cité par Merritt Ruhlen dans L'origine des langues, Gallimard, 2007.
- Eñaut Etxamendi, L'origine de la langue basque, éditions L'Harmattan, 2018, Paris.
- Will Chang et Cathcart Chundra, « Ancestry-constrained phylogenetic analysis supports the Indo-European steppe hypothesis », Language, vol. 91, no 1, , p. 194–244 (DOI 10.1353/lan.2015.0005, S2CID 143978664, lire en ligne, consulté le ).
- Jean-Louis Brunaux, Les Gaulois, Paris, Les Belles Lettres,
- « EXCURSUS : L'indo-européen », sur www.ciep.fr (consulté le )
- (en) Paul Heggarty, Cormac Anderson, Matthew Scarborough, Benedict King, Remco Bouckaert et al., « Language trees with sampled ancestors support a hybrid model for the origin of Indo-European languages », Science, vol. 381, no 6656, (DOI 10.1126/science.abg0818).
- I. Lebedynsky, Les Indo-européens, Faits, débats, solutions, Errance, , 3e éd. (ISBN 978-2-87772-564-4)
Voir aussi
Bibliographie
- (en) Robert S. P. Beekes, Comparative Indo-European Linguistics. An Introduction, Amsterdam, Benjamins, (ISBN 1-55619-505-2)
- (de) Michael Meier-Brügger et Hans Krahe, Indogermanische Sprachwissenschaft, Berlin, Walter de Gruyter, (ISBN 3-11-017243-7)
- (de) Warren Cowgill: Indogermanische Grammatik. Bd I : Einleitung ; Bd II : Lautlehre. Begr. v. Jerzy Kuryłowicz, hrsg. v. Manfred Mayrhofer. Indogermanische Bibliothek, Reihe 1, Lehr- und Handbücher. Winter, Heidelberg 1986.
- (de) Linus Brunner, Die gemeinsamen Wurzeln des semitischen und indogermanischen Wortschatzes - Versuch einer Etymologie, Berne, Munich, Francke,
- (de) Luigi Luca Cavalli-Sforza, Gene, Völker und Sprachen. Die biologischen Grundlagen unserer Zivilisation, Munich, dtv, (ISBN 3-423-33061-9)
- (de) Marcelo Jolkesky, « Uralisches Substrat im Deutsch – oder gibt es eigentlich die indo-uralische Sprachfamilie? » [archive du ], UFSC,
- (en) John V. Day, Indo-European origins. The anthropological evidence, Washington DC, The Institute for the Study of Man, (ISBN 0-941694-75-5)
- (de) Thomas W. Gamkrelidse et Wjatscheslaw Iwanow, « Die Frühgeschichte der indoeuropäischen Sprachen », Spektrum der Wissenschaft Dossier, Heidelberg, Spektrumverlag, no 1 « Die Evolution der Sprachen », , p. 50-57 (ISSN 0947-7934)
- (en) Marija Gimbutas, The Kurgan Culture and the Indo-Europeanization of Europe. Selected Articles from 1952 to 1993, Washington, Institute for the Study of Man, (ISBN 0-941694-56-9)
- (en) James P. Mallory, In Search of the Indo-Europeans. Language, Archaeology and Myth, Londres, Thames & Hudson, (ISBN 0-500-27616-1)
- (en) James P. Mallory et D. Q. Adams, Encyclopedia of Indo-European Culture, Londres, Fitzroy Dearborn, (ISBN 1-884964-98-2)
- (de) Colin Renfrew, « Die Indoeuropäer - aus archäologischer Sicht », Spektrum der Wissenschaft Dossier, Heidelberg, Spektrumverlag, no 1 « Die Evolution der Sprachen », , p. 40-48 (ISSN 0947-7934)
- (en) Colin Renfrew, Archaeology and Language. The Puzzle of Indo-European Origins, Cambridge, Cambridge University Press, (ISBN 0-521-38675-6)
- (de) Reinhard Schmoeckel, Die Indoeuropäer, Bergisch Gladbach, Bastei Lübbe, (ISBN 3-404-64162-0)
- (de) Elmar Seebold, « Versuch über die Herkunft der indogermanischen Verbalendungssysteme », Zeitschrift für vgl. Sprachforschung, vol. 85, no 2, , p. 185-210
- (de) Oswald Szemerényi, Einführung in die vergleichende Sprachwissenschaft, Darmstadt, Wissenschaftliche Buchgesellschaft, (ISBN 3-534-04216-6)
- (de) Eva Tichy, Indogermanistisches Grundwissen, Brême, Hempen, (ISBN 3-934106-14-5)
En français
- Émile Benveniste, Le Vocabulaire des institutions indo-européennes, vol. 1 et 2, Paris, Éditions de Minuit, .
- Franz Bopp (Membre de l'École pratique des hautes études et du Collège de France (de 1866 à 1905), membre de l'Académie des inscriptions et belles-lettres) (trad. Michel Bréal), Grammaire comparée des langues indo-européennes, Paris, Imprimerie impériale et Imprimerie nationale, 1866-1874, quatre tomes in-quarto
- Roland Breton, Atlas des langues du monde, Paris, Éditions Autrement, coll. « Atlas / Monde »,
- Xavier Delamarre, Le vocabulaire indo-européen, lexique étymologique thématique, Jean Maisonneuve, coll. « Librairie d'Amérique et d'Orient »,
- Jean Haudry, L'Indo-européen, Paris, PUF, coll. « Que sais-je ? » (réimpr. 1984, 1994) (1re éd. 1979) (ISBN 2-13-036163-3)
- André Martinet, Des steppes aux océans, Paris, Payot,
- Bernard Sergent, Les Indo-européens, histoire, langue, mythe, Paris, Payot,
- Georges-Jean Pinault, La langue poétique indo-européenne - actes du colloque de travail de la Société des Études Indo-Européennes, Louvain, Peeters, (ISBN 90-429-1781-4)
- Iaroslav Lebedynsky, Les Indo-européens, Faits, débats, solutions, Éditions Errance, , 3e éd. (ISBN 978-2-87772-564-4)
Articles connexes
Liens externes
- Notices dans des dictionnaires ou encyclopédies généralistes :
- (en) Fiche langue des langues indo-européennes
[indo1319]dans la base de données linguistique Glottolog. - Gérard Fussman, « Chaire d'Histoire du monde indien (1984-2011) », sur Collège de France
- Portail des langues
- Portail de la société
- Portail de l’Europe
- Portail du monde indien
- Portail de l’Asie
