Rome antique

La Rome antique est à la fois la ville de Rome et l'État qu'elle fonde dans l'Antiquité. L'idée de Rome antique est inséparable de celle de la culture latine. Ce regroupement de villages au VIIIe siècle av. J.-C. parvint à dominer l'ensemble du monde méditerranéen et de l'Europe de l'Ouest du Ier au Ve siècle par la conquête militaire et par l'assimilation des élites locales. Sa domination a laissé d'importantes traces archéologiques et de nombreux témoignages littéraires. Aux côtés de la Grèce antique, elle façonne encore aujourd'hui l'image de la civilisation occidentale. Durant ces siècles, la civilisation romaine passe d'une royauté à une république oligarchique puis à un empire autocratique.

Carte de la ville de Rome au IVe siècle
(Nouveau Larousse Illustré, XIXe siècle, 1866-1877).

Le tableau d'une ville progressant de manière continue ne correspond pas intégralement à la complexité des faits. Son histoire n'a pas été celle d'une croissance continue : aux progrès (de rythmes très variés) ont succédé des stagnations et parfois même des replis. Mais les Romains sont parvenus à résoudre les difficultés internes nées de la conquête sous la République en transformant leurs institutions républicaines. La fondation de l'Empire par Auguste marque le début d'une période où la conquête romaine atteint les limites du monde connu à l'époque. La civilisation romaine, en partie influencée par les Grecs, influence durablement les régions conquises. À partir du IIIe siècle, le monde romain subit les grandes invasions des Barbares venus de l'Europe du Nord et de l'Asie. Pour leur résister, l'Empire a eu besoin de créer une nouvelle structure bureaucratique et militaire. C'est dans ce cadre que s'opère le brillant renouveau du IVe siècle ainsi que l'établissement du christianisme comme religion d'État. Après la séparation entre l'Orient et l'Occident en 395, de nouvelles invasions mettent fin à l'Empire d'Occident en 476.

En proie à l'instabilité interne et aux attaques de peuples issus de Germanie pour la plupart, la partie occidentale de l'Empire (comprenant l'Hispanie, la Gaule, la Bretagne, l'Afrique du Nord et l'Italie) se scinde en royaumes indépendants à la fin du Ve siècle. La partie orientale de l'Empire, gouvernée à partir de Constantinople (incluant la Grèce, l'Anatolie, la Syrie et l'Égypte) survit à cette crise. Malgré la perte de la Syrie et de l'Égypte, au profit de l'empire arabo-islamique naissant, l'empire d'Orient poursuit son développement, jusqu'à ce qu'il soit finalement détruit par l'Empire ottoman. Cet empire médiéval et chrétien, appelé « Empire romain » par ses habitants, mais que les historiens modernes dénomment généralement « Empire byzantin », est la dernière étape évolutive, sans interruption dans le pouvoir impérial et l'administration de l'Empire romain.

La civilisation romaine est souvent comptabilisée dans l'Antiquité classique avec la Grèce antique, une civilisation qui a inspiré une grande partie de la culture de la Rome antique. Outre son modèle d'exercice du pouvoir, dont on ne compte plus les princes qui ont voulu l'imiter ou s'en sont inspirés, la Rome antique a contribué grandement à l'élaboration du droit, des institutions et des lois, de la guerre, de l'art et la littérature, de l'architecture et la technologie ainsi que des langues dans le monde occidental.

La Rome royale

Premiers Romains

Le site de Rome se situe sur des voies protohistoriques (de) qui constituent des axes de communication stratégiques permettant notamment de relier l'Étrurie et la Campanie. Il représente un point de passage majeur sur le Tibre à l'intersection entre la Via Campana (en)[1] et la Via Salaria (tracée par les Sabins au IIe millénaire av. J.-C.) reliées par le gué de l'île Tibérine, favorisant le commerce du sel recueilli dans les marais salants d'Ostie, et le commerce de la viande issue de la descente des troupeaux en transhumance en provenance des Apennins[2],[3].

L'archéologie montre que Rome est plus ancienne que ne le laissent supposer les auteurs antiques qui ont le souci d'inscrire l'origine de leur cité dans un passé légendaire. Des premières communautés humaines s'établissent de manière pérenne[4] sur le site de Rome à l'origine infesté de marais et soumis aux crues du Tibre, en particulier sur le Palatin et d'autres collines romaines à partir du Xe siècle av. J.-C. (âge du bronze récent), sous la forme de petits villages[5].

Les premiers Romains sont organisés en groupes héréditaires appelés gentes[6] ou « clans ». Pendant longtemps, ce genre de divisions est familier de la majorité des Indo-Européens. Chaque clan se compose d’un agrégat de familles vivant sous la tutelle d’un patriarche, appelé pater (mot latin pour « père »)[7]. Chaque gens constitue une unité qui s’autogouverne et chaque membre d’une gens particulière partage les mêmes droits et les mêmes responsabilités que les autres membres[7]. Chacun des clans se gouverne lui-même de façon démocratique (chaque membre peut voter) ou aristocratique (un groupe d’anciens gère les problèmes)[7]. Bien avant la date traditionnelle de la fondation de Rome, une communauté s’est fusionnée en confédération, la ville d’Albe la Longue (Alba Longa) constituant son point de rassemblement[8],[9],[10]. Néanmoins, après un certain temps, le siège de cette confédération se déplace à Rome[11],[8],[9].

Fondation de l'Urbs (la Ville) ()

La ville de Rome est située au centre de la péninsule italienne, au sud de l'Europe et dans une position centrale du bassin méditerranéen. Le site même de la ville, avec ses sept collines et un espace marécageux au bord du Tibre, dans la plaine du Latium, est propice aux échanges commerciaux. Les premiers Romains se sont probablement installés sur la rive gauche du Tibre, à environ 20 km de l’embouchure du fleuve. Le premier village indépendant se trouve sûrement sur le Palatin. D’autres se sont formés sur le Quirinal, l’Esquilin, le Capitole et sur les collines du Cælius. Au sommet de chaque colline se tient une citadelle protégeant les habitants. Très tôt, ces villages ont procédé à un synœcisme (réunion de maisons) pour former la ville de Rome. Autour de cette période, il existe probablement des extensions vers le sud ainsi que le long de la rive gauche jusqu’à l’embouchure du Tibre[12].

Légendes

Énée portant Anchise, œnochoé à figures noires, vers -, musée du Louvre (F 118).
Les peuples dans la péninsule italienne au début de l'âge du fer :

La naissance de Rome est évoquée dans des récits légendaires racontés par Virgile, Tite-Live et Denys d'Halicarnasse, entre autres. Dans l’Énéide, long poème à la gloire de l'empereur Auguste, Virgile raconte les aventures du troyen Énée, fils de Vénus. Quand Troie est saccagée par les Achéens, il parvient à s'enfuir de la ville avec son fils Ascagne (ou Iule), un groupe de Troyens et en portant son père Anchise sur ses épaules. Après de nombreuses aventures et des amours contrariées avec Didon, la reine de Carthage, il débarque dans le Latium où il fonde la ville de Lavinium. Son fils Ascagne fonde Albe-la-Longue. Cette légende permet de donner à Jules César et son héritier Auguste une origine divine puisqu'ils se présentent comme les descendants d'Ascagne[13],[14],[15].

La louve capitoline (selon la légende, Rome est fondée par Romulus et Rémus, qui, dans leur enfance, auraient été nourris par une louve).

Après Ascagne, douze rois se succèdent à Albe. Le treizième, Numitor, est détrôné par son frère Amulius. Pour écarter tout futur rival, celui-ci fait de sa nièce, Rhéa Silvia, une vestale, c'est-à-dire une prêtresse de Vesta ayant l'obligation de rester vierge. Mais le dieu Mars tombe amoureux d'elle et de leur union naissent des jumeaux, Romulus et Rémus. La jeune vestale est emmurée vivante et ses fils sont exposés sur le Tibre (selon Denys d'Halicarnasse de nombreuses versions existent, tout aussi bien sur le viol que sur la peine infligée). Ils sont d'abord recueillis par une louve qui les allaite puis par un couple de bergers qui les élève[16],[17]. Devenus adultes, ils restaurent le trône de leur grand-père Numitor et décident de fonder une nouvelle ville. Ils s'en remettent aux auspices pour savoir lequel d'entre eux régnera sur la ville, mais une dispute éclate entre les deux frères. Au cours de la querelle, Romulus tue Rémus. Cette légende prend sa forme définitive à la fin du IVe siècle av. J.-C. Selon la tradition, la fondation de Rome remonte à Les Romains comptent les années à partir de la date supposée de la naissance de leur cité (Ab Urbe condita)[18],[19].

Archéologie

Les recherches archéologiques ont permis de trouver sur le mont Palatin des cabanes de bergers datant du milieu de VIIIe siècle av. J.-C., ce qui correspond à la date légendaire de la naissance de Rome. Les vestiges trouvés montrent qu'à partir de ce moment, la cité connaît un développement continu[20].

Débuts de la Monarchie (VIIIe et VIIe siècles av. J.-C.)

La Monarchie peut être divisée en deux périodes. La première voit le règne des quatre premiers rois légendaires (Romulus/Titus Tatius, Numa Pompilius, Tullus Hostilius et Ancus Marcius), à qui les annalistes attribuent la fondation des institutions politiques et religieuses de la ville. Celle-ci est organisée en curies, le Sénat et les comices curiates deviennent officiels. Rome s’engage dans plusieurs guerres de conquête. C’est à cette époque que serait fondé le port d’Ostie et qu’est construit le premier pont sur le Tibre[21].

Familles patriciennes et leur division en curies

Dominique Ingres, Romulus, vainqueur d'Acron, porte les dépouilles opimes au temple de Jupiter Férétrien, 1812, École des Beaux Arts, Paris.

Selon ce que rapporte la tradition, les anciens Romains sont divisés en trois groupes ou Tribus romuléennes, les Tities, les Ramnes et les Luceres. L'origine et la composition de ces tribus restent un sujet de débat pour les historiens[22]. Les familles appartenant à l’un de ces trois groupes constituent les premières familles patriciennes. Afin d’organiser la ville, ces familles patriciennes l’ont divisée en unités appelées curies, bien que, selon la légende, cette organisation soit imputée au premier roi, Romulus. Chacune des trois tribus est divisée en dix curies[23].

Création du Sénat, des comices et Roi de Rome

Quelques-uns des clans se gèrent de façon démocratique avec chaque membre possédant le droit de vote. D’autres se gouvernent de façon aristocratique, organisés autour d’un conseil d’anciens. Quand ces clans ont fusionné pour donner naissance à une plus large communauté, les deux méthodes ont été conservées pour gouverner.

Les premiers Romains s’expriment démocratiquement au travers d’une comitia assemblée » ou « comice »). Les deux principales assemblées formées sont connues sous les noms de comices curiates et de comices calates. Les comices sont l’incarnation des tendances démocratiques des premiers clans. Pour mieux respecter la forme de démocratie directe utilisée par les clans confédérés, les deux comices sont organisées de façon à refléter au mieux les divisions tribales de la ville. Les comices sont donc organisées par curies. Les membres de chacune des trois tribus (Ramnes, Tities et Luceres) sont assignés à une curie précise, chaque groupe étant divisé en dix curies.

L’équivalent aristocratique des assemblées prend la forme d’un conseil municipal des anciens. Alors que les conseils de chaque clan se composent des anciens des familles dirigeantes du clan, le conseil municipal se compose des anciens appartenant aux clans dirigeants de la ville, conseil qui deviendra le Sénat. Celui-ci (selon la légende) se compose de 300 anciens (des patres) venant de chacune des trois tribus et constituant les premiers sénateurs romains[24].

Le peuple et les anciens reconnaissent la nécessité d’avoir un dirigeant politique unique, appelé le rex. Le peuple élit le roi tandis que les anciens le conseillent[24].

Monarchie tardive (VIe siècle av. J.-C.)

La deuxième période, plus riche en événements que la première, voit le règne des trois derniers rois légendaires, l’importante expansion du territoire romain et le développement de la classe plébéienne avec son intégration partielle à la structure politique de la ville. Enfin, cette seconde période voit les seuls rois étrangers ayant régné sur Rome avec leurs successions basées sur l’hérédité. Les trois rois étrusques semi-légendaires entament une politique de conquête. Sans se pencher en détail sur le degré de véracité de ces légendes, il est très probable que de telles conquêtes aient bien eu lieu à la fin de la Monarchie. Il devient alors nécessaire de déterminer ce qui doit être fait des peuples conquis[24].

Le premier roi étrusque de Rome, Tarquin l'Ancien, succède à Ancus Marcius. Il a été suggéré que Rome a été envahie par les Étrusques, bien que cela reste improbable. La ville est située sur une position facilement défendable et son expansion rapide attire les populations de toute la région. La politique libérale de la ville constitue une occasion pour un dirigeant compétent de gagner le trône[25].

Apparition de la classe plébéienne

Le plus souvent, les habitants dont les villes ont été conquises y demeurent. Leur vie quotidienne et leur système de gouvernement restent les mêmes, mais leurs villes perdent leur indépendance vis-à-vis de Rome. Néanmoins, un certain nombre vient à Rome. Pour acquérir un statut économique viable et légal, les nouveaux arrivants doivent accepter une dépendance envers une famille patricienne ou envers le roi (qui est lui-même un patricien) ; ils deviennent alors clients d’une famille patricienne. En fin de compte, ceux qui s’étaient attachés au roi sont libérés de leur dépendance. Ces derniers constituent alors les premiers plébéiens[26].

Comme Rome s’agrandit, de plus en plus de soldats sont nécessaires aux conquêtes. Les non-patriciens appartiennent à la même curie que leurs patrons. En ce temps, l’armée est organisée sur la base des curies, de sorte que les individus dépendants de familles doivent se battre. Néanmoins, quand ils sont délivrés de leur dépendance, ils quittent la curie à laquelle appartient leur patron. Ils ne sont alors plus obligés de se battre, mais ils perdent tout statut politique ou économique[27].

Pour faire revenir ces plébéiens dans l’armée, les patriciens ont dû faire des concessions, dont on ne connaît pas exactement la nature. Une des conséquences est que les plébéiens ont désormais le droit de posséder leurs propres terres. Ils ont maintenant tout intérêt à défendre la ville : si elle venait à être conquise, ils perdraient toutes leurs terres. Néanmoins, il ne leur est donné aucun pouvoir politique[28]. Tous ces éléments qui se mettent en place conduiront à la guerre des ordres sous la République.

Réorganisation servienne de l’armée

Pour faire revenir les plébéiens dans l’armée, le roi Servius Tullius abolit l’ancien système qui organise les armées sur la base des curies et le remplace par un système basé sur la propriété terrienne. Suivant la réorganisation de Servius Tullius, deux nouvelles unités sont créées. L’armée est divisée en centuries (centuriæ). De futures réorganisations seront plus efficaces en se basant sur les tribus[29]. Les centuries se rassemblent dans une nouvelle assemblée appelée comitia centuriata (comices centuriates). À sa création, cette assemblée ne dispose d’aucun pouvoir politique ou législatif. Elle est simplement utilisée comme point de réunion de l’armée[30].

Des rois mythologiques

Le philologue et comparatiste Georges Dumézil voit dans la succession des premiers rois un exemple des fonctions tripartites indo-européennes[31],[32] : Romulus le fondateur et le pieux Numa Pompilius exercent la fonction souveraine, à la fois organisatrice et sacerdotale, Tullus Hostilius la fonction guerrière, Ancus Marcius la fonction productrice. À chaque souverain légendaire, on attribue donc une contribution particulière dans la naissance et la création des institutions romaines et dans le développement socio-politique de la cité. Des rois étrusques, Tarquin l'Ancien urbanise Rome, Servius Tullius organise la population citadine et militaire et Tarquin le Superbe, par son comportement, précipite l'instauration de la République[33].

La République romaine

Le mot « république » vient du latin res publica, ce qui signifie « la chose publique ». Gouverner la cité est donc une affaire publique et collective. La devise de la République est Senatus populusque romanus, « le Sénat et le peuple romain ». Elle symbolise l'union du Sénat romain, où siègent à l'origine les familles patriciennes, et de l'ensemble des citoyens romains. En effet, les Romains sont divisés en deux groupes, les patriciens et les plébéiens. Ces derniers forment la masse des artisans et paysans. Ils vivent en dehors de l'organisation patricienne et n'honorent aucun ancêtre particulier. Les patriciens sont souvent propriétaires de vastes domaines cultivés. Ils appartiennent à de célèbres familles, les gentes. Chaque gens a ses propres cultes dont celui des ancêtres et ses traditions. Elle comprend un nombre plus ou moins grand de clients qui doivent obéissance à leur « patron » et reçoivent en échange aide et assistance en cas de besoin.

Fin des rois étrusques et instauration de la République

Vue romantique de Rome, avec le Tibre, le mur servien et le pont Sublicius, dominée par le Capitole et le temple dédié à la triade de Jupiter, Junon et Minerve.

L'histoire des débuts de la République est très obscure : en dehors des découvertes archéologiques, qui ne permettent qu'exceptionnellement une narration des événements, on ne possède pas de sources contemporaines de cette période. On ne peut donc en écrire l'histoire qu'à partir des récits historiques qu'en donnent les Romains eux-mêmes, récits souvent imprécis, parfois contradictoires, où la légende et la réécriture à des fins politiques se mêlent au souvenir des événements les plus anciens. Néanmoins, bien qu'il soit évident que la tradition enjolive les faits pour ne pas donner à Rome le mauvais rôle, il est aujourd'hui admis que la tradition romaine se fonde sur des faits historiques, même s'il est très difficile et souvent impossible de démêler le vrai du faux[34].

Selon les traditions, Junius Brutus, le neveu du dernier roi Tarquin le Superbe, est le fondateur légendaire de la République romaine, en Tarquin est renversé, car il use de ses pouvoirs pour instituer une tyrannie. Ses abus sont si extrêmes que le Sénat et le peuple de Rome voient même le concept de la monarchie comme odieux. Le Sénat perd le contrôle de l'élection des nouveaux rois sous la dynastie étrusque des Tarquins, et c’est cette atteinte à la souveraineté du Sénat, plutôt qu’une tyrannie intolérable, qui pousse les patriciens, plutôt que le peuple entier, à chasser le dernier roi. Tarquin le Superbe soulève des villes étrusques contre la république naissante qui les vainc. Porsenna, roi étrusque de Clusium, assiège alors Rome pour rétablir Tarquin, mais renonce devant l’obstination des Romains. Les auteurs modernes remettent en cause tous les divers événements obscurs narrés par les historiographes romains, notamment l'épisode de Porsenna[35]. Cependant, nombre de villes latines se défont du joug étrusque à la fin du VIe siècle av. J.-C. Le tyran se réfugie ensuite à Tusculum où il pousse son gendre Octavius Mamilius à la guerre. Allié des Latins, il mène l'ultime combat contre Rome au lac Régille où il est vaincu, puis meurt quelques années plus tard à Cumes où il fait de son hôte, le tyran Aristodème, son héritier[36],[37].

Quelques légendes suggèrent que la monarchie diffère radicalement de la république naissante. Il est plus probable qu'il y ait eu une transition plus graduelle. Il se peut qu'il y ait eu un renversement rapide de la monarchie, mais le seul changement immédiat à ce moment-là est le remplacement du roi par une magistrature à deux têtes limitée en temps. Les autres changements se sont probablement produits plus progressivement que la tradition ne le suggère.

Guerres extérieures

La bataille du lac Régille, ainsi que l'échec de Porsenna, marque définitivement la fin du règne des Tarquins à Rome. En , une alliance est signée avec la Ligue latine : le fœdus Cassianum. Elle met fin à la guerre entre Romains et Latins et place Rome à égalité de pouvoir avec tous les membres de la Ligue latine réunis. Cela crée autour de Rome un rempart contre les Volsques et les Èques[38],[39] puisque Rome s'allie aussi aux Herniques en [40]. L'histoire romaine du Ve siècle av. J.-C. est secouée de guerres contre les Volsques et les Èques ainsi que parfois les Sabins, mais Rome résiste et repousse les montagnards, leur infligeant de lourdes défaites et des trêves plus ou moins longues, malgré quelques revers[41].

Rome et Véies s'opposent pour des motifs économiques. Grâce à Fidènes, située en amont de Rome sur un gué du Tibre, Véies contrôle la Via Salaria et le trafic du sel dans la région[42],[43]. Une première guerre, privée, est menée par les Fabiens, massacrés à la bataille du Crémère[44]. Ensuite, vers , Rome s'empare de Fidènes une première fois[45], qui devient une colonie romaine, puis définitivement en , année où une trêve de 20 ans est conclue[46]. En , Rome assiège Véies[47]. La guerre et le siège durent dix ans, jusqu'en , la ville étrusque tombe aux mains des Romains dirigés par le dictateur Camille en l'an [48]. Cette guerre et cette prise sont un événement majeur dans l'histoire romaine : pour la première fois, les soldats-paysans restent dans l'armée plus d'une année entière, sans rentrer chez eux pour l'hiver, et pour la première fois, en compensation, ils reçoivent une paie tirée d'un nouvel impôt payé par les propriétaires terriens, le tributum[49]. Le territoire romain double presque de taille et Rome prend l'ascendant dans l'alliance éternelle entre égaux conclue avec la Ligue latine, dominant les autres cités. Ainsi, Rome n'a jamais été si forte et aucune cité latine ou étrusque ne semble pouvoir lui faire de l'ombre[50].

Mais en , une horde gauloise, menée par Brennus, écrase l'armée romaine. Les instances religieuses et les objets sacrés sont mis en sécurité à Cære, une alliée, avant que les Gaulois ne s'emparent de Rome et assiègent le Capitole, où les derniers défenseurs résistent[51]. Si l'on en croit les traditions, Rome est totalement mise à sac, détruite et brûlée[52], seul le Capitole est épargné, défendu héroïquement (épisode des oies du Capitole notamment[53]). En réalité, il se peut qu'il ne s'agisse que d'un pillage général, les Gaulois dépouillant tout, surtout les temples, plutôt que d'une mise à sac radicale. Ce sac reste à jamais un traumatisme pour la République romaine, et il se peut donc que les traditions soient très exagérées[54]. Le sac de Rome n'est qu'un événement mineur dans une guerre opposant les tyrans de Syracuse, Denys l'Ancien au début du IVe siècle av. J.-C., alliés des Gaulois qu'ils utilisent peut-être comme mercenaires (hypothèse de l'historienne Marta Sordi[55]), aux Étrusques de Cære (Cære et Syracuse luttant pour détenir la puissance thalassocratique), qui sont visés par l'attaque gauloise, et qui subissent de graves pertes à l'instar de Rome[56].

Institutions primitives et lutte patriciat/plèbe

Au lendemain de la chute de la monarchie, le Sénat et surtout les deux seuls magistrats récupèrent le pouvoir suprême, et on passe d'un système monarchique à un système oligarchique. Ce changement de gouvernement ne profite qu'à une minorité, la nouvelle élite : le patriciat. De nombreux plébéiens sont très endettés, et subissent donc la loi du patriciat.

La première sécession de la plèbe a lieu en et la plèbe obtient la création de la magistrature du tribunat de la plèbe interdite aux patriciens, chargée de défendre son intérêt. Les tribuns de la plèbe sont inviolables. Ils peuvent s'opposer à n'importe quelle loi proposée par les autres magistrats : c'est l’intercessio[57]. Les tribuns de la plèbe gagnent du pouvoir petit à petit. Par la Lex Publilia Voleronis, les plébéiens s’organisent par tribu[58],[59], se rendant politiquement indépendants des patriciens[60].

Ensuite, ils réclament la mise par écrit des lois, par l'intermédiaire du projet de la Lex Terentilia, autour duquel Rome se déchire pendant une décennie[61], jusqu'à ce qu'une commission extraordinaire, les décemvirs, soit établie pour rédiger des lois écrites. La loi des Douze Tables est rédigée en deux fois. La seconde commission de décemvirs tente de maintenir son pouvoir absolu, mais devant la sécession de la plèbe, retirée sur le mont Sacré, ils doivent démissionner, et la loi est approuvée par le peuple romain[62],[63],[64]. Selon les études modernes, le second décemvirat ne serait jamais survenu[35],[65]. La loi des Douze Tables constitue le premier corpus de lois romaines écrites. Leur rédaction est l'acte fondateur du droit romain, des institutions de la République romaine et du mos maiorum.

Une série de lois est ensuite votée, par lesquelles les plébiscites promulgués par les comices tributes ont force de loi sous réserve que le Sénat les ratifie, le droit d'appel au peuple est rétabli, la sacrosainteté et l'inviolabilité des tribuns de la plèbe sont proclamées : ce sont les leges Valeriæ Horatiæ[66], ainsi que la suppression de l'interdiction de mariage entre plébéiens et patriciens : la lex Canuleia. Le Sénat, pour faire face à la demande que le consulat s'ouvre aux plébéiens, propose la création du tribunat militaire à pouvoir consulaire, ouvert à tous, et ayant presque tous les pouvoirs du consulat, exceptés ceux donnés à une nouvelle magistrature patricienne, la censure[67]. Au début, les patriciens accaparent la nouvelle magistrature, mais petit à petit, les plébéiens sont de plus en plus nombreux à accéder au tribunat militaire à pouvoir consulaire, qui devient presque systématique, remplaçant le consulat.

En , une série de lois est proposée pour améliorer la situation de la plèbe à Rome. Il s'agit de lois politiques, économiques et sociales, visant à partager le pouvoir suprême entre plébéiens et patriciens, à lutter contre l'accaparement par les patriciens des terres récemment annexées autour de Rome (ager publicus), et à soulager la plèbe qui est écrasée de dettes : les mesures proposées sont le rétablissement du consulat, avec obligatoirement un élu plébéien parmi les deux consuls, l'interdiction d’occuper plus de 500 jugères sur l’ager publicus et la déduction du capital des intérêts déjà payés et l'étalement du remboursement des dettes sur trois ans, ainsi que la suppression du nexum. Les trois lois, unies en une seule pour le vote, sont approuvées[68]. Le consulat plébéien ouvre implicitement l'accès à la dictature et à la censure. Durant toute cette période, la République romaine fait face à une multitude d'ennemis, et est sans cesse en guerre contre des peuples italiques, en ayant souvent recours à l'élection d'un dictateur pour faire face aux menaces extérieures, et est plusieurs fois proche de la catastrophe, comme lors du sac de Rome en 390 av. J.-C.

Conquête de l'Italie (IVe et début IIIe siècles av. J.-C.)

Le IVe siècle av. J.-C. représente un tournant majeur dans l'histoire de Rome, car il pose les bases de l'expansion qui est suivie par l'extension du territoire romain jusqu’à la Campanie, malgré la résistance forte des montagnards samnites. Les historiens contemporains identifient plusieurs facteurs qui expliquent ces changements : le traumatisme des invasions gauloises et les difficultés qui suivirent avec ses voisins, semblent avoir persuadé les Romains de ne plus accepter de menaces et d'entamer une expansion que l'on peut parfois qualifier d'« impérialisme défensif ».

Guerre des ordres

La période qui suit le vote des lois licinio-sextiennes voit l’émergence de tendances alarmantes, tel que le rapprochement continu des tribuns et des sénateurs. Vers le milieu du IVe siècle av. J.-C., le concile plébéien ratifie la Lex Ovinia qui permet aux censeurs de décider de l'entrée de n’importe quel magistrat nouvellement élu au Sénat. Les plébéiens détenant déjà de nombreuses magistratures, leur nombre au Sénat augmente probablement rapidement. Le rapprochement entre les tribuns et le Sénat facilite la création d’une nouvelle aristocratie plébéienne : la plupart des plébéiens élus aux magistratures proviennent d’une de ces familles plébéiennes. Cette nouvelle aristocratie plébéienne se fond bientôt dans l’ancienne aristocratie patricienne, créant une aristocratie combinée « patricio-plébéienne »[69].

En , les plébéiens font sécession. Pour mettre un terme à cette nouvelle sédition, les lois hortensiennes sont adoptées, qui donnent force de loi aux résolutions de l’assemblée de la plèbe (plébiscites) sans ratification du Sénat. La signification fondamentale de cette loi dans les faits est qu’elle retire aux patriciens toute possibilité de s’opposer aux plébéiens, ce qui entraîne que les sénateurs plébéiens ont dorénavant les mêmes droits que les sénateurs patriciens. Par conséquent, le contrôle de l’État ne retombe pas sur les épaules de la démocratie, mais sur les épaules de cette nouvelle aristocratie « patricio-plébéienne »[70].

Une armée de citoyens

Centurion dans une reconstitution historique.

Seuls les citoyens propriétaires ont le devoir de se battre pour la République. Les plus riches combattent dans la cavalerie (equites), les autres sont fantassins (pedites)[71]. Après les réformes de Camille[72], ils forment des légions d'environ 4 500 hommes, composées notamment des hastati, les jeunes citoyens (iuniores) bien entraînés en première ligne, des principes, eux aussi iuniores, mais plus expérimentés, en deuxième ligne, et des triarii, les seniores, qui forment la dernière ligne et la réserve. Les plus pauvres combattent en tant que vélites. Il existe aussi des troupes auxiliaires composées de soldats ne jouissant pas de la citoyenneté romaine qui assistent les légions. Il règne dans la légion une discipline rigoureuse.

Histoire de la conquête

En , Rome est prise par les Gaulois et subit son premier sac. Pour les Romains, cet épisode est vécu comme une catastrophe nationale. La cité ne met pas longtemps à se relever de ce désastre[73]. Après quelques accrochages avec ses voisins, notamment les Étrusques de Tarquinii vaincus et quelques villes latines rebelles, et après avoir fait face à de nouveaux raids gaulois, Rome commence la conquête de l'Italie[74].

Rome a su mettre fin à ses divisions sociales et peut donc proposer un modèle politique séduisant aux aristocraties des autres cités méditerranéennes, atout diplomatique non négligeable. La diplomatie joue en effet dans la conquête romaine un rôle souvent négligé au profit des aspects purement militaires. La deditio de Capoue en en constitue le meilleur exemple : pour bénéficier de la protection romaine, la cité campanienne de Capoue se livre complètement à Rome qui voit sa zone d'action traditionnelle brutalement étendue à la riche région qu'est la Campanie[75],[76]. L'interpénétration des élites est si importante que l'on parle parfois d'« État romano-campanien »[77], toujours est-il qu'un mécanisme essentiel des conquêtes à venir s'est mis en place : Rome s'appuie sur les aristocraties locales, ou sur une partie de ces aristocrates, pour étendre son territoire, en échange elle offre à ces aristocraties la stabilité politique et l'insertion valorisante dans un ensemble plus vaste, l'accès à une échelle supérieure. Ainsi, lors de la première guerre samnite, les Romains interviennent, en , pour protéger Capoue des Samnites. Les Samnites sont vaincus en , mais Rome ne peut exploiter son succès et doit se replier à cause du soulèvement des Latins, qui menacent directement Rome[78].

S'ensuivent les guerres latines, qui opposent Rome à la Ligue latine, entourant en partie le territoire romain. Une tentative de la part des peuples latins d'acquérir leur indépendance de Rome est la principale cause de la guerre. La défaite des Latins voit la dissolution de la Ligue latine prononcée, ainsi que l'incorporation de ses territoires dans la sphère d'influence romaine. À cette occasion les Latins obtiennent des droits partiels et différents niveaux de citoyenneté et leurs villes sont transformées, soit en municipes, soit en colonies romaines[79]. Entre et , Rome s'impose plus au sud de l'Italie et en Campanie, et stabilise les territoires nouvellement conquis[80].

La fondation romaine de Frégelles à la frontière samnite et de graves tensions à Naples provoquent une réaction hostile immédiate des Samnites. Le conflit durera près de 40 ans. Les Romains remportent les premières batailles, mais après plusieurs années de guerres de frontières, les consuls romains décident, en , de porter la guerre en territoire samnite, initiative qui se termine par la capture humiliante de deux légions par le samnite Caius Pontius à la bataille des Fourches Caudines. Les hostilités prennent fin en et la trêve est en faveur des Samnites, qui obtiennent des Romains la cession de la colonie romaine de Frégelles[81]. Les hostilités reprennent en , et Rome bat une vaste coalition rassemblant les Samnites, les Étrusques, les Ombriens, les Marses, les Herniques, les Péligniens et les Salentins[82]. En , les Marses, les Péligniens, les Marrucins et les Volsques sont à leur tour écrasés et soumis. Les Èques, vaincus par une campagne éclair, sont annexés[83]. En , les Samnites réussissent à faire pénétrer une armée en Italie du Nord, secondés par leurs alliés étrusques et ombriens, qui sont en guerre contre Rome depuis De plus, ils profitent de la présence des Gaulois qui depuis font des incursions régulières en Italie du Nord. Les Romains écrasent cette coalition et le territoire samnite est envahi : ces derniers capitulent en , Rome asservit leurs villes et annexe leur territoire[84].

Campagnes de Pyrrhus Ier d'Épire.

Rome sort des guerres samnites maître de l’Italie centrale et est en contact direct avec les cités grecques qui bordent les côtes sud de la péninsule et qui contrôlent une partie du commerce méditerranéen. Tarente fait appel au jeune roi d'Épire, Pyrrhus Ier, pour ralentir la progression romaine[85]. En Pyrrhus débarque en Italie et vainc les Romains. Les populations encore indépendantes du Bruttium et de Lucanie font alliance avec Pyrrhus, suivies des Samnites, et le jeune roi remporte à nouveau une « victoire à la Pyrrhus »[85]. Au milieu des campagnes d'Italie, Pyrrhus apporte son secours aux Siciliens contre Carthage ce qui pousse Rome à s’allier à Carthage, pour protéger la Sicile des visées de Pyrrhus. L'avancée de Pyrrhus est foudroyante. Cependant, Pyrrhus se voit contraint de partir de Sicile pour s'occuper d'autres affaires en Italie méridionale[85]. En , les Romains battent enfin Pyrrhus, qui quitte l'Italie et retourne en Épire, laissant une garnison à Tarente[85].

Les Sallentins et les Picéniens sont à leur tour soumis. En et , Rome prend et détruit la cité étrusque de Volsinii et les dernières villes étrusques indépendantes au sud de l'Arno sont rattachées à la République romaine[86].

Économie, société et organisation de l'Italie

À cette époque, la République romaine domine dorénavant une grande partie de l'Italie et permet à la péninsule de se stabiliser et de prospérer pour la première fois de son histoire, l'économie romaine et italienne est florissante. À Rome même, les institutions se consolident et se diversifient, la guerre des ordres prend fin, et l'État se trouve un seul et unique maître du pouvoir : le Sénat[87].

À la suite de la chute de Tarente en , toutes les terres de la péninsule italienne situées au sud du fleuve Arno sont sous domination plus ou moins directe de Rome. De tous ces peuples et villes, aucun n'a réussi à s'opposer longtemps à l'avancée romaine, aucune coalition assez forte n'a réussi à se former pour résister aux forces romaines, car tous ces peuples et ces villes étaient désunis en temps de paix. Rome apporte à l'Italie une stabilité au début du IIIe siècle av. J.-C., à la même époque où les institutions de la République se stabilisent aussi[88].

Toutes les populations et toutes les cités italiennes étaient divisées avant que Rome ne s'impose, et cette dernière réussit à entretenir des différences entre chaque, traitant avec chaque ville et chaque peuple, sous des conditions différentes et pour des statuts différents. De toute l'Italie centrale et méridionale, il ne reste plus que « les Romains, les Latins et les alliés italiens », les seuls à être des hommes libres au sein de la communauté romaine. Il s'agit donc de Rome et des peuples ou cités qui ont été totalement intégrés, des territoires semi-intégrés, et des alliés de Rome, au début par des alliances entre égaux qui deviennent très vite des pactes dominés par Rome[89].

Il existe deux types de citoyenneté romaine : les citoyens de plein droit qui jouissent donc de tous les droits et de tous les devoirs, c'est-à-dire notamment le droit de voter et d'être élu, de propriété, de recevoir une solde dans l'armée ainsi que le devoir de servir sous les armes et de payer des impôts ; et ceux qui ont les mêmes droits et devoirs hormis celui de voter et de pouvoir être élu magistrat. Une partie des anciens Latins qui formaient la Ligue latine est incorporée à Rome avec la citoyenneté. Rome, de concert avec les Latins, va fonder de nombreuses colonies latines à des endroits stratégiques du territoire romain. Ce système de colonie latine, où les colons ne sont pas citoyens romains, mais possèdent un certain nombre de droits au sein de la colonie quasi indépendante de Rome, va perdurer longtemps, étant à l'avantage de Rome et des colons. Enfin, les alliés sont en bas de la structure administrative romaine. Ils sont le plus souvent liés à Rome par une alliance inégale, et dans tous les cas, ces alliés doivent fournir à Rome un certain nombre de troupes et de fournitures militaires, sans que Rome doive les payer, ce qui soulage les citoyens romains[90].

Ainsi, Rome a su créer autour d'elles, parmi une mosaïque de statuts, un certain équilibre et surtout une prospérité que l'Italie n'a pas connue avant, effaçant en partie les inégalités au sein de l'organisation romaine[91].

Institutions politiques

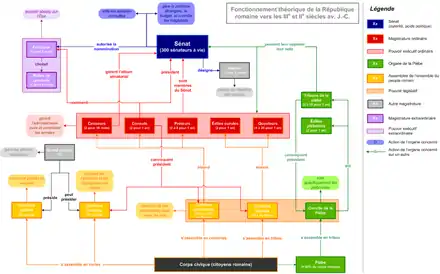
Fonctionnement théorique de la République romaine vers les IIIe et IIe siècles av. J.-C.

Alors qu'aux débuts de la République ce sont les consuls qui détiennent le pouvoir, petit à petit le Sénat émerge et s'impose au sein des institutions romaines. L'assemblée devient permanente et assoit son autorité sur les magistrats romains à la fin du IVe siècle av. J.-C., passant d'un conseil des anciens à l'organe principal du pouvoir dont les magistrats sont les subordonnés. Le Sénat romain est tourné essentiellement vers la politique étrangère. Alors que son rôle dans les conflits armés se limite théoriquement à celui de conseiller, le Sénat finit par superviser ces conflits. Le Sénat gère également l’administration civile au sein de la ville. Alors que le Sénat peut influencer la promulgation de lois, il ne fait pas officiellement ces lois. Les assemblées législatives, qui sont considérées comme l'incarnation du peuple de Rome, font les lois domestiques qui gouvernent le peuple. Le Sénat promulgue des décrets appelés senatus consultum. Officiellement, il s’agit de « conseils » donnés aux magistrats, bien qu’en pratique, ces décrets sont souvent suivis à la lettre par ceux-ci[92],[93].

Pendant toute la République, les citoyens sont répartis en centuries à des fins militaires, et en tribus à des fins civiles. Chacun des deux groupes se rassemble pour des buts législatifs, électoraux et judiciaires. Les comices centuriates sont organisées d’une manière très aristocratique. Selon cette organisation, les classes les plus élevées contrôlent suffisamment de centuries pour obtenir la majorité à chaque vote. Seules, les comices centuriates peuvent élire les consuls, préteurs et censeurs, déclarer une guerre offensive, ou encore valider le cens. Les comices tributes élisent les questeurs, les édiles curules et les tribuns militaires. Elles ont également le pouvoir d’instruire des cas judiciaires. Le concile plébéien ne représente pas tout le peuple, car les patriciens en sont exclus. Le concile plébéien élit ses propres représentants (tribuns de la plèbe et édiles plébéiens, considérés comme des magistrats). En effet, le concile plébéien est l’assemblée des tribus plébéiennes alors que les comices tributes sont l’assemblée des tribus « patricio-plébéiennes »[94],[92],[95],[96].

Les magistratures sont électives et annuelles, hormis la censure et la dictature. Tous les magistrats ont un certain rang de pouvoir. Les dictateurs possèdent plus de pouvoirs que n’importe quel autre magistrat, suivi des consuls et des préteurs, magistrats ordinaires. Chaque magistrat peut seulement bloquer par son veto une action prise par un magistrat de rang égal ou inférieur au sien. Par conséquent, aucun magistrat ne peut s’opposer par son veto aux décisions du Sénat ou des assemblées. Comme les tribuns de la plèbe et les édiles plébéiens ne sont pas à proprement parler des magistrats, ils ne sont pas concernés par la répartition des « pouvoirs majeurs ». En général, cela fait d’eux des magistrats indépendants des autres. Ils ne peuvent voir leurs actes bloqués par le veto des consuls. Si un magistrat, une assemblée ou le Sénat ne se conforment pas aux ordres d’un tribun, celui-ci, en usant de l’intercessio, pourra bloquer cette action particulière. Chaque magistrat républicain détient certains pouvoirs (potestas), qui comprennent l’imperium, la coercitio et l’auspicia (pouvoirs religieux). Ces pouvoirs sont équilibrés par plusieurs contraintes constitutionnelles, incluant la collégialité (collega), le droit des citoyens d’en appeler au peuple (provocatio) et une division constitutionnelle des pouvoirs (provincia). Seul le peuple de Rome (plébéiens et patriciens) a le droit de conférer ces pouvoirs à un magistrat[94],[92],[97],[98],[99].

Conquête de l'Occident méditerranéen

À partir de commence le grand affrontement contre Carthage qui marque un tournant dans l'histoire de Rome. Carthage, ancienne colonie phénicienne a développé d'abord des comptoirs commerciaux, puis des points d'appui et des colonies dans toute la Méditerranée occidentale et notamment à l'ouest de la Sicile grâce à son esprit d'entreprise. Rome se méfie des ambitions carthaginoises en Sicile. C'est la cause de la première guerre punique qui dure près de vingt-cinq ans. Les Carthaginois prennent d'abord la ville de Messine, reprise par surprise par les Romains, déclenchant le début de la guerre. Il s'ensuit vingt ans de guerres avec des fortunes diverses, les premières victoires sont romaines, puis les Carthaginois se reprennent et arrêtent l'avancée romaine. Finalement, Rome prend le contrôle des mers et la victoire navale devant les îles Égades contraint Carthage à signer une paix humiliante. Elle abandonne la Sicile, puis la Sardaigne et la Corse après coup, et paie un fort tribut[100].

Campagnes de la deuxième guerre.

Après la première guerre punique, Rome s'étend en Illyrie, après avoir vaincu les Ligures, les Insubres et réduit la Gaule cisalpine en province romaine[101]. De son côté, Carthage se lance à la conquête de l'Hispanie. Cette expansion inquiète Rome qui fait renaître les hostilités en [102]. Mais la République trouve en face d'elle, en la personne d'Hannibal, un adversaire redoutable, un homme politique et militaire de génie. Hannibal remporte alors dans le Nord de l'Italie une série de victoires et avance vers le sud en traversant les Apennins. Là, il écrase par deux fois, à Trasimène et à Cannes, les armées romaines. Les villes alliées à Rome dans le Sud de l'Italie (mais dans le Sud uniquement) se rallient à Hannibal. Celui-ci s'installe à Capoue[103]. Rome refuse de s'incliner, remporte plusieurs succès, à Nole, Syracuse avec Claudius Marcellus, puis en Hispanie et enfin en Afrique sous la direction de Scipion l'Africain. Celui-ci a finalement raison d'Hannibal en dans la plaine de Zama, ce qui met fin à la deuxième guerre punique. Les vaincus, qui perdent leurs possessions extérieures doivent payer un énorme tribut à Rome qui devient la première puissance de la Méditerranée occidentale en [104]. Parmi les raisons du succès romain, on peut citer le refus de la classe politique romaine de s'admettre jamais vaincue, même si elle se divise sur la stratégie à adopter, offensive ou défensive ; la capacité de recrutement romaine, comblant constamment ses pertes, au prix d'une pression épuisante sur ses alliés ; la maîtrise maritime, et la fidélité des peuples alliés entourant Rome d'un glacis protecteur et de la plupart des ports d'Italie du Sud.

Carthage est finalement détruite en , à l'issue de la troisième guerre punique (149-146)[105]. Malgré de nombreuses révoltes, l'Hispanie reste romaine. L'Ouest méditerranéen est donc sous domination romaine au IIe siècle av. J.-C., seule la future Gaule transalpine n'est pas encore romaine, mais elle devient une province de la République romaine en , parachevant la conquête de toutes les terres côtières de ce côté de la Méditerranée.

Domination sur l'Orient méditerranéen

Pendant la deuxième guerre punique, Philippe V de Macédoine s’allie à Hannibal Barca. La guerre finit indécisivement en et se solde par le partage entre Rome et la Macédoine d'un territoire mineur le long du littoral de l’Adriatique pour « combattre la piraterie », l’Illyrie[106]. En , la deuxième guerre macédonienne est déclenchée par Rome, avec l’aide de quasiment tout le monde grec. C’est un conflit indécis jusqu’à la victoire romaine à la bataille de Cynocéphales en En , Rome déclare la Grèce « libre » et se retire complètement des Balkans[107]. La Ligue étolienne est peu satisfaite des territoires que Rome leur a cédé et « invitent » Antiochos III de l’Empire séleucide à les aider pour libérer la Grèce de l’« oppression romaine ». Rome répond en chassant les Séleucides de Grèce et en leur infligeant des défaites en Asie Mineure, obligeant Antiochos à signer le traité d’Apamée en [108].

Après la mort de Philippe V de Macédoine en , son fils, Persée déclenche la troisième guerre macédonienne. Initialement, les forces romaines ont des difficultés contre les forces macédoniennes, mais en , les Romains écrasent leurs adversaires à Pydna. La Macédoine est divisée en quatre républiques dirigées par des marionnettes que Rome commande[109]. Rome écrase complètement une rébellion macédonienne et ne se retire pas de la région, formant la province romaine de Macédoine, établissant un pouvoir romain permanent sur la péninsule grecque. Entre et , la ligue achéenne se révolte aussi : victoire romaine, pillage et destruction de Corinthe. En , le royaume de Pergame échoit en héritage à Rome. Il donne naissance à la province d'Asie.

Rome et l'Italie au IIe siècle av. J.-C.

En , la guerre des ordres a pris fin par les lois hortensiennes, résolvant ainsi un des grands problèmes des débuts de la République. Néanmoins, il n’y a pas de changement politique important entre et 133 av. J.-C. Les lois critiques de cette période sont toujours ratifiées par le Sénat. La fin du IIe siècle av. J.-C. voit une aggravation des problèmes financiers pour de nombreux plébéiens. En effet, les longues campagnes militaires tiennent de nombreux citoyens loin de chez eux pour se battre, sans qu’ils ne puissent plus s’occuper de leurs terres, laissées à l’abandon. Les petits fermiers font faillite et convergent alors vers Rome, grossissant les rangs des assemblées populaires, où leur statut économique leur permet, pour la plupart, de voter pour le candidat qui leur promet le meilleur avenir. Une nouvelle culture de dépendance apparaît qui favorisera la montée en puissance des meneurs les plus populaires[110].

L'Italie au IIe siècle av. J.-C., une mosaïque de statuts.

Durant toute la deuxième guerre punique, hormis quelques défections dans le Sud, les territoires latins et alliés de Rome sont restés fidèles à la République, et ont très largement contribué à l'effort de guerre, tant humainement que matériellement. Cependant, la citoyenneté romaine n'est que très peu étendue et les rancœurs et motifs de révolte s'accumulent contre le pouvoir central à Rome, aveugle. L'organisation générale de l'Italie n'a pas évolué depuis près de deux siècles, alors que le territoire romain s'étend maintenant sur une grande partie du bassin méditerranéen. Ce blocage entraînera une guerre civile terrible au début du Ier siècle av. J.-C., connue sous le nom de « guerre sociale », entre les Romains et leurs alliés[111].

La République se retrouve seule maître de toute une partie du bassin méditerranéen où les territoires sont florissants. La prise de la Grèce et d'une partie de l'Asie augmente l'afflux de richesses dans toute la République. Le nombre d'esclaves est démultiplié et leurs biens acquis par Rome. L'apport financier consécutif à toutes ces guerres et ces territoires absorbés est extrêmement important. L'esclavage devient le moteur de la société romaine après la deuxième guerre punique, lorsque les riches Romains commencent à créer des grandes propriétés (Latifundium) dans les provinces conquises[112].

Rome en devenant maître de l'Italie et surtout des cités de la Grande-Grèce définitivement après la deuxième guerre punique, renforce son hellénisme. Le grec est devenu une seconde langue, largement utilisée dans le commerce, une langue de culture aussi. Les Romains les plus riches envoient leurs enfants dans les écoles grecques. La prise de la Grèce en ne fait que renforcer le phénomène. L'art grec connaît une véritable renaissance au milieu du IIe siècle av. J.-C., et son influence sur l'art italique est considérable. La profonde hellénisation de l'art romain est voulue par le pays dominateur[113].

Crises de la République (fin IIe et Ier siècles av. J.-C.)

La fin de la République est marquée par les nombreuses guerres civiles et extérieures qui ont des incidences considérables sur l'économie et la société romaine. Les institutions politiques républicaines sont peu à peu vidées de leur contenu au profit des généraux à la tête d'armées de vétérans qui leur sont dévouées.

Guerres civiles et fin de la République

La guerre profite surtout aux riches. Les rangs des citoyens petits propriétaires se sont éclaircis, surtout pendant la deuxième guerre punique. Il y a donc moins d'agriculteurs. Les campagnes se couvrent de vastes pâturages. Le blé importé de Sicile concurrence celui des petits producteurs latins qui, ruinés, vendent leurs terres à bas prix aux grands propriétaires et s'en vont à Rome rejoindre la plèbe urbaine. Les grandes familles se constituent ainsi d'immenses domaines, les latifundia, où sont installés des paysans non propriétaires, les colons, et de nombreux esclaves. Elles forment la nobilitas, la noblesse qui accapare les magistratures et remplit le Sénat. À côté de cette noblesse foncière, apparaît une nouvelle classe d'hommes d'affaires qui s'enrichissent dans le commerce, la banque et le crédit. Leur richesse leur permet de tenir une place importante dans l'ordre des chevaliers. La noblesse et les chevaliers s'entendent pour exploiter l'empire naissant qui est divisé en provinces. Hommes d'affaires et magistrats issus de la noblesse s'enrichissent en les pillant souvent de manière systématique[114].

En ville par contre, le chômage s'accroît, la main-d’œuvre salariée est concurrencée par la masse des esclaves apportées par les conquêtes. Rome devient une ville bigarrée rassemblant, à côté des citoyens romains, des Italiques, des Grecs, des affranchis de tous horizons. Cette foule entretient une agitation constante dans la cité. À partir de , les tensions se multiplient entre les riches et les pauvres, d'autant plus que le luxe le plus tapageur a fait son apparition à Rome. Pourtant une tentative de réforme se dessine avec les Gracques, issus d'une grande famille noble. Ils pensent qu'une réforme agraire est nécessaire pour résoudre le problème de la plèbe, mais les deux frères sont massacrés tour à tour, et leurs réformes abandonnées[115].

Marius
( - ).

Des Germains envahissent la Gaule et écrasent à plusieurs reprises les armées romaines. Une réforme militaire profonde est entamée, en admettant, dans les rangs de l'armée, les prolétaires, c'est-à-dire les citoyens non propriétaires, qui n'avaient pas, jusque-là, accès aux légions. Une armée de pauvres et de non-citoyens succède ainsi aux armées de citoyens propriétaires terriens, mais c'est une armée de métier, prête à se dévouer à son chef et à lui ouvrir la route du pouvoir, d'autant plus si celui-ci est généreux. La nouvelle armée permet à Rome et à Marius de triompher face à deux menaces[116].

Sylla
( - ).

Après les Gracques, vient le temps des ambitieux qui luttent pour le pouvoir. Grâce à la réforme militaire et à ses victoires en Afrique et en Gaule, Marius domine la vie politique, associant les chefs du parti populaire à son pouvoir. En , commence la guerre sociale, qui oppose le Sénat et les Italiens, qui tentent d'obtenir la citoyenneté romaine. En effet, ceux-ci, bien que faisant partie depuis longtemps de la République et bien que fournissant d'importants contingents militaires à l'armée romaine, n'ont pour la plupart pas acquis le statut de citoyens et sont toujours considérés comme des sujets. Rome réussit à endiguer la rébellion en concédant le droit de cité aux alliés qui ne s'étaient pas révoltés et ensuite à tous ceux qui déposeraient les armes. Par la suite Sylla parvient à vaincre les dernières cités irréductibles. À l'issue de la guerre sociale, les Italiens obtiennent donc le droit à la citoyenneté romaine et l'Italie est unifiée sous un seul statut juridique. Mais les problèmes subsistent. Les institutions républicaines ont du mal à fonctionner normalement. Les chevaliers et la nobilitas s'affrontent pour l'exploitation des provinces. S'ensuivent les guerres civiles entre Sylla et Marius, tour à tour massacrant leurs opposants dans les rues de Rome, et finissant par la dictature de Sylla, qui opère ensuite d'importantes réformes politiques, renforçant le pouvoir des aristocrates et diminuant celui des tribuns de la plèbe. Il se retire ensuite de la vie politique[117].

Mais rapidement de nouvelles révoltes entraînent de nouvelles expéditions militaires favorisant ainsi l'émergence de nouveaux généraux vainqueurs qui se disputent le pouvoir. Pompée et Crassus font face aux rébellions et aux ennemis de Rome, avec succès. Pompée s'allie alors à Crassus et à Jules César en pleine ascension politique. Les trois hommes se partagent le pouvoir et forment le Premier Triumvirat. De à , Jules César fait la conquête de la Gaule indépendante, s'attirant ainsi prestige et richesse. Il peut alors se consacrer à son ambition suprême, la conquête du pouvoir à Rome. Il sait qu'il peut compter sur la loyauté de ses légions et de soutiens politiques à Rome. Pendant ce temps, Crassus trouve la mort contre les Parthes à Carrhes en Pompée profite alors de l'absence de Jules César pour être nommé consul unique par le Sénat en et mettre fin à l'incessante agitation politique qui secoue la ville. Fin , début la noblesse romaine confie à Pompée la mission de protéger l'Italie. César fort de troupes aguerries par 9 ans de combat en Gaule fait la conquête de l'Italie puis bat les armées de Pompée en Hispanie puis à Pharsale en Les derniers partisans de Pompée sont battus en Afrique en César reste le seul maître de Rome après 4 ans de guerre[118].

César (vers ).

Il organise une monarchie qui ne dit pas son nom. Il est nommé par le Sénat dictateur pour 10 ans puis dictateur à vie en Il est « élu » consul tous les ans et est aussi censeur et porte le titre imperator, chef suprême des armées. Il détient aussi l'inviolabilité tribunicienne. Il réorganise le Sénat en l'ouvrant à des familles non romaines originaires des provinces. Il pratique une politique favorable aux pauvres : remise des dettes, lotissement des vétérans, grands travaux pour embellir Rome. Il meurt assassiné aux ides de mars par un complot dirigé par Brutus et Cassius[119].

À la mort de Jules César.

À la mort de Jules César, Octave, son petit-neveu et fils adoptif, Marc Antoine, son lieutenant et le consul en exercice, et Lépide, maître de cavalerie du défunt dictateur, s'entendent pour se partager le pouvoir. Ils forment le Second Triumvirat. Leur premier objectif est de venger la mort de César. Cassius et Brutus sont tués en lors de la bataille de Philippes. Octavien obtient le titre d’Imperator et plusieurs territoires (Corse, Sardaigne…) en , bien que le triumvirat de cinq ans soit renouvelé par le traité de Tarente, la même année[réf. nécessaire]. Après la destitution du triumvir Lépide par Octave, ce dernier et Marc Antoine se retrouvent face à face. Le conflit est inévitable. Marc Antoine allié à Cléopâtre est battu à Actium en Octave poursuit alors méthodiquement la conquête de l'Orient, jusqu'en août Lorsque Marc Antoine et Cléopâtre se suicident, Octave reste le seul maître de Rome. De plus, l'opinion publique est lasse des désordres et des guerres civiles, elle réclame un régime stable, fût-il autoritaire[120].

De retour dans la cité, Octave inaugure une ère nouvelle qui ne se terminera qu'avec la chute de Rome au Ve siècle.

L'Empire romain

Octave, futur Auguste, (14 apr. J.-C.).

Haut-Empire (Ier au début IIIe siècle)

Le Sénat confère alors à Octave le titre d'Auguste. Tout en laissant le déroulement des anciennes magistratures et du Sénat, Auguste concentre tous les pouvoirs entre ses mains. Ses successeurs les empereurs Julio-Claudiens, les Flaviens et les Antonins mènent l'Empire romain à son apogée. Au IIe siècle, la superficie de l'Empire romain est à son maximum, et compte entre 50 et 80 millions d'habitants. Rome est avec sa superficie de 1 385 hectares[121] et son million d'habitants la plus grande ville du monde méditerranéen. Pendant le règne de Constantin Ier une liste a été produite sur les monuments dans Rome (40 arcs de triomphe ; 12 forums; 28 bibliothèques ; 12 basiliques ; 11 grands thermes et près de 1 000 bains publics ; 100 temples ; 3500 statues en bronze de personnages illustres et 160 en or ou en ivoire de dieux et de déesses auxquelles s'ajoutent 25 statues équestres ; 15 obélisques égyptiens ; 46 lupanars ; 11 aqueducs et 1352 fontaines publiques ; 2 cirques pour les courses de chars (le plus grand le Circus Maximus, pouvant accueillir près de 400 000 spectateurs) ; 2 amphithéâtres pour les gladiateurs ( le plus imposant, l'amphithéâtre Flavien, disposant de 50 000 à 70 000 places) ; 4 théâtres (le plus vaste, le Théâtre de Pompée, comptant 25 000 places) ; 2 immenses naumachies (lacs artificiels destinés aux spectacles aquatiques et aux reconstitutions de batailles navales ; 1 stade de 30 000 places, le stade de Domitien, pour les compétitions d'athlétisme)). Et la liste ne s'arrête pas là [122].

D’Auguste à la fin des Sévères

Auguste (Octave), le premier empereur de Rome, se voit attribuer le pouvoir proconsulaire pour dix ans. Il divise l'Empire en provinces sénatoriales (pacifiées) et impériales (où se trouvent les forces armées). Il prend le contrôle absolu de l’armée, dont il assure le financement et est protégé en permanence par la garde prétorienne, stationnée dans l’Urbs (jusqu’alors aucune troupe n’avait résidé à Rome). Le Sénat conserve ou reçoit d’importantes prérogatives dans les domaines de l’administration civile (Rome, Italie, provinces), des finances, de la justice et de la monnaie. Auguste entend qu’il soit, en face de l’armée (réformée, qui devient définitivement une armée de métier), le seul élément civil qui compte dans l’État. Sous le principat d'Auguste, Rome est divisée en quatorze « régions ». Des travaux sont entrepris pour stabiliser les rives du Tibre. Afin de lutter contre les incendies, assez fréquents dans la capitale, un corps de vigiles est instauré, et de nouveaux aqueducs sont construits. De très nombreux autres monuments seront construits sous son règne[123],[124].

À sa mort, c'est son dernier fils adoptif, Tibère, fils d'un premier mariage de Livie, qui devient empereur. L'Empire prospère et accumule des fonds qui contribuent alors à assainir les finances, mais son règne est aussi marqué par les meurtres de personnalités politiques, et il meurt haï[125],[126]. Caligula, son petit-neveu et petit-fils par adoption, troisième fils de Germanicus, prend par la suite le pouvoir. Pendant six mois, les Romains peuvent se féliciter d'un empereur juste, utile et libéral, qui leur font oublier la sinistre fin du règne de Tibère ; mais une grave maladie fait changer dramatiquement Caligula, qui devient un tyran. Une énième conspiration a raison de lui et c'est Claude, son oncle, qui lui succède[127],[128]. Malgré son manque d'expérience politique, Claude se montre un administrateur capable et un grand bâtisseur public. Son règne voit l'Empire s'agrandir : cinq provinces s'ajoutent à l'Empire dont la Bretagne, en 43, la Lycie, la Mauritanie, la Norique et la Thrace. Il étend la citoyenneté romaine à beaucoup de provinces, dont la Gaule où il est né. Mais c'est un empereur faible, et il meurt empoisonné à l'instigation d'Agrippine en 54, après avoir, sur les conseils de celle-ci, adopté son fils Néron[129]. Les premières années du règne de Néron sont connues comme des exemples de bonne administration, puis de nombreux scandales éclatent, ainsi le grand incendie de Rome. Mal entouré, il prend de mauvaises décisions et exige un suicide (celui de trop) de l'excellent général Corbulo, provoquant la rébellion de plusieurs de ses pairs. L'empereur est démis par le Sénat et se suicide[130],[131]. C'est la fin des Julio-Claudiens.

À la mort de Néron, l'Empire connaît une première crise. Des généraux, Galba, Othon et Vitellius sont tour à tour nommés empereurs par leurs troupes puis assassinés en 69[132].

Flaviens :
Vespasien (69 à 79)
Titus (79 à 81)
Domitien (81 à 96)

C'est finalement le chef de l'armée d'Orient, Vespasien, un Italien, qui devient empereur donnant ainsi naissance à la dynastie des Flaviens. Il rétablit l'ordre et la paix à Rome, ainsi que dans les provinces révoltées. Pour asseoir son pouvoir, l'empereur va s'inspirer du modèle augustéen en reprenant les grands thèmes de son règne ainsi qu'en monopolisant les magistratures supérieures. À l'échelle de l'Empire, il mène une politique entre continuité et innovation. Tout comme ses prédécesseurs, il multiplie les constructions publiques, notamment le Colisée qu'il entreprend. D'autre part, il recourt à de véritables innovations dans le domaine financier. Les frontières de l'Empire se stabilisent et se fortifient avec la construction d'un système défensif surveillant les peuplades barbares outre rhéno-danubiennes (Germains, Daces, Sarmates, Chattes)[133],[134]. Son fils Titus, qui a joué un grand rôle sous son règne, lui succède, mais n'est empereur que deux ans. Le deuxième fils de Vespasien devient alors à son tour empereur[135]. La conquête de la Bretagne par Agricola se poursuit avec brio et Domitien lance une offensive surprise contre le peuple germain du Rhin le plus puissant à l'époque, les Chattes, qu'il vainc. La présence romaine en Bretagne et en Germanie est sérieusement renforcée. Mais très vite la situation se dégrade sur le Danube. Les Daces viennent de s'unir et Domitien intervient en personne avec la garde prétorienne pour les chasser. Finalement, après des revers de généraux romains, Domitien préfère traiter et fait la paix avec le roi dace, Décébale, qui devient un roi client et perçoit des subsides. Au début du règne, Domitien se montre libéral et juste. Il est loué pour son sens de la justice, de la religion. Cependant son naturel inquiet, sa tendance à voir des complots partout, sa violence et son autoritarisme assombrissent la fin de son règne. Il est assassiné en 96 par une conspiration de palais[136].

L'extension romaine sous la République et l'Empire :
  • En
  • En (mort de Jules César).
  • En (mort d'Auguste).
  • En (mort de Trajan).

Le Sénat a déjà prévu un remplaçant en la personne de Nerva qui donne naissance à la dynastie des Antonins. Il adopte son successeur Trajan, un Romain d'Hispanie. Cinq empereurs remarquables sur six choisissent, de leur vivant leur successeur, car ils n'ont pas de fils, toutefois le choix se porte toujours sur de proches parents. Les règnes de Trajan et de son successeur Hadrien correspondent à l'apogée de l'Empire romain.

Trajan, tout en s'attachant à favoriser l'agriculture et à développer l'administration, fait la conquête de la Dacie, de l'Empire parthe et annexe l'Arabie. L'empereur développe aussi la romanisation de l'Empire. La conquête de la Parthie ne lui survit pas[137]. L'empereur Hadrien s'attache à mener une politique plus défensive. Sous son règne, dans plusieurs régions frontières, en Afrique et en Bretagne notamment, des fortifications importantes se développent, souvent appelées limes. Par ailleurs, Hadrien s’attelle à améliorer le fonctionnement de l'Empire. Dans la continuité d'un effort commencé par d'autres empereurs, il s'attache à favoriser l'intégration des provinciaux, notamment par la création de colonies honoraires : alors que le terme colonie désignait le plus souvent l'installation de colons romains, il est désormais un titre honorifique concédé à une cité et qui donne la citoyenneté romaine à tous ses habitants[138].

Le règne d'Antonin le Pieux n'est pas marqué de conquêtes, mais plutôt par une volonté de consolidation de l'état actuel. C'est traditionnellement durant son règne qu'on considère que l'Empire romain est à son apogée, du fait de l'absence de guerre et de révolte majeure en province. C'est pourtant cette politique défensive et attentiste qui annonce les difficultés financières et militaires de l'Empire romain[139]. Marc Aurèle et Lucius Verus succèdent à Antonin. Le second meurt au bout 8 ans de règne, sans grand acte. Le premier est connu pour être un empereur-philosophe stoïcien. Sur le plan intérieur, il accomplit une œuvre législative importante. Il passe 15 ans sur le front du Danube à lutter contre les Barbares. L'Empire entre en effet dans une période bien moins propice : ses voisins aux frontières semblent plus puissants, l'Empire doit faire face à des difficultés agraires, des famines, à l'épidémie de la peste antonine[140],[141]. Marc Aurèle choisit son fils, Commode comme successeur. L'assassinat de celui-ci, qui s'est comporté en tyran durant une grande partie de son règne, met fin à la dynastie des Antonins.

Son assassinat en décembre 192 ouvre une crise politique comme à la fin de la dynastie des Julio-Claudiens. La garde prétorienne assassine le nouvel empereur Pertinax et porte au pouvoir Didius Julianus.

C’est finalement le général de l'armée du Danube, l’Africain Septime Sévère qui prend le pouvoir. Il comble de bienfaits l'armée dont il augmente les effectifs et renforce le pouvoir impérial. Les prétoriens qui ont fait et défait tant d'empereurs sont recrutés parmi les légions du Danube fidèles à Septime Sévère. Il sauve un temps l'Empire de l'anarchie et entame d'importantes réformes politiques, militaires, économiques et sociales. Le brassage culturel qu'apporte l'Empire s'accroît, les religions venues d'Orient deviennent plus populaires dans l'Empire, en particulier le culte de Mithra parmi les militaires. Cet aspect a parfois été exagéré par les historiens qui ont décrit les Sévères comme une dynastie orientale, jugement considérablement relativisé aujourd'hui[142].

Il nomme ses deux fils Auguste, mais à sa mort, Caracalla s'empresse de tuer son jeune frère Geta. Il est connu pour avoir publié en 212, le célèbre édit qui porte son nom donnant à tous les hommes libres de l'Empire la citoyenneté romaine. Il meurt assassiné sur le front parthe sur ordre du préfet du prétoire Macrin qui ne réussit à prendre sa place que peu de temps. Il nomme son propre fils Diaduménien César puis Auguste en 218, mais sont tous deux assassinés[142]. Le cousin de Caracalla, Élagabal devient ensuite empereur, mais tout occupé au culte du dieu du même nom il laisse le gouvernement à sa grand-mère, Julia Mæsa. Il est tué par les prétoriens et son cousin Sévère Alexandre lui succède pour un règne de 13 ans. Après son assassinat, l'Empire sombre dans une période bien plus troublée, traditionnellement qualifiée d'« anarchie militaire », terme cependant impropre, car si le pouvoir impérial est parfois divisé, il n'est jamais absent.

Pouvoir et culte impériaux

Les empereurs portent le titre d'imperator, chef suprême des armées. Pendant toute la durée de l'Empire romain, la victoire est un puissant facteur d'affermissement du pouvoir. L'empereur vaincu se voit facilement contester le pouvoir par un autre général ambitieux. Tous les empereurs prennent l'habitude de se faire élire consul pour montrer la continuité entre les institutions républicaines et le principat. Cela leur confère aussi l’imperium, le pouvoir de contraindre et d'être obéi de tous[143]. Ils ont aussi l’imperium proconsulaire ce qui leur donne le pouvoir de gouverner toutes les provinces. En tant que détenteurs de la puissance tribunitienne, ils possèdent l’intercessio, c'est-à-dire le droit de s'opposer à n'importe quelle décision des magistrats de l'Empire. Comme Jules César, ils portent le titre de grand pontife qui fait d'eux les chefs de la religion romaine. Ils reçoivent un serment de fidélité personnelle de tous les habitants de l'Empire.

Jusqu’à la fin de l’Empire byzantin, la succession d'un membre de la famille au feu empereur n'est pas automatique. Le pouvoir n'appartient ni à un individu, ni à une dynastie. Ainsi, il y a des risques importants de guerres civiles à chaque fin de règne. La période des Antonins, où l'empereur choisit son successeur hors de sa famille, et où il n'y a pas de troubles lors de la prise de pouvoir du nouvel empereur, est une exception[143]. Le Sénat et le peuple sont pénétrés par la crainte d’une guerre civile à chaque succession. Ils acceptent donc avec empressement l'idée qu’un descendant du prince régnant prît la suite de son père. Un des devoirs de tout empereur est de préparer la transmission pacifique de son trône. Le choix le plus logique est, même aux yeux des Romains, de désigner son fils ou d’en adopter un. En cas de crise, un général porté en triomphe par ses soldats peut par les armes accéder au pouvoir suprême. La garde prétorienne chargé de veiller à la sécurité des empereurs joue un rôle grandissant dans les complots et les assassinats qui jalonnent la période impériale.

La fonction de grand pontife procure aux empereurs un caractère sacré. De plus dans les croyances populaires, Scipion l'Africain, Marius et Sylla ont un caractère divin. César développe autour de lui une légende de divinité prétendant descendre de Vénus et d'Énée. L'empereur Auguste met en place le culte impérial. Il fait diviniser César et ainsi, en tant que son héritier, il s'élève au-dessus de l'humanité. Il se dit fils d'Apollon. Il associe aussi toute la communauté au culte du génie familial devenant ainsi le père de tous, d'où son titre de père de la patrie. Auguste refuse d'être divinisé de son vivant. Il laisse cependant se construire des temples qui lui sont consacrés surtout dans l'Orient habitué à considérer ses souverains comme des dieux vivants, à condition que son nom soit associé à celui de Rome divinisée. Le mouvement se poursuit après sa mort. Tous les empereurs se placent sous l'auspice d'un dieu. Peu à peu, ils sont assimilés à des dieux vivants dans tout l'Empire. Après la mort ils reçoivent l'apothéose. Les Antonins prennent Jupiter capitolin comme dieu suprême. Pendant le règne d'Hadrien, la divinisation de l'empereur vivant progresse encore en Orient. L'idéologie impériale revêt des aspects plus philosophiques. L'empereur doit sa réussite à son mérite (Virtus) et à la protection divine[144].

Le culte impérial est aussi une manière d'habituer les habitants de l'Empire, si dissemblables par la culture et les croyances à respecter le pouvoir de Rome à travers un empereur divinisé. Dans tout l'Empire, on restaure ou on construit des temples consacrés au culte impérial. Des cérémonies sont organisées en l'honneur de l'empereur. C'est l'occasion pour la communauté de se retrouver dans des processions devant des sacrifices, des banquets et toutes sortes de spectacles.

Administration impériale

L'Empire romain sous Hadrien, avec des frontières stabilisées, vers l'an 120.

Dans les provinces sénatoriales, le gouverneur, un proconsul ou un propréteur, est nommé par le Sénat. Ces provinces sont en paix et il n'y réside aucune légion en permanence. Dans les provinces impériales le gouverneur, un légat propréteur ou procurateur, est nommé par l'empereur. L'Égypte est dirigée par un préfet pris dans l'ordre équestre nommé par l'empereur. Cependant l'empereur dispose de pouvoirs de contrôle dans toutes les provinces. Il peut nommer des légats extraordinaires dans les provinces sénatoriales. Partout dans l'Empire, les domaines impériaux, les impôts indirects et les mines sont administrés par un procurateur nommé par l'empereur. L'Italie jouit d'un statut privilégié. Elle échappe à l'impôt foncier et est administrée directement par le Sénat.

Les gouverneurs sont nommés pour une durée de 4 à 6 ans. Ils gardent des liens étroits avec le pouvoir central grâce à une correspondance très suivie. Ils doivent veiller aux impôts, à l'ordre public, au recensement, au respect des propriétés. Ils disposent d'une administration très réduite. De fait, ils interviennent dans la vie des provinces surtout pour juger un citoyen romain, juguler les troubles importants à l'ordre public, résoudre les difficultés financières des cités. La plupart des questions administratives sont réglées à l'échelon local dans le cadre de la cité. Celle-ci constitue pour les Romains, le cadre de vie idéal. Là où il n'en existait pas, essentiellement en Occident, les Romains en ont créé.

Dans la capitale, on trouve autour du souverain des organismes et des hommes qui l'aident à gouverner. Le conseil du prince dont il s'entoure pour prendre les décisions capitales est composé d'hommes choisis pour leurs compétences militaires, juridiques ou diplomatiques. Le conseil devient peu à peu permanent et prend une place prépondérante dans le gouvernement de l'Empire. Le préfet du prétoire est le personnage le plus important de l'entourage impérial. Il dirige la garde prétorienne et est le commandant en second lors des expéditions militaires. Il finit même par menacer le pouvoir impérial.

Organisation militaire

Déploiement des 27 légions en 80.

Jusqu'au milieu du IIe siècle, l'armée reste une armée de conquête. Auguste annexe l'Illyrie et tente vainement de conquérir la Germanie. Il fixe les frontières de l'Empire au Rhin et au Danube. Claude fait la conquête de la Bretagne, Trajan, celle de la Dacie, de l'Arabie. Il fait l'éphémère conquête de la Parthie. À partir d'Hadrien, le plus important est de maintenir l'Empire et non plus de conquérir de nouveaux territoires. Une des priorités d'Hadrien est d'enclore l'espace romain derrière une muraille destinée à protéger l'Empire des barbares. On lui doit le fameux mur d'Hadrien au nord de la Bretagne[145]. Ses successeurs continuent son œuvre. Aux frontières de la Germanie, de l'Orient et de l'Afrique, des murs sont érigés. On a fini par leur donner le nom de limes bien qu'en latin, limes signifie simplement chemin de patrouille à la frontière. Des voies stratégiques permettent de circuler facilement jusqu'aux frontières pour les défendre en cas d'attaque. En tout, les Romains ont 9 000 km de frontière à défendre. L'armée reste cantonnée aux frontières. Les gouverneurs des provinces frontalières qui accueillent des légions sont choisis avec soin par l'empereur, car ils en assurent le commandement. En tout, 400 000 hommes repartis en 30 légions (25 à l'époque d'Auguste) défendent les frontières.

Soldats romains vers 70 (reconstitution ludique).

L'armée romaine comprend à peu près 150 000 légionnaires de citoyenneté romaine et engagés pour 20 ans. Ils sont doublés par des troupes auxiliaires recrutées parmi les non-citoyens et qui reçoivent la citoyenneté romaine au bout de 25 ans de service militaire. À partir d'Hadrien, une partie des auxiliaires se distinguent de l'armée romaine, car ils gardent leur armement traditionnel[145]. Les Italiens, qui au Ier siècle étaient encore majoritaires dans les légions, répugnent de plus en plus à faire leur service militaire. Il faut donc aller chercher les recrues dans les provinces qui, quand elles sont très romanisées, rechignent elles aussi à partir à l'armée. Les soldats se recrutent donc de plus en plus dans les provinces les moins romanisées même si, au IIe siècle, la garde prétorienne et les officiers (centurions) sont toujours recrutés parmi les Italiens. L'Italie demeure aussi le principal lieu de recrutement pour la formation de nouvelles légions comme ce fut le cas sous Marc Aurèle (Legio III Italica). L'armée romaine est devenue néanmoins une armée de métier qui a amalgamé les divers peuples de l'Empire. Son unité provient d'un esprit de corps donné par un entraînement rigoureux, une discipline de fer élevée au rang de divinité, une religion spécifique des camps autour des dieux romains traditionnels et du culte impérial, un encadrement de qualité. On doit au corps des ingénieurs militaires la construction de canaux, de routes, d'aqueducs, et de fortification de cités. La présence de l'armée aux frontières est un grand facteur de développement économique pour ces zones et un puissant instrument de romanisation.

Société de Haut-Empire

Les 80 millions d’habitants de l'Empire appartiennent par naissance ou par fortune à des groupes sociaux différents. On naît esclave, homme libre ou citoyen romain. Les esclaves n'ont aucun droit. Ils mènent une vie très dure dans les grands domaines ou dans les mines. En ville leur sort est plus clément. Ils travaillent comme domestiques, artisans et même professeurs ou artistes pour les plus lettrés. Certains tiennent boutique et versent une somme à leur maître pour pouvoir travailler. Ils peuvent ainsi payer leur affranchissement. Les sujets de l'Empire sont des hommes libres qui ne sont pas citoyens romains. Ils peuvent témoigner en justice. Ils doivent toutefois s'acquitter d'un impôt supplémentaire : le tributum. On est citoyen romain par naissance, par décret ou après 25 ans de service militaire. La plupart des citoyens exercent de petits métiers. À Rome, il existe 200 000 citoyens pauvres pour qui les distributions gratuites de l'annone sont vitales.

Les plus riches sont regroupés dans l'ordre équestre ou l'ordre sénatorial sur décision de l'empereur. Dans cette société d'ordres : ordre sénatorial, ordre équestre ou ordre décurional, la nobilitas se distingue une reconnaissance de l'origine et non pas par un statut. Cependant, la nobilitas perd certains de ses marqueurs sociaux. Au IIe siècle la procession des portraits disparaît. Elle est en effet désormais réservée aux seules funérailles impériales[146].

Au début de l'Empire, la société n'est pas figée. Les esclaves, surtout urbains, peuvent être facilement affranchis par leur maître. Peu à peu tous les hommes libres accèdent à la citoyenneté. L'édit de Caracalla, en 212, fait de tous les hommes libres des citoyens romains, ce qui « renforce l'unité morale de l'Empire »[147]. Cependant, les Barbares soumis par la force ainsi que les basses couches de la population égyptienne ne reçoivent pas la citoyenneté[147]. Ainsi, à Volubilis, les paysans isolés et les tribus semi-nomades voisines de la cité restent des sujets de l'Empire, sauf quelques chefs récompensés ainsi de leur soutien[148]. Mais peu à peu, les distinctions se font entre les honestiores, les puissants, et les humiliores, les humbles. Ils sont traités de manière inégale devant la justice : à la distinction juridique entre citoyen et non-citoyen s'est substituée une distinction sociale entre riches et pauvres.

Ville, lieu de la civilisation romaine

Carte du centre de Rome.

Dans presque toutes les cités de l'Empire, on vit à l'heure romaine. Selon certaines estimations[149], Rome, la capitale compte plus d'un million d'habitants sous le Haut-Empire (fourchette de 600 000 à 1,2 million[150]). Les Romains l'appellent tout simplement l'urbs, la ville. Elle est avec Alexandrie, la plus grande ville du monde romain. Depuis le Ier siècle, la ville a été beaucoup embellie par les empereurs. Ces nombreux monuments symbolisent la grandeur de Rome et l'art de vivre des Romains. Les forums, lieux de vie politique sous la République, sont devenus des ensembles monumentaux comprenant des basiliques, de nombreux temples, des arcs de triomphe et des bibliothèques. La colline du Palatin est occupée par les palais impériaux, la maison des Augustes. Mais Rome est avant tout dans l'imagination populaire, la ville des jeux. Plusieurs monuments exceptionnels leur sont consacrés : le circus Maximus entre le mont Palatin et l'Aventin, Le Colisée, le plus grand amphithéâtre du monde romain, consacré aux jeux du cirque, essentiellement des combats de gladiateurs. Les thermes apparaissent à la fin de la République. Les empereurs en construisent de nombreux pour les loisirs de la plèbe romaine. Pour acheminer l'eau dont les thermes et une population nombreuse ont besoin, de nombreux aqueducs sont construits. Au Ier siècle, ils peuvent acheminer vers la ville près d’un million de mètres cubes d'eau en un jour. La ville a grandi au cours des siècles de manière désordonnée. Les rues sont étroites et sinueuses. En 64, après l'incendie de Rome, Néron fait reconstruire la ville avec des axes larges et aérés. Les plus riches vivent dans de vastes villas, alors que les plus modestes vivent dans des immeubles collectifs, les insulæ.

Plan et maquette d'une villa suburbaine de type pompéien.

L'architecture romaine s'épanouit dans les villes, l'architecture impériale innove dans la généralisation de la voûte en plein cintre, et l'emploi systématique du mortier (opus cæmenticium) puis de la brique (opus latericium), réalisant des monuments de plus en plus audacieux à Rome (Panthéon, Colisée, forums impériaux, thermes, etc.) et dans les provinces (pont du Gard, arènes de Nîmes, etc.).

Les grandes métropoles comme Carthage, Antioche refleurissent. Les Romains construisent partout dans l'Empire des villes au plan régulier appelé plan hippodamien. La ville s’organise autour de deux axes, le cardo et le decumanus. On y trouve tous les monuments typiques de la romanité. Les villes ont à leur tête un sénat local appelé curie recruté parmi les riches habitants de l'Empire. Ils forment l'ordre décurional. C'est en son sein que sont élus les magistrats : édiles  chargés de la police des marchés et de la voirie , duumvirs  magistrats ayant des attributions judiciaires , duumvirs quinquennaux — élu tous les cinq ans et assurant des fonctions censoriales. L'ordo des décurions doit gérer les finances (pecunia publica) et le territoire de la cité, assurer l'ordre public et les relations avec le pouvoir central. Les décurions et surtout les magistrats financent en grande partie sur leurs fonds propres, la construction de monuments et des temples. À des sommes légalement définies et exigées, ils peuvent ajouter volontairement un don de leur part. Cette pratique appelée évergétisme occupe une place importante dans la construction et la vie des cités. L'évergétisme permet aux aristocrates des cités de manifester leur libéralité et leur faste, il peut être un outil d'autocélébration, appuyer une stratégie familiale, le monument donné rappelant la gloire de la famille sur des générations, en même temps qu'il fonde une cohésion politique et sociale : le don de l'évergète peut être conçu comme un contre-don qui répond au respect dont lui témoigne la cité et au pouvoir politique qu'elle lui a conféré. Fêtes, spectacles et distributions variées, souvent issues de l'évergétisme, contribuent, dans les cités, à l'élaboration puis au maintien d'une culture municipale, d'une cohésion civique. Si l'historiographie a vu autrefois dans l'évergétisme un facteur expliquant l'abandon des fonctions politiques par les aristocraties locales, cette hypothèse n'est plus actuellement reçue, et l'on n'imagine plus une désertion généralisée des curies.

Dans les villes de l'ouest de l'Empire, le latin se répand tandis que l'est reste fidèle à la langue grecque.

Prospérité économique

En règle générale, la plupart des richesses produites viennent des campagnes et de l'agriculture. Sous le Haut-Empire, la tendance à la concentration foncière se confirme. La nobilitas ou les temples d'Orient possèdent de vastes domaines. Mais le plus grand propriétaire de l'Empire, c'est l'empereur lui-même qui agrandit ses biens en confisquant ceux de ses opposants. Le centre du grand domaine ou latifundium est la villa, la demeure du maître avec ses dépendances. Si l'idéal affiché est celui de l'autarcie, car c'est le patrimoine foncier et l'autosuffisance qui fonde la dignité sociale, il existe d'importantes régions de cultures commerciales. La principale culture est celle des céréales qui permet de nourrir tous les habitants du domaine. Les agronomes romains conseillent de réserver une partie de la superficie à des cultures commerciales comme la vigne et l'olivier. La petite propriété n'a pas disparu pour autant. Elle demeure l'idéal de la société romaine, mais son importance s'est réduite. Si sous l'Empire, l'agriculture a peu évolué, techniquement elle a diffusé certaines pratiques. L'existence de gains de productivité n'est pas exclue par certains auteurs.

Les principales activités artisanales sont effectuées dans les campagnes, mais aussi dans les villes : production textile, fabrication et entretien des outils, production de poterie. Pendant très longtemps les historiens conçurent les villes antiques comme uniquement consommatrices ; après des discussions importantes cet avis est considérablement relativisé. D'importantes régions minières existaient en Espagne et dans les régions danubiennes. Mais là aussi, les progrès techniques sont minimes. Le travail manuel et l'activité mercantile sont, pour les classes instruites, une source de mépris, une chose réservée aux classes inférieures et aux esclaves. L'existence d'esclaves a peut-être aussi constitué un obstacle au développement du progrès technologique. Toutefois, les recherches archéologiques récentes relativisent aussi fortement les anciens jugements portés sur certains domaines : les archéologues et historiens s'accordent par exemple aujourd'hui sur la diffusion importante et précoce du moulin à eau dans l'Empire romain.

La paix et la prospérité du Haut-Empire entraînent un accroissement des activités commerciales. La Méditerranée au cœur de l'Empire romain connaît un trafic intense. La piraterie est très réduite grâce aux flottes de guerre des empereurs qui patrouillent en permanence. Les navires se hasardent de plus en plus en haute mer pour raccourcir la durée des traversées. Mais pour les trajets courts ou moyens, les marins préfèrent le cabotage le long des côtes. La Méditerranée est ouverte de mars à octobre, c'est-à-dire que la navigation y est autorisée. En hiver, il n'y a pas de navigation. Les grands ports méditerranéens sont Ostie, le port de Rome, Alexandrie en Égypte et Carthage en Afrique. Les liens commerciaux atteignent aussi la Baltique, l'Afrique noire via les caravanes transsahariennes, l'Inde et la Chine. On voit donc que l'Empire n'est pas un espace clos. Le goût pour les produits de luxe des Romains alimente le grand commerce international. En ce sens l'Empire prolonge les deux derniers siècles de la République, mais la domination économique italienne dans certains domaines  céramiques de qualité, amphores, vins  cède la place, avec le temps, aux productions provinciales.

Origines de la crise

Les historiens s'interrogent encore sur les raisons de la crise profonde que traverse l'Empire romain au IIIe siècle. Certaines causes extérieures à l'Empire peuvent l'expliquer. En Orient, l'Empire parthe déliquescent laisse la place à l'Empire sassanide dans le second quart du IIIe siècle. Cet empire puissant, bien structuré et agressif fait peser une pression constante sur les provinces d'Asie. Dans le Nord-Est de l'Europe, les Germains orientaux qui vivent dans les régions de la mer Baltique entament une lente migration vers le Sud et le Sud-Est européen. Ce faisant, ils chassent les autres tribus qui se trouvent sur les territoires qu'ils traversent. Celles-ci cherchent à trouver refuge dans l'Empire romain en espérant y trouver de nouvelles terres et un riche butin[151]. Leurs incursions mettent en évidence la faiblesse de la stratégie défensive romaine. En effet, les légions sont massées aux frontières. Une fois franchie la région frontière, les barbares peuvent ravager sans presque aucune entrave les provinces. Le dispositif militaire romain, et l'organisation du pouvoir impérial sont aussi très peu adaptés à une guerre simultanée sur deux fronts, en Orient et sur l'ensemble Rhin-Danube.

Les difficultés internes sont dues à l'éloignement de plus en plus grand des militaires prêts à imposer de lourds sacrifices aux civils pour protéger l'Empire des menaces d'invasions et de la classe possédante qui accepte difficilement l'accroissement de ses charges fiscales. Sur le plan politique, cela se traduit par la montée de l'ordre équestre, titulaire des grandes préfectures et de plus en plus présente dans les provinces comme gouverneur à la place de la classe sénatoriale[152]. De plus à partir de 250, l'Empire romain est touché par des épidémies qui entraînent, au moins régionalement, une dépopulation et une crise économique dont souffrent principalement l'Occident déjà ravagé par les incursions germaniques.

L'état le plus récent de la recherche relativise cependant le caractère général et continu de la crise. Le IIIe siècle est désormais plutôt décrit comme marqué par quelques grandes crises mieux définies du point de vue chronologique : crise politique en 238, deux graves crises dans les années 250 et 260, la période la plus dure pour le pouvoir impérial. Mais l'accent est désormais aussi mis sur la diversité des situations régionales, le maintien d'une prospérité en Afrique, sur l'existence de périodes de redressement ou sur les capacités de relèvement et de résistance, induisant plus une période de mutation qu'une crise et un déclin continus.

Instabilité impériale

La période comprise entre 235 et 268 est assez mal connue. Seize empereurs se sont succédé, faits et défaits par le sort des armes. Les empereurs sont créés par un nouveau groupe, l’État-major de l’armée. Il choisit le nouvel empereur, qui est ensuite avalisé par le Sénat. Le rang impérial est devenu, aux yeux des militaires, le grade le plus élevé dans la hiérarchie des officiers[143]. Ainsi, Maximin Ier le Thrace est le premier militaire de carrière à devenir empereur par la volonté seule de ses soldats[153]. Il déploie une grande énergie pour sécuriser la frontière face aux Daces et aux Sarmates. Il exige de la classe sénatoriale et des provinces de lourds impôts pour faire face aux dépenses militaires qui atteignent la moitié du budget de l'État. Cette pression fiscale provoque la fraude fiscale de sénateurs dont la fortune dépasse les millions de sesterces[154] et la révolte des grands propriétaires d'Afrique qui portent au pouvoir Gordien Ier en association avec son fils Gordien II en 238. Ils sont rapidement battus. Maximin est tué devant Aquilée de même que Pupien et Balbin, choisis par le Sénat comme nouveaux Augustes. À la fin de 238, Gordien III, le petit-fils de Gordien Ier, devient empereur[155]. Il périt assassiné à l'instigation du préfet du prétoire, Philippe l'Arabe qui doit éliminer plusieurs concurrents avant d'être tué en affrontant Dèce. Dèce est le premier empereur tué par des barbares, lors de la lourde défaite d'Abrittus face aux Goths en 251. Trébonien Galle et Émilien se succèdent à un rythme rapproché. Ce dernier ne règne que quatre-vingt-huit jours. La légitimité impériale qui reposait sur la victoire est soumise à rude épreuve : la crise militaire encourage les usurpations : les armées cherchant un général efficace et les régions menacées désirant un empereur proche pour les protéger.

Période dite des
« Trente Tyrans » :

Valérien (253 à 260)
Gallien (253 à 268)

Valérien règne associé à son fils Gallien. Celui-ci est le dernier aristocrate à parvenir à l'Empire[156]. Ils doivent faire face aux incursions des Alamans et des Francs en Gaule et à l'offensive du souverain sassanide Sapor en Syrie. En 260, Valérien est même fait prisonnier par les Perses et finit ses jours comme esclave en Iran. Gallien resté seul empereur parvient à arrêter une invasion des Alamans en les battant en Italie du Nord. Il abandonne la Dacie conquise par Trajan qui est devenue trop difficile à défendre et fixe la frontière de l'Empire sur le Danube. Mais il doit faire face à de nombreuses usurpations, celle de Macrien et de Quiétus en Orient, de Régalien en Pannonie et de Postume en Gaule qui proclame l'empire des Gaules.

Les successeurs de Gallien sont tous des militaires à qui l'armée a donné une grande rigueur et la foi en l'éternité de l'Empire romain. L'Empire est devenu militaire. À partir de réformes entamées sous Gallien  exclusion des sénateurs du commandement militaire  les empereurs illyriens font face à la crise et réorganisent la défense de l'Empire. Aurélien réunifie l'Empire en mettant un terme aux sécessions palmyrénienne et gauloise et fortifie Rome.

Transformations après 260

Gallien entame une mutation profonde de la stratégie militaire. Il répartit en profondeur les moyens de défense en plaçant dans les principaux nœuds routiers de l'Illyrie des détachements des légions frontalières. Il constitue une importante cavalerie avec un commandement autonome. Il exclut les sénateurs des emplois militaires et les remplace par des chevaliers. Il fait entrer dans l'armée des barbares vaincus amorçant par là même la « barbarisation » de l'armée[157]. L'armée absorbe une part toujours plus grande des ressources de l'État. Un impôt spécial, l'annone militaire, est prélevé pour son entretien.

L'Empire divisé autour de 271 : empire des Gaules et celui de Palmyre.

Les fonctions de général en chef et de chef de guerre victorieux que tient traditionnellement l'empereur sont renforcées dans ces périodes de guerres incessantes. À côté des qualificatifs habituels comme felix, on associe de plus en plus le terme invictus. En effet, un empereur vainqueur peut espérer la fidélité de ses sujets et de ses troupes. En cas de défaite militaire, des concurrents apparaissent parmi les autres généraux. Les empereurs essaient cependant de trouver une légitimité en transformant le culte impérial. Aurélien est divinisé de son vivant. Sur ses monnaies, on peut trouver l'inscription deus et dominus natus (dieu et seigneur de naissance).

Les difficultés du IIIe siècle donnent à penser aux Romains qu'ils ont été abandonnés par les dieux et il s'ensuit une période où les citoyens refusant de participer aux cultes publics, comme les chrétiens et les Juifs, sont persécutés. Dèce, à partir de 250 puis Valérien renouvelle l'obligation de sacrifices, ce qui entraîne des persécutions envers les réfractaires. En 260, son fils Gallien publie un édit de tolérance qui constitue la première légitimation officielle du christianisme par les autorités romaines[158] et est maintenu par ses successeurs pendant 40 ans.

L'opposition entre la nobilitas et l'homme nouveau est plus vivace que jamais. L’Empire passe entre les mains de familles n'ayant jamais exercé la fonction impériale. Les empereurs novi laissent à leur famille la noblesse en héritage. Les honestiores des provinces d'Occident et les dirigeants des peuples barbares voisins, acquièrent eux aussi la nobilitas qui les incorpore aux couches les plus élevées. En ce qui concerne la noblesse romaine, elle garde un immense prestige social, mais perd presque toute son autorité politique[146].

Empereurs du Bas-Empire

Quelques mois après son arrivée au pouvoir, Dioclétien comprend qu'il ne peut diriger seul l'Empire et confie à Maximien le soin de s'occuper de l'Occident en tant que César puis d'Auguste. En 293, il donne à Maximien un adjoint qui porte le titre de César, Constance Chlore, et s'en choisit lui-même un, Galère. C'est ainsi que les besoins de l'Empire donnent par hasard naissance à la tétrarchie, c'est-à-dire le pouvoir à quatre. Il n'y a pas de partage territorial de l'Empire romain, mais, les quatre hommes se répartissent le commandement des troupes et les secteurs dans lesquels ils interviennent. Dioclétien reste cependant au sommet[159]. Cette nouvelle organisation permet d'éliminer les usurpateurs qui semaient le trouble en Gaule, de repousser les barbares. La victoire sur les Sassanides permet de renforcer la présence romaine en Mésopotamie avec la constitution de cinq nouvelles provinces[160]. La politique intérieure de Dioclétien est dans lignée des empereurs du IIIe siècle. Il renforce la divinisation de la fonction impériale. Il déclenche la dernière et la plus violente des persécutions contre les chrétiens.

En 305, les deux Augustes abdiquent le même jour pour laisser la place à leurs Césars, Galère et Constance Chlore, qui deviennent à leur tour Augustes. Dioclétien choisit deux nouveaux Césars, Maximin II Daïa et Sévère, écartant délibérément de la succession les fils de Maximien et de Constance Chlore. Dioclétien se retire ensuite à Spalato.

La seconde tétrarchie se heurte aux ambitions de Maxence et Constantin, fils respectifs de Maximien et de Constance Chlore. Une période d'instabilité s'ensuit avec jusqu'à sept augustes au même moment.

En 313, deux empereurs restent en lice, Constantin Ier, installé à Nicomédie, et Licinius. Ce dernier est vaincu une première fois en 316 puis définitivement éliminé en 324. Constantin, premier empereur à s'être converti au christianisme, reste alors le seul souverain. Cette même année, il choisit l'ancienne colonie grecque de Byzance, installée sur la rive européenne du détroit du Bosphore pour fonder une nouvelle capitale qui portera son nom, Constantinople. Construite sur le modèle de Rome, elle est inaugurée en 330.

Quand Constantin meurt en 337, il n'a pas réglé sa succession. Ses trois fils se partagent l'Empire, mais finissent par se disputer. Finalement l'Empire est réuni sous l'autorité du second fils de Constantin Ier, Constance II qui nomme deux Césars aux pouvoirs très réduits. Le nouvel empereur poursuit la politique de son père. Un des Césars, Julien, responsable de la Gaule, remporte une grande victoire sur les Alamans en 357. Ses soldats le proclament empereur à son corps défendant à Lutèce. Constance II meurt l'année suivante. Julien, cousin du défunt empereur renonce au christianisme par amour de la pensée grecque, d'où son surnom d'apostat. Il tente de restaurer les anciennes religions en rouvrant les temples et en obtenant de nombreuses apostasies. Il meurt après 18 mois de règne, en 363, dans une escarmouche au retour d'une campagne contre les Perses.

Ses successeurs, Jovien, Valentinien Ier en Occident et Valens en Orient reviennent à une absolue neutralité religieuse. L’empereur d’Orient Valens, frère de Valentinien Ier, doit gérer les difficultés engendrées par la présence au-delà du Danube des Goths. Valentinien Ier laisse son pouvoir à ses deux jeunes enfants Gratien et Valentinien II. Après la mort de Valens lors de la bataille d'Andrinople en 378, Gratien se choisit un nouveau collègue pour l’Orient, Théodose le Jeune. Gratien est assassiné en 383. Valentinien II, le jeune frère de Gratien, reste alors seul auguste de l'Occident avec à ses côtés le général franc, Arbogast qui l'assassine en 392. En 394, Théodose bat l'usurpateur à la bataille de la rivière froide où les deux armées perdent l'essentiel de leurs forces. Alors que le danger barbare est de plus en plus pressant, les défenses de l'Empire sont affaiblies par d'interminables guerres civiles.

En 395, Théodose le Grand meurt, après avoir partagé l'Empire entre ses deux fils. Arcadius l'aîné reçoit l'Orient et Honorius l'Occident. Ce partage est dans la continuité des règnes précédents. Le partage se veut purement administratif. L'unité de l'Empire doit donc être préservée. Mais l'Occident d'Honorius est affaibli par des années de guerres civiles et contre les barbares. Il a perdu une grande partie de ses troupes. L'économie de l'Occident demeure fragile alors que celle d'Orient est florissante.

Les deux parties de l'Empire se séparent définitivement.

Instruments du pouvoir

La crise du IIIe siècle a transformé le pouvoir impérial qui est devenu absolu. Le Sénat n'a plus aucune influence. On est passé de principat au dominat. Les empereurs de l'Antiquité tardive bénéficient aussi d'une construction idéologique qui a peu à peu assimilé les empereurs à des divinités vivantes et justifient ainsi leur pouvoir absolu. Pour Constantin comme pour Dioclétien, l'autorité impériale est de nature divine[161]. Dioclétien et Galère, son fils adoptif, se prétendent descendants de Jupiter. Ils prennent le surnom de Jovien, son collègue Maximien ainsi que son co-césar celui d’Herculien. Cette sacralisation du pouvoir impérial a aussi pour but d'enlever toute légitimité aux usurpateurs éventuels puisque seul l'empereur est élu des dieux, et que seul son successeur est légitime. En 312, Constantin choisit le christianisme parce qu'il lui donne une légitimité nouvelle et au-dessus de toutes les autres[162].

Constantin ne cherche pas à affirmer une filiation divine. Il prétend plutôt avoir été investi par le Dieu des chrétiens pour gouverner l'Empire. La monnaie de l'époque montre une main sortant du ciel et lui tend une couronne. L'empereur agit comme un clerc dans sa manière d'exercer le pouvoir. À Constantinople, il construit son palais comme si c’était une église ; il affirme avoir reçu une vision du Christ comme s’il était un apôtre ; il agit comme un évêque lors du concile de Nicée convoqué par lui-même, mais il ne l’est pas[163]. Constantin affirme qu'il est le représentant de Dieu sur la terre. En son intelligence se reflète l’intelligence suprême[164]. Il s'entoure d'un faste incroyable pour exalter la grandeur de la fonction impériale. Désormais la romanité et la religion chrétienne sont liées. Eusèbe de Césarée, reprenant les thèses de Méliton de Sardes[165], élabore, à cette époque, la théologie de l'empire chrétien. Pour lui, l'unification politique a permis l'unification religieuse. L'empereur est dans ce cadre, le serviteur de Dieu et comme l'image de fils de Dieu, maître de l'univers[166]. L'empereur reçoit aussi la mission de guide vers le salut et la foi chrétienne. Son intervention grandissante dans les questions religieuses se trouve ainsi légitimée ainsi que le césaropapisme.

Organisation militaire

Le nombre de soldats par légion n'a fait que diminuer depuis la réforme de Marius à la fin du IIe siècle av. J.-C. Il est passé de 6 000 à 5 000 sous le Haut-Empire et est certainement autour de 2 000 au début du règne de Dioclétien[167]. Dioclétien augmente le nombre de militaires. Il confie à des soldats souvent d'origine barbare, les limitanei[160], le soin de défendre le limes. Les légions de manœuvres sont de taille plus réduite  1 000 légionnaires  mais sont plus nombreuses que sous la période précédente. Elles passent de 39 à 60. Elles sont chargées d'intercepter les Barbares qui ont réussi à franchir une frontière de plus en plus fortifiée. La nécessité de la défense de l'Empire justifie l'abandon de Rome comme résidence impériale au profit de villes plus proches des frontières : Trèves, Milan, Sirmium, Nicomédie. Constantin achève la transformation de l'armée et met en place le comitatus, l'armée de campagne. Son commandement est confié à un magister peditum pour l'infanterie et un magister equitum pour la cavalerie[168]. En cas de besoin, des maîtres des milices peuvent être créés pour une région particulière comme en Illyrie. Dans les provinces et les diocèses exposés, les troupes peuvent être dirigées par un comes ou un dux. Cette armée est particulièrement soignée par les empereurs.

On suppose que l'armée romaine du IVe siècle compte entre 250 000 et 300 000 hommes. Pour pallier les difficultés de recrutement, Dioclétien impose de nouvelles règles. Les propriétaires doivent désormais fournir des recrues à l'armée romaine. Au cours du IVe siècle, ils obtiennent le droit de remplacer les recrues par une somme en or, l'aurum tironicum[169]. Ce système est supprimé en 375, mais uniquement pour l'Orient. Un nombre significatif de citoyens cherche à fuir l'enrôlement dans l'armée en partant dans le désert, en se coupant le pouce ou en devenant clerc. Les lourdes condamnations envers les déserteurs, l'hérédité du métier de soldat n'évitent pas les difficultés de recrutement, ce qui pousse les empereurs à faire appel aux barbares.

Dioclétien et Constantin Ier recrutent des auxiliaires d'origine barbare pour veiller sur le limes. Ces derniers ont peu à voir avec l'esprit romain. La distinction entre comitatus et limitanei donne naissance à l'armée romaine du Bas-Empire. Sous Théodose, l'armée se barbarise davantage. L'Empire romain d'Orient garde les mêmes dispositions du IIe au VIIe siècle. La principale nouveauté est le remplacement du système de conscription, si injuste, par celui du volontariat. Pour attirer les recrues, elles reçoivent des exemptions fiscales sur leurs terres. L'armée ne manque alors plus de soldats[170].

Au début du Ve siècle, l'armée d'Occident comprend théoriquement 200 000 hommes aux frontières, des limitanei presque tous d'origine barbare, et 50 000 hommes dans l'armée de manœuvre, le comitatus. Le paradoxe de cette armée est que les frontières sont défendues par des soldats issus de peuples qui cherchent à envahir l'Empire[171].

Administration et fiscalité

Flavius Felix, consul en 428, Rome, ivoire d'éléphant, ancien trésor de l’abbaye Saint-Junien de Limoges.

Sous Dioclétien, les distinctions entre provinces sénatoriales et provinces impériales sont supprimées. En 297, il les divise en entités plus petites, les faisant passer de 47 à plus de 100. Ces nouvelles provinces sont regroupées en 12 diocèses dirigés par des vicaires équestres qui obéissent directement aux empereurs. Cette multiplication des circonscriptions administratives et des échelons administratifs est perçue comme étant plus efficace pour lutter contre les maux de l'Empire. En 312, on compte 108 provinces, 116 en 425[172].

Constantin divise l'Empire en grandes circonscriptions dont les limites sont fluctuantes, les préfectures régionales avec à leur tête un préfet du prétoire. Les préfets y ont de grandes prérogatives civiles et judiciaires[173]. Chaque niveau administratif  préfecture régionale, diocèse, province  a sa capitale, ses bureaux, ses fonctionnaires. Le pouvoir impérial est ainsi plus présent à chaque échelon, mais la masse salariale des fonctionnaires est multipliée par quatre et les grands pouvoirs qu'ils possèdent sont des facteurs d'autonomie et de corruption[174].

L'organisation du pouvoir central est elle aussi transformée. Le préfet du prétoire est remplacé par le questeur du Palais sacré qui rédige les édits. Ce dernier dirige le consistoire sacré, qui remplace le conseil de l'empereur. Le maître des offices dirige le personnel administratif, les fabriques d'armes et les scholæ de la garde ; le maître des milices, l'infanterie et la cavalerie ; le comte des largesses sacrées, le fisc ; le comte de la fortune privée, la res privata, c'est-à-dire la caisse privée de l'empereur, les revenus personnels de ce dernier étant issus essentiellement du revenu de ses immenses domaines. La grande nouveauté est cependant la grande augmentation des fonctionnaires travaillant dans les bureaux centraux. Une foule de notaires, de chargés de mission et agents secrets (les agentes in rebus aussi nommés curiosi), près de 1 000 fonctionnaires au Ve siècle[175], et d'employés divers font de l'Empire romain une véritable bureaucratie[168]. Cette administration centrale pléthorique contribue à l'isolement de l'empereur par rapport au reste de la société.

Les finances sont avant tout destinées à soutenir l'armée. L'annone militaire a été progressivement mise en place à partir de la dynastie des Sévères. Elle est, sous Dioclétien, payée en nature ou en espèces. Pour faire face aux dépenses accrues, l'empereur ordonne que soit recensées, toutes les ressources de l'Empire, hommes, bétails et autres richesses. Ce recensement, qui a lieu tous les quinze ans, sert de base pour établir, un nouvel impôt, la capitation. La fiscalité pèse essentiellement sur les habitants des campagnes. Outre la capitation, ils doivent payer la jugatio sur les biens fonciers. Les sénateurs doivent s'acquitter de la collatio glebalis tous les quatre ans. Sous le règne de Théodose, la fiscalité se durcit encore provoquant des révoltes (Antioche en 387). En théorie, les revenus de la res privata doivent subvenir à la cour et à la famille impériale, mais une part grandissante de cette caisse est dévolue aux immenses besoins de l’État.

Économie et société

L’économie romaine est une économie essentiellement agricole. La trilogie méditerranéenne domine la production : blé, vigne (vin), olivier (huile). La Sicile, l’Afrique, l’Égypte, les Gaules et l’Espagne produisent les céréales qui ravitaillent les grandes villes de l’Empire. L’élevage de chevaux, indispensable pour les jeux et pour l’armée est concentré en Hispanie, en Afrique, en Syrie, en Thrace et en Asie. À cette époque, deux secteurs de l’économie peuvent être qualifiés d’industriels. Il s’agit de l’exploitation minière et de la production de céramique sigillée. Celle-ci est liée à l’exportation de produits agricoles. C’est donc dans les grandes régions de production qu’on trouve les principaux ateliers de céramique. Une quarantaine de fabriques d’armes sont disséminées dans l’Empire. Elles font partie des industries de l’État, tout comme les fabriques d’armures, de vêtements pour les soldats et les teintureries[176].

Plan du centre de Constantinople.

Au IVe siècle les préfectures de la ville et du prétoire s’ajoutent au consulat comme charges permettant d’entrer dans la nobilitas. Constantin prend la décision de supprimer l’ordre équestre dont les membres entrent presque tous dans l’ordre sénatorial. Le nombre de sénateurs passe de 600 à 2 000 membres[177]. Le Sénat créé à Constantinople compte lui aussi 2 000 membres. L’ordre sénatorial oriental est recruté parmi les notables des cités provinciales grecques[178]. La nobilitas romaine se caractérise aussi par sa résistance à l’adoption du christianisme. Attachée au culte des ancêtres, à la culture gréco-romaine, à la philosophie, elle répand une nombreuse littérature antichrétienne[179]. Cependant, au milieu du IVe siècle, les grandes familles romaines se convertissent peu à peu au christianisme. Les invasions barbares n’empêchent pas l’aristocratie sénatoriale de garder sa richesse foncière et son influence jusqu’au VIIIe siècle. Elle monopolise les charges de comte et d’évêque[180].

Depuis le IIIe siècle, l’Empire romain se nourrit des apports barbares. Le rôle fondamental des peuples fédérés dans l’armée romaine a déjà été évoqué. Ils ont aussi peuplé les régions septentrionales de l’Empire menacées de dépopulation. Les décrets de Valentinien Ier interdisant les mariages romano-barbares montrent qu’il existe déjà un métissage non négligeable à cette époque. Les cas d'officiers barbares vivant dans l’Empire et romanisés sont fréquents au IVe siècle.

La cité reste le cœur de la romanité. Les lieux traditionnels de la vie romaine, les thermes, les cirques et les amphithéâtres sont fréquentés jusqu’à la fin du VIe siècle et même au-delà pour Constantinople. Mais bon nombre de monuments anciens se dégradent, car les finances publiques sont insuffisantes pour pourvoir à leur entretien, d’autant plus que la période de l’Antiquité tardive est riche en tremblements de terre. Les villes de l’Empire connaissent des transformations. Elles construisent des remparts aux IIIe et IVe siècles pour se protéger. La grande nouveauté architecturale est la construction d’édifices chrétiens, une basilique, un baptistère et la demeure de l’évêque[181], dont une partie du matériau utilisé provient d’anciens monuments abandonnés. Les nouvelles résidences impériales : Trèves, Milan, Sirmium, Nicomédie bénéficient de la présence des troupes et des empereurs.

Littérature et arts

À partir des IIIe et IVe siècles, les portraits impériaux tournent à l’imposant colossal (telles la statue de Constantin Ier), tandis que la généralisation de l’inhumation donne une nouvelle impulsion à l’art du bas-relief sur les sarcophages, aux thèmes décoratifs dionysiaques ou paléochrétiens.

Les Romains révolutionnent le support écrit des livres, en lui donnant la forme moderne que nous connaissons : ils généralisèrent le codex, volume de feuilles reliées plus maniable et plus aisé à lire que le traditionnel rouleau. Le livre est devenu un objet maniable, facile à transporter, à ranger, lisible par un seul individu. Mais il reste un objet cher, même si le nombre de volumes en circulation augmente considérablement. L'usage du parchemin, plus solide, mais plus coûteux s'étend aux dépens du papyrus. Le passage de volumen au codex, parfois de taille très réduite, a comme conséquence la perte d'une partie des textes antiques qui ne sont plus consultés[182]. La place de l'écrit dans la société devient de plus en plus importante.

À partir du IVe siècle, la source de la littérature est essentiellement chrétienne. La correspondance de quelques grands esprits du temps, très bien conservée, permet d'avoir une connaissance fine des mentalités de l'Antiquité tardive. La rhétorique grecque est utilisée par les Pères de l'Église, que ce soit pour rédiger des sermons, expliquer les textes saints ou tenter de convaincre les non-chrétiens. L'hagiographie se multiplie. Tout en racontant la vie des saints à la manière de Suétone ou Plutarque, elle se concentre sur les vertus chrétiennes de saints pour en faire des exemples pour le lecteur. Aux VIe et VIIe siècles, le genre hagiographique multiplie les récits de miracles, qui l'emportent sur l'exemple moral[183]. Il n'est donc pas étonnant que l'œuvre majeure de l'Antiquité tardive soit une œuvre religieuse. Il s'agit de l'œuvre La Cité de Dieu d'Augustin d'Hippone, achevée en 423. Il réplique de manière magistrale aux détracteurs du christianisme qui rendaient la religion responsable du sac de Rome de 410. Dans sa théorie des deux cités, il développe l'idée que Rome est une cité terrestre donc mortelle. La cité des chrétiens est le royaume de Dieu qui les attend après la mort. Ils ne doivent donc pas lier leur foi chrétienne à l'existence de Rome même s’ils doivent servir l'Empire loyalement.

Essor du christianisme

L'histoire de Jonas, mosaïque du IVe, basilique patriarcale d'Aquilée.

Pendant longtemps a prévalu l'idée qu'au début du IVe siècle, les provinces d'Orient sont majoritairement acquises au christianisme. En Occident, les provinces méditerranéennes sont plus touchées par la nouvelle religion que les autres. Mais partout dans cette partie de l'Empire romain, les campagnes restent profondément polythéistes[184]. Aujourd’hui, l’ampleur de la christianisation de l’Empire est remise en question[185]. Il semble qu'en 312, les chrétiens ne représentent que 4 à 5 % de la population totale de l’Empire.

Constantin se convertit au christianisme lors de sa campagne contre Maxence en 312. En 313, l'édit de Milan proclame la liberté de culte et prévoit de rendre aux chrétiens les biens qui leur avaient été confisqués pendant la grande persécution de Dioclétien. Cette conversion pose le problème des relations entre l'Église et le pouvoir[163]. Entouré d'évêques, Constantin intervient dans les disputes doctrinales de l'Église. Un de ses objectifs est de rétablir la paix civile dans l'Empire. Il lutte contre le donatisme en Afrique et l’arianisme en Orient. Il préside même le concile de Nicée en 325 qui reconnaît le Christ comme Dieu et homme à l’unanimité, même Arius acquiesçant à cette doctrine[165]. Mais il continue sa prédication et est excommunié. Les ariens adoptent des positions très favorables au pouvoir impérial, lui reconnaissant le droit de trancher les questions religieuses d’autorité. Constantin finit par se convertir à cette forme de christianisme et se fait baptiser sur son lit de mort par un prêtre arien[160]. Cette conversion à l'arianisme est contestée par l'Église catholique et par certains historiens. Son fils, Constance II est un arien convaincu. Il n'hésite pas à persécuter les chrétiens nicéens plus que les païens. Malgré ses interventions dans de nombreux conciles, il échoue à faire adopter un credo qui satisfait les ariens et les chrétiens nicéens. Ses successeurs, soucieux de paix civile observent une stricte neutralité religieuse entre les ariens et les nicéens. La défaite d'Andrinople face aux Wisigoths ariens permet aux catholiques orthodoxes de passer à l'offensive. Ambroise de Milan, voulant défendre le credo de Nicée contre les ariens, qualifie l'hérésie de double trahison, envers l'Église et envers l'Empire[186].

Mosaïque de la basilique Saint-Ambroise de Milan.

Gratien finit par s’orienter vers une condamnation de l'arianisme sous l’influence conjuguée de son collègue Théodose et d’Ambroise. L’empereur d’Orient promulgue des lois qui interdisent les doctrines s’opposant à la foi de Nicée[187]. L'empereur de la pars orientalis a, en 380, dans l'édit de Thessalonique, fait du christianisme une religion d'État. Comme son collègue, il promulgue des lois anti-hérétiques[188]. Il convoque un concile à Aquilée, en 381, dirigé par Ambroise. Deux évêques ariens sont excommuniés. L'Église catholique est devenue assez forte pour résister à la cour impériale. Après la mort de Gratien, le parti arien est de nouveau très influent à la cour. À leur instigation, est promulguée une loi, le 23 janvier 386, qui prévoit la peine de mort pour toute personne qui s’opposerait à la liberté des consciences et des cultes[189]. Ambroise refuse de concéder une basilique extra-muros aux ariens fort du soutien du peuple et des hautes sphères de Milan. La cour impériale est obligée de céder. Grâce à des hommes comme Ambroise, l'Église peut ainsi s'émanciper de la tutelle impériale, surtout en Occident et même revendiquer la primauté du pouvoir spirituel sur le temporel en rappelant à l'empereur ses devoirs de chrétien. Les chrétiens ont aussi besoin de la force publique pour faire prévaloir leur point de vue. Ainsi Porphyre de Gaza obtient de l'impératrice Eudoxie, qu'elle fasse fermer par son époux Arcadius les temples polythéistes de Gaza.

Les empereurs donnent aux membres du clergé de nombreux privilèges. Ils sont dispensés des prestations fiscales imposées aux citoyens. Les évêques se voient reconnus des pouvoirs de juridiction civile. Les personnes poursuivies par le pouvoir bénéficient du droit d'asile, ce qui permet de les soustraire à la justice impériale. Enfin les clercs ne dépendent pas des juridictions ordinaires et se trouvent ainsi placés au-dessus du droit commun. Constantin donne à l'Église une personnalité juridique qui lui permet de recevoir des dons et des legs. Ceci lui permet d'accroître sa puissance matérielle. Au Ve siècle, elle possède d'immenses domaines dont certains dépendent des institutions charitables de l’Église. Le développement de ses institutions lui permet d'occuper un vide laissé par les systèmes de redistributions païens, en s’intéressant aux pauvres en tant que tels et non en tant que citoyens ou que clients[190].

Permanence du paganisme

Pendant tout le IVe siècle, les cultes polythéistes traditionnels continuent à être pratiqués, de même que les cultes à mystère d'origine orientale comme ceux de Mithra, de Cybèle, d'Isis et de Sérapis malgré des restrictions progressives. Les textes chrétiens qui les dénoncent violemment, les dédicaces, les ex-voto, ou d'attestations de travaux dans les temples en sont autant de témoignages[191]. En Égypte, Chenouté, abbé du monastère Blanc en Haute-Égypte et mort vers 466, rapporte dans ses œuvres sa lutte contre les païens, qu’il appelle « les Grecs »[192]. L'historien païen Zosime nous apprend à ce sujet que la nouvelle religion n'était pas encore répandue dans tout l'Empire romain, le paganisme s'étant maintenu assez longtemps dans les villages après son extinction dans les villes.

Constantin n’intervient guère que pour interdire les sacrifices nocturnes, les pratiques de sorcellerie et de magie, les rites d’haruspice privée, ce qui relève de la superstitio. Il a toujours cherché, même après 324, à ménager les païens. Il garde toute sa vie le titre de grand pontife, ce qui en fait le chef de la religion traditionnelle il manifeste en général la plus grande tolérance vis-à-vis de toutes les formes de paganisme[162]. En effet, l'écrasante majorité des sujets de l'empereur est encore païenne. Il se doit donc de les ménager. En 356, Constance II interdit tous les sacrifices, de nuit comme de jour, fait fermer des temples isolés et menace de la peine de mort tous ceux qui pratiquent la magie et la divination[193]. L'empereur Julien, acquis au paganisme, promulgue en 361 un édit de Tolérance permettant de pratiquer le culte de son choix. Il exige que les chrétiens qui s’étaient emparés des trésors des cultes païens les restituent. Ses successeurs sont tous chrétiens. En 379, Gratien abandonne la charge de Grand Pontife. À partir de 382, à l’instigation d'Ambroise, évêque de Milan, l’autel de la Victoire, son symbole au Sénat, est arraché de la Curie, tandis que les Vestales et tous les sacerdoces perdent leurs immunités. Le , une loi de Théodose interdit à toute personne d’entrer dans un temple, d’adorer les statues des dieux et de célébrer des sacrifices, « sous peine de mort »[194].

En 392, Théodose interdit les Jeux olympiques liés à Zeus et à Héra, mais aussi à cause de la nudité du corps des compétiteurs, le culte du corps et la nudité, étant dénigré par le christianisme. Peu à peu, les temples abandonnés tombent en ruines. D’autres sont détruits comme le Sérapéum d'Alexandrie dès 391, le temple de Caelestis, la grande déesse carthaginoise héritière de Tanit en 399. Par ailleurs, le christianisme lui-même se trouve imprégné des anciens rites païens. Certaines fêtes traditionnelles romaines sont toujours fêtées à la fin du Ve siècle, comme la fête de Lupercales consacrée à la fécondité et aux amoureux. Pour l'éradiquer, le pape Gélase Ier décide en 495 de célébrer la fête de saint Valentin, le 14 février, un jour avant la fête des Lupercales pour célébrer les amoureux. Il s'agit donc bien d'une tentative de christianisation d'un rite païen. Les Africains continuent de célébrer des banquets aux jours anniversaires des morts directement sur les tombes. Au VIe siècle, Césaire d'Arles dénonce dans ses sermons à ses fidèles les pratiques païennes qui subsistent dans le peuple. Le port d'amulettes, les cultes aux arbres et aux sources n'ont pas disparu de la Gaule méridionale. Les plaintes des clercs sont nombreuses jusqu'à la fin de l'Antiquité tardive.

De l’Empire romain au monde médiéval

Invasions ou migrations germaniques en Occident ?

En 376, menacés par les Huns, les Wisigoths demandent asile à l’Empire. Deux cent mille d’entre eux sont établis au sud du Danube, en Mésie[164] en échange de levée de recrues. Mais ils sont exploités par les fonctionnaires romains et ne tardent pas à se révolter. Des esclaves, des colons et des travailleurs des mines se joignent à eux pour ravager la Thrace. Sans attendre l'arrivée de son neveu Gratien, retenu par les Alamans en Gaule, l'empereur Valens engage le combat avec sa seule armée et est tué lors de la bataille d’Andrinople en 378 où la cavalerie wisigothe met à mal la légion romaine. Le nouvel empereur de la partie orientale de l'Empire, Théodose Ier, pacifie rapidement les Balkans et réussit à conclure un nouveau fœdus avec les Goths en 382[195],[196]. Les Goths ont le droit de s'installer en Thrace. Ils conservent leurs propres lois et ne sont pas soumis aux impôts romains. Ils sont donc quasi indépendants même s'ils s'engagent à servir dans l'armée romaine comme fédérés, c'est-à-dire sous le commandement de leurs propres chefs. Théodose Ier profite de cette période de répit avec les Goths pour conclure une paix avec les Sassanides qui durera jusqu'en 502[197].

Les grandes invasions du IVe au Ve siècle : Voir la chronologie associée.

Après la mort de Théodose (395), les Wisigoths dirigés par Alaric pillent la Macédoine, la Thessalie, la Grèce. Arcadius négocie à prix d'or leur retrait vers l'ouest. Stilicon, général d'origine vandale et tuteur des deux jeunes empereurs, est empêché de les combattre par le souverain d'Orient. En 402, alors que les Ostrogoths envahissent les provinces danubiennes, les Wisigoths pénètrent en Italie. En 410, ils saccagent Rome. Cet épisode est ressenti comme une catastrophe par les Romains. Les païens y voient la conséquence de l'abandon des dieux traditionnels. Saint Jérôme y voit le châtiment des pêchés des hommes[198]. Saint Augustin affirme lui qu'il n'y a aucun lien entre le christianisme et l'Empire[199]. L’établissement définitif des Wisigoths dans le sud de la Gaule et en Hispanie met fin à leurs raids.

Mais entre-temps, le , les Vandales, les Suèves, les Alains et les Alamans franchissent le Rhin bientôt suivis par les Burgondes. Ils ravagent la Gaule tandis que l'île de Bretagne est définitivement abandonnée par les légions romaines. Le puissant parti anti-barbare présent à la cour impériale obtient une épuration de l'armée et de l'administration en Italie, la privant des défenseurs efficaces et fidèles[200]. L'empereur, installé à Ravenne, est contraint d'accepter l'installation de nouveaux royaumes barbares en Gaule[201]. En 429, les Vandales envahissent l'Afrique dont ils font la conquête en 10 ans. Ils privent l'Italie d'un de ses greniers à blé, leur flotte contrôlant la Méditerranée occidentale. Ils sont en outre des ariens fanatiques et persécutent les Romains orthodoxes[202]. La cour impériale est obligée de conclure des fœdus avec les envahisseurs. En 435, les Vandales obtiennent à leur tour le statut de fédérés en Afrique orientale[203]. Dans le Nord-Ouest de l'Hispanie, le roi suève Herméric crée un véritable royaume autour de sa capitale Braga en obtenant un fœdus en 437-438. Les provinces danubiennes restent fidèles à l'Empire, mais passent sous l'autorité de Constantinople. L'Empire romain d'Occident se réduit à l'Italie et une partie de la Gaule.

Ætius, général de Valentinien III, continue à lutter contre les Barbares. Il repousse les Francs vers le nord, les Wisigoths vers le sud de la Gaule et l'Hispanie. Il bat les Burgondes grâce à son armée composée de Huns  Ætius a été otage à la cour des Huns pendant son enfance, où il est devenu un ami du jeune Attila  et les transfère en Sapaudia où en 434, Valentinien III les autorise à s'installer en tant que peuple fédéré. En 451, grâce à une armée plus barbare que romaine  elle comprend un fort contingent wisigoth , il parvient à repousser Attila à la bataille des champs Catalauniques. Mais il est égorgé en 454 par Valentinien III lui-même, jaloux de ses succès. L'empereur est à son tour assassiné par les partisans d'Ætius. L'Empire romain d'Occident connaît alors une instabilité politique avec des empereurs impuissants, contestés par des usurpateurs. En 455, Rome est pillée pendant quinze jours par les Vandales de Genséric. Les Barbares s'étendent alors irrésistiblement en Gaule malgré l'action de défenseurs de la romanité comme Ægidius et son fils Syagrius[202]. L'un d'eux, Odoacre, dépose le tout jeune empereur Romulus Augustule et envoie les insignes impériaux à Constantinople en 476. Cet événement passe inaperçu en Occident comme en Orient, tant l'empereur d'Occident avait perdu son importance. Pourtant pendant longtemps, les historiens occidentaux l'ont retenu comme date de la fin de l'Empire romain, tant Rome était vue comme une entité occidentale.

En 488, Théodoric le Grand, roi des Ostrogoths, envahit l'Italie, alors aux mains d'Odoacre, à la demande de l'empereur d'Orient Zénon[204] qui se considère comme le seul maître de l'Empire. Après la prise de Ravenne en 493, la puissance des Ostrogoths s'étend en Italie, Sicile, Dalmatie et au nord de l'Italie[205]. En sa qualité de représentant du pouvoir impérial, Théodoric tente d'étendre son pouvoir sur les autres royaumes barbares, ariens comme lui. Pour Théodoric, les Goths sont les protecteurs des Romains. L'administration romaine subsiste donc. La politique et la culture romaines ont une grande influence sur les Goths. L'empereur romain lui confère même le titre de roi. Le royaume ostrogoth d'Italie est un excellent exemple de la collaboration entre Constantinople et les rois barbares.

La romanité en Orient

Les conquêtes de Justinien.

Au Ve siècle, l'Orient connaît une longue période de prospérité économique. Les caisses de l'État regorgent de numéraires en or[206]. Sous le règne de Théodose II, la ville de Constantinople continue à s'agrandir et reçoit une nouvelle enceinte, le mur de Théodose. Un code juridique est publié, le Code de Théodose. Cependant l'Empire est déstabilisé par des conflits religieux violents, entre nicéens et ariens et à partir de 430 entre nestoriens et monophysites. À partir de 440, les Huns menacent l'empire d'Orient. Un tribut et l'octroi d'une dignité romaine à Attila permettent d'éloigner le danger. Marcien, époux de Pulchérie, la sœur de Théodose II, règne de 450 à 457. Léon Ier est le premier empereur d'Orient à recevoir la couronne des mains du patriarche de Constantinople. Son petit-fils Léon II ne règne que quelques mois. C'est donc son gendre Zénon qui revêt la pourpre impériale pendant quinze ans de 476 à 491. C'est sous son règne que le dernier empereur romain d'Occident Romulus Augustule est destitué par Odoacre. Il est donc le seul empereur du monde romain, mais son autorité sur l'Occident n'est que théorique[207]. Sous le règne d'Anastase (491-518), la guerre contre les Perses reprend. Le Sénat choisit ensuite un officier macédonien, Justin (518-527) dont le neveu, Justinien gravit tous les échelons de la carrière administrative.

Justinien (527-565) est parfois considéré comme le dernier empereur romain. Estimant que tout territoire qui a été romain le reste inaliénablement[204], il consacre une grande partie de son règne à vouloir reprendre aux Barbares les terres de la romanité et fait de l'Occident son premier objectif. Il envoie Bélisaire conquérir l'Afrique sur les Vandales en quelques mois. Il profite de l'affaiblissement de l'Italie après la mort de Théodoric pour intervenir dans la péninsule en 535. La conquête est plus difficile que prévu et n'est définitive qu'au terme d'une guerre dévastatrice entre 552 et 554. En 554, les Byzantins font la conquête d'une partie de l'Espagne wisigothique jusqu'à Cordoue. De plus, les conquêtes de Justinien sont fort coûteuses. Il néglige la menace perse qu'il écarte momentanément par le paiement d'un tribut et celle des Slaves et des Avars qui apparaissent au nord de l'empire d'Orient. Il sacrifie ainsi l'avenir de régions vitales pour l'empire d'Orient ou byzantin pour poursuivre le rêve d'un empire universel. Il n'arrive pas non plus à réconcilier les tenants de l'orthodoxie romaine et les monophysites.

Cette reconquête épuise Rome et l'Italie et n'est guère durable. En 568, seules les régions de Ravenne et de Rome sont encore aux mains de Byzantins. Le reste de l'Italie est devenu lombard. Sous le règne d'Héraclius (610-641) l'empire d'Orient prend un caractère grec inéluctable. Le titre de Basileus remplace celui d'Auguste, les provinces deviennent des thèmes. L'expansion de l'islam déclenche également les guerres arabo-byzantines. La Syrie, Jérusalem, l'Égypte, la Mésopotamie sont définitivement perdues après six siècles de romanité. Le monde byzantin remplace définitivement le monde romain oriental.

Art dans la Rome antique

L’art romain est l'art produit dans les territoires de la Rome antique, depuis la fondation de Rome (), selon la chronologie traditionnelle, partiellement confirmée par l'archéologie, jusqu'à la chute de l'Empire d'occident ().

Rome antique dans l'art et la culture

La Rome antique constitue une source inépuisable d'inspiration dans les arts, comme le montrent les catégories ci-dessous :

  • Rome antique dans l'art et la culture
  • Rome antique dans la bande dessinée
  • Film se déroulant dans la Rome antique
  • Rome antique dans la gravure
  • Jeu vidéo se déroulant dans la Rome antique
  • Rome antique dans la musique
  • Œuvre littéraire se déroulant dans la Rome antique
  • Rome antique dans la peinture
  • Série télévisée se déroulant dans la Rome antique

Discographie

  • Synaulia, Music of Ancient Rome, Vol. I – Wind Instruments (Musique de la Rome antique, Vol. I – Instruments à vent) - Amiata Records, ARNR 1396, Florence, (25 titres - 59 min - 10 juillet 2007)[208].
  • Synaulia, Music of Ancient Rome, Vol. II – String Instruments (Musique de la Rome antique, Vol. II – Instruments à cordes) - Amiata Records, ARNR 0302, Rome, (16 titres - 57 min - 10 juillet 2007)[209].

Notes et références

  1. La toponymie populaire propose à tort que cette voie conduit dans la campagne, mais l'étymologie scientifique suggère qu'elle mène au Campus salinarum.
  2. (en) Ada Cioffarelli, Archaeological routes, Bonsignori, , p. 11
  3. Les troupeaux pouvaient ainsi « franchir le Tibre pour gagner les riches pâturages de plaine des territoires de la rive droite du fleuve. Là, la multitude des sentes de montagne rejoignait les routes principales, les via Salaria en provenance des hauts pâturages de la Sabine, et futures viae Latina et Appia en provenance des monts Albains. Le contrôle des points de passage sur le Tibre, à hauteur de Passo Corese, de Fidènes, de Ficana ou de Rome devait ainsi revêtir une importance certaine pour l'activité pastorale qui était encore l'activité dominante des populations de l'intérieur accidenté ». Cf Thierry Camous, Le roi et le fleuve. Ancus Marcius Rex aux origines de la puissance romaine, Belles Lettres, , p. 132.
  4. L'archéologie met en évidence des traces d'occupation saisonnières dès le Paléolithique.
  5. (en) Mary T. Boatwright et al., The Romans: From Village to Empire, Oxford University Press, , p. 519
  6. Jacques Poucet, Les origines de Rome : tradition et histoire, Publications Fac St Louis, , 360 p. (lire en ligne), p. 85-88.
  7. Léon-Robert Ménager, « Les collèges sacerdotaux, les tribus et la formation primordiale de Rome », Mélanges de l’École française de Rome. Antiquité, vol. tome 88, no 2, , p. 451-462 (DOI 10.3406/mefr.1976.1073, lire en ligne, consulté le ).
  8. Gérard Capdeville, « Jeux athlétiques et rituels de fondation. : Actes de la table ronde de Rome (3-4 mai 1991) », dans Gérard Capdeville et al., Spectacles sportifs et scéniques dans le monde étrusco-italique, vol. 172, Rome, École française de Rome, coll. « Publications de l'École française de Rome », (lire en ligne), p. 155-156, 166, et 171.
  9. Annie Dubourdieu, « Denys d'Halicarnasse et Lavinium », dans Annie Dubourdieu, Dominique Briquel et al., Denys d'Halicarnasse historien des origines de Rome., vol. 39, Pallas, (DOI 10.3406/palla.1993.1274, lire en ligne), p. 71-82.
  10. Bernadette Liou-Gille, « Naissance de la ligue latine : Mythe et culte de fondation. », Revue belge de philologie et d'histoire, Antiquité - Oudheid, vol. tome 74, no fascicule 1, , p. 77 (DOI 10.3406/rbph.1996.4096, lire en ligne, consulté le ).
  11. Abbott 1901, p. 1-2.
  12. Abbott 1901, p. 5.
  13. Virgile, Énéide [détail des éditions] [lire en ligne], II-VII.
  14. Tite-Live, Histoire romaine, I, 1-3.
  15. Denys d'Halicarnasse, Antiquités romaines, I, 45-71 / (en).
  16. Denys d'Halicarnasse, Antiquités romaines, I, 72-79 / (en).
  17. Tite-Live, Histoire romaine, I, 3-4.
  18. Denys d'Halicarnasse, Antiquités romaines, I, 80-90 / (en).
  19. Tite-Live, Histoire romaine, I, 5-7.
  20. Cébeillac-Gervasoni 2006, p. 18.
  21. Abbott 1901, p. 3-6.
  22. Heurgon 1993, p. 212-213
  23. Abbott 1901, p. 3-5.
  24. Abbott 1901, p. 6.
  25. Abbott 1901, p. 9-10.
  26. Abbott 1901, p. 7.
  27. Abbott 1901, p. 7-8.
  28. Abbott 1901, p. 8.
  29. Abbott 1901, p. 4-9.
  30. Abbott 1901, p. 21.
  31. Georges Dumézil, Mythe et Épopée, I. II. & III., Gallimard, Paris, 1995.
  32. Cébeillac-Gervasoni 2006, p. 14-16.
  33. Cébeillac-Gervasoni 2006, p. 11-12.
  34. Cébeillac-Gervasoni 2006, p. 40-41.
  35. Encyclopædia Britannica 2008, « Ancient Rome ».
  36. Tite-Live, Histoire romaine, I, 56-59 & II, 1-15.
  37. Denys d'Halicarnasse, Antiquités romaines, IV, 64-85 / (en), V, 1-18 / (en) & V, 21-36 / (en).
  38. Tite-Live, Histoire romaine, II, 33.
  39. Denys d'Halicarnasse, Antiquités romaines, VI, 95 / (en).
  40. Denys d'Halicarnasse, Antiquités romaines, VIII, 64-68 / (en).
  41. Tite-Live, Histoire romaine, II à VI.
  42. Jérôme Carcopino, Virgile et les origines d'Ostie, 2e éd., Paris, 1968, p. 416-420.
  43. Adalberto Giovannini, Le sel et la fortune de Rome, dans Athenaeum 1985, p. 373-286.
  44. Tite-Live, Histoire romaine, II, 48.
  45. Tite-Live, Histoire romaine, IV, 22.
  46. Tite-Live, Histoire romaine, IV, 34.
  47. Tite-Live, Histoire romaine, IV, 60-61.
  48. Tite-Live, Histoire romaine, V, 20-21.
  49. Tite-Live, Histoire romaine, V, 2.
  50. Cébeillac-Gervasoni 2006, p. 47-49.
  51. Tite-Live, Histoire romaine, V, 38-41.
  52. Tite-Live, Histoire romaine, V, 42.
  53. Tite-Live, Histoire romaine, V, 47.
  54. Dominique Briquel, La prise de Rome par les Gaulois, Paris, PUPS, 2008.
  55. (it) Marta Sordi, Guerra E Diritto Nel Mondo Greco E Romano, Vita e Pensiero, , p. 381.
  56. Cébeillac-Gervasoni 2006, p. 64-65.
  57. Tite-Live, Histoire romaine, II, 23-33.
  58. Tite-Live, Histoire romaine, II, 55-58.
  59. Denys d'Halicarnasse, Antiquités romaines, IX, 37-49 / (en).
  60. Abbott 1901, p. 29.
  61. Tite-Live, Histoire romaine, III, 9-31.
  62. Tite-Live, Histoire romaine, III, 32-55.
  63. Denys d'Halicarnasse, Antiquités romaines, X, 56-60 / (en).
  64. Diodore de Sicile, Bibliothèque historique, XII, 9-10.
  65. Olga Tellegen-Couperus, A Short History of Roman Law, p. 19-20.
  66. Tite-Live, Histoire romaine, III, 55.
  67. Tite-Live, Histoire romaine, IV, 1-7.
  68. Tite-Live, Histoire romaine, VI, 35-42.
  69. Abbott 1901, p. 43-48.
  70. Abbott 1901, p. 51-53.
  71. Tite-Live, Histoire romaine, I, 43.
  72. Plutarque, Vies parallèles, Camille.
  73. Tite-Live, Histoire romaine, VI, 1-20.
  74. Tite-Live, Histoire romaine, VII, 1-28.
  75. Cébeillac-Gervasoni 2006, p. 68.
  76. Hinard 2000, p. 260 sq..
  77. Hinard 2000, p. 266-267.
  78. Tite-Live, Histoire romaine, VII, 30-42.
  79. Tite-Live, Histoire romaine, VIII, 1-14.
  80. Tite-Live, Histoire romaine, VIII, 15-26.
  81. Tite-Live, Histoire romaine, VIII, 27-40.
  82. Tite-Live, Histoire romaine, IX, 1-28.
  83. Tite-Live, Histoire romaine, X, 1-13.
  84. Tite-Live, Histoire romaine, X, 14-47.
  85. Florus, Abrégé de l’histoire romaine, I, 18.
  86. Florus, Abrégé de l’histoire romaine, I, 19-21.
  87. Cébeillac-Gervasoni 2006, p. 94-98.
  88. Cébeillac-Gervasoni 2006, p. 99.
  89. Cébeillac-Gervasoni 2006, p. 99-100.
  90. Cébeillac-Gervasoni 2006, p. 101-103.
  91. Cébeillac-Gervasoni 2006, p. 99-103.
  92. Polybe, Histoires [détail des éditions] [lire en ligne], VI.
  93. Robert Byrd, The Senate of the Roman Republic, 1995, p.44.
  94. Cicéron, De la République, II [lire en ligne].
  95. Abbott 1901, p. 196, 257-259.
  96. Lily Ross Taylor, Roman Voting Assemblies: From the Hannibalic War to the Dictatorship of Caesar, 1966, p. 3-7 & 63.
  97. Abbott 1901, p. 151, 196.
  98. Andrew Lintott, The Constitution of the Roman Republic, 1999, p. 95-113.
  99. Robert Byrd, op. cit., p. 20.
  100. Florus, Abrégé de l’histoire romaine, II, 2.
  101. Florus, Abrégé de l’histoire romaine, II, 3-5.
  102. Tite-Live, Histoire romaine, XXI, 1-18.
  103. Tite-Live, Histoire romaine, XXI à Livre XXIII.
  104. Tite-Live, Histoire romaine, XXII à Livre XXX.
  105. Florus, Abrégé de l’histoire romaine, II, 15.
  106. Tite-Live, Histoire romaine, XXIII à Livre XXIX.
  107. Tite-Live, Histoire romaine, XXXI à Livre XXXIII.
  108. Tite-Live, Histoire romaine, XXXV à Livre XXXVIII.
  109. Tite-Live, Histoire romaine, XLII à Livre XLV.
  110. Abbott 1901, p. 65-80.
  111. Cébeillac-Gervasoni 2006, p. 137.
  112. Cébeillac-Gervasoni 2006, p. 141-145.
  113. Cébeillac-Gervasoni 2006, p. 146-148.
  114. Cébeillac-Gervasoni 2006, p. 152-153.
  115. Cébeillac-Gervasoni 2006, p. 153-158.
  116. Cébeillac-Gervasoni 2006, p. 159-160.
  117. Cébeillac-Gervasoni 2006, p. 162-168.
  118. Cébeillac-Gervasoni 2006, p. 170-180.
  119. Cébeillac-Gervasoni 2006, p. 180-181.
  120. Cébeillac-Gervasoni 2006, p. 182.
  121. Bertrand Lafont, Aline Tenu, Philippe Clancier et Francis Joannès, Mésopotamie : De Gilgamesh à Artaban (3300-120 av. J.-C.), Paris, Belin, coll. « Mondes anciens », , 1040 p. (ISBN 978-2-7011-6490-8), chap. 2, p. 54.
  122. Alberto Angela, Une journée dans la Rome antique: Sur les pas d'un Romain, dans la capitale du plus puissant des empires, Payot, 06/04/22 6 avril 2022, 384 p. (ISBN 9782228930376), p. 29
  123. Suétone, Vie des douze Césars, Auguste.
  124. Jean-Pierre Néraudau, Auguste, Les Belles Lettres, 2007.
  125. Suétone, Vie des douze Césars, Tibère.
  126. P. Renucci, Tibère, l'empereur malgré lui, éd.Mare et Martin, 2005.
  127. Suétone, Vie des douze Césars, Caligula.
  128. Pierre Renucci, Caligula, l'impudent, in-folio, 2007.
  129. Suétone, Vie des douze Césars, Claude.
  130. Suétone, Vie des douze Césars, Néron.
  131. Eugen Cizek, Néron, Fayard, 1982.
  132. Suétone, Vie des douze Césars, Galba, Othon et Vitellius.
  133. Suétone, Vie des douze Césars, Vespasien.
  134. Léon Homo, Vespasien l’empereur du bon sens, Éditions Albin Michel, Paris, 1949.
  135. Suétone, Vie des douze Césars, Titus.
  136. Suétone, Vie des douze Césars, Domitien.
  137. Paul Petit, Histoire générale de l'Empire romain, T. 1 : Le Haut-Empire, Éditions du Seuil, 1974, p. 150 et suivants.
  138. Paul Petit, op. cit., p. 170 et suivants.
  139. Bernard Rémy, Antonin le Pieux. Le siècle d'or de Rome (138-161), Fayard, 2005.
  140. Marc Aurèle, Pensées à moi-même, éd. Mille et une nuits, 2005.
  141. Pierre Grimal, Marc Aurèle, Fayard, Paris.
  142. Marcel Le Glay, Rome : T 2, Grandeur et chute de l'Empire, Éditions Perrin, 2005, p. 336-337.
  143. Paul Veyne, « Qu'était-ce qu'un empereur romain », Diogène, no 199, 2002/3 [lire en ligne].
  144. Paul Petit, Histoire générale de l'Empire romain, T. 1 : Le Haut-Empire, Éditions du Seuil, 1974, p. 181.
  145. Véronique Vassal, « Le nouvel Hadrien », L'Histoire no 335, octobre 2008, p. 28.
  146. Christophe Badel, La Noblesse de l'Empire romain. Les masques et la vertu, Champ Vallon, Seyssel, 2005.
  147. P. Petit et Y. Le Bohec, « Haut Empire », Encyclopædia universalis, DVD 2007.
  148. J.L. Panetier, en collaboration avec H. Limane, Volubilis, une cité du Maroc antique, éd. Maisonneuve et Larose/Malika, Paris, 2002.
  149. Selon le nombre et l'importance des aqueducs, les recensements.
  150. (en) William Duiker, World History, Wadsworth, (ISBN 0-534-57168-9), p. 149
  151. Christol et Nony 1974, p. 191.
  152. Christol et Nony 1974, p. 192-193.
  153. Eutrope, Abrégé de l'histoire romaine, Livre IX, 1.
  154. Jean-Pierre Brun, « La croissance à Rome », émission La Marche de l'Histoire sur France Inter, 31 mai 2012.
  155. Christol et Nony 1974, p. 192.
  156. Christol et Nony 1974, p. 196.
  157. Christol et Nony 1974, p. 197.
  158. (en) Timothy David Barnes, Early Christian Hagiography and Roman History, Mohr Siebeck, (ISBN 978-3-16-150226-2), chap. III The 'Great Persecution' (303-313) »), p. 97
  159. Christol et Nony 1974, p. 206.
  160. Paul Petit et Yann Le Bohec, « L'Antiquité tardive », Encyclopædia universalis, DVD 2007.
  161. Christol et Nony 1974, p. 212.
  162. La conversion de Constantin et la christianisation de l'Empire romain.
  163. Gilbert Dagron, Empereur et prêtre, étude sur le césaropapisme byzantin, Gallimard, 1996.
  164. Charles Diehl, Histoire de l'Empire Byzantin, Picard, 1920 ([lire en ligne]]).
  165. Christianisme et stoïcisme, X-Passion, 2001 dans .
  166. Eusèbe de Césarée, La théologie politique de l'empire chrétien, Cerf, 2001.
  167. Lançon 1997, p. 40.
  168. Christol et Nony 1974, p. 214.
  169. Lançon 1997, p. 41.
  170. Ducellier, Kaplan et Martin 1978, p. 23.
  171. Balard, Genet et Rouche 1973, p. 16.
  172. Lançon 1997, p. 32.
  173. Christol et Nony 1974, p. 213.
  174. Lançon 1997, p. 33.
  175. Ducellier, Kaplan et Martin 1978, p. 22.
  176. Le Bohec, Le Glay et Voisin 2011, p. 505.
  177. Christol et Nony 1974, p. 221.
  178. Peter Brown, Pouvoir et persuasion dans l’Antiquité tardive : vers un Empire chrétien, Éditions du Seuil, 1998, p. 37.
  179. Christol et Nony 1974, p. 234.
  180. Balard, Genet et Rouche 1973, p. 28.
  181. Le Bohec, Le Glay et Voisin 2011, p. 501-502.
  182. Lançon 1997, p. 104.
  183. Lançon 1997, p. 89.
  184. Christol et Nony 1974, p. 233.
  185. Entre autres par Alan Cameron et Robin Lane Fox aux États-Unis, et Pierre Chuvin et Claude Lepelley en France.
  186. Ambroise, Lettres, 10, 9-10.
  187. Code de Théodose, 16,1,2 et 16,5,4.
  188. Code de Théodose, 16,5,5.
  189. Code de Théodose, 16,1,4.
  190. Peter Garnsey et Caroline Humfress, L'Évolution du monde de l'antiquité tardive, chapitre 4, La Découverte, 2005.
  191. La conversion de Constantin et la christianisation de l'Empire romain par Yves Modéran dans .
  192. Le Monde de la Bible, entretien avec Anne Boud’hors dans .
  193. André Chastagnol, Le Bas-Empire, Armand Colin, 1999.
  194. Pierre Chuvin, Chronique des derniers païens, Les Belles Lettres, 1994.
  195. Hydace, Chronique, an. 382.
  196. Étienne Demougeot, De l’unité à la division de l’Empire romain, 395-410. Essais sur le gouvernement impérial, Paris, 1951, p. 22-24.
  197. Christol et Nony 1974, p. 248.
  198. Saint Jérôme, Lettres, 60, 17.
  199. Saint Augustin, Sermons, 81, B.
  200. Christol et Nony 1974, p. 251.
  201. Memo, le site de l'histoire, Hachette Multimédia dans .
  202. Ducellier, Kaplan et Martin 1978, p. 19.
  203. Balard, Genet et Rouche 1973, p. 17.
  204. Ducellier, Kaplan et Martin 1978, p. 18.
  205. De l'Aleph à l'@ .
  206. Lançon 1997, p. 39.
  207. Ducellier, Kaplan et Martin 1978, p. 20.
  208. Music of Ancient Rome, Vol. I.
  209. Music of Ancient Rome, Vol. 2.

Annexes

Sources antiques

Un nombre assez important de textes historiques de l'Antiquité, rédigés en latin ou en grec, nous sont parvenus par l'intermédiaire de copies. Bien que leur contenu soit souvent sujet à caution, ils sont une source majeure d'information sur l'histoire politique de la Rome antique. On peut citer, parmi ceux dont le sujet est le plus général :

D'autres textes donnent des informations précieuses sur des événements précis. En outre, la littérature latine, dont on a conservé de nombreux textes, fournit de nombreux renseignements sur la mentalité et l'histoire culturelle de Rome.

Ouvrages généraux

  • Theodor Mommsen (trad. Charles Alfred Alexandre), Histoire de la Rome antique, Paris, 1863-1872 ([lire en ligne]).
  • Jean Dautry, Georges Hacquard et Olivier Maisani, Le Guide romain antique, éd. Hachette, Paris, 1952 (ISBN 978-2-01-000488-9).
  • Pierre Grimal, La Civilisation romaine, éd. Flammarion, Paris, 1960 (rééd. 1981) (ISBN 978-2-08-081101-1).
  • Michel Christol et Daniel Nony, Des origines de Rome aux invasions barbares, Paris, Hachette, coll. « Initiation à l'histoire », (réimpr. 2003) (BNF 35168611)
  • Lucien Jerphagnon, Histoire de la Rome antique : Les armes et les mots, éd. Fayard, Paris, 1987 (4e éd. 2010) (ISBN 978-2818500958).
  • Claudia Moatti, À la recherche de la Rome antique : introduction à l’histoire de l’archéologie romaine, Paris, Gallimard,
  • Yann Le Bohec, Marcel Le Glay et Jean-Louis Voisin, Histoire romaine, Paris, Presses universitaires de France, coll. « Quadrige / Manuels histoire », , 2e éd. (1re éd. 1991) (ISBN 978-2-13-058910-5).
  • Mireille Cébeillac-Gervasoni, « La royauté et la République », dans Mireille Cébeillac-Gervasoni, Alain Chauvot et Jean-Pierre Marti, Histoire romaine, Paris, Armand Colin, coll. « U / Histoire », (ISBN 2-200-26587-5), p. 9-187. Ouvrage utilisé pour la rédaction de l'article.
  • Mary Beard, SPQR : histoire de l'ancienne Rome, Perrin, 2016, 590 p. (ISBN 978-2-262-04871-6).
  • Stéphane Bourdin, Catherine Virlouvet et Joël Cornette, Rome naissance d'un empire, de Romulus à Pompée, 753-70 av. J.-C., Éditions Belin, coll. « Mondes anciens », , 800 p. (ISBN 978-2-7011-6495-3)Document utilisé pour la rédaction de l’article

Monarchie et République

  • François Hinard, La République romaine, Paris, Presses universitaires de France, coll. « Que sais-je ? » (no 686), (ISBN 2-13-044546-2)
  • Jacques Heurgon, Rome et la Méditerranée occidentale jusqu'aux guerres puniques, Paris, Presses universitaires de France, coll. « Nouvelle Clio : l'histoire et ses problèmes » (no 7), (réimpr. 1980), 3e éd. (1re éd. 1969), 477 p. (ISBN 2-13-045701-0 et 978-2-13-045701-5, ISSN 0768-2379, BNF 35585421, présentation en ligne).
  • Marcel Le Glay, Rome, grandeur et déclin de la République, éd. Perrin, Paris, 1990 (rééd. 2005) (ISBN 978-2-262-01897-9).
  • Claude Nicolet, Rome et la conquête du monde méditerranéen, 264-27 av. J.-C., éd. PUF, Paris, t. I, 2001 (ISBN 978-2-13-051964-5) et t. II, 1997 (ISBN 978-2-13-043913-4).
  • Danièle Roman, Rome : la République impérialiste (264 - 27 av. J.-C.), éd. Éditions Ellipses, Paris, 2000 (ISBN 978-2-7298-0425-1).
  • Dominique Briquel, La Prise de Rome par les Gaulois, Paris, PUPS, 2008.

Empire romain

  • Pierre Grimal, L'Empire romain (documentaire), Paris, Fallois, , 224 p. (ISBN 978-2-253-06486-2).
  • Paul Petit, Histoire générale de l'Empire romain (documentaire), Paris, Le Seuil, , 799 p. (ISBN 978-2-02-002677-2).
  • Paul Veyne, L'Empire gréco-romain (documentaire), Paris, Le Seuil, , 874 p. (ISBN 978-2-02-057798-4).
  • René Ponthus (ill. Emmanuel Cerisier), Atlas des Romains (livre documentaire), Bruxelles/Paris, Casterman, , L95800 éd., 95 p. (ISBN 2-203-11651-X).

Antiquité tardive

Société romaine

Institutions politiques

Article de l'Encyclopædia Britannica

Articles connexes

Liens externes

  • icône décorative Portail de l’histoire
  • icône décorative Portail du monde antique
  • icône décorative Portail de Rome
  • icône décorative Portail de la Rome antique
  • icône décorative Portail de l’Italie
Cet article est issu de Wikipedia. Le texte est sous licence Creative Commons – Attribution – Partage à l’identique. Des conditions supplémentaires peuvent s’appliquer aux fichiers multimédias.